XB-ART-56972
eNeuro
2020 Jan 01;73:. doi: 10.1523/ENEURO.0507-19.2020.
Show Gene links
Show Anatomy links
RPE Cells Engulf Microvesicles Secreted by Degenerating Rod Photoreceptors.
Ropelewski P, Imanishi Y.
???displayArticle.abstract???
Rhodopsin is mislocalized to the inner segment plasma membrane (IS PM) in various blinding disorders including autosomal-dominant retinitis pigmentosa caused by class I rhodopsin mutations. In these disorders, rhodopsin-laden microvesicles are secreted into the extracellular milieu by afflicted photoreceptor cells. Using a Xenopus laevis model expressing class I mutant rhodopsin or Na+/K+-ATPase (NKA) fused to Dendra2, we fluorescently labeled the microvesicles and found retinal pigment epithelial (RPE) cells are capable of engulfing microvesicles containing rhodopsin. A unique sorting mechanism allows class I mutant rhodopsin, but not NKA, to be packaged into the microvesicles. Under normal physiological conditions, NKA is not shed as microvesicles to the extracellular space, but is degraded intracellularly. Those studies provide novel insights into protein homeostasis in the photoreceptor IS PM.
???displayArticle.pubmedLink??? 32376599
???displayArticle.pmcLink??? PMC7242815
???displayArticle.link??? eNeuro
???displayArticle.grants??? [+]
P30 EY011373 NEI NIH HHS , R01 EY028884 NEI NIH HHS , R21 EY027292 NEI NIH HHS , T32 EY007157 NEI NIH HHS
GO keywords: phagocytosis [+]
???displayArticle.disOnts??? retinitis pigmentosa
???attribute.lit??? ???displayArticles.show???
|
|
Visual abstract |
|
|
Figure 1- Class I mutant rhodopsin is released as microvesicles before being engulfed by RPE cells. A) Live retina explant was imaged at 9 DPF. Vesicles (arrowheads) were observed in the extracellular space surrounding rods expressing class I mutant rhodopsin, RhoQ344ter-Dend2. B) Cross sections of retinas expressing RhoQ344ter-Dend2 (Dend2, green) labeled with phalloidin-Alexa Fluor 633 (Actin, red) and Hoechst 33342 dye (Nuclei, blue). Microvesicles containing RhoQ344ter-Dend2 were in close contact with the actin filaments of the RPE microvilli (Zoom, arrowheads) and within RPE cytoplasmic space (Merge, indicated by double-headed arrows). Microvesicles were observed both at 9 DPF (top panels) and 21 DPF (bottom panels). Large OS fragments (single asterisk) or cell bodies (double asterisks) also existed within the RPE cell layer (double-headed arrows). C) Cross sections of retinas expressing Rho-Dend2-1D4 (Dend2, green) were labeled with phalloidin-Alexa Fluor 633 (Actin, red) and Hoechst 33342 dye (Nuclei, blue). OS fragments (Zoom, single asterisk) containing Rho-Dend2-1D4 were visible in cytoplasmic space (Merge, double-headed arrows) of the RPE cells. Retinas were imaged either at 9 DPF (top panels) or at 21 DPF (bottom panels). D) Size distribution of green fluorescent structures/vesicles found in the RPE of animals expressing RhoQ344ter-Dend2 (Q344ter, based on 180 structures from nâ=â4 animals) or Rho-Dend2-1D4 (wild type, based on 180 structures from nâ=â4 animals) at 21 DPF. Scale bars:â Zoom, 1âμm; other panels, 10âμm. |
|
|
Figure 2- NKAα is not released in extracellular vesicles under normal physiological conditions. A) Cross sections of retinas expressing Dend2-NKAα were labeled with phalloidin-Alexa Fluor 633 (Actin, red) and Hoechst 33342 dye (Nuclei, blue). Retinas were 9 DPF (top two rows) or 21 DPF (bottom two rows). For each panel, either Dend2-NKAα fluorescence was imaged directly (Dend2, green) or NKAα (both endogenous and Dend2-NKAα) was visualized by immunofluorescence (+NKAα ab, green). B) Live retina explant was imaged at 9 DPF. NKAα-containing extracellular vesicles were not observed in the vicinity of rod cells expressing Dend2-NKAα. Scale bars,â10âμm. |
|
|
Figure 3- IS fragments containing NKAα are phagocytosed by RPE at a late stage of photoreceptor degeneration. A) Cross sections of retinas that express either no transgenic protein (Nontransgenic) or class I mutant rhodopsin fused to Dendra2 (RhoQ344ter-Dend2). Retinas were 9 DPF (top two rows) or 21 DPF (bottom two rows). Sections were labeled with anti-NKAα antibody (NKAα, cyan), phalloidin-Alexa Fluor 633 (Actin, red), and Hoechst 33342 dye (Nuclei, blue). Photoreceptor-derived NKAα was not shed in microvesicles at either 9 or 21 DPF, whereas large vesicular structures (arrowheads) containing NKAα were occasionally seen in contact with RPE microvilli or inside RPE layer at 21 DPF. B) Histogram indicating the size distribution of structures containing NKAα within the RPE layer. Retinas expressing RhoQ344ter-Dend2 were analyzed at 21 DPF. C) A cross section of 21 DPF retina expressing RhoQ344ter-Dend2 and labeled with anti-NKAα (NKAα, cyan), phalloidin-Alexa Fluor 633 (Actin, red) and Hoechst 33342 dye (Nuclei, blue). In this view, a large inner segment fragment containing NKAα (arrowhead) is being engulfed by an RPE cell. Scale bars,â10âμm. |
|
|
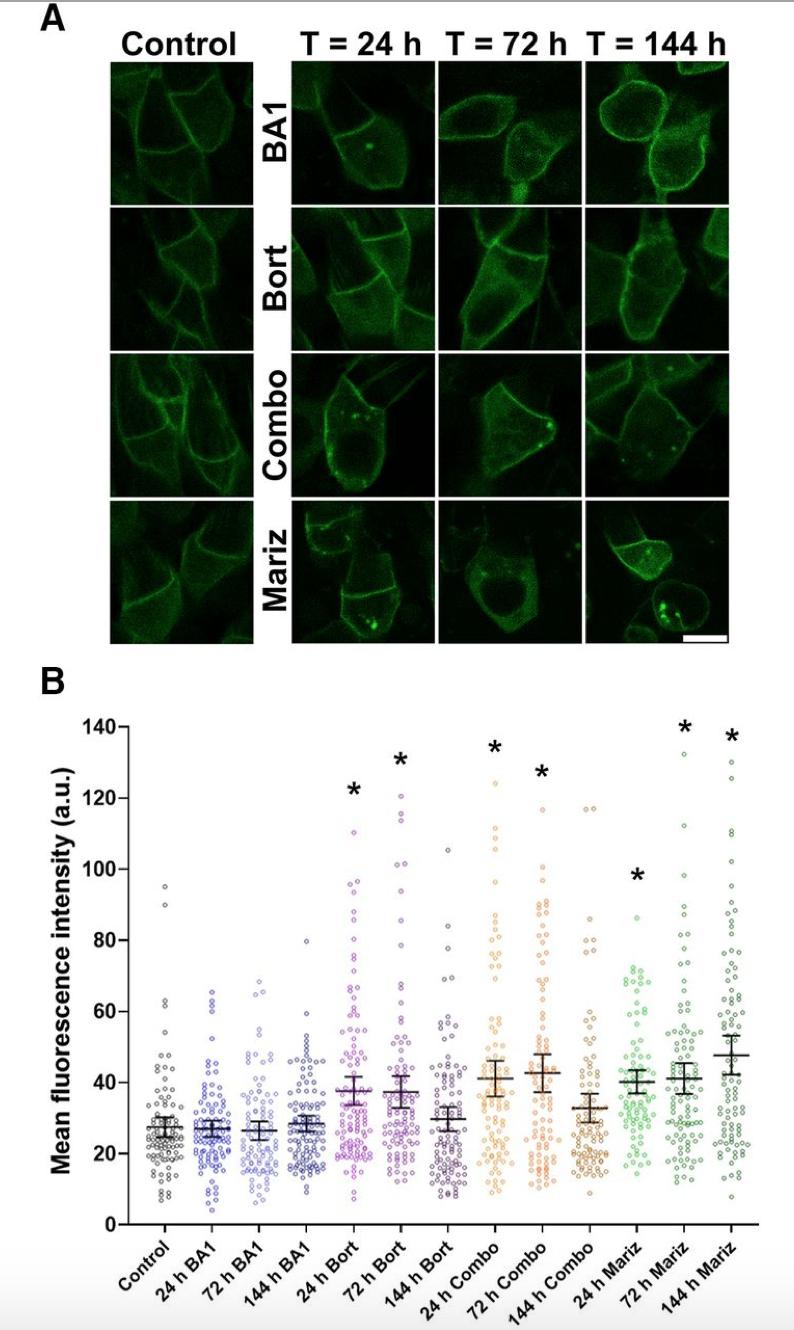
Figure 4- NKAα proteins are degraded intracellularly in rod photoreceptors. A) Representative images of rod cells from animals expressing Dend2-NKAα and treated with either the vehicle (DMSO, control), 100 nm BA1, 100 nm Bort, a combination of both BA1 and Bort (Combo), or 250 nm Mariz for 24–144 h. Scale bar, 5 μm. B) Estimation plot analysis of Dend2-NKAα concentration. Average fluorescence intensities of Dend2-NKAα were measured in the cytoplasmic region of individual rods (each dot). The error bars represent the mean ± 1.96 SEs (95% confidence interval). The average fluorescence intensities are indicated on the y-axis [arbitrary unit (a.u.)]. *p < 0.001 by Student’s t test (each treatment condition vs control). At least 92 rod cells (n = 92) from four independent animals were subjected to quantification for each condition. |
|
|
|
|
|
Figure 1. Class I mutant rhodopsin is released as microvesicles before being engulfed by RPE cells. A, Live retina explant was imaged at 9 DPF. Vesicles (arrowheads) were observed in the extracellular space surrounding rods expressing class I mutant rhodopsin, RhoQ344ter-Dend2. B, Cross sections of retinas expressing RhoQ344ter-Dend2 (Dend2, green) labeled with phalloidin-Alexa Fluor 633 (Actin, red) and Hoechst 33342 dye (Nuclei, blue). Microvesicles containing RhoQ344ter-Dend2 were in close contact with the actin filaments of the RPE microvilli (Zoom, arrowheads) and within RPE cytoplasmic space (Merge, indicated by double-headed arrows). Microvesicles were observed both at 9 DPF (top panels) and 21 DPF (bottom panels). Large OS fragments (single asterisk) or cell bodies (double asterisks) also existed within the RPE cell layer (double-headed arrows). C, Cross sections of retinas expressing Rho-Dend2-1D4 (Dend2, green) were labeled with phalloidin-Alexa Fluor 633 (Actin, red) and Hoechst 33342 dye (Nuclei, blue). OS fragments (Zoom, single asterisk) containing Rho-Dend2-1D4 were visible in cytoplasmic space (Merge, double-headed arrows) of the RPE cells. Retinas were imaged either at 9 DPF (top panels) or at 21 DPF (bottom panels). D, Size distribution of green fluorescent structures/vesicles found in the RPE of animals expressing RhoQ344ter-Dend2 (Q344ter, based on 180 structures from nâ=â4 animals) or Rho-Dend2-1D4 (wild type, based on 180 structures from nâ=â4 animals) at 21 DPF. Scale bars:â Zoom, 1âμm; other panels, 10âμm. |
|
|
Figure 2. NKAα is not released in extracellular vesicles under normal physiological conditions. A, Cross sections of retinas expressing Dend2-NKAα were labeled with phalloidin-Alexa Fluor 633 (Actin, red) and Hoechst 33342 dye (Nuclei, blue). Retinas were 9 DPF (top two rows) or 21 DPF (bottom two rows). For each panel, either Dend2-NKAα fluorescence was imaged directly (Dend2, green) or NKAα (both endogenous and Dend2-NKAα) was visualized by immunofluorescence (+NKAα ab, green). B, Live retina explant was imaged at 9 DPF. NKAα-containing extracellular vesicles were not observed in the vicinity of rod cells expressing Dend2-NKAα. Scale bars,â10âμm. |
|
|
Figure 3. IS fragments containing NKAα are phagocytosed by RPE at a late stage of photoreceptor degeneration. A, Cross sections of retinas that express either no transgenic protein (Nontransgenic) or class I mutant rhodopsin fused to Dendra2 (RhoQ344ter-Dend2). Retinas were 9 DPF (top two rows) or 21 DPF (bottom two rows). Sections were labeled with anti-NKAα antibody (NKAα, cyan), phalloidin-Alexa Fluor 633 (Actin, red), and Hoechst 33342 dye (Nuclei, blue). Photoreceptor-derived NKAα was not shed in microvesicles at either 9 or 21 DPF, whereas large vesicular structures (arrowheads) containing NKAα were occasionally seen in contact with RPE microvilli or inside RPE layer at 21 DPF. B, Histogram indicating the size distribution of structures containing NKAα within the RPE layer. Retinas expressing RhoQ344ter-Dend2 were analyzed at 21 DPF. C, A cross section of 21 DPF retina expressing RhoQ344ter-Dend2 and labeled with anti-NKAα (NKAα, cyan), phalloidin-Alexa Fluor 633 (Actin, red) and Hoechst 33342 dye (Nuclei, blue). In this view, a large inner segment fragment containing NKAα (arrowhead) is being engulfed by an RPE cell. Scale bars,â10âμm. |
|
|
Figure 4. NKAα proteins are degraded intracellularly in rod photoreceptors. A, Representative images of rod cells from animals expressing Dend2-NKAα and treated with either the vehicle (DMSO, control), 100 nm BA1, 100 nm Bort, a combination of both BA1 and Bort (Combo), or 250 nm Mariz for 24–144 h. Scale bar, 5 μm. B, Estimation plot analysis of Dend2-NKAα concentration. Average fluorescence intensities of Dend2-NKAα were measured in the cytoplasmic region of individual rods (each dot). The error bars represent the mean ± 1.96 SEs (95% confidence interval). The average fluorescence intensities are indicated on the y-axis [arbitrary unit (a.u.)]. *p < 0.001 by Student’s t test (each treatment condition vs control). At least 92 rod cells (n = 92) from four independent animals were subjected to quantification for each condition. |
References [+] :
Adams,
The retinal ciliopathies.
2007, Pubmed
Adams, The retinal ciliopathies. 2007, Pubmed
Alfinito, Activation of mislocalized opsin kills rod cells: a novel mechanism for rod cell death in retinal disease. 2002, Pubmed
Blanks, Retinal degeneration in the pcd/pcd mutant mouse: accumulation of spherules in the interphotoreceptor space. 1992, Pubmed
Bonilha, Ezrin promotes morphogenesis of apical microvilli and basal infoldings in retinal pigment epithelium. 1999, Pubmed
Concepcion, Q344ter mutation causes mislocalization of rhodopsin molecules that are catalytically active: a mouse model of Q344ter-induced retinal degeneration. 2010, Pubmed
Deretic, Rhodopsin C terminus, the site of mutations causing retinal disease, regulates trafficking by binding to ADP-ribosylation factor 4 (ARF4). 2005, Pubmed
Fowler, NeuroEVs: Characterizing Extracellular Vesicles Generated in the Neural Domain. 2019, Pubmed
Friedrich, The Na/K-ATPase is obligatory for membrane anchorage of retinoschisin, the protein involved in the pathogenesis of X-linked juvenile retinoschisis. 2011, Pubmed
Hagstrom, A role for the Tubby-like protein 1 in rhodopsin transport. 2001, Pubmed
Hagstrom, Retinal degeneration in tulp1-/- mice: vesicular accumulation in the interphotoreceptor matrix. 1999, Pubmed
Helenius, Role of ubiquitination in Na,K-ATPase regulation during lung injury. 2010, Pubmed
Hollingsworth, The severe autosomal dominant retinitis pigmentosa rhodopsin mutant Ter349Glu mislocalizes and induces rapid rod cell death. 2013, Pubmed , Xenbase
Hu, A cell culture medium that supports the differentiation of human retinal pigment epithelium into functionally polarized monolayers. 2001, Pubmed
Imanishi, Protein Sorting in Healthy and Diseased Photoreceptors. 2019, Pubmed
Jones, Retinal remodeling in human retinitis pigmentosa. 2016, Pubmed
Kevany, Phagocytosis of retinal rod and cone photoreceptors. 2010, Pubmed
Kondo, Generation of a transgenic rabbit model of retinal degeneration. 2009, Pubmed
Kwok, Proteomics of photoreceptor outer segments identifies a subset of SNARE and Rab proteins implicated in membrane vesicle trafficking and fusion. 2008, Pubmed
Laird, Identification of a VxP Targeting Signal in the Flagellar Na+ /K+ -ATPase. 2015, Pubmed , Xenbase
Lee, Extracellular Vesicles in Neurodegenerative Diseases: A Double-Edged Sword. 2017, Pubmed
Li, Transgenic mice carrying the dominant rhodopsin mutation P347S: evidence for defective vectorial transport of rhodopsin to the outer segments. 1996, Pubmed
Lodowski, Signals governing the trafficking and mistrafficking of a ciliary GPCR, rhodopsin. 2013, Pubmed , Xenbase
Merin, Clinical use of proteasome inhibitors in the treatment of multiple myeloma. 2014, Pubmed
Molday, Retinoschisin (RS1), the protein encoded by the X-linked retinoschisis gene, is anchored to the surface of retinal photoreceptor and bipolar cells through its interactions with a Na/K ATPase-SARM1 complex. 2007, Pubmed
Nagarajah, Exosome Secretion - More Than Simple Waste Disposal? Implications for Physiology, Diagnostics and Therapeutics. 2016, Pubmed
Nemet, Rhodopsin Trafficking and Mistrafficking: Signals, Molecular Components, and Mechanisms. 2015, Pubmed
Nemet, Submembrane assembly and renewal of rod photoreceptor cGMP-gated channel: insight into the actin-dependent process of outer segment morphogenesis. 2014, Pubmed , Xenbase
Nicholson, Mechanisms of extracellular vesicle uptake in stressed retinal pigment epithelial cell monolayers. 2020, Pubmed
Nishimura, Bbs2-null mice have neurosensory deficits, a defect in social dominance, and retinopathy associated with mislocalization of rhodopsin. 2004, Pubmed
Pan, An N-Terminal ER Export Signal Facilitates the Plasma Membrane Targeting of HCN1 Channels in Photoreceptors. 2015, Pubmed , Xenbase
Pan, A di-arginine ER retention signal regulates trafficking of HCN1 channels from the early secretory pathway to the plasma membrane. 2015, Pubmed , Xenbase
Pazour, The intraflagellar transport protein, IFT88, is essential for vertebrate photoreceptor assembly and maintenance. 2002, Pubmed
Roballo, Neurons-derived extracellular vesicles promote neural differentiation of ADSCs: a model to prevent peripheral nerve degeneration. 2019, Pubmed
Ropelewski, Disrupted Plasma Membrane Protein Homeostasis in a Xenopus Laevis Model of Retinitis Pigmentosa. 2019, Pubmed , Xenbase
Rückrich, Characterization of the ubiquitin-proteasome system in bortezomib-adapted cells. 2009, Pubmed
Sakami, Müller glia phagocytose dead photoreceptor cells in a mouse model of retinal degenerative disease. 2019, Pubmed
Salinas, Photoreceptor discs form through peripherin-dependent suppression of ciliary ectosome release. 2017, Pubmed
Schneider, NIH Image to ImageJ: 25 years of image analysis. 2012, Pubmed
Schneider, Na+, K(+)-ATPase of the photoreceptor: selective expression of alpha 3 and beta 2 isoforms. 1990, Pubmed
Schön, Loss of HCN1 enhances disease progression in mouse models of CNG channel-linked retinitis pigmentosa and achromatopsia. 2016, Pubmed
Schorey, Extracellular vesicles and infectious diseases: new complexity to an old story. 2016, Pubmed
Smith, Xenopus laevis transgenesis by sperm nuclear injection. 2006, Pubmed , Xenbase
Sparrow, A simplified method of generating transgenic Xenopus. 2000, Pubmed , Xenbase
Spencer, PRCD is essential for high-fidelity photoreceptor disc formation. 2019, Pubmed
Strauss, The retinal pigment epithelium in visual function. 2005, Pubmed
Sung, A rhodopsin gene mutation responsible for autosomal dominant retinitis pigmentosa results in a protein that is defective in localization to the photoreceptor outer segment. 1994, Pubmed
Thévenod, Cadmium-mediated oxidative stress in kidney proximal tubule cells induces degradation of Na+/K(+)-ATPase through proteasomal and endo-/lysosomal proteolytic pathways. 1999, Pubmed
Vidal-Gil, Poly ADP ribosylation and extracellular vesicle activity in rod photoreceptor degeneration. 2019, Pubmed
Wang, Two-Step Reactivation of Dormant Cones in Retinitis Pigmentosa. 2016, Pubmed
Wetzel, Cellular and subcellular specification of Na,K-ATPase alpha and beta isoforms in the postnatal development of mouse retina. 1999, Pubmed
Wu, Bortezomib-resistance is associated with increased levels of proteasome subunits and apoptosis-avoidance. 2016, Pubmed
Yau, Cyclic GMP-activated conductance of retinal photoreceptor cells. 1989, Pubmed
Young, The renewal of photoreceptor cell outer segments. 1967, Pubmed
