Click here to close Hello! We notice that you are using Internet Explorer, which is not supported by Xenbase and may cause the site to display incorrectly. We suggest using a current version of Chrome, FireFox, or Safari.
XB-ART-57343
Nucleic Acids Res 2020 Jun 19;4811:5926-5938. doi: 10.1093/nar/gkaa359.
Show Gene links Show Anatomy links

Gene expression dynamics are a proxy for selective pressures on alternatively polyadenylated isoforms.

Levin M, Zalts H, Mostov N, Hashimshony T, Yanai I.


???displayArticle.abstract???
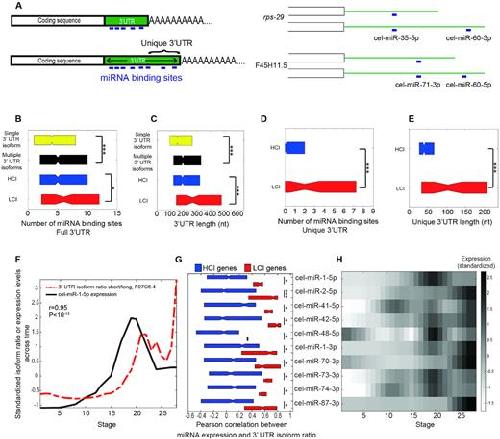
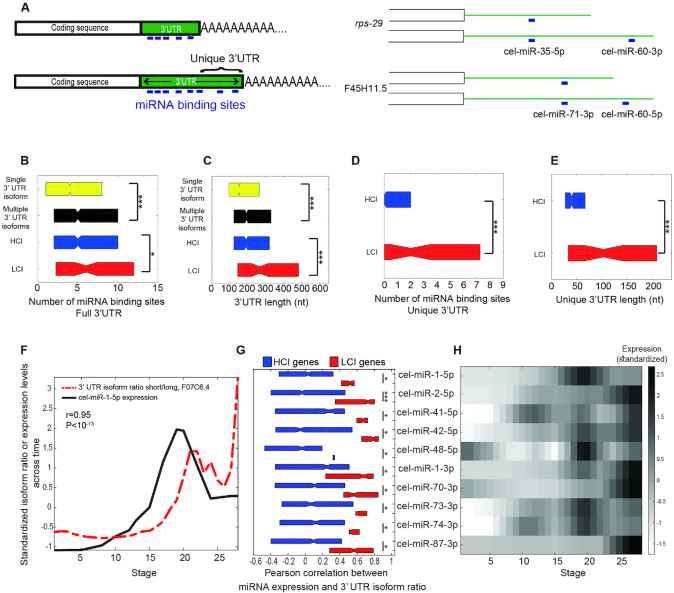
Alternative polyadenylation (APA) produces isoforms with distinct 3'-ends, yet their functional differences remain largely unknown. Here, we introduce the APA-seq method to detect the expression levels of APA isoforms from 3'-end RNA-Seq data by exploiting both paired-end reads for gene isoform identification and quantification. We detected the expression levels of APA isoforms in individual Caenorhabditis elegans embryos at different stages throughout embryogenesis. Examining the correlation between the temporal profiles of isoforms led us to distinguish two classes of genes: those with highly correlated isoforms (HCI) and those with lowly correlated isoforms (LCI) across time. We hypothesized that variants with similar expression profiles may be the product of biological noise, while the LCI variants may be under tighter selection and consequently their distinct 3' UTR isoforms are more likely to have functional consequences. Supporting this notion, we found that LCI genes have significantly more miRNA binding sites, more correlated expression profiles with those of their targeting miRNAs and a relative lack of correspondence between their transcription and protein abundances. Collectively, our results suggest that a lack of coherence among the regulation of 3' UTR isoforms is a proxy for selective pressures acting upon APA usage and consequently for their functional relevance.

???displayArticle.pubmedLink??? 32421815
???displayArticle.pmcLink??? PMC7293032
???displayArticle.link??? Nucleic Acids Res




???attribute.lit??? ???displayArticles.show???
References [+] :
Alt, Synthesis of secreted and membrane-bound immunoglobulin mu heavy chains is directed by mRNAs that differ at their 3' ends. 1980, Pubmed