Click here to close Hello! We notice that you are using Internet Explorer, which is not supported by Xenbase and may cause the site to display incorrectly. We suggest using a current version of Chrome, FireFox, or Safari.
XB-ART-57460
iScience 2020 Oct 23;2310:101598. doi: 10.1016/j.isci.2020.101598.
Show Gene links Show Anatomy links

Phosphoproteomic Analysis of X enopus laevis Reveals Expression and Phosphorylation of Hypoxia-Inducible PFKFB3 during Dehydration.

Hawkins LJ, Wang X, Xue X, Wang H, Storey KB.


???displayArticle.abstract???
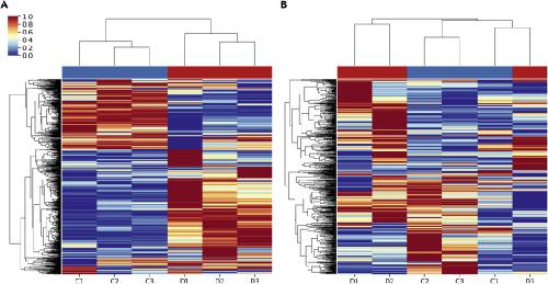
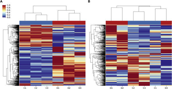
Xenopus laevis tolerate dehydration when their environments evaporate during summer months. Protein phosphorylation has previously shown to regulate important adaptations in X. laevis, including the transition to anaerobic metabolism. We therefore performed phosphoproteomic analysis of X. laevis to further elucidate the cellular and metabolic responses to dehydration. Phosphoproteins were enriched in cellular functions and pathways related to glycolysis/gluconeogenesis, the TCA cycle, and protein metabolism, among others. The prominence of phosphoproteins related to glucose metabolism led us to discover that the hypoxia-inducible PFKFB3 enzyme was highly phosphorylated and likely activated during dehydration, a feature of many cancers. Expression of the four transcript variants of the pfkfb3 gene was found all to be upregulated during dehydration, potentially due to the enrichment of hypoxia responsive elements in the pfkfb3 promoter. These results further support the role of anaerobic glycolysis during dehydration in X. laevis and elucidate a potential mechanism for its increased rate.

???displayArticle.pubmedLink??? 33083755
???displayArticle.pmcLink??? PMC7554655
???displayArticle.link??? iScience


Genes referenced: aldob cs gapdh gsk3b pdha1 pfkfb1 pfkfb3 pgm1 pkm


???attribute.lit??? ???displayArticles.show???
References [+] :
Almeida, Nitric oxide switches on glycolysis through the AMP protein kinase and 6-phosphofructo-2-kinase pathway. 2004, Pubmed