XB-ART-57562
Nat Commun
2020 Nov 24;111:5972. doi: 10.1038/s41467-020-19603-1.
Show Gene links
Show Anatomy links
Recent evolution of a TET-controlled and DPPA3/STELLA-driven pathway of passive DNA demethylation in mammals.
Mulholland CB, Nishiyama A, Ryan J, Nakamura R, Yiğit M, Glück IM, Trummer C, Qin W, Bartoschek MD, Traube FR, Parsa E, Ugur E, Modic M, Acharya A, Stolz P, Ziegenhain C, Wierer M, Enard W, Carell T, Lamb DC, Takeda H, Nakanishi M, Bultmann S, Leonhardt H.
???displayArticle.abstract???
Genome-wide DNA demethylation is a unique feature of mammalian development and naïve pluripotent stem cells. Here, we describe a recently evolved pathway in which global hypomethylation is achieved by the coupling of active and passive demethylation. TET activity is required, albeit indirectly, for global demethylation, which mostly occurs at sites devoid of TET binding. Instead, TET-mediated active demethylation is locus-specific and necessary for activating a subset of genes, including the naïve pluripotency and germline marker Dppa3 (Stella, Pgc7). DPPA3 in turn drives large-scale passive demethylation by directly binding and displacing UHRF1 from chromatin, thereby inhibiting maintenance DNA methylation. Although unique to mammals, we show that DPPA3 alone is capable of inducing global DNA demethylation in non-mammalian species (Xenopus and medaka) despite their evolutionary divergence from mammals more than 300 million years ago. Our findings suggest that the evolution of Dppa3 facilitated the emergence of global DNA demethylation in mammals.
???displayArticle.pubmedLink??? 33235224
???displayArticle.pmcLink??? PMC7686362
???displayArticle.link??? Nat Commun
Genes referenced: dnmt1 isyna1 msc mtor tet2 uhrf1
???attribute.lit??? ???displayArticles.show???
|
|
Fig. 1. TET1 and TET2 prevent hypermethylation of the naïve genome.a Loss of TET catalytic activity leads to global DNA hypermethylation. Percentage of total 5mC as measured by RRBS. For each genotype, nâ=â2 biologically independent samples per condition. b Loss of TET catalytic activity leads to widespread DNA hypermethylation especially at repetitive elements. Relative proportion of DNA hypermethylation (q valueâ<â0.05; absolute methylation difference >20%) at each genomic element in T1CM, T2CM, and T12CM ESCs compared to wt ESCs. c Heat map of the hierarchical clustering of the RRBS data depicting the top 2000 most variable 1âkb tiles during differentiation of wt ESCs to EpiLCs with nâ=â2 biologically independent samples per genotype and condition. d Venn diagram depicting the overlap of hypermethylated (compared to wt ESCs; q valueâ<â0.05; absolute methylation difference >20%) sites among T1CM, T2CM, and T12CM ESCs and wt EpiLCs. e, f TET binding is not associated with DNA hypermethylation in TET mutant ESCs. Occupancy of (e) TET166 and (f) TET267 over 1âkb tiles hypermethylated (dark red) or unchanged (dark gray) in T1CM and T2CM ESCs, respectively (SPMR: Signal per million reads). In the boxplots in (a) and (c), horizontal black lines within boxes represent median values, boxes indicate the upper and lower quartiles, and whiskers extend to the most extreme value within 1.5 x the interquartile range from each hinge. In (b) and (d), the q-values were calculated with a two-sided Wald test followed by p-value adjustment using SLIM209. |
|
|
Fig. 2. TET1 and TET2 catalytic activity is necessary for Dppa3 expression.a Expression of genes involved in regulating DNA methylation levels in T1CM, T2CM, and T12CM ESCs as assessed by RNA-seq. Expression is given as the log2 fold-change compared to wt ESCs. Error bars indicate meanâ±âSD, nâ=â4 biological replicates. No significant changes observable (Likelihood ratio test). b Dppa3 is downregulated upon loss of TET activity and during differentiation. Venn diagram depicting the overlap (red) of genes differentially expressed (compared to wt ESCs; adjusted pâ<â0.05) in T1CM, T2CM, T12CM ESCs, and wt EpiLCs. c Phylogenetic tree of TET1, DNMT1, UHRF1, and DPPA3 in metazoa. d Dppa3 expression levels as determined by RNA-seq in the indicated ESC and EpiLC lines (nâ=â4 biological replicates). e TET proteins bind and actively demethylate the Dppa3 locus. Genome browser view of the Dppa3 locus with tracks of the occupancy (Signal pileup per million reads; (SPMR)) of TET166, TET267, and PRDM1471 in wt ESCs, 5caC enrichment in wt vs. TDGâ/â ESCs68, and 5mC (%) levels in wt, T1CM, T2CM, and T12CM ESCs (RRBS). Red bars indicate CpGs covered by RRBS. In the boxplots in (d), horizontal black lines within boxes represent median values, boxes indicate the upper and lower quartiles, and whiskers extend to the most extreme value within 1.5 x the interquartile range from each hinge. |
|
|
Fig. 3. DPPA3 acts downstream of TET1 and TET2 to establish and preserve global hypomethylation.a Dppa3 loss results in global hypermethylation. Percentage of total 5mC as measured by RRBS using nâ=â2 biologically independent samples per condition. b Dppa3 prevents the premature acquisition of a primed methylome. Principal component (PC) analysis of RRBS data from wt, T1CM, T2CM, and T12CM ESCs and EpiLCs and Dppa3KO ESCs. c DPPA3 and TET proteins promote demethylation of largely similar targets. Venn Diagram depicting the overlap of hypermethylated sites among T1CM, T2CM, T12CM, and Dppa3KO ESCs. d Dppa3 protects mostly repeats from hypermethylation. Fraction of hypermethylated genomic elements classified as TET-specific (only hypermethylated in TET mutant ESCs), DPPA3-specific (only hypermethylated in Dppa3KO ESCs), or common (hypermethylated in TET mutant and Dppa3KO ESCs). e Gene ontology (GO) terms associated with promoters specifically dependent on TET activity; adjusted p-values calculated using a two-sided Fisherâs exact test followed by Benjamini-Hochberg correction for multiple testing. f TET activity remains unaffected in Dppa3KO ESCs. DNA modification levels for 5-methylcytosine (5mC) and 5-hydroxymethylcytosine (5hmC) as measured by mass spectrometry (LC-MS/MS) in wt (nâ=â24), T1CM (nâ=â8), T2CM (nâ=â12), T12CM (nâ=â11), Dppa3KO (nâ=â12) mESC biological replicates. g Dppa3 expression can rescue the hypermethylation in TET mutant ESCs. DNA methylation levels at LINE-1 elements (%) as measured by bisulfite sequencing 0, 3, or 6 days after doxycycline (dox) induction of Dppa3 expression using nâ=â2 replicates per condition. The dashed red line indicates the median methylation level of wt ESCs. In the boxplots in (a, f and g), horizontal black lines within boxes represent median values, boxes indicate the upper and lower quartiles, and whiskers extend to the most extreme value within 1.5 x the interquartile range from each hinge. In (a, f, and g), p-values were calculated using Welchâs two-sided t-test: ***pâ<â2eâ16. Source data are provided as a Source Data file. |
|
|
Fig. 4. TET-dependent expression of DPPA3 alters UHRF1 localization and chromatin binding in naïve ESCs.a Localization of endogenous DPPA3-HALO in live ESCs counterstained with SiR-Hoechst (DNA). Representative result, nââ¥â4. Scale bar: 5âμm. b Volcano plot from DPPA3-FLAG pulldowns in ESCs. Dark gray dots: significantly enriched proteins. Red dots: proteins involved in DNA methylation regulation. Purple dots: proteins involved in nuclear transport. anti-FLAG antibody: nâ=â3 biological replicates, IgG control antibody: nâ=â3 biological replicates. Statistical significance determined by performing a Studentâs t test with a permutation-based FDR of 0.05 and an additional constant S0â=â1. c FRAP analysis of endogenous UHRF1-GFP. Each genotype comprises the combined single-cell data from two independent clones acquired in two independent experiments. d Localization dynamics of endogenous UHRF1-GFP in response to Dppa3 induction in U1G/D3KOâ+âpSBtet-D3 ESCs with confocal timelapse imaging over 8âh (10âmin intervals). tâ=â0 corresponds to start of Dppa3 induction with doxycycline (+Dox). (top panel) Representative images of UHRF1-GFP and DNA (SiR-Hoechst stain) throughout confocal timelapse imaging. Scale bar: 5âμm. (middle panel) Nucleus to cytoplasm ratio (N/C ratio) of endogenous UHRF1-GFP signal. (bottom panel) Coefficient of variance (CV) of endogenous UHRF1-GFP intensity in the nucleus. (middle and bottom panel) N/C ratio and CV values: measurements in nâ>â200 single cells per time point (precise values can be found in the Source Data file), acquired at nâ=â16 separate positions. Curves represent fits of four parameter logistic (4PL) functions to the N/C ratio (pink line) and CV (green line) data. Live-cell imaging was repeated three times with similar results. In (c), the mean fluorescence intensity of n cells (indicated in the plots) at each timepoint are depicted as shaded dots. Error bars indicate meanâ±âSEM. Curves (solid lines) indicate double-exponential functions fitted to the FRAP data. In the boxplots in (d), darker horizontal lines within boxes represent median values. The limits of the boxes indicate upper and lower quartiles, and whiskers extend to the most extreme value within 1.5 x the interquartile range from each hinge. P-values based on Welchâs two-sided t test. Source data are provided as a Source Data file. |
|
|
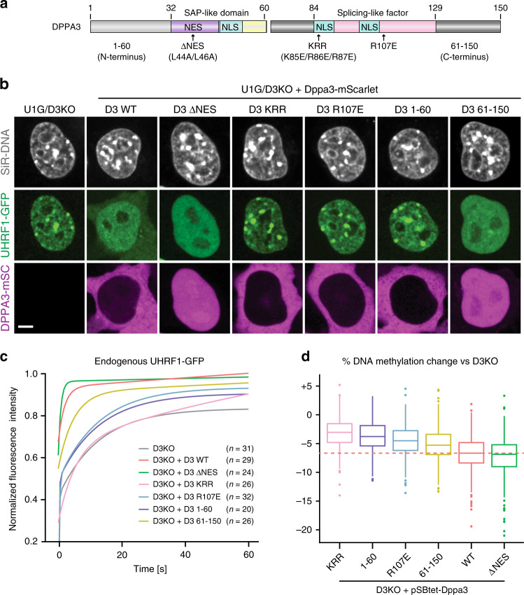
Fig. 5. DPPA3-mediated demethylation is achieved via inhibition of UHRF1 chromatin binding and attenuated by nuclear export.a Schematic illustration of murine DPPA3 with the nuclear localization signals (NLS), nuclear export signal (NES), and predicted domains (SAP-like and splicing factor-like210) annotated. For the DPPA3 mutant forms used in this study, point mutations are indicated with arrows (âNES, KRR, R107E) and the two truncations are denoted by the middle break (1â60, left half; 61â150, right half). b, c Nuclear export and the N-terminus of DPPA3 are dispensable for disrupting focal UHRF1 patterning and chromatin binding in ESCs. b Representative confocal images illustrating the localization of endogenous UHRF1-GFP and the indicated mDPPA3-mScarlet fusions in live U1G/D3KOâ+âpSB-D3-mSC ESCs after doxycycline induction. DNA counterstain: SiR-Hoechst. Scale bar: 5 μm. c FRAP analysis of endogenous UHRF1-GFP in U1G/D3KO ESCs expressing the indicated mutant forms of DPPA3. FRAP Curves (solid lines) indicate double-exponential functions fitted to the FRAP data acquired from n cells (shown in the plots). For single-cell FRAP data and additional quantification, see Supplementary Fig. 6dâk. d DPPA3-mediated inhibition of UHRF1 chromatin binding is necessary and sufficient to promote DNA demethylation. Percentage of DNA methylation change at LINE-1 elements (%) in D3KO ESCs after induction of the indicated mutant forms of Dppa3 as measured by bisulfite sequencing of nâ=â4 biological replicates. In the boxplot in (d), horizontal lines within boxes represent median values, boxes indicate the upper and lower quartiles, whiskers extend to the most extreme value within 1.5 x the interquartile range from each hinge, and dots indicate outliers. Source data are provided as a Source Data file. |
|
|
Fig. 6. DPPA3 binds nuclear UHRF1 with high affinity prompting its release from chromatin in naïve ESCs.a Overview of RICS and ccRICS. Confocal image series are acquired on a laser scanning confocal microscope, containing spatiotemporal fluorescence information on the microsecond and millisecond timescales. A spatial autocorrelation function (SACF) is calculated from the fluorescence image and fit to a diffusive model. The cross-correlation of intensity between two channels is used to estimate the co-occurrence of two fluorescent molecules in live cells. The mean cross-correlation of the fluctuations is calculated and shown in the 3D plot color-coded according to the correlation value. bâe Representative plots of the spatial cross-correlation function (SCCF) between the depicted fluorescent molecules in cells from each cell line measured: (b) wild-type (U1WT:D3WT) and (c) K85E/R85E/R87E DPPA3 mutant (U1WT:D3KRR), and control ESCs expressing (d) free eGFP, free mScarlet (eGFP + mScarlet) and (e) an eGFP-mScarlet tandem fusion (eGFP-mScarlet). f, g Mobile fraction of (f) mScarlet and (g) eGFP species in the cell lines depicted in (b, c, and e) and in Uhrf1KO ESCs expressing free eGFP and wild-type DPPA3-mScarlet (U1KO:D3WT). The mobile fraction was derived from a two-component model fit of the autocorrelation function. Data are pooled from three (U1WT:D3WT, U1WT:D3KRR) or two (U1KO:D3WT, eGFP-mScar) independent experiments. h Mean cross-correlation values of mobile eGFP and mScarlet measured in the cell lines depicted in (bâe). The spatial lag in the x-dimension (sensitive to fast fluctuations) is indicated by ξ, and the spatial lag in the y-dimension (sensitive to slower fluctuations) is indicated by Ï. Data are pooled from two independent experiments. i Microscale thermophoresis measurements of UHRF1-eGFP binding to GST-DPPA3 WT (D3WT) or GST-DPPA3 1â60 (D31â60). Error bars indicate the meanâ±âSEM of nâ=â2 technical replicates from nâ=â4 independent experiments. In (fâh), each data point represents the measured and fit values from a single cell where nâ=ânumber of cells measured (indicated in the plots). In the boxplots, darker horizontal lines within boxes represent median values. The limits of the boxes indicate the upper and lower quartiles; the whiskers extend to the most extreme value within 1.5 x the interquartile range from each hinge. Source data are provided as a Source Data file. |
|
|
Fig. 7. DPPA3 evolved in boreoeutherian mammals but also functions in lower vertebrates.a Protein sequence alignment of the PHD domain of the UHRF1 family. b Endogenous xUHRF1 binds mDPPA3. IPs were performed on Xenopus egg extracts incubated with FLAG-mDPPA3 using either a control (Mock) or anti-xUHRF1 antibody and then analyzed by immunoblotting using the indicated antibodies. Representative of nâ=â3 independent experiments. c GST-tagged mDPPA3 wild-type (WT), point mutant R107E, and truncations (1â60 and 61â150) were immobilized on GSH beads and incubated with Xenopus egg extracts. Bound proteins were analyzed using the indicated antibodies. Representative of nâ=â3 independent experiments. d Sperm chromatin was incubated with interphase Xenopus egg extracts supplemented with buffer (+buffer) or GST-mDPPA3 (+mDPPA3). Chromatin fractions were isolated and subjected to immunoblotting using the antibodies indicated. Representative of nâ=â3 independent experiments. e The efficiency of maintenance DNA methylation was assessed by the incorporation of radiolabelled methyl groups from S-[methyl-3H]-adenosyl-L-methionine (3H-SAM) into DNA purified from egg extracts. Disintegrations per minute (DPM). Error bars indicate meanâ±âSD calculated from nâ=â4 independent experiments. Depicted p-values based on Welchâs two-sided t-test. f Representative images of developing mid-gastrula stage embryos (control injection) and arrested, blastula stage embryos injected with mDppa3. Injections were performed on one-cell stage embryos and images were acquired ~18âh after fertilization. g Immunofluorescence staining of 5mC in control and mDppa3-injected medaka embryos at the late blastula stage (~8âh after fertilization). Images are representative of nâ=â3 independent experiments. DNA counterstain: DAPI,4â²,6-diamidino-2-phenylindole. h Bisulfite sequencing of two intergenic regions (Region 1: chr20:18,605,227-18,605,449, Region 2: chr20:18,655,561-18,655,825) in control and mDppa3-injected medaka embryos at the late blastula stage. i Percentage of normal, abnormal, or dead medaka embryos. Embryos were injected with wild-type mDppa3 (WT) or mDppa3 R107E (R107E) at two different concentrations (100âng/µl or 500âng/µl) or water at the one-cell stage and analyzed ~18âh after fertilization. Nâ=ânumber of embryos from nâ=â3 independent injection experiments. Source data are provided as a Source Data file. |
|
|
Fig. 8. Recent evolution of a TET-controlled and DPPA3-mediated pathway of DNA demethylation in boreoeutherian mammals.a In mammals, TET1 and TET2 are recruited by PRDM14 to the promoter of Dppa3 where they promote active DNA demethylation and transcription of Dppa3. In most cellular contexts, high fidelity maintenance DNA methylation is guaranteed by the concerted activities of UHRF1 and DNMT1 at newly replicated DNA. Both the recruitment and activation of DNMT1 critically depend on the binding and ubiquitination of H3 tails by UHRF1. In naïve pluripotent cells, DPPA3 is expressed and inhibits maintenance DNA methylation by directly binding UHRF1 via its PHD domain and releasing it from chromatin. b TET1 and TET2 control DNA methylation levels by two evolutionary and mechanistically distinct pathways. TET-mediated active demethylation regulates focal DNA methylation states e.g. developmental genes and is evolutionarily conserved among vertebrates. The use of TET proteins to promote global demethylation appears to be specific to mammalian pluripotency and mediated by the recently evolved Dppa3. |
References [+] :
Akalin,
methylKit: a comprehensive R package for the analysis of genome-wide DNA methylation profiles.
2012, Pubmed
Akalin, methylKit: a comprehensive R package for the analysis of genome-wide DNA methylation profiles. 2012, Pubmed
Almeida, 5-hydroxymethyl-cytosine enrichment of non-committed cells is not a universal feature of vertebrate development. 2012, Pubmed
Amouroux, De novo DNA methylation drives 5hmC accumulation in mouse zygotes. 2016, Pubmed
Andersen, Developmental features of DNA methylation during activation of the embryonic zebrafish genome. 2012, Pubmed
Arita, Recognition of modification status on a histone H3 tail by linked histone reader modules of the epigenetic regulator UHRF1. 2012, Pubmed
Arkhipova, Neutral Theory, Transposable Elements, and Eukaryotic Genome Evolution. 2018, Pubmed
Ashburner, Gene ontology: tool for the unification of biology. The Gene Ontology Consortium. 2000, Pubmed
Auclair, Ontogeny of CpG island methylation and specificity of DNMT3 methyltransferases during embryonic development in the mouse. 2014, Pubmed
Bagnoli, Sensitive and powerful single-cell RNA sequencing using mcSCRB-seq. 2018, Pubmed
Bauer, Phosphorylation of TET proteins is regulated via O-GlcNAcylation by the O-linked N-acetylglucosamine transferase (OGT). 2015, Pubmed
Beaujean, Effect of limited DNA methylation reprogramming in the normal sheep embryo on somatic cell nuclear transfer. 2004, Pubmed
Blinka, Super-Enhancers at the Nanog Locus Differentially Regulate Neighboring Pluripotency-Associated Genes. 2016, Pubmed
Bogdanovic, Temporal uncoupling of the DNA methylome and transcriptional repression during embryogenesis. 2011, Pubmed , Xenbase
Bogdanović, Active DNA demethylation at enhancers during the vertebrate phylotypic period. 2016, Pubmed , Xenbase
Bogutz, Evolution of imprinting via lineage-specific insertion of retroviral promoters. 2019, Pubmed
Boroviak, Lineage-Specific Profiling Delineates the Emergence and Progression of Naive Pluripotency in Mammalian Embryogenesis. 2015, Pubmed
Boroviak, Single cell transcriptome analysis of human, marmoset and mouse embryos reveals common and divergent features of preimplantation development. 2018, Pubmed
Bostick, UHRF1 plays a role in maintaining DNA methylation in mammalian cells. 2007, Pubmed
Boyle, Gel-free multiplexed reduced representation bisulfite sequencing for large-scale DNA methylation profiling. 2012, Pubmed
Carlson, Properties and localization of DNA methyltransferase in preimplantation mouse embryos: implications for genomic imprinting. 1992, Pubmed
Chavan, The inflammation paradox in the evolution of mammalian pregnancy: turning a foe into a friend. 2017, Pubmed
Chen, The DNA methylation events in normal and cloned rabbit embryos. 2004, Pubmed
Chernyavskaya, Loss of DNA methylation in zebrafish embryos activates retrotransposons to trigger antiviral signaling. 2017, Pubmed
Chiappinelli, Inhibiting DNA Methylation Causes an Interferon Response in Cancer via dsRNA Including Endogenous Retroviruses. 2017, Pubmed
Chuong, Retroviruses facilitate the rapid evolution of the mammalian placenta. 2013, Pubmed
Chuong, Endogenous retroviruses function as species-specific enhancer elements in the placenta. 2013, Pubmed
Citterio, Np95 is a histone-binding protein endowed with ubiquitin ligase activity. 2004, Pubmed
Cortellino, Thymine DNA glycosylase is essential for active DNA demethylation by linked deamination-base excision repair. 2011, Pubmed
Cox, Accurate proteome-wide label-free quantification by delayed normalization and maximal peptide ratio extraction, termed MaxLFQ. 2014, Pubmed
Cox, Andromeda: a peptide search engine integrated into the MaxQuant environment. 2011, Pubmed
Cox, MaxQuant enables high peptide identification rates, individualized p.p.b.-range mass accuracies and proteome-wide protein quantification. 2008, Pubmed
Dai, TET-mediated DNA demethylation controls gastrulation by regulating Lefty-Nodal signalling. 2016, Pubmed
Dean, Conservation of methylation reprogramming in mammalian development: aberrant reprogramming in cloned embryos. 2001, Pubmed
de Mendoza, Convergent evolution of a vertebrate-like methylome in a marine sponge. 2019, Pubmed
Digman, Detecting protein complexes in living cells from laser scanning confocal image sequences by the cross correlation raster image spectroscopy method. 2009, Pubmed
Digman, Measuring fast dynamics in solutions and cells with a laser scanning microscope. 2005, Pubmed
Du, Stella protein facilitates DNA demethylation by disrupting the chromatin association of the RING finger-type E3 ubiquitin ligase UHRF1. 2019, Pubmed
Dupressoir, From ancestral infectious retroviruses to bona fide cellular genes: role of the captured syncytins in placentation. 2012, Pubmed
Edwards, The origins of genomic imprinting in mammals. 2019, Pubmed
Emera, Transposable element recruitments in the mammalian placenta: impacts and mechanisms. 2012, Pubmed
Esnault, Differential evolutionary fate of an ancestral primate endogenous retrovirus envelope gene, the EnvV syncytin, captured for a function in placentation. 2013, Pubmed
Fang, Hemi-methylated DNA opens a closed conformation of UHRF1 to facilitate its histone recognition. 2016, Pubmed
Feng, Conservation and divergence of methylation patterning in plants and animals. 2010, Pubmed
Ficz, FGF signaling inhibition in ESCs drives rapid genome-wide demethylation to the epigenetic ground state of pluripotency. 2013, Pubmed
Françon, A hypophosphorylated form of RPA34 is a specific component of pre-replication centers. 2004, Pubmed , Xenbase
Frank, Co-option of endogenous viral sequences for host cell function. 2017, Pubmed
Frankenberg, The mammalian blastocyst. 2016, Pubmed
Friedli, The developmental control of transposable elements and the evolution of higher species. 2015, Pubmed
Fu, Endogenous Retroviruses Function as Gene Expression Regulatory Elements During Mammalian Pre-implantation Embryo Development. 2019, Pubmed
Fulka, DNA methylation pattern in human zygotes and developing embryos. 2004, Pubmed
Funaki, Inhibition of maintenance DNA methylation by Stella. 2014, Pubmed
Gao, De novo DNA methylation during monkey pre-implantation embryogenesis. 2017, Pubmed
Gibson, Enzymatic assembly of DNA molecules up to several hundred kilobases. 2009, Pubmed
Grabole, Prdm14 promotes germline fate and naive pluripotency by repressing FGF signalling and DNA methylation. 2013, Pubmed
Grow, Intrinsic retroviral reactivation in human preimplantation embryos and pluripotent cells. 2015, Pubmed
Gu, DNMT3A and TET1 cooperate to regulate promoter epigenetic landscapes in mouse embryonic stem cells. 2018, Pubmed
Gu, The role of Tet3 DNA dioxygenase in epigenetic reprogramming by oocytes. 2011, Pubmed
Gu, Complex heatmaps reveal patterns and correlations in multidimensional genomic data. 2016, Pubmed
Guo, The DNA methylation landscape of human early embryos. 2014, Pubmed
Guo, Active and passive demethylation of male and female pronuclear DNA in the mammalian zygote. 2014, Pubmed
Gutschner, Post-translational Regulation of Cas9 during G1 Enhances Homology-Directed Repair. 2016, Pubmed
Habibi, Whole-genome bisulfite sequencing of two distinct interconvertible DNA methylomes of mouse embryonic stem cells. 2013, Pubmed
Hackett, Synergistic mechanisms of DNA demethylation during transition to ground-state pluripotency. 2013, Pubmed
Haig, Going retro: Transposable elements, embryonic stem cells, and the mammalian placenta (retrospective on DOI 10.1002/bies.201300059). 2015, Pubmed
Haig, Transposable elements: Self-seekers of the germline, team-players of the soma. 2016, Pubmed
Han, Embryonic defects induced by maternal obesity in mice derive from Stella insufficiency in oocytes. 2018, Pubmed
Han, Differential roles of Stella in the modulation of DNA methylation during oocyte and zygotic development. 2019, Pubmed
Harris, Placental endogenous retrovirus (ERV): structural, functional, and evolutionary significance. 1998, Pubmed
Harrison, Hemi-methylated DNA regulates DNA methylation inheritance through allosteric activation of H3 ubiquitylation by UHRF1. 2016, Pubmed
Hayashi, Dynamic equilibrium and heterogeneity of mouse pluripotent stem cells with distinct functional and epigenetic states. 2008, Pubmed
Hayashi, Generation of eggs from mouse embryonic stem cells and induced pluripotent stem cells. 2013, Pubmed
He, Tet-mediated formation of 5-carboxylcytosine and its excision by TDG in mammalian DNA. 2011, Pubmed
Hendrickson, Conserved roles of mouse DUX and human DUX4 in activating cleavage-stage genes and MERVL/HERVL retrotransposons. 2017, Pubmed
Hendrix, Live-cell observation of cytosolic HIV-1 assembly onset reveals RNA-interacting Gag oligomers. 2015, Pubmed
Hendrix, Arbitrary-Region Raster Image Correlation Spectroscopy. 2016, Pubmed
Herce, Visualization and targeted disruption of protein interactions in living cells. 2013, Pubmed
Howlett, Methylation levels of maternal and paternal genomes during preimplantation development. 1991, Pubmed
Huang, Stella modulates transcriptional and endogenous retrovirus programs during maternal-to-zygotic transition. 2017, Pubmed
Iida, Targeted reduction of the DNA methylation level with 5-azacytidine promotes excision of the medaka fish Tol2 transposable element. 2006, Pubmed
Illingworth, Orphan CpG islands identify numerous conserved promoters in the mammalian genome. 2010, Pubmed
Imbeault, KRAB zinc-finger proteins contribute to the evolution of gene regulatory networks. 2017, Pubmed
Ishiyama, Structure of the Dnmt1 Reader Module Complexed with a Unique Two-Mono-Ubiquitin Mark on Histone H3 Reveals the Basis for DNA Methylation Maintenance. 2017, Pubmed , Xenbase
Ito, Tet proteins can convert 5-methylcytosine to 5-formylcytosine and 5-carboxylcytosine. 2011, Pubmed
Ito, Role of Tet proteins in 5mC to 5hmC conversion, ES-cell self-renewal and inner cell mass specification. 2010, Pubmed
Ivanova, DNA methylation changes during preimplantation development reveal inter-species differences and reprogramming events at imprinted genes. 2020, Pubmed
Iwamatsu, Stages of normal development in the medaka Oryzias latipes. 2004, Pubmed
Iyer, Prediction of novel families of enzymes involved in oxidative and other complex modifications of bases in nucleic acids. 2009, Pubmed
Iyer, Natural history of eukaryotic DNA methylation systems. 2011, Pubmed
Jackson-Grusby, Loss of genomic methylation causes p53-dependent apoptosis and epigenetic deregulation. 2001, Pubmed
Jacobs, An evolutionary arms race between KRAB zinc-finger genes ZNF91/93 and SVA/L1 retrotransposons. 2014, Pubmed
Jacques, The majority of primate-specific regulatory sequences are derived from transposable elements. 2013, Pubmed
Jangam, Transposable Element Domestication As an Adaptation to Evolutionary Conflicts. 2017, Pubmed
Johnson, Endogenous retroviral expression in the human placenta. 1990, Pubmed
Kalkan, Tracking the embryonic stem cell transition from ground state pluripotency. 2017, Pubmed
Kaneko-Ishino, The role of genes domesticated from LTR retrotransposons and retroviruses in mammals. 2012, Pubmed
Karagianni, ICBP90, a novel methyl K9 H3 binding protein linking protein ubiquitination with heterochromatin formation. 2008, Pubmed
Karg, Ubiquitome Analysis Reveals PCNA-Associated Factor 15 (PAF15) as a Specific Ubiquitination Target of UHRF1 in Embryonic Stem Cells. 2017, Pubmed
Khoueiry, Lineage-specific functions of TET1 in the postimplantation mouse embryo. 2017, Pubmed
Kowarz, Optimized Sleeping Beauty transposons rapidly generate stable transgenic cell lines. 2015, Pubmed
Kumar, A molecular timescale for vertebrate evolution. 1998, Pubmed
Kunarso, Transposable elements have rewired the core regulatory network of human embryonic stem cells. 2010, Pubmed
Ladstätter, Genomic insights into chromatin reprogramming to totipotency in embryos. 2019, Pubmed
Lee, Reprogramming the methylome: erasing memory and creating diversity. 2014, Pubmed
Leitch, Naive pluripotency is associated with global DNA hypomethylation. 2013, Pubmed
Letunic, Interactive Tree Of Life (iTOL): an online tool for phylogenetic tree display and annotation. 2007, Pubmed
Li, Tet proteins influence the balance between neuroectodermal and mesodermal fate choice by inhibiting Wnt signaling. 2016, Pubmed
Li, Stella safeguards the oocyte methylome by preventing de novo methylation mediated by DNMT1. 2018, Pubmed
Liao, Targeted disruption of DNMT1, DNMT3A and DNMT3B in human embryonic stem cells. 2015, Pubmed
López-Moyado, Paradoxical association of TET loss of function with genome-wide DNA hypomethylation. 2019, Pubmed
Love, Moderated estimation of fold change and dispersion for RNA-seq data with DESeq2. 2014, Pubmed
Lynch, Ancient transposable elements transformed the uterine regulatory landscape and transcriptome during the evolution of mammalian pregnancy. 2015, Pubmed
Lynch, Transposon-mediated rewiring of gene regulatory networks contributed to the evolution of pregnancy in mammals. 2011, Pubmed
Ma, Sequence-specific regulator Prdm14 safeguards mouse ESCs from entering extraembryonic endoderm fates. 2011, Pubmed
Macfarlan, Embryonic stem cell potency fluctuates with endogenous retrovirus activity. 2012, Pubmed
Macleod, Absence of genome-wide changes in DNA methylation during development of the zebrafish. 1999, Pubmed
Magnúsdóttir, A tripartite transcription factor network regulates primordial germ cell specification in mice. 2013, Pubmed
Marks, The transcriptional and epigenomic foundations of ground state pluripotency. 2012, Pubmed
Masala, Delay in maternal transcript degradation in ovine embryos derived from low competence oocytes. 2018, Pubmed
Mátés, Molecular evolution of a novel hyperactive Sleeping Beauty transposase enables robust stable gene transfer in vertebrates. 2009, Pubmed
McQuin, CellProfiler 3.0: Next-generation image processing for biology. 2018, Pubmed
Méndez, Chromatin association of human origin recognition complex, cdc6, and minichromosome maintenance proteins during the cell cycle: assembly of prereplication complexes in late mitosis. 2000, Pubmed , Xenbase
Meyer, Endogenous Retroviruses: With Us and against Us. 2017, Pubmed
Mochizuki, Implication of DNA demethylation and bivalent histone modification for selective gene regulation in mouse primordial germ cells. 2012, Pubmed
Monk, Temporal and regional changes in DNA methylation in the embryonic, extraembryonic and germ cell lineages during mouse embryo development. 1987, Pubmed
Mulholland, A modular open platform for systematic functional studies under physiological conditions. 2015, Pubmed
Müller, Pulsed interleaved excitation. 2005, Pubmed
Nakamura, PGC7/Stella protects against DNA demethylation in early embryogenesis. 2007, Pubmed
Nakamura, PGC7 binds histone H3K9me2 to protect against conversion of 5mC to 5hmC in early embryos. 2012, Pubmed
Nakashima, Effects of dppa3 on DNA methylation dynamics during primordial germ cell development in mice. 2013, Pubmed
Nishiyama, Uhrf1-dependent H3K23 ubiquitylation couples maintenance DNA methylation and replication. 2013, Pubmed , Xenbase
Okashita, PRDM14 promotes active DNA demethylation through the ten-eleven translocation (TET)-mediated base excision repair pathway in embryonic stem cells. 2014, Pubmed
Ortega-Recalde, Zebrafish preserve global germline DNA methylation while sex-linked rDNA is amplified and demethylated during feminisation. 2019, Pubmed
Osswald, Light-Induced Protein Clustering for Optogenetic Interference and Protein Interaction Analysis in Drosophila S2 Cells. 2019, Pubmed
Parekh, zUMIs - A fast and flexible pipeline to process RNA sequencing data with UMIs. 2018, Pubmed
Pask, Analysis of the platypus genome suggests a transposon origin for mammalian imprinting. 2009, Pubmed
Payer, Stella is a maternal effect gene required for normal early development in mice. 2003, Pubmed
Payer, Generation of stella-GFP transgenic mice: a novel tool to study germ cell development. 2006, Pubmed
Peaston, Retrotransposons regulate host genes in mouse oocytes and preimplantation embryos. 2004, Pubmed
Percharde, A LINE1-Nucleolin Partnership Regulates Early Development and ESC Identity. 2018, Pubmed
Pfaffeneder, Tet oxidizes thymine to 5-hydroxymethyluracil in mouse embryonic stem cell DNA. 2014, Pubmed
Qin, DNA methylation requires a DNMT1 ubiquitin interacting motif (UIM) and histone ubiquitination. 2015, Pubmed
Rahjouei, MAD2L2 Promotes Open Chromatin in Embryonic Stem Cells and Derepresses the Dppa3 Locus. 2017, Pubmed
Ramírez, deepTools2: a next generation web server for deep-sequencing data analysis. 2016, Pubmed
Ran, Genome engineering using the CRISPR-Cas9 system. 2013, Pubmed
Rappsilber, Protocol for micro-purification, enrichment, pre-fractionation and storage of peptides for proteomics using StageTips. 2007, Pubmed
Rasmussen, Role of TET enzymes in DNA methylation, development, and cancer. 2016, Pubmed
Rau, Data-based filtering for replicated high-throughput transcriptome sequencing experiments. 2013, Pubmed
Renfree, Evolution of genomic imprinting: insights from marsupials and monotremes. 2009, Pubmed
Rodriguez-Terrones, Nimble and Ready to Mingle: Transposon Outbursts of Early Development. 2018, Pubmed
Rothbart, Multivalent histone engagement by the linked tandem Tudor and PHD domains of UHRF1 is required for the epigenetic inheritance of DNA methylation. 2013, Pubmed
Rothbart, Association of UHRF1 with methylated H3K9 directs the maintenance of DNA methylation. 2012, Pubmed
Rougier, Chromosome methylation patterns during mammalian preimplantation development. 1998, Pubmed
Roulois, DNA-Demethylating Agents Target Colorectal Cancer Cells by Inducing Viral Mimicry by Endogenous Transcripts. 2015, Pubmed
Rowe, Dynamic control of endogenous retroviruses during development. 2011, Pubmed
Sanford, Differences in DNA methylation during oogenesis and spermatogenesis and their persistence during early embryogenesis in the mouse. 1987, Pubmed
Sang, Dppa3 is critical for Lin28a-regulated ES cells naïve-primed state conversion. 2019, Pubmed
Sato, Identification of PGC7, a new gene expressed specifically in preimplantation embryos and germ cells. 2002, Pubmed
Scheltema, SprayQc: a real-time LC-MS/MS quality monitoring system to maximize uptime using off the shelf components. 2012, Pubmed
Schindelin, Fiji: an open-source platform for biological-image analysis. 2012, Pubmed
Schmitz, DNA Methylation: Shared and Divergent Features across Eukaryotes. 2019, Pubmed
Schneider, NIH Image to ImageJ: 25 years of image analysis. 2012, Pubmed
Schrimpf, PAM: A Framework for Integrated Analysis of Imaging, Single-Molecule, and Ensemble Fluorescence Data. 2018, Pubmed
Schroeder, Early Developmental and Evolutionary Origins of Gene Body DNA Methylation Patterns in Mammalian Placentas. 2015, Pubmed
Schübeler, Function and information content of DNA methylation. 2015, Pubmed
Selwood, Trophoblast and hypoblast in the monotreme, marsupial and eutherian mammal: evolution and origins. 2006, Pubmed
Sharif, The SRA protein Np95 mediates epigenetic inheritance by recruiting Dnmt1 to methylated DNA. 2007, Pubmed
Sharif, Activation of Endogenous Retroviruses in Dnmt1(-/-) ESCs Involves Disruption of SETDB1-Mediated Repression by NP95 Binding to Hemimethylated DNA. 2016, Pubmed
Shen, Tet3 and DNA replication mediate demethylation of both the maternal and paternal genomes in mouse zygotes. 2014, Pubmed
Shen, Genome-wide analysis reveals TET- and TDG-dependent 5-methylcytosine oxidation dynamics. 2013, Pubmed
Shin, Cytoplasmic cleavage of DPPA3 is required for intracellular trafficking and cleavage-stage development in mice. 2017, Pubmed
Shintomi, Releasing cohesin from chromosome arms in early mitosis: opposing actions of Wapl-Pds5 and Sgo1. 2009, Pubmed , Xenbase
Singer, Dynamic heterogeneity and DNA methylation in embryonic stem cells. 2014, Pubmed
Skvortsova, Retention of paternal DNA methylome in the developing zebrafish germline. 2019, Pubmed
Smith, DNA methylation dynamics of the human preimplantation embryo. 2014, Pubmed
Smith, A unique regulatory phase of DNA methylation in the early mammalian embryo. 2012, Pubmed
Smith, Epigenetic restriction of extraembryonic lineages mirrors the somatic transition to cancer. 2017, Pubmed
Sporbert, PCNA acts as a stationary loading platform for transiently interacting Okazaki fragment maturation proteins. 2005, Pubmed
Stancheva, DNA methylation at promoter regions regulates the timing of gene activation in Xenopus laevis embryos. 2002, Pubmed , Xenbase
Tahiliani, Conversion of 5-methylcytosine to 5-hydroxymethylcytosine in mammalian DNA by MLL partner TET1. 2009, Pubmed
Takahashi, ZNF445 is a primary regulator of genomic imprinting. 2019, Pubmed
Thélie, Differential regulation of abundance and deadenylation of maternal transcripts during bovine oocyte maturation in vitro and in vivo. 2007, Pubmed
Tyanova, The Perseus computational platform for comprehensive analysis of (prote)omics data. 2016, Pubmed
Veenstra, Constitutive genomic methylation during embryonic development of Xenopus. 2001, Pubmed , Xenbase
Verma, TET proteins safeguard bivalent promoters from de novo methylation in human embryonic stem cells. 2018, Pubmed
Villarreal, Persistent virus and addiction modules: an engine of symbiosis. 2016, Pubmed
von Meyenn, Impairment of DNA Methylation Maintenance Is the Main Cause of Global Demethylation in Naive Embryonic Stem Cells. 2016, Pubmed
Waghray, Tbx3 Controls Dppa3 Levels and Exit from Pluripotency toward Mesoderm. 2015, Pubmed
Wagner, Age-dependent levels of 5-methyl-, 5-hydroxymethyl-, and 5-formylcytosine in human and mouse brain tissues. 2015, Pubmed
Walsh, Transcription of IAP endogenous retroviruses is constrained by cytosine methylation. 1998, Pubmed
Walter, Absence of global genomic cytosine methylation pattern erasure during medaka (Oryzias latipes) early embryo development. 2002, Pubmed
Wang, SLIM: a sliding linear model for estimating the proportion of true null hypotheses in datasets with dependence structures. 2011, Pubmed
Wang, Programming and inheritance of parental DNA methylomes in mammals. 2014, Pubmed
Warren, Evolutionary impact of transposable elements on genomic diversity and lineage-specific innovation in vertebrates. 2015, Pubmed
Wasielak, Zygote arrest 1, nucleoplasmin 2, and developmentally associated protein 3 mRNA profiles throughout porcine embryo development in vitro. 2016, Pubmed
Weihs, Heterogeneous localisation of membrane proteins in Staphylococcus aureus. 2018, Pubmed
Wildman, Evolution of the mammalian placenta revealed by phylogenetic analysis. 2006, Pubmed
Wossidlo, 5-Hydroxymethylcytosine in the mammalian zygote is linked with epigenetic reprogramming. 2011, Pubmed
Wu, TET-mediated active DNA demethylation: mechanism, function and beyond. 2017, Pubmed
Wu, Active DNA demethylation: many roads lead to Rome. 2010, Pubmed
Xiong, Cooperative Action between SALL4A and TET Proteins in Stepwise Oxidation of 5-Methylcytosine. 2016, Pubmed
Xu, Dppa3 expression is critical for generation of fully reprogrammed iPS cells and maintenance of Dlk1-Dio3 imprinting. 2015, Pubmed
Xu, Evolutionary transition between invertebrates and vertebrates via methylation reprogramming in embryogenesis. 2019, Pubmed
Yamaguchi, Usp7-dependent histone H3 deubiquitylation regulates maintenance of DNA methylation. 2017, Pubmed , Xenbase
Yamaji, PRDM14 ensures naive pluripotency through dual regulation of signaling and epigenetic pathways in mouse embryonic stem cells. 2013, Pubmed
Zeh, Reproductive mode and speciation: the viviparity-driven conflict hypothesis. 2000, Pubmed
Zhang, Model-based analysis of ChIP-Seq (MACS). 2008, Pubmed
Zhao, Dissecting the precise role of H3K9 methylation in crosstalk with DNA maintenance methylation in mammals. 2016, Pubmed
Ziegenhain, Comparative Analysis of Single-Cell RNA Sequencing Methods. 2017, Pubmed
