Click here to close Hello! We notice that you are using Internet Explorer, which is not supported by Xenbase and may cause the site to display incorrectly. We suggest using a current version of Chrome, FireFox, or Safari.
XB-ART-57662
BMC Dev Biol 2015 Feb 03;15:9. doi: 10.1186/s12861-015-0057-x.
Show Gene links Show Anatomy links

The medaka dhc2 mutant reveals conserved and distinct mechanisms of Hedgehog signaling in teleosts.

Yamamoto T, Tsukahara T, Ishiguro T, Hagiwara H, Taira M, Takeda H.


???displayArticle.abstract???
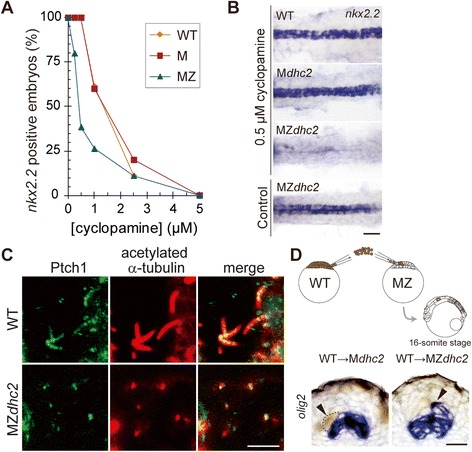
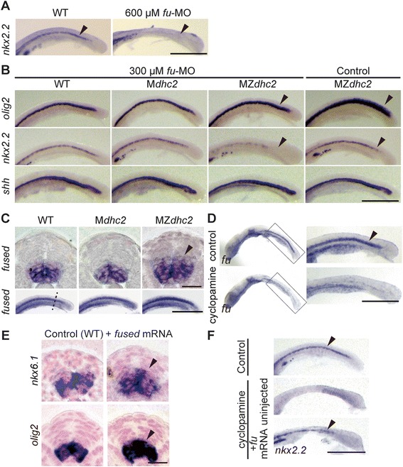
BACKGROUND: Primary cilia are essential for Hedgehog (Hh) signal transduction in vertebrates. Although the core components of the Hh pathway are highly conserved, the dependency on cilia in Hh signaling is considered to be lower in fish than in mice, suggesting the presence of species-specific mechanisms for Hh signal transduction. RESULTS: To precisely understand the role of cilia in Hh signaling in fish and explore the evolution of Hh signaling, we have generated a maternal-zygotic medaka (Oryzias latipes) mutant that lacks cytoplasmic dynein heavy chain 2 (dhc2; MZdhc2), a component required for retrograde intraflagellar transport. We found that MZdhc2 exhibited the shortened cilia and partial defects in Hh signaling, although the Hh defects were milder than zebrafish mutants which completely lack cilia. This result suggests that Hh activity in fish depends on the length of cilium. However, the activity of Hh signaling in MZdhc2 appeared to be higher than that in mouse Dnchc2 mutants, suggesting a lower requirement for cilia in Hh signaling in fish. We confirmed that Ptch1 receptor is exclusively localized on the cilium in fish as in mammals. Subsequent analyses revealed that Fused, an essential mediator for Hh signaling in Drosophila and fish but not in mammals, augments the activity of Hh signaling in fish as a transcriptional target of Hh signaling. CONCLUSIONS: Ciliary requirement for Hh signaling in fish is lower than that in mammals, possibly due to fused-mediated positive feedback in Hh signaling. The finding of this fish-specific augmentation provides a novel insight into the evolution of Hh signaling.

???displayArticle.pubmedLink??? 25645819
???displayArticle.pmcLink??? PMC4320493
???displayArticle.link??? BMC Dev Biol


Genes referenced: ptch1 shh


???attribute.lit??? ???displayArticles.show???
References [+] :
Balaskas, Gene regulatory logic for reading the Sonic Hedgehog signaling gradient in the vertebrate neural tube. 2012, Pubmed