XB-ART-58065
Cell Rep
2020 Sep 22;3212:108178. doi: 10.1016/j.celrep.2020.108178.
Show Gene links
Show Anatomy links
Binding of the Treslin-MTBP Complex to Specific Regions of the Human Genome Promotes the Initiation of DNA Replication.
???displayArticle.abstract???
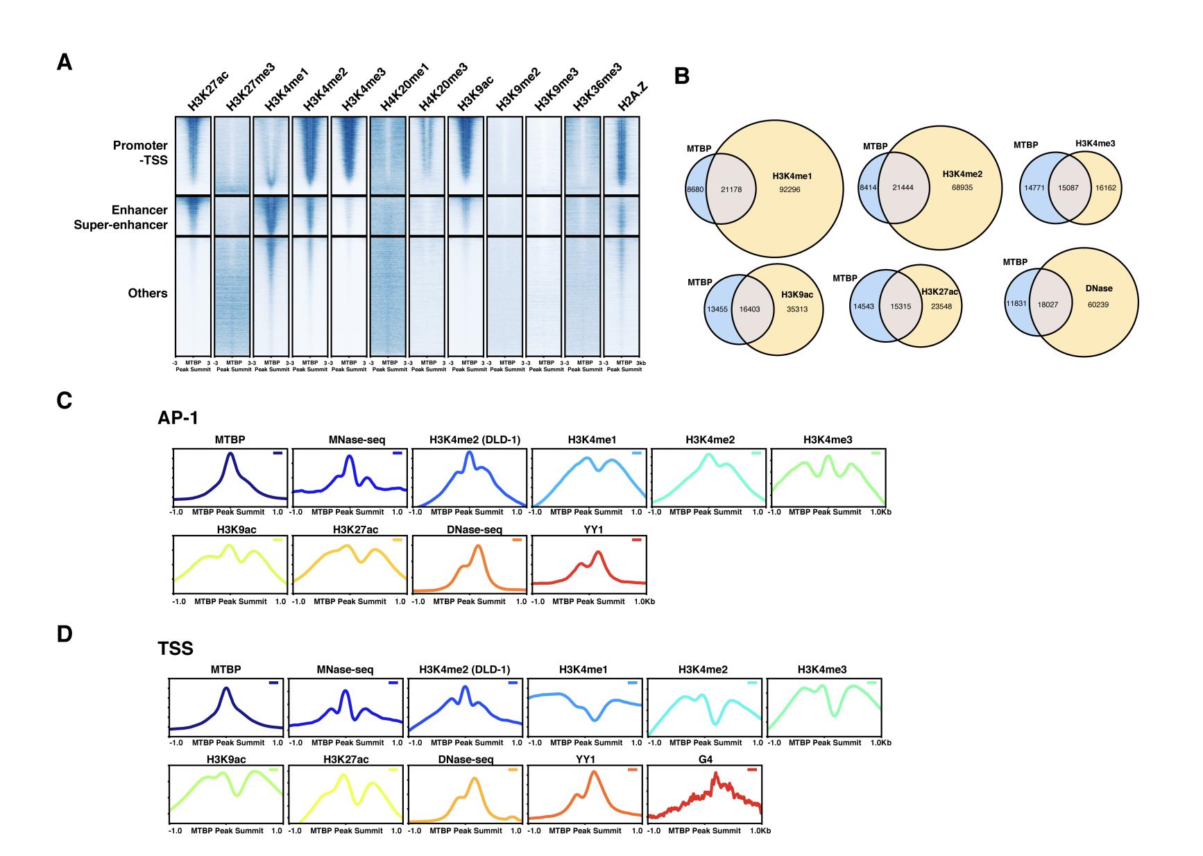
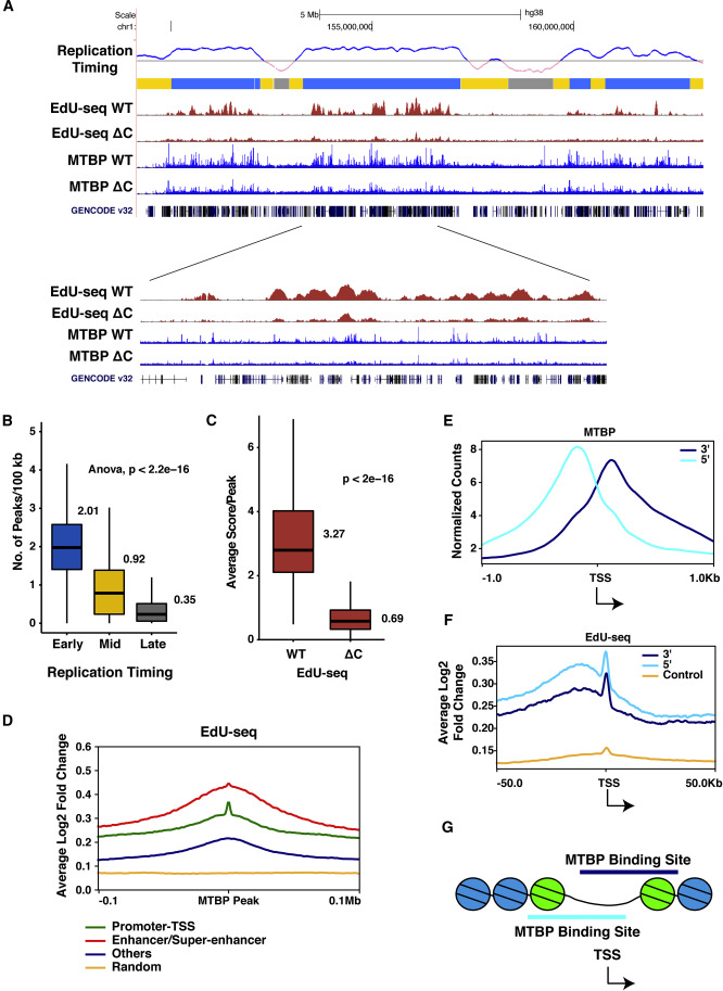
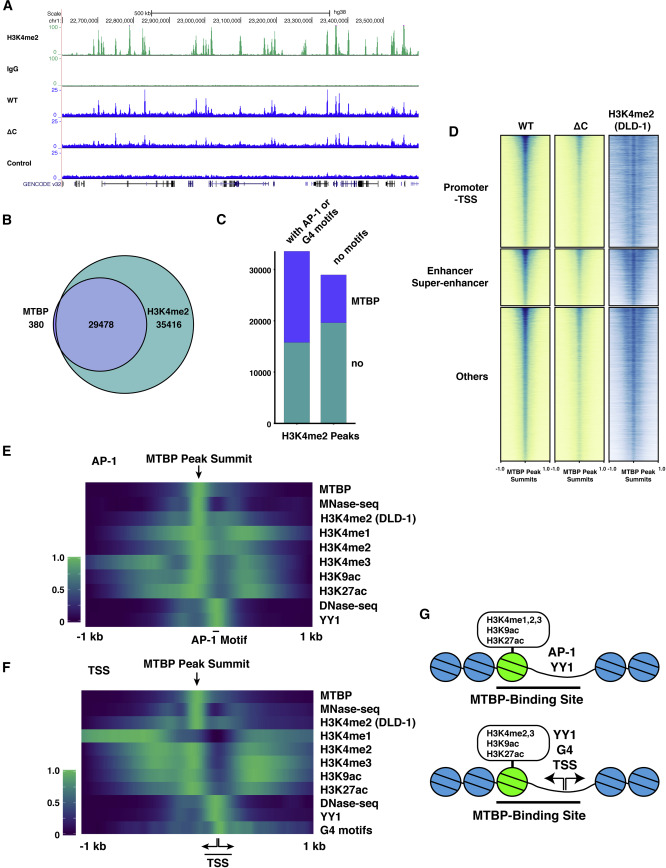
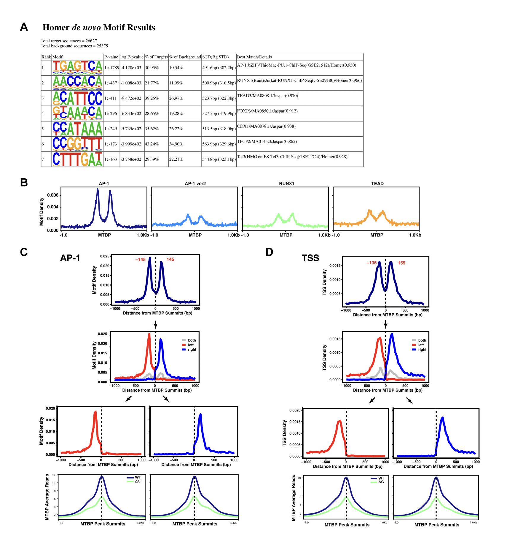
The processes that control where higher eukaryotic cells initiate DNA replication throughout the genome are not understood clearly. In metazoans, the Treslin-MTBP complex mediates critical final steps in formation of the activated replicative helicase prior to initiation of replication. Here, we map the genome-wide distribution of the MTBP subunit of this complex in human cells. Our results indicate that MTBP binds to at least 30,000 sites in the genome. A majority of these sites reside in regions of open chromatin that contain transcriptional-regulatory elements (e.g., promoters, enhancers, and super-enhancers), which are known to be preferred areas for initiation of replication. Furthermore, many binding sites encompass two genomic features: a nucleosome-free DNA sequence (e.g., G-quadruplex DNA or AP-1 motif) and a nucleosome bearing histone marks characteristic of open chromatin, such as H3K4me2. Taken together, these findings indicate that Treslin-MTBP associates coordinately with multiple genomic signals to promote initiation of replication.
???displayArticle.pubmedLink??? 32966791
???displayArticle.pmcLink??? PMC7523632
???displayArticle.link??? Cell Rep
???displayArticle.grants??? [+]
Species referenced: Xenopus laevis
Genes referenced: mtbp ticrr
GO keywords: DNA replication initiation [+]
???attribute.lit??? ???displayArticles.show???
References [+] :
Abdurashidova,
Start sites of bidirectional DNA synthesis at the human lamin B2 origin.
2000, Pubmed
Abdurashidova, Start sites of bidirectional DNA synthesis at the human lamin B2 origin. 2000, Pubmed
Bedrat, Re-evaluation of G-quadruplex propensity with G4Hunter. 2016, Pubmed
Besnard, Unraveling cell type-specific and reprogrammable human replication origin signatures associated with G-quadruplex consensus motifs. 2012, Pubmed
Blin, Transcription-dependent regulation of replication dynamics modulates genome stability. 2019, Pubmed
Boos, Regulation of DNA replication through Sld3-Dpb11 interaction is conserved from yeast to humans. 2011, Pubmed
Boos, Identification of a heteromeric complex that promotes DNA replication origin firing in human cells. 2013, Pubmed
Cadoret, Genome-wide studies highlight indirect links between human replication origins and gene regulation. 2008, Pubmed
Cayrou, New insights into replication origin characteristics in metazoans. 2012, Pubmed
Cayrou, The chromatin environment shapes DNA replication origin organization and defines origin classes. 2015, Pubmed
Cayrou, Genome-scale analysis of metazoan replication origins reveals their organization in specific but flexible sites defined by conserved features. 2011, Pubmed
Chagin, 4D Visualization of replication foci in mammalian cells corresponding to individual replicons. 2016, Pubmed
Chen, Transcription shapes DNA replication initiation and termination in human cells. 2019, Pubmed
Chong, Imaging dynamic and selective low-complexity domain interactions that control gene transcription. 2018, Pubmed
Delgado, Initiation of DNA replication at CpG islands in mammalian chromosomes. 1998, Pubmed
Dellino, Genome-wide mapping of human DNA-replication origins: levels of transcription at ORC1 sites regulate origin selection and replication timing. 2013, Pubmed
Dixon, Topological domains in mammalian genomes identified by analysis of chromatin interactions. 2012, Pubmed
Dosztányi, IUPred: web server for the prediction of intrinsically unstructured regions of proteins based on estimated energy content. 2005, Pubmed
Ekundayo, Origins of DNA replication. 2019, Pubmed
ENCODE Project Consortium, An integrated encyclopedia of DNA elements in the human genome. 2012, Pubmed
Ernst, Chromatin-state discovery and genome annotation with ChromHMM. 2017, Pubmed
Fragkos, DNA replication origin activation in space and time. 2015, Pubmed
Fu, Replication timing and nuclear structure. 2018, Pubmed
Ganier, Metazoan DNA replication origins. 2019, Pubmed
Gel, regioneR: an R/Bioconductor package for the association analysis of genomic regions based on permutation tests. 2016, Pubmed
Giacca, Fine mapping of a replication origin of human DNA. 1994, Pubmed
Gros, Post-licensing Specification of Eukaryotic Replication Origins by Facilitated Mcm2-7 Sliding along DNA. 2015, Pubmed
Guillou, Cohesin organizes chromatin loops at DNA replication factories. 2010, Pubmed
Guo, Interaction of Chk1 with Treslin negatively regulates the initiation of chromosomal DNA replication. 2015, Pubmed , Xenbase
Guo, Specific transcription factors stimulate simian virus 40 and polyomavirus origins of DNA replication. 1992, Pubmed
Gutschner, Post-translational Regulation of Cas9 during G1 Enhances Homology-Directed Repair. 2016, Pubmed
Guzman, CIPHER: a flexible and extensive workflow platform for integrative next-generation sequencing data analysis and genomic regulatory element prediction. 2017, Pubmed
Hänsel-Hertsch, Genome-wide mapping of endogenous G-quadruplex DNA structures by chromatin immunoprecipitation and high-throughput sequencing. 2018, Pubmed
Heinz, Simple combinations of lineage-determining transcription factors prime cis-regulatory elements required for macrophage and B cell identities. 2010, Pubmed
Hnisz, Super-enhancers in the control of cell identity and disease. 2013, Pubmed
Hoshina, Human origin recognition complex binds preferentially to G-quadruplex-preferable RNA and single-stranded DNA. 2013, Pubmed , Xenbase
Karnani, Pan-S replication patterns and chromosomal domains defined by genome-tiling arrays of ENCODE genomic areas. 2007, Pubmed
Karnani, Genomic study of replication initiation in human chromosomes reveals the influence of transcription regulation and chromatin structure on origin selection. 2010, Pubmed
Keller, The intrinsically disordered amino-terminal region of human RecQL4: multiple DNA-binding domains confer annealing, strand exchange and G4 DNA binding. 2014, Pubmed
Khan, Intervene: a tool for intersection and visualization of multiple gene or genomic region sets. 2017, Pubmed
Köhler, The Cdk8/19-cyclin C transcription regulator functions in genome replication through metazoan Sld7. 2019, Pubmed
Kuhn, The UCSC genome browser and associated tools. 2013, Pubmed
Kumagai, MTBP, the partner of Treslin, contains a novel DNA-binding domain that is essential for proper initiation of DNA replication. 2017, Pubmed , Xenbase
Kumagai, Direct regulation of Treslin by cyclin-dependent kinase is essential for the onset of DNA replication. 2011, Pubmed , Xenbase
Kumagai, Treslin collaborates with TopBP1 in triggering the initiation of DNA replication. 2010, Pubmed , Xenbase
Langley, Genome-wide identification and characterisation of human DNA replication origins by initiation site sequencing (ini-seq). 2016, Pubmed
Langmead, Fast gapped-read alignment with Bowtie 2. 2012, Pubmed
Lashgari, Global inhibition of transcription causes an increase in histone H2A.Z incorporation within gene bodies. 2017, Pubmed
Lee, Activation of transcription by two factors that bind promoter and enhancer sequences of the human metallothionein gene and SV40. , Pubmed
Li, The Sequence Alignment/Map format and SAMtools. 2009, Pubmed
Liu, Phosphorylation of MLL by ATR is required for execution of mammalian S-phase checkpoint. 2010, Pubmed
Long, H2A.Z facilitates licensing and activation of early replication origins. 2020, Pubmed
MacAlpine, Coordination of replication and transcription along a Drosophila chromosome. 2004, Pubmed
MacAlpine, Drosophila ORC localizes to open chromatin and marks sites of cohesin complex loading. 2010, Pubmed
Macheret, Intragenic origins due to short G1 phases underlie oncogene-induced DNA replication stress. 2018, Pubmed
Marchal, Control of DNA replication timing in the 3D genome. 2019, Pubmed
McIntosh, Dormant origins, the licensing checkpoint, and the response to replicative stresses. 2012, Pubmed
McQuin, CellProfiler 3.0: Next-generation image processing for biology. 2018, Pubmed
Miotto, Selectivity of ORC binding sites and the relation to replication timing, fragile sites, and deletions in cancers. 2016, Pubmed
Natsume, Rapid Protein Depletion in Human Cells by Auxin-Inducible Degron Tagging with Short Homology Donors. 2016, Pubmed
Olshen, Parent-specific copy number in paired tumor-normal studies using circular binary segmentation. 2011, Pubmed
Parker, A new class of disordered elements controls DNA replication through initiator self-assembly. 2019, Pubmed
Parker, Mechanisms and regulation of DNA replication initiation in eukaryotes. 2017, Pubmed
Picard, The spatiotemporal program of DNA replication is associated with specific combinations of chromatin marks in human cells. 2014, Pubmed
Powell, Dynamic loading and redistribution of the Mcm2-7 helicase complex through the cell cycle. 2015, Pubmed
Prioleau, DNA replication origins-where do we begin? 2016, Pubmed
Prioleau, G-Quadruplexes and DNA Replication Origins. 2017, Pubmed
Prorok, Involvement of G-quadruplex regions in mammalian replication origin activity. 2019, Pubmed , Xenbase
Puzzi, DNA-protein interaction dynamics at the Lamin B2 replication origin. 2015, Pubmed
Quinlan, BEDTools: a flexible suite of utilities for comparing genomic features. 2010, Pubmed
Ramírez, deepTools2: a next generation web server for deep-sequencing data analysis. 2016, Pubmed
Ran, Genome engineering using the CRISPR-Cas9 system. 2013, Pubmed
Rao, Cohesin Loss Eliminates All Loop Domains. 2017, Pubmed
Rhind, DNA replication timing. 2013, Pubmed
Rokavec, Cellular Model of Colon Cancer Progression Reveals Signatures of mRNAs, miRNA, lncRNAs, and Epigenetic Modifications Associated with Metastasis. 2017, Pubmed
Rondinelli, H3K4me3 demethylation by the histone demethylase KDM5C/JARID1C promotes DNA replication origin firing. 2015, Pubmed
Sabari, Coactivator condensation at super-enhancers links phase separation and gene control. 2018, Pubmed
Sansam, Cyclin-dependent kinase regulates the length of S phase through TICRR/TRESLIN phosphorylation. 2015, Pubmed
Sansam, A vertebrate gene, ticrr, is an essential checkpoint and replication regulator. 2010, Pubmed
Sansam, A mechanism for epigenetic control of DNA replication. 2018, Pubmed
Schindelin, Fiji: an open-source platform for biological-image analysis. 2012, Pubmed
Schübeler, Genome-wide DNA replication profile for Drosophila melanogaster: a link between transcription and replication timing. 2002, Pubmed
Sequeira-Mendes, Transcription initiation activity sets replication origin efficiency in mammalian cells. 2009, Pubmed
Siddiqui, Regulating DNA replication in eukarya. 2013, Pubmed
Sima, Identifying cis Elements for Spatiotemporal Control of Mammalian DNA Replication. 2019, Pubmed
Skene, An efficient targeted nuclease strategy for high-resolution mapping of DNA binding sites. 2017, Pubmed
Skene, Targeted in situ genome-wide profiling with high efficiency for low cell numbers. 2018, Pubmed
Smith, Distinct epigenetic features of differentiation-regulated replication origins. 2016, Pubmed
Sugimoto, Genome-wide analysis of the spatiotemporal regulation of firing and dormant replication origins in human cells. 2018, Pubmed
Tanaka, Helicase activation and establishment of replication forks at chromosomal origins of replication. 2013, Pubmed
Tubbs, Dual Roles of Poly(dA:dT) Tracts in Replication Initiation and Fork Collapse. 2018, Pubmed
Tym, canSAR: an updated cancer research and drug discovery knowledgebase. 2016, Pubmed
Valton, G4 motifs affect origin positioning and efficiency in two vertebrate replicators. 2014, Pubmed
Walter, Regulated chromosomal DNA replication in the absence of a nucleus. 1998, Pubmed , Xenbase
Weddington, ReplicationDomain: a visualization tool and comparative database for genome-wide replication timing data. 2008, Pubmed
Weintraub, YY1 Is a Structural Regulator of Enhancer-Promoter Loops. 2017, Pubmed
Woodfine, Replication timing of the human genome. 2004, Pubmed
Zhang, Model-based analysis of ChIP-Seq (MACS). 2008, Pubmed
Zhao, CrossMap: a versatile tool for coordinate conversion between genome assemblies. 2014, Pubmed
