|
Figure 1. Microclusters of spinal cord neural progenitor cells have positively correlated HES5 levels
Transverse slice of live E10.5 Venus::HES5 homozygous knock‐in mouse showing the ventral HES5 domain in spinal cord ex vivo (left panel); Draq5 live nuclear stain with nuclear segmentation overlay (right panel); scale bar 30 μm.Venus::HES5 nuclear signal corresponding to tissue in (A) obtained by applying nuclear segmentation onto Venus channel.Pseudo‐color look‐up table applied to mean nuclear Venus::HES5 intensity (Materials and Methods) corresponding to segmented image in (B).Dimensions of microclusters in cell numbers with high and similar levels of HES5 in apical–basal axis (left panel) and dorsoventral axis (right panel) at E9.5 (10 microclusters, 3 slices, 3 exps), E10.5 (10 microclusters, 9 slices, 3 exps) and E11.5 (10 microclusters, 3 slices, 3 exps). NS—no significant difference in one‐way ANOVA P = 0.46 (A‐B), P = 0.38 (D‐V). Bars show mean ± SD.Pearson correlation coefficient observed in segmented E10.5 homozygous Venus::HES5 spinal cord ex vivo slices showing correlation between mean nuclear Venus::HES5 intensity in any cell compared with up to eight nearest neighbours (see Materials and Methods); dots indicate average per slice; bars indicate mean and standard deviation of five slices from three experiments (data set is different from (D)).Pearson correlation coefficient of mean nuclear Venus::HES5 intensity in relationship to distance; red dots indicate average Venus::HES5 correlation per slice of 12 slices from three experiments with corresponding red line indicating polynomial fit (order 2); grey dots with black line indicate correlations and polynomial fit from five randomisations of intensities analysed in the same way (see Materials and Methods).Transverse slice of live E10.5 Venus::HES5 homozygous knock‐in mouse showing the ventral HES5 domain in spinal cord ex vivo. Scale bar 30 μm, D—dorsal, V—ventral.Pseudo‐color look‐up table applied to mean nuclear Venus::HES5 intensity of (G); centre of intensity shown with *.Pseudo‐color look‐up table applied to mean nuclear Venus::HES5 intensity in (H) (only one side of ventricle) after radial gradient removal (see Materials and Methods).Pearsons correlation coefficient of mean nuclear Venus::HES5 intensity with distance after subtraction of radial gradient in Venus::HES5 intensity; red dots represent average in each of 12 slices from three experiments.
Source data are available online for this figure.
|
|
Figure EV1. Venus::HES5 expression in single progenitor cells located in the ventral domain of spinal cord. Related to Fig 1
A. B. C. D. E. F. G, H. |
|
Figure 2. HES5 microclusters are spatially periodic along the dorsal–ventral axis of spinal cord
20x snapshot of an ex vivo slice culture of E10.5 spinal cord from Venus::HES5 heterozygous knock‐in mouse, transverse section; delineated region (blue) correspond to data shown in (B, C). D—dorsal, V—ventral.Spatial profile of Venus::HES5 intensity averaged over 2.5 h with 0 distance representing the ventral end of kymograph; black line represents the trend in Venus::HES5 data across the domain produced using an polynomial order 6 (see Materials and Methods).Detrended spatial profile of Venus::HES5 corresponding to data shown in (B).Lomb‐Scargle Periodogram analysis of detrended Venus::HES5 data in (C); horizontal line indicates Lomb‐Scargle significance level P = 0.0001; red arrowhead indicate significant peaks.Auto‐correlation analysis of detrended Venus::HES5 spatial profile in (C) with multiple peaks indicating spatial periodicity; significant peaks (red arrowhead) lie outside grey area indicating 95% significance based on bootstrap approach (see Materials and Methods) and non‐significant peaks (black arrowhead).Peak to peak distance in auto‐correlation from detrended Venus::HES5 signal collected in apical regions of spinal cord between E9.5‐E11.5; bars indicate mean and SD of individual slices from three independent experiments; Kruskal–Wallis test not significant, P = 0.44.Representative example of auto‐correlation from detrended Draq5 nuclear signal with peak to peak distances indicative of inter‐nuclear distance in live tissue; grey area denotes 95% confidence area for Draq5.Peak to peak distance in auto‐correlation of detrended Draq5 spatial profile in apical regions of spinal cord between E9.5‐E11.5; bars indicate mean and SD of individual slices from three independent experiments; Kruskal–Wallis test not significant, P = 0.3.Schematic of multiple non‐overlapping regions of interest identified as Apical, Intermediate and Basal in the spinal cord tissue; width of regions in the apical‐to‐basal direction was 15 μm.Peak to peak distance in auto‐correlation of detrended Venus::HES5 spatial profile corresponding to apical, intermediate and basal regions of spinal cord at E10.5; dataset is different from (H); markers indicate average distance per experiment with a minimum of three z‐stacks per experiment and two repeats (left and right of ventricle) analysed per z‐stack; bars indicate mean and SD of six independent experiments; Kruskal–Wallis test not significant, P = 0.115; distances correspond to 4–5 cells considering the inter‐nuclear distance in DV quantified in (H).
Source data are available online for this figure.
|
|
Figure EV2. Draq5 and Venus::HES5 spatial periodicity in live spinal cord tissue slices. Related to Fig 2
Transverse slice of live Venus::HES5 (left panel) homozygous knock‐in mouse spinal cord E10.5 ex vivo, Draq5 live nuclear stain (right panel); rectangle shows region for spatial profile.Viridis look‐up table applied to mean nuclear Venus::HES5 intensity in the same slice shown in (A), rectangle shows the same region of interest for spatial profile.Venus::HES5 intensity spatial profile (black) from the yellow box in (a—non‐segmented data), and trend line in blue (fitted polynomial order 6).Detrended spatial profile of Venus::HES5 (grey) and Draq5 (red) nuclear stain from region delineated in (A); arrows show regions of Venus::HES5 low and Draq5 high indicating low Venus::HES5 areas are not nuclei free.Distribution of peak to peak distance in auto‐correlation plots of Draq5 spatial profile; this is a measure of inter‐nuclear distance in Draq5 profile along dorsal–ventral axis of spinal cord; data points represent all peak to peak distances from nine slices, six experiments; mean 9.3 ± 0.42 μm (95% confidence limits).Inter‐cluster distance in the dorsoventral (DV) axis computed from multiple microclusters detected in E10.5 spinal cord segmented images using an automated approach (see Materials and Methods); dots indicate individual observations collected from 14 images; bars indicate mean and SD.Spatial periodicity detected by Lomb–Scargle periodogram in apical, medium and basal regions (10, 30 and 60 μm from ventricle, respectively); dots indicate mean periodicity from at least three z‐sections and both left and right sides of ventricle analysed in six experiments; lines indicate mean and SD per experiment; Kruskal–Wallis test not significant, P = 0.3137.Longitudinal cryosection of neural tube in E10.5 Venus::HES5 embryos. A—anterior, P—posterior. Scale bar 60 μm.Representative detrended spatial profile of Venus::HES5 from neural tube in anterior–posterior (A‐P) direction.Representative auto‐correlation of Venus::HES5 spatial profile in A‐P direction. Multiple significant peaks indicate spatial periodicity in A‐P direction. Significant peaks (red triangle) lie outside black dotted lines indicating 95% significance based on bootstrap approach (see Materials and Methods) and non‐significant peaks (black triangles).Pearson correlation coefficient of detrended Venus::HES5 spatial profile between subsequent z‐sections of transverse E10.5 spinal cord tissue slices at known distances (i.e. correlations in A‐P direction); untreated slices—dots show 18 pairs of z‐sections from six experiments; DMSO‐treated slices—dots show nine pairs from three experiments.(Left panel) Representative spatiotemporal plot of the detrended Venus::HES5 pattern along ventral–dorsal direction (0 to 200 μm) obtained by averaging kymograph data in the same region over 2‐h time intervals; (Right panel) Representative phase map of spatially periodic Venus::HES5 intensity obtained using the Hilbert transform (see Materials and Methods) from data shown in the left panel; markers indicate areas underdoing a high‐to‐low* and low‐to‐high** transition.
|
|
Figure EV3. Changes in Venus::HES5 spatiotemporal expression pattern in live slice cultures treated with Notch inhibitor DBZ. Related to Fig 4
Representative examples of the detrended Venus::HES5 signal observed along ventral–dorsal direction in DMSO and DBZ conditions; Venus::HES5 intensity data obtained by averaging kymographs over 2‐h intervals; panels represent individual slice cultures (2 per condition) in addition to examples in Fig 4B.Spatial phase maps obtained from detrended Venus::HES5 signal in DMSO and DBZ conditions; panels correspond to Venus::HES5 intensity traces shown in (A).Auto‐correlation analysis of detrended apical Venus::HES5 spatial profile in DMSO (control) and DBZ (2 μM) treated E10.5 Venus::HES5 spinal cord slices; panels show auto‐correlation of detrended Venus::HES5 signal averaged from 0–2 h of timelapse video (top panels) and corresponding auto‐correlation functions in the same slices averaged in 2 h windows for 10 h; we observed a decrease in amplitude of auto‐correlation peaks over time in DBZ‐treated slices.Peak to peak distance in auto‐correlation from spatial data shown in Fig 4H. Lines show median per experiment from DMSO (n = 3 experiments) and DBZ (n = 4 experiments); 1‐tailed t‐test not significant P = 0.0526.Nuclear density represented by the % area covered by nuclei in DMSO and DBZ treated ex vivo E10.5 spinal cord slice cultures dots indicate multiple z‐stacks from DBZ (5 slices) and DMSO (4 slices); bars indicate mean and SD per condition; 2‐tailed t‐test ***P = 0.0004.
|
|
Figure EV4. HES5 spatiotemporal dynamics correlate with rate of differentiation
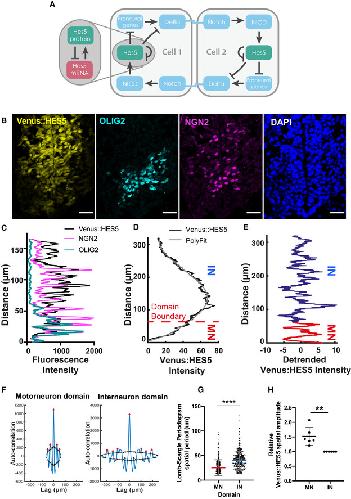
Diagram of Notch–Delta inter‐cellular communication and HES5 interactions. Our model takes into account that HES5 negatively regulates its own mRNA production (grey highlighted area), downstream proneural genes and Delta; the direct and/or indirect (via proneural genes) repression of Delta by HES5 is expressed mathematically through the means of an inter‐cellular Hill function (see Materials and Methods).Transverse cryosection of E10.5 Venus::HES5 spinal cord. Venus::HES5 endogenous signal, OLIG2: motorneuron progenitor marker, NGN2: early marker of neuronal commitment, DAPI; scale bar 25 μm.Spatial expression profile of Venus::HES5, NGN2 and OLIG2 from the same tissue to help delineate motorneuron (OLIG2+) vs interneuron (OLIG2‐) domains.Spatial profile of Venus::HES5 intensity (black) generated by averaging 2.5 h of kymograph data; 0 distance represents ventral end of kymograph; blue dotted line is trend in Venus::HES5 data across the domain determined by polynomial fit order 6; domain boundary between motorneuron progenitors (MN) and interneuron progenitors (IN) marked with red dashed line.Detrended spatial profile of Venus::HES5 corresponding to (C) in motorneuron progenitors (red:MN) and interneuron progenitors (blue:IN).Auto‐correlation plot of detrended Venus::HES5 spatial profile in MN and IN progenitors; black lines show confidence limits for peak significance based on bootstrap approach on detrended Venus::HES5 intensity profile (see Materials and Methods); red triangle—significant peak, black triangle—non‐significant peak; multiple significant peaks in auto‐correlation shows periodicity in spatial profile of Venus::HES5 intensity.Spatial periodicity of Venus::HES5 in motorneuron vs interneuron domain measured with the Lomb–Scargle periodogram; top 2 significant peaks were used to calculate spatial period from 2 to 3 z‐sections per experiment, left and right side of ventricle analysed separately and six experiments; bars indicate mean with SD; Mann–Whitney test with two‐tail significance for ****P < 0.0001.Fold‐change in Venus::HES5 spatial pattern between hi‐low regions in IN domain relative to MN domain. Data points represent mean per experiment. Lines shows mean and SD of six experiments. 2‐tailed Mann–Whitney test **P = 0.0022.
|
|
Figure EV5. Exploration of HES5 spatiotemporal dynamics in a multicellular environment
Schematic of Hes5, Dll1 and Jag1 expression in progenitor domains along D‐V axis of E10.5 mouse spinal cord compiled based on data from Manning et al (2019) and Marklund et al (2010).DAPI nuclear stain of interneuron region in E10.5 mouse; lines indicate spatial localisation in tissue. Scale bar 20 μm.Single‐molecule FISH of Dll1 and Hes5 expression in spinal cord region corresponding to (B) (Materials and Methods); panels 1 and 2 indicate Dll1 and Hes5, respectively; panels 3 and 4 show false‐color merged Dll1/Hes5 and Dll1/Hes5/DAPI, respectively; scale bar 20 μm.
|
|
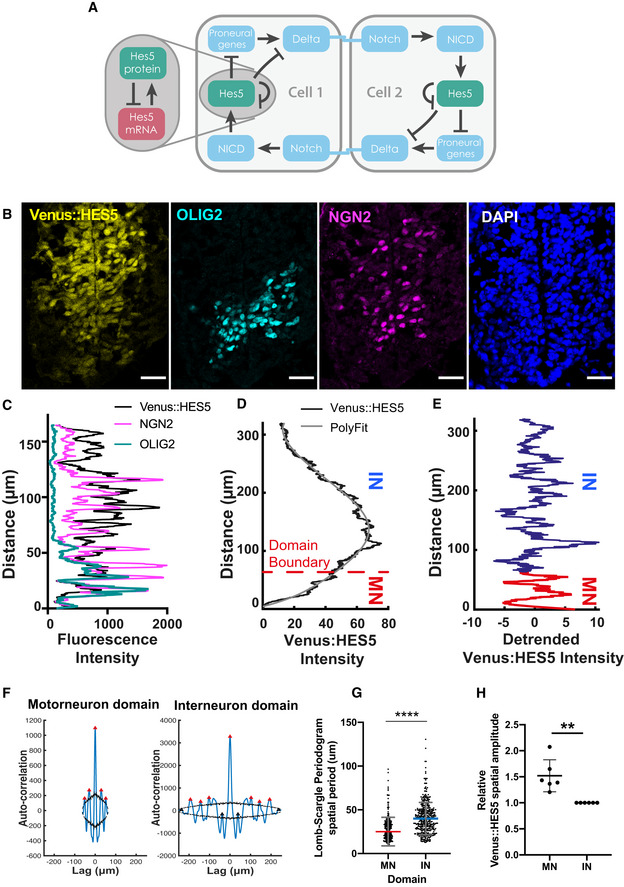
Figure 3. HES5 protein is expressed in a dynamical spatial periodic pattern modulated by Notch
Schematic of extracting kymograph information from tissue data by averaging Venus::HES5 intensities observed in E10.5 heterozygous spinal cord slices to generate one intensity profile in the dorsal–ventral axis per timepoint (see Materials and Methods).Representative kymograph data showing spatiotemporal Venus::HES5 expression profile along ventral–dorsal direction in a 15 μm wide apical region and observed over 14 h; local bands of 20 μm width in D‐V; region of interest markers indicate: *low to high, **high to low and ***re‐occurring high/low activity in the same area.Hierarchical clustering of apical Venus::HE5 expression from one representative experiment showing behaviour in the same area over time; columns represent fluctuations in Venus::HES5 intensity in small local areas (bands) obtained by dividing the spatial signal into non‐overlapping 20 μm regions and normalising to the mean and standard deviation of each region over time (z‐scoring); data have been subject to a Gaussian blur pre‐processing step (see Appendix Fig S2B and Materials and Methods).Persistence of Venus::HES5 in 20 μm regions expressed as continuous time intervals when signal in the band is high or low compared with its mean (see Materials and Methods); individual datapoints (grey) indicate quantification of high and low persistence time obtained from over 300 thin bands collected from multiple tissues with 2 z‐stacks per tissue and two repeats (left and right of ventricle) per z‐stack; dots indicate paired medians of five independent experiments; statistical test is paired t‐test of median per experiment with two‐tail significance and P = 0.7171.Persistence of Venus::HES5 levels in high and low states taken from 60 tracked single cells collected from three independent experiments; paired t‐test not significant P = 0.0533.Relative distance between cell pairs computed from relative 3D Euclidean distance between nuclei over 12–15 h; dots indicate median distance over tracking period; horizontal lines show mean and SD of 14 cell pairs from three experiments.Spearman correlation coefficients computed in the same cell pairs from Venus::HES5 and H2B::mCherry (control) nuclear intensity timeseries; markers in each condition indicate pairs; black dots indicate median correlation coefficients per experiment (four pairs, three pairs and seven pairs); lines show median of 14 pairs from three experiments; paired t‐test with significance P = 0.0058.Representative example timeseries of Venus::HES5 in cells pairs identified as remaining in close proximity; r‐values indicate Spearman correlation coefficients between time traces over all co‐existing timepoints.Detrended Venus::HES5 fluorescent intensity timeseries (after z‐scoring) corresponding to examples in (H); red arrows indicate in‐phase peaks.Density phase plots from instantaneous Hilbert phase reconstruction at multiple timepoints over a 12–14 h period; dots indicate the phase angle in Cell 1 and Cell 2 from 14 pairs collected from three experiments; colormap indicates probability density showing accumulation of phase values predominantly along the (0,0) and (2π, 2π) diagonal; light colours indicate most frequent.Graphic representation of a neuroepithelial tissue with nuclei colour‐coded to indicate clusters of high or low HES5 expression. The tissue is illustrated at three different time points to depict how clusters of cells can dynamically switch from high to low or low to high while the periodic spatial pattern is maintained. In the example time traces (corresponding to the three grey and one red highlighted nuclei), synchronised ultradian oscillations are shown as being overlayed on the slow‐varying higher‐amplitude switching dynamics.
Source data are available online for this figure.
|
|
Figure 4. Notch inhibition increases HES5 pattern persistence
Start:Finish Venus::HES5 intensity ratio in E10.5 Venus::HES5 heterozygous spinal cord slices treated with control (DMSO) and Notch inhibitor DBZ (2 μM) observed over 16 h; bars indicate mean and standard deviation of DMS0 (n = 3 experiments) and DBZ (n = 4 experiments); 2‐tailed t‐test ****P = 0.0001.Representative spatiotemporal plots of the detrended Venus::HES5 pattern along ventral–dorsal direction in DMSO control (left panel) and DBZ conditions (right panel) obtained by averaging kymographs data in the same region over 2‐h time intervals.Schematic indicating the correspondence between Venus::HES5 spatial oscillator represented as detrended level and phase angle characteristics; the spatial oscillator traverses repeated cycles including start (HES5 low‐orange arrowhead), middle (HES5‐teal arrowhead) and end (HES5 low‐red arrowhead) which in phase space corresponds to phase angles 0, π and 2π, respectively.Phase maps corresponding to DMSO (left panel) and DBZ (right panel) detrended Venus::HES5 data shown in (B).Phase synchronisation measure (see Materials and Methods) of the detrended Venus::HES5 spatial oscillator measured over time in E10.5 Venus::HES5 spinal cord periodic slices treated in DMSO vs DBZ conditions up to 10 h; dots indicate DMSO (21 kymographs, n = 3 experiments) and DBZ (19 kymographs, n = 4 experiments); bars indicate mean and SD; 2‐tailed Mann–Whitney test with significance ****P < 0.0001.Spatial peak: trough fold change in Venus::HES5 intensity profile in the D‐V axis measured at 2 h and 10 h in DMSO and DBZ‐treated E10.5 Venus::HES5 spinal cord slices; dots indicate average over three z‐slices from DMSO (n = 3) and DBZ (n = 4) experiments; lines indicate median per condition; 1 tailed unpaired t‐test with significance *P < 0.05.Percentage of ex vivo slices with significant spatial period detected after 10–12 h of DMSO and DBZ conditions; significant spatial period defined as multiple significant peaks in auto‐correlation detected above the 95% confidence bounds; dots indicate % per experiment; bars denote median and inter‐quartile range of DMS0 (n = 3) and DBZ (n = 4) experiments; 1‐tailed t‐test with significance **P = 0.0062.Peak to peak distance in auto‐correlation plots of detrended Venus::HES5 spatial profile in DMSO and DBZ‐treated E10.5 Venus::HES5 spinal cord slices; grey dots represent significant mean peak to peak distance of DMSO (100) and DBZ (105) auto‐correlation functions collected from three z‐stacks per slice and two repeats (left and right of ventricle) with multiple timepoints; bars indicate median per experiments from DMSO (n = 3) and DBZ (n = 4) experiments; error bars indicate SD; 2‐tailed Mann–Whitney test ****P < 0.0001.
Source data are available online for this figure.
|
|
Figure 5. Multicellular cell–cell coupling model explains the emergence of microclusters
A. B. C. D. E. F. G. H. I, J. |
|
Figure 6. Cell–cell coupling strength can regulate probability of differentiation in a multicellular environment
Representative synthetic timeseries example and mathematical description of probability of differentiation (Pdiff) in relation to population mean HES5 protein levels (referred to as “differentiation threshold”, Dthresh) whereby HES5 protein abundance (P(t)) dropping below the threshold increases the rate at which cells differentiate.Differentiation rates estimated from the multicellular coupled model (detailed in Fig 5) over a wide range of repression threshold values corresponding to decreasing coupling strength; three dynamic regimes are labelled as Alternating high–low, Global in phase and Local in phase mirroring examples shown in Fig 5G and I.Analysis of temporal CoV and spatial CoV from synthetic data corresponding to differentiation rates shown in (B); these statistics indicate that spatial variability correlates better with differentiation rates meanwhile temporal variability shows only a moderate quasi‐linear increase in Alternating high–low conditions compared with the rest.
Data information: Single‐cell parameters used to generate (B) and (C) are shown in Appendix Table S4 Main, and the multicellular parameters used in (B) and (C) were n
ND = 4, τ
ND = 150 min. Each value plotted in (B) and (C) shows the mean and SD from 10 simulations at each repression threshold value.
Source data are available online for this figure.
|
|
Figure 7. Type of HES5 spatial pattern and coupling strength correlates with rate of differentiation in motorneuron and ventral interneuron domains
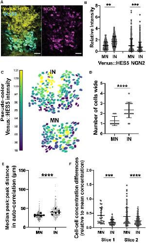
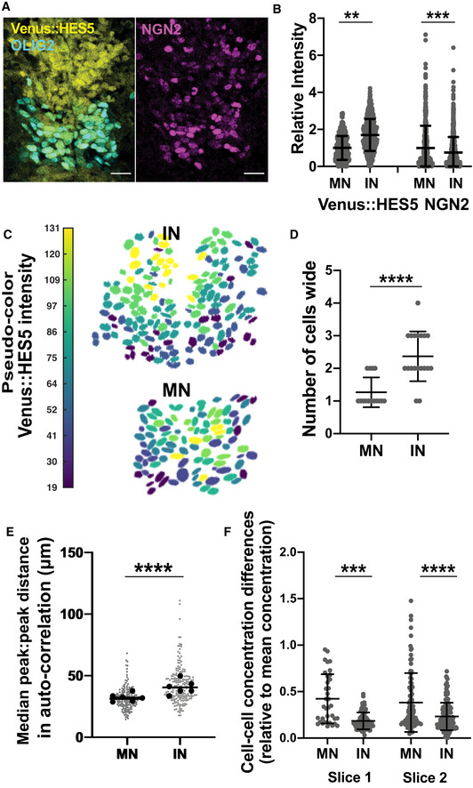
Transverse cryosection of E10.5 Venus::HES5 spinal cord. Venus::HES5 endogenous signal, OLIG2—motorneuron progenitor marker, NGN2—early marker of neuronal commitment; scale bar 20 μm.Relative nuclear intensities of Venus::HES5 and NGN2 in motorneuron and interneuron progenitors; bars show mean and SD of at least 494 cells per domain from five slices in two experiments; Kruskal–Wallis with Dunn’s multiple comparison test adjusted P‐values **P = 0.0032, ***P < 0.001.Pseudo‐color look‐up table applied to mean nuclear Venus::HES5 intensity within motorneuron (MN) and interneuron (IN) domains, corresponding to segmented image in (A).Dimension of microclusters in DV axis for MN and IN domains; microclusters counted contained cells with high and similar levels of HES5 (Materials and Methods); bars show mean ±SD; data consists of 34 microclusters measured from five sections and three independent experiments; 2‐tailed Mann–Whitney test. ****P < 0.0001.Peak to peak distance in auto‐correlation plots of detrended Venus::HES5 spatial profile in MN and IN domains; this is a measure of spatial period in Venus::HES5 profile along dorsal–ventral axis of spinal cord; grey data points represent mean peak to peak distance of at least three slices with left and right ventricle analysed separately in six experiments; black dots show median per experiment and line shows overall median; 2‐tailed Mann–Whitney test P‐values ****P < 0.00001.Cell–cell concentration differences in HES5 between neighbours, normalised to mean concentration of HES5 in that domain; grey data points represent normalised concentration difference between a pair of neighbours, bars shows mean and SD; two independent experiments; 2‐tailed Mann–Whitney test with P‐values ***P = 0.003, ****P < 0.00001.
Source data are available online for this figure.
|
|
Figure 8. NGN2 expression is spatially periodic and positively correlates with the HES5 pattern
Detrended spatial profile of NGN2::mScarlet‐I intensity from transverse slice of E10.5 spinal cord from heterozygous knock‐in mouse in ventral–dorsal direction; red indicates motorneuron (MN) domain, blue interneuron domain (IN).Auto‐correlation analysis of detrended NGN2::mScarlet‐I intensity spatial profiles from motorneuron and interneuron domains; multiple peaks indicating spatial periodicity; significant peaks (red triangle) lie outside black dotted lines indicating 95% significance based on bootstrap approach (see Materials and Methods) and non‐significant peaks (black triangle).Ratio of NGN2:HES5 spatial period in the same tissue; grey dots show ratio for single image from four experiments; line shows overall median and error bars 95% confidence limits.Peak to peak distance in auto‐correlation plots of detrended NGN2::mScarlet‐I spatial profile in motorneuron (MN) and interneuron (IN) domains as a measure of spatial period in NGN2 expression along dorsal‐ventral axis of spinal cord; Grey data points represent mean peak to peak distance in a single slice, n = 33, left and right ventricle analysed separately in four experiments; black line shows overall mean, error bars show SD; 2‐tailed Mann–Whitney test with exact P‐value *** P = 0.0003.Detrended spatial profile of Venus::HES5 (black) and NGN2::mScarlet‐I (red) intensity from the same transverse slice of E10.5 spinal cord in ventral–dorsal direction.Example cross‐correlation function of Venus::HES5 with NGN2::mScarlet‐I (thick black), Venus::HES5 with brightfield signal (black), and NGN2::mScarlet‐I with brightfield signal (red) from the same transverse slice of E10.5 spinal cord; markers indicate the presence of two types of coordination namely in‐phase (red arrowhead) and out‐of‐phase (black arrowhead).Phase shift showing absolute lag distance corresponding to in‐phase peak in Venus::HES5 vs NGN2::mScarlet‐I cross‐correlation function of spatial intensity profiles from the same slice. 34 individual data points from six slices, two experiments; red line indicates average inter‐nuclear distance in D‐V; bars show mean±SD; 2‐tailed Mann–Whitney test not significant, P = 0.32.Pseudo‐color look‐up tables applied to mean nuclear Venus::HES5 and NGN2 staining intensity in motorneuron (MN) and interneuron (IN) domains. Venus::HES5 microcluster and single NGN2 high cell (red arrow) in IN domain; Alternating high–low expression of Venus::HES5 in MN, red arrows show high cells.Graphical summary: Through a combination of experimental and computational work we characterised the HES5 dynamic expression in the mouse E10.5 ventral spinal cord. We found evidence that progenitors located in two domains (motorneuron, MN and interneuron, IN) give rise to distinct spatiotemporal characteristics that are indicative of differences in coupling strength and can explain increased differentiation rates observed in MN.
Source data are available online for this figure.
|