Click here to close Hello! We notice that you are using Internet Explorer, which is not supported by Xenbase and may cause the site to display incorrectly. We suggest using a current version of Chrome, FireFox, or Safari.
XB-ART-58724
Nat Commun 2021 Dec 08;121:7145. doi: 10.1038/s41467-021-27458-3.
Show Gene links Show Anatomy links

Optogenetic relaxation of actomyosin contractility uncovers mechanistic roles of cortical tension during cytokinesis.

Yamamoto K, Miura H, Ishida M, Mii Y, Kinoshita N, Takada S, Ueno N, Sawai S, Kondo Y, Aoki K.


???displayArticle.abstract???
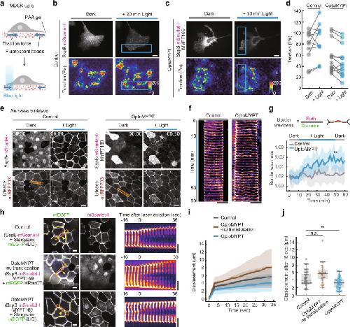
Actomyosin contractility generated cooperatively by nonmuscle myosin II and actin filaments plays essential roles in a wide range of biological processes, such as cell motility, cytokinesis, and tissue morphogenesis. However, subcellular dynamics of actomyosin contractility underlying such processes remains elusive. Here, we demonstrate an optogenetic method to induce relaxation of actomyosin contractility at the subcellular level. The system, named OptoMYPT, combines a protein phosphatase 1c (PP1c)-binding domain of MYPT1 with an optogenetic dimerizer, so that it allows light-dependent recruitment of endogenous PP1c to the plasma membrane. Blue-light illumination is sufficient to induce dephosphorylation of myosin regulatory light chains and a decrease in actomyosin contractile force in mammalian cells and Xenopus embryos. The OptoMYPT system is further employed to understand the mechanics of actomyosin-based cortical tension and contractile ring tension during cytokinesis. We find that the relaxation of cortical tension at both poles by OptoMYPT accelerated the furrow ingression rate, revealing that the cortical tension substantially antagonizes constriction of the cleavage furrow. Based on these results, the OptoMYPT system provides opportunities to understand cellular and tissue mechanics.

???displayArticle.pubmedLink??? 34880255
???displayArticle.pmcLink??? PMC8654997
???displayArticle.link??? Nat Commun
???displayArticle.grants??? [+]

Genes referenced: ppp1r12a


???attribute.lit??? ???displayArticles.show???
References [+] :
Aoki, Stochastic ERK activation induced by noise and cell-to-cell propagation regulates cell density-dependent proliferation. 2013, Pubmed