Click here to close
Hello! We notice that you are using Internet Explorer, which is not supported by Xenbase and may cause the site to display incorrectly.
We suggest using a current version of Chrome,
FireFox, or Safari.
Enhancers of Host Immune Tolerance to Bacterial Infection Discovered Using Linked Computational and Experimental Approaches.
Sperry MM, Novak R, Keshari V, Dinis ALM, Cartwright MJ, Camacho DM, Paré JF, Super M, Levin M, Ingber DE.
???displayArticle.abstract???
Current therapeutic strategies against bacterial infections focus on reduction of pathogen load using antibiotics; however, stimulation of host tolerance to infection in the presence of pathogens might offer an alternative approach. Computational transcriptomics and Xenopus laevis embryos are used to discover infection response pathways, identify potential tolerance inducer drugs, and validate their ability to induce broad tolerance. Xenopus exhibits natural tolerance to Acinetobacter baumanii, Klebsiella pneumoniae, Staphylococcus aureus, and Streptococcus pneumoniae bacteria, whereas Aeromonas hydrophila and Pseudomonas aeruginosa produce lethal infections. Transcriptional profiling leads to definition of a 20-gene signature that discriminates between tolerant and susceptible states, as well as identification of a more active tolerance response to gram negative compared to gram positive bacteria. Gene pathways associated with active tolerance in Xenopus, including some involved in metal ion binding and hypoxia, are found to be conserved across species, including mammals, and administration of a metal chelator (deferoxamine) or a HIF-1α agonist (1,4-DPCA) in embryos infected with lethal A. hydrophila increased survival despite high pathogen load. These data demonstrate the value of combining the Xenopus embryo infection model with computational multiomics analyses for mechanistic discovery and drug repurposing to induce host tolerance to bacterial infections.
Figure 1.
Xenopus embryos demonstrate natural tolerance to high bacterial loads of some pathogens. A) Embryos survive after microinjection of high bacterial loads of A. baumanii, K. pneumoniae, S. aureus, and S. pneumoniae without outward adverse effects. B) Pathogen levels are elevated over control levels in both tolerant and sensitive embryos. C) At 52 h postinfection, the morphology of infection‐tolerant embryos (A. baumannii‐infected shown) is indistinguishable from uninfected embryos, whereas development is arrested in susceptible embryos (A. hydrophila‐infected shown). D) The host pathogen response index combines survival and bacterial load data, thus permitting differentiation of resistant, tolerant, and susceptible states in Xenopus embryos (n = 10 embryos per group).
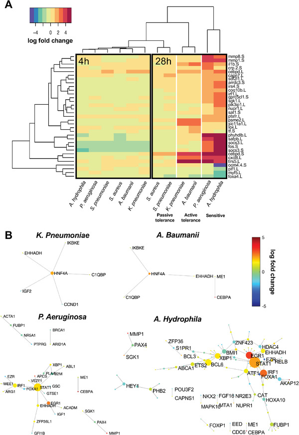
Figure 2. Gene expression analysis stratifies active tolerance to gram negative bacteria and passive tolerance to gram positive organisms. A) Heatmap comparing the expression of 33 genes that undergo significant changes in gene expression relative to uninfected controls at matching time points (p
adj < 10−4), with the color scale representing fold change between the infected and uninfected state. Hierarchical clustering analysis reveals that infection begins as a generic infection response at 4 h postinfection and at 28 h transitions to a state of active tolerance against the gram negative bacteria, with A. baumanii and K. pneumoniae stimulating substantial gene upregulation with fold change greater than 2 (gram negative tolerance). In contrast, S. aureus and S. pneumoniae infection resulted in only minor changes in gene expression (gram positive tolerance). B) Gram negative tolerance and susceptible states are characterized by the activation of gene–gene subnetworks, whereas no subnetwork activation was observed in the gram positive tolerance states. Genes within these networks undergo significant changes in gene expression (p
adj < 0.05) and edges are defined by known interactions as defined by the TRRUST and KEGG databases. Gene node size corresponds to that gene's degree of interconnectedness with other genes in the network. Gene node color designates the fold change in gene expression.
Figure 3. Genes involved in metal ion binding, transport and signaling, and ECM organization define the active gram negative tolerance state. A) A heatmap of the 20‐gene signature that defines the host susceptible versus active and passive tolerance states in Xenopus embryos. These genes are up or down regulated in the tolerance states (p
adj < 0.05) and are unchanged in the susceptible state. The heatmap color scale represents fold change between the infected and uninfected control state. B) Genes within the active gram negative tolerance signature are involved in multiple gene ontology (GO) and Reactome pathways. Ion binding pathways, including metal, cyclic compound, and cations, are strongly represented within the tolerance signature. In addition, biological transport and signaling pathways are prominently represented, including intracellular oxygen transport.
Figure 4. Cross‐species analysis of infection tolerance. A) Differentially expressed genes (p
adj < 0.05) common to Xenopus, mouse, and primate tolerance states. Shaded squares represent significantly differentially expressed genes and blank squares indicate that the gene is not differentially expressed for a given condition. Gene–gene networks comprised of differentially expressed genes for tolerant and sensitive states in B) mice exposed to S. pneumoniae and C) primates exposed to LPS from E. coli. In mice, the nasopharynx is an anatomical site of tolerance compared to the more sensitive environment in the blood in response to S. pneumoniae. Baboons and macaques exposed to LPS exhibit greater tolerance compared to humans and chimps, especially at the 4 h time point.
Figure 5. Metal ion transport and hypoxia‐modulating drugs improve infection tolerance. A) The iron and aluminum scavenger deferoxamine (DFOA) improves survival in Xenopus embryos in a dose‐dependent fashion, with greater than 75% survival after 2 × 10−3
m DFOA treatment (n = 3 replicates per group per time point with n = 10 embryos each). 2 × 10−3
m DFOA also reduces pathogen burden; however, CFU levels remain higher than uninfected embryos at 120 h postinfection (**p = 0.009; ****p < 0.0001). Statistical analysis was performed using a one‐way ANOVA of the log‐transformed data and a Tukey's multiple comparisons test. B) The HIF‐1α agonist 1,4‐DPCA also increases embryo survival when dosed at 10 × 10−6
m (n = 3 replicates per group per time point with n = 10 embryos each). Similar to DFOA treatment, 10 × 10−6
m 1,4‐DPCA reduces pathogen load, but not to uninfected levels (***p < 0.001; ****p < 0.0001). Statistical analysis was performed using a one‐way ANOVA of the log‐transformed data and a Tukey's multiple comparisons test. C) Embryos are reversed to a susceptible state by HIF‐1α inhibition during treatment with 1,4‐DPCA and no survival is observed in the inhibition groups (****p < 0.0001; n = 3 replicates per group per time point with n = 10 embryos each). Statistical analysis was performed using a one‐way ANOVA and post‐hoc comparison of each condition to the infected‐untreated group. D) Pathway model linking HIF and metal ion transport mechanisms.
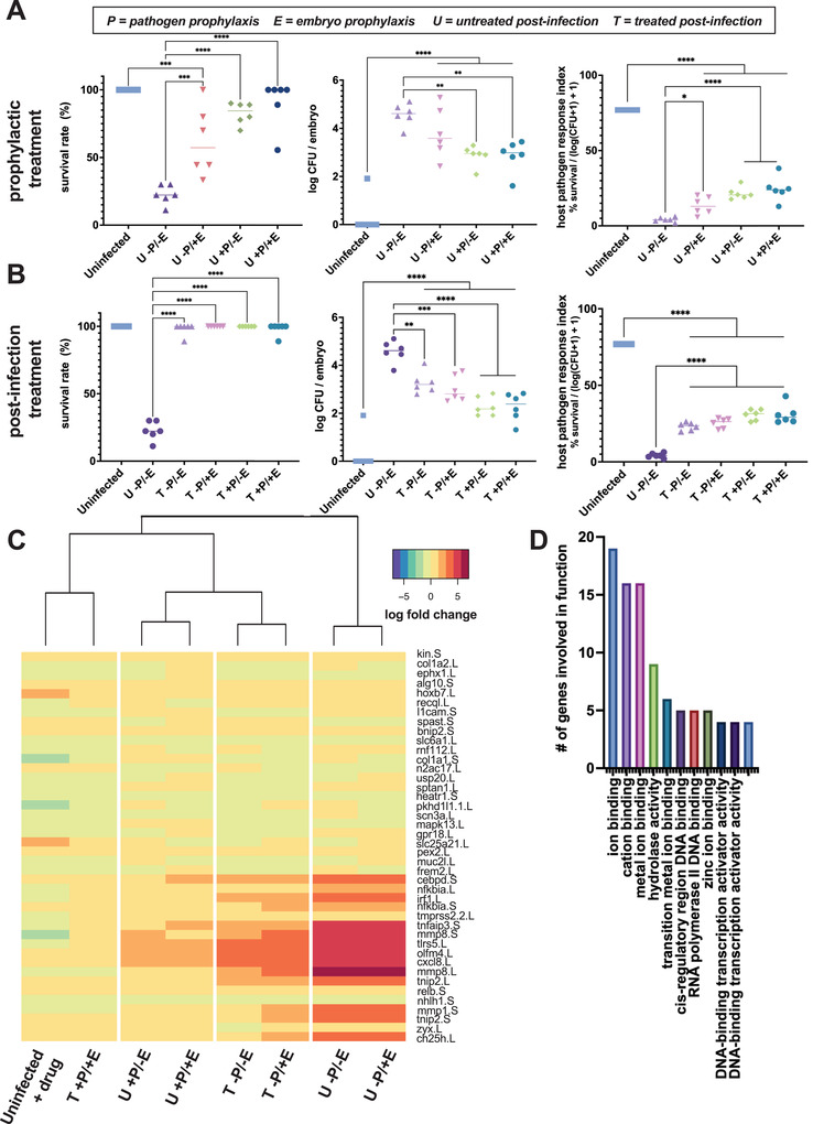
Figure 6. 1,4‐DPCA treatment mimics the active infection tolerance in the host. A) In groups that received prophylactic treatment, only those in which the pathogens are pretreated (P+) survive at similar rates to controls at 24 h postinfection. Embryos treated with prophylactic 1,4‐DPCA (U ‐P/+E) exhibit greater survival than untreated infection (U ‐P/‐E), but lower survival than uninfected controls. Pathogen load decreases with prophylactic treatment of pathogens (**p = 0.002), but the load remains higher than that for uninfected controls. The HPRI score is higher for all treatment conditions than untreated infection, including the prophylactic treatment of embryos (*p = 0.02), but remains lower than the uninfected controls (***p < 0.001; ****p < 0.0001; each data point represents n = 10 embryos). Statistical analysis was performed using separate one‐way ANOVAs for each metric, with Šídák's multiple comparison test comparing the uninfected controls and untreated infection to each treatment group. B) For groups treated with 1,4‐DPCA after the onset of infection (T), survival rates do not differ from uninfected controls at 24 h postinfection. Pathogen load decreases in all postinfection treatment groups relative to untreated infection, however, the prophylactically treated and postinfection treated embryos maintain pathogen burdens higher than the uninfected controls. The HPRI score is higher for all treatment conditions than untreated infection, but remains lower than the uninfected controls (**p = 0.002; ***p < 0.001; ****p < 0.0001; each data point represents n = 10 embryos). Statistical analysis was performed using separate one‐way ANOVAs for each metric, with Šídák's multiple comparison test comparing the uninfected controls and untreated infection to each treatment group. C) Heatmap comparing the expression of 42 genes that undergo significant changes in gene expression relative to uninfected controls at 24 h postinfection (p
adj < 0.001). The prophylactically and postinfection treated group (T +P/+E) clusters with the uninfected control group. Prophylactic treatment of pathogens (+P) and the post‐treatment (T) paradigms produce host responses that closely cluster. Embryo prophylaxis alone (U ‐P/+E) produces a host response that is similar to lack of treatment (U ‐P/‐E). D) Differentially expressed genes are involved in GO pathways related to metal ion binding, hydrolase activity, RNA polymerase binding, and transcription factor activities.
Ashburner,
Gene ontology: tool for the unification of biology. The Gene Ontology Consortium.
2000, Pubmed
Ashburner,
Gene ontology: tool for the unification of biology. The Gene Ontology Consortium.
2000,
Pubmed Avivi,
Neuroglobin, cytoglobin, and myoglobin contribute to hypoxia adaptation of the subterranean mole rat Spalax.
2010,
Pubmed Ayres,
Tolerance of infections.
2012,
Pubmed Bosch,
Mammalian lipid droplets are innate immune hubs integrating cell metabolism and host defense.
2020,
Pubmed Brooks,
The microbiota coordinates diurnal rhythms in innate immunity with the circadian clock.
2021,
Pubmed Campos,
Metabolomics-Driven Exploration of the Chemical Drug Space to Predict Combination Antimicrobial Therapies.
2019,
Pubmed Cheng,
Network-based approach to prediction and population-based validation of in silico drug repurposing.
2018,
Pubmed Dang,
Control of T(H)17/T(reg) balance by hypoxia-inducible factor 1.
2011,
Pubmed Dehne,
HIF-1 in the inflammatory microenvironment.
2009,
Pubmed D'Mello,
An in vivo atlas of host-pathogen transcriptomes during Streptococcus pneumoniae colonization and disease.
2020,
Pubmed Fabregat,
Reactome pathway analysis: a high-performance in-memory approach.
2017,
Pubmed Fink,
Strategies to improve drug development for sepsis.
2014,
Pubmed Gardinassi,
Integrative metabolomics and transcriptomics signatures of clinical tolerance to Plasmodium vivax reveal activation of innate cell immunity and T cell signaling.
2018,
Pubmed Gene Ontology Consortium,
The Gene Ontology resource: enriching a GOld mine.
2021,
Pubmed Gopinath,
Role of disease-associated tolerance in infectious superspreaders.
2014,
Pubmed Han,
TRRUST: a reference database of human transcriptional regulatory interactions.
2015,
Pubmed Han,
TRRUST v2: an expanded reference database of human and mouse transcriptional regulatory interactions.
2018,
Pubmed Hawash,
Primate innate immune responses to bacterial and viral pathogens reveals an evolutionary trade-off between strength and specificity.
2021,
Pubmed Hellsten,
The genome of the Western clawed frog Xenopus tropicalis.
2010,
Pubmed
,
Xenbase Irizarry,
Exploration, normalization, and summaries of high density oligonucleotide array probe level data.
2003,
Pubmed Kanehisa,
KEGG: kyoto encyclopedia of genes and genomes.
2000,
Pubmed Martins,
Disease Tolerance as an Inherent Component of Immunity.
2019,
Pubmed McNab,
Type I interferons in infectious disease.
2015,
Pubmed Mi,
Large-scale gene function analysis with the PANTHER classification system.
2013,
Pubmed Nahrendorf,
Inducible mechanisms of disease tolerance provide an alternative strategy of acquired immunity to malaria.
2021,
Pubmed Napier,
Western diet regulates immune status and the response to LPS-driven sepsis independent of diet-associated microbiome.
2019,
Pubmed Nenni,
Xenbase: Facilitating the Use of Xenopus to Model Human Disease.
2019,
Pubmed
,
Xenbase Nriagu,
Metals in Host–Microbe Interaction: The Host Perspective
2015,
Pubmed Ohno,
The candidate proto-oncogene bcl-3 is related to genes implicated in cell lineage determination and cell cycle control.
1990,
Pubmed Patel,
Hematopoietic IKBKE limits the chronicity of inflammasome priming and metaflammation.
2015,
Pubmed Porcheron,
Iron, copper, zinc, and manganese transport and regulation in pathogenic Enterobacteria: correlations between strains, site of infection and the relative importance of the different metal transport systems for virulence.
2013,
Pubmed Price,
Transcriptional Correlates of Tolerance and Lethality in Mice Predict Ebola Virus Disease Patient Outcomes.
2020,
Pubmed Qu,
Nuclear receptor HNF4A transrepresses CLOCK:BMAL1 and modulates tissue-specific circadian networks.
2018,
Pubmed Reinke,
Crosstalk between metabolism and circadian clocks.
2019,
Pubmed Rhoo,
Distinct Host-Mycobacterial Pathogen Interactions between Resistant Adult and Tolerant Tadpole Life Stages of Xenopus laevis.
2019,
Pubmed
,
Xenbase Ritchie,
limma powers differential expression analyses for RNA-sequencing and microarray studies.
2015,
Pubmed Schmitt,
Engineering Xenopus embryos for phenotypic drug discovery screening.
2014,
Pubmed
,
Xenbase Sengupta,
Circadian control of lung inflammation in influenza infection.
2019,
Pubmed Seok,
Genomic responses in mouse models poorly mimic human inflammatory diseases.
2013,
Pubmed Session,
Genome evolution in the allotetraploid frog Xenopus laevis.
2016,
Pubmed
,
Xenbase Sharma,
Triggering the interferon antiviral response through an IKK-related pathway.
2003,
Pubmed Si,
A human-airway-on-a-chip for the rapid identification of candidate antiviral therapeutics and prophylactics.
2021,
Pubmed Soares,
Macrophages and Iron Metabolism.
2016,
Pubmed Soares,
Disease tolerance and immunity in host protection against infection.
2017,
Pubmed Sullivan,
Inverse Drug Screening of Bioelectric Signaling and Neurotransmitter Roles: Illustrated Using a Xenopus Tail Regeneration Assay.
2018,
Pubmed
,
Xenbase Walton,
Acid Suspends the Circadian Clock in Hypoxia through Inhibition of mTOR.
2018,
Pubmed Wang,
Opposing Effects of Fasting Metabolism on Tissue Tolerance in Bacterial and Viral Inflammation.
2016,
Pubmed Warren,
Resilience to bacterial infection: difference between species could be due to proteins in serum.
2010,
Pubmed Yin,
Rev-erbalpha, a heme sensor that coordinates metabolic and circadian pathways.
2007,
Pubmed