Click here to close
Hello! We notice that you are using Internet Explorer, which is not supported by Xenbase and may cause the site to display incorrectly.
We suggest using a current version of Chrome,
FireFox, or Safari.
???displayArticle.abstract??? Sizzled (Szl) is a secreted frizzled protein, having a sequence homology with the extracellular cysteine-rich domain (CRD) of the Wnt receptor, 'Frizzled'. Contrary to the other secreted frizzled like proteins (Sfrps), szl belongs to the bone morphogenetic protein 4 (Bmp4) synexpression group and is tightly coexpressed with Bmp4. What is not known is how the szl transcription achieves its Bmp4 synexpression pattern. To address the molecular details of szl transcription control, we cloned a promoter of size 1566 base pairs for szl (bps) from the Xenopus laevis genomic DNA. Luciferase and eGFP reporter gene results of this szl promoter (-1566 bp) in its activation and repression patterns by Bmp4/Smad1 and a dominant negative Bmp4 receptor (DNBR) were similar to those of the endogenous szl expression. Reporter gene assays and site-directed mutagenesis of the szl promoter mapped an active Bmp4/Smad1 response element (BRE) and a cis-acting element, which competitively share a direct binding site for Ventx1.1 and Ventx2.1 (a Ventx response element, VRE). Smad1 and ventx2.1 alone increased szl promoter activity; in addition, the binding of each protein component was enhanced with their coexpression. Interestingly, Ventx1.1 repressed this reporter gene activity; however, Ventx1.1 and Ventx2.1 together positively regulated the szl promoter activity. From our analysis, Ventx2.1 binding was enhanced by Ventx1.1, but Ventx1.1 inhibitory binding was inhibited by co-injection of Ventx2.1 for the VRE site. The inhibitory Ventx1.1 co-injection decreased Smad1 binding on the szl promoter. In a triple combination of overexpressed Smad1/Ventx1.1/Ventx2.1, the reduced binding of Smad1 from Ventx1.1 was recovered to that of the Smad1/Ventx2 combination. Collectively, this study provides evidence of Bmp4/Smad1 signaling for a primary immediate early response and its two oppositely behaving target transcription factors, Ventx1.1 and Ventx2.1, for a secondary response, as they together upregulate the szl promoter's activity to achieve szl expression in a Bmp4 synexpression manner.
2016R1D1A1B02008770 National Research Foundation of Korea (NRF), 2018M3C7A1056285 National Research Foundation of Korea (NRF), 2021R1A4A1027355 National Research Foundation of Korea (NRF), 2021M3H9A1097557 National Research Foundation of Korea (NRF)
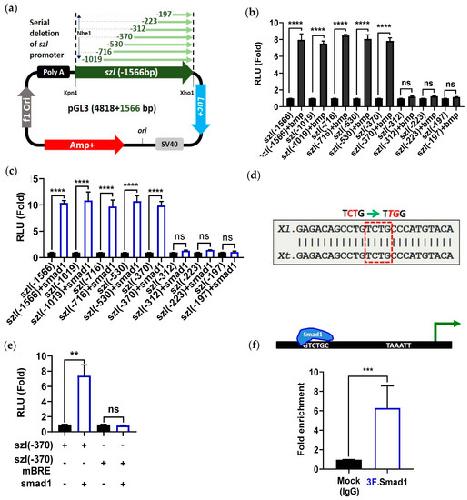
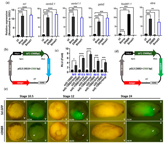
Figure 1. Bmp4 signaling modulates the isolated promoter activity of szl(-1566bp) in a stage-dependent manner: (a) Xenopus leavis embryos were injected with bmp4, dominant negative Bmp4 receptor (dnbr) and smad1 mRNAs (1 ng/embryo) at the one-cell stage and animal caps (10 AC/sample) were dissected at stage 8 and grown up to stage 11. Ventral marker genes, including szl mRNA expression, were assayed through quantitative RT-PCR analysis. (UI: uninjected.) The qPCR values were normalized to ODC. (b) The Szl(-1566) promoter was cloned into pGL3-luc+ vector. (c) Analysis of szl expression at various developmental stages in the presence of Bmp4, the reporter gene activity of the szl(-1566) promoter construct injected with bmp4 mRNA was assayed. Five sets of three, three embryos were used for each sample in each developmental stage. (a,c) Unpaired two-tailed Student’s t-test or ANOVA were applied for statistical analysis. p ≤ 0.05 for *, p ≤ 0.01 for **, p ≤ 0.001 for ***, p ≤ 0.0001 for ****, ns (non-significant) were the assignments for significance. (d) Szl(-1566) promoter was cloned into the pGL3-eGFP+ vector (luc was replaced with eGFP). (e) Embryos (30 embryos/sample) were injected with the reporter construct of szl(-1566)-eGFP+ with or without dnbr mRNA and their eGFP fluorescence was observed at stages 10.5, 12 and 24. (D: dorsal, V: ventral.). The arrows indicate the regions of eGFP fluorescence appeared with szl(-1566)-eGFP+ without dnbr mRNA and decreased with dnbr mRNA.
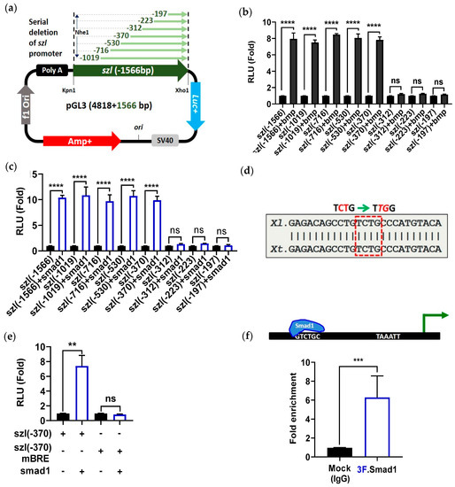
Figure 2. Bmp4 signaling upregulates szl reporter gene activity via Smad1 regulatory response elements within the szl promoter: (a) Schematic diagram of serially deleted constructs of szl promoter. (b) Reporter gene activities of the serially deleted constructs of szl promoter injected with or without bmp4 and (c) smad1 mRNAs. (d) Conserved region of szl promoter consisting of a Bmp4 response element (BRE) (outlined within the dashed red box). (e) Luciferase reporter gene activity of szl(-370) wild type and mutated BRE constructs injected with or without smad1 mRNA were examined. (b,c,e) p ≤ 0.01 for **, p ≤ 0.001 for ***, p ≤ 0.0001 for ****, ns (non-significant) were the assignments for significance. (f) Embryos were injected with 3flag-smad1 mRNA and quantitative ChIP-PCR was performed with anti-Flag immunoprecipitated genomic DNA using specific primers for the szl promoter fragment having the Smad1 binding site. Fold enrichment method used to normalize ChIP-qPCR. Smad1 binding scheme is given in the upper part of figure. (SRE: Smad1 response elements).
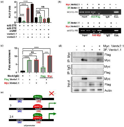
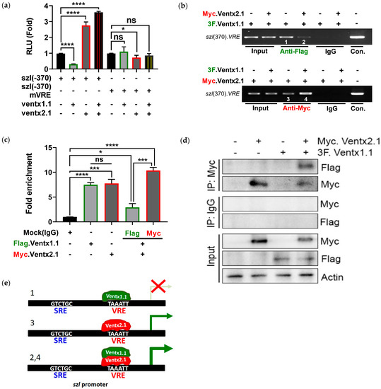
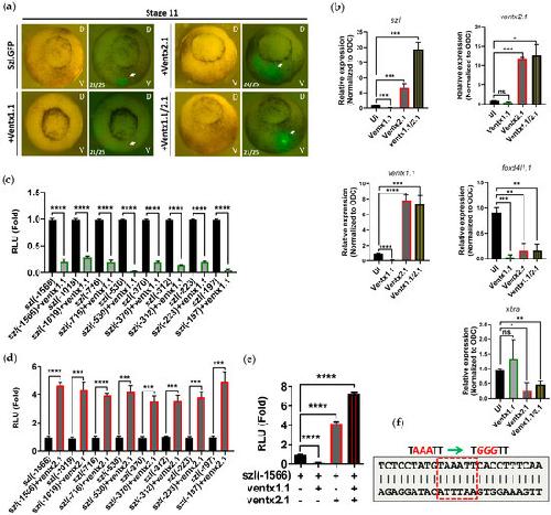
Figure 3. Ventx1.1 and Ventx2.1 mediated szl transcriptional modulation acts as a secondary Bmp4 signaling response: (a) Green fluorescence of embryos injected with szl(-1566)-eGFP+ in combination of ventx1.1 and/or ventx2.1 mRNAs at the one-cell stage was observed at stage 11. (25 embryos were injected per sample) (b) Embryos were injected with, without or with some combination of ventx1.1/ventx2.1 mRNAs. Animal cap explants (10 AC/sample) were dissected at stage eight and relative expression of ventral specific marker genes, including szl at gastrula stage, through quantitative RT-PCR was performed. Ct values were normalized to ODC, a housekeeping gene. (c) Serially deleted constructs of the szl promoter were injected with or without ventx1.1 and (d) ventx2.1 mRNAs. Reporter gene activities were analyzed. (e) Szl (-1566)-expressing embryos were injected with, without or with some combination of ventx1.1/ventx2.1 mRNAs and analyzed for luciferase activity. (b–e) p ≤ 0.05 for *, p ≤ 0.01 for **, p ≤ 0.001 for ***, p ≤ 0.0001 for ****, ns (non-significant) were the assignments for significance. (f) Fragment of szl promoter having the putative Ventx response elements (VRE, highlighted within the dashed red box).
Figure 4. One VRE (ventx cis-acting response element) site for Ventx1.1/2.1 binding in szl promoter is required for szl transcription: (a) Szl(-370) wild type or szl(-370)mVRE were injected with the indicated mRNAs and their combination. Luciferase activities of the samples were analyzed. (b) Embryos (300 embryos/sample) were injected alone or with the combination of 3flag-ventx1.1 and myc-ventx2.1 mRNAs (1 ng/embryo) and cultured to the gastrula stage. ChIP-PCR analysis using specific primers for szl promoter region having the VRE site was performed. (c) Graph represents the relative band intensities of ChIP-PCR bands. (a,c) p ≤ 0.05 for *, p ≤ 0.001 for ***, p ≤ 0.0001 for ****, ns (non-significant) were the assignments for significance. (d) Immunoprecipitation assay were performed for 3F.Ventx1.1 and Myc.Ventx2.1 protein-protein interaction during szl promoter binding. (30 embryos/sample) (e) A model of Ventx1.1/2.1 alone and combination mediated regulation of szl transcription. The numbers indicate the number of lane shown on (e), indicating that each schematic model diagram is related with and based on the result(s) of lane(s) shown on (b).
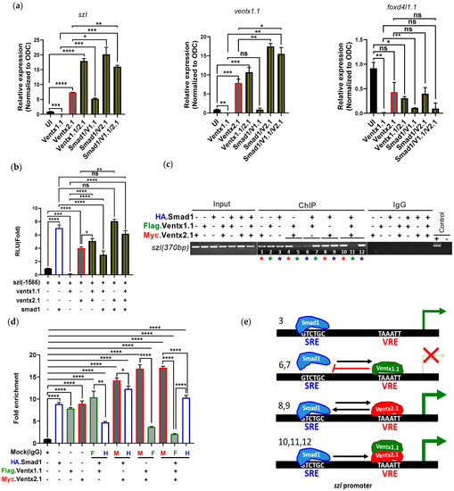
Figure 5. Smad1 enhances Ventx2.1-mediated szl activation and rescues Ventx1.1 mediated szl suppression. (a) Embryos were injected with smad1, ventx1.1 and ventx2.1 mRNAs individually and in different combinations. Animal cap explants (10 AC/sample) were dissected at stage eight and quantitative RT-PCR of ventral specific marker genes including szl at gastrula stage were analyzed. V1.1 = Ventx1.1, V2.1 = Ventx2.1 (b) Szl(-1566) promoter construct were injected with smad1, ventx1.1 and ventx2.1 mRNA alone and possible combinations and reporter gene activities were analyzed. (c) Xenopus leavis embryos (300 embryos/sample) were injected with ha.smad1, 3flag.ventx1.1, myc.ventx2.1 mRNAs alone and their possible combinations (0.5 ng/embryo each) and cultured to the gastrula stage. ChIP-PCR analysis using specific primers for the szl promoter region having the VRE site was performed. The asterisks of different colors indicate the difference of antibodies used for ChIP; red (*) for Myc.Ventx2.1, green (*) for Flag.Ventx1.1 and blue (*) for HA.Smad1. (d) Quantitative PCR analysis was performed with fold enrichment method and the experiment was repeated three times. (a,b,d) p ≤ 0.05 for *, p ≤ 0.01 for **, p ≤ 0.001 for ***, p ≤ 0.0001 for ****, ns (non-significant) were the assignments for significance. (e) A model of Smad1 and Ventx1.1/2.1 alone and in combinations mediated regulation of szl transcription. The numbers indicate the number of lane shown on (c), indicating that each schematic model diagram is related with and based on the result(s) of lane(s) shown on (c).
Figure 6. Proposed model of the szl transcriptional regulation by Bmp4 signaling via Smad1/Ventx1.1/Ventx2.1 axis. This schematic overview of szl transcriptional regulation during Bmp4 synexpression fashion is based on our findings above. Szl promoter has two types of Bmp4 response elements required for synexpression; they are the Smad1 binding response element (SRE) and the Ventx binding response element (VRE). Smad1 binds to SRE (reported here as TCTG) while Ventx1.1 and Ventx2.1 bind to one VRE (described herein as TAAATT) to regulate szl expression. Ventx1.1 reduces szl expression, while Ventx2.1 induces it, and its combination further enhances it, compared to Ventx2.1 presence alone.
Figure S1. Spatio-temporal expression pattern of szl and Bmp4 modulated promoter activities of synexpression genes. (a) Developmental expression of szl and ventx family transcription factors. (b) Dorso-ventral distribution of representative marker genes. (c and d) Bmp7.1.L (-3145).luc+ and bambi.S (-3073).luc+ promoters respectively were injected with and without dnbr mRNA at 1 cell stage of Xenopus leavis embryos to measure relative reporter gene activities.(c and d) Unpaired two-tailed Student’s t-test or ANOVA were applied for statistical analysis. p ≤ 0.0001 for ****, ns(non-significant) were the assignments for significance.
a b c d e RLU bmp7.1.L(-3145) bmp7.1.L(-3145)+DNBR 0.0 0.5 1.0 1.5 bmp7.1.L (-3145) DNBR+ +- +**** bambi.S(-3073) bambi.S(-3073)+DN-BR 0.0 0.5 1.0 1.5 RLU (Fold) bambi.S (-3073) DNBR + + - + **** (e) The bambi(-3073).eGFP promoter were injected with and without dnbr mRNAs to visualize
fluorescence at developmental stages 11, 15 and 24 and the number of embryos are indicated in the down left corner.
Figure S2. Bmp4 signaling directly targets szl gene expression during gastrulation.(a) RT-PCR of ventral specific genes including szl expression in the animal cap explants treated with bmp4 mRNA, cycloheximide and combination to check the direct and indirect targets of Bmp4 signaling. (b) Relative reporter gene assay was performed from Xenopus embryos treated with szl serially deleted constructs alone and in combination with dnbr mRNA. p ≤ 0.0001 for ****, ns(non-significant) were the assignments for significance.
Figure S3. One VRE site (work as a secondary BRE site) is required for Ventx1.1/Ventx2.1 mediated szl transcriptional regulation. (a) Ventx1.1 and Ventx2.1 negatively and positively regulate szl transcription respectively while together ventx1.1/2.1 over expression enhances the szl transcription in whole embryo
during early gastrulation. (b) Bmp4/Smad1 response elements (BRE) and Ventxs response elements (VRE) are highlighted in szl(-370) construct.
Bijakowski,
Sizzled is unique among secreted frizzled-related proteins for its ability to specifically inhibit bone morphogenetic protein-1 (BMP-1)/tolloid-like proteinases.
2012, Pubmed,
Xenbase
Bijakowski,
Sizzled is unique among secreted frizzled-related proteins for its ability to specifically inhibit bone morphogenetic protein-1 (BMP-1)/tolloid-like proteinases.
2012,
Pubmed
,
Xenbase Blythe,
Chromatin immunoprecipitation in early Xenopus laevis embryos.
2009,
Pubmed
,
Xenbase Bu,
The crystal structure of full-length Sizzled from Xenopus laevis yields insights into Wnt-antagonistic function of secreted Frizzled-related proteins.
2017,
Pubmed
,
Xenbase Chen,
TGF-β and BMP signaling in osteoblast differentiation and bone formation.
2012,
Pubmed Cvekl,
Signaling and Gene Regulatory Networks in Mammalian Lens Development.
2017,
Pubmed Dale,
Bone morphogenetic protein 4: a ventralizing factor in early Xenopus development.
1992,
Pubmed
,
Xenbase De Robertis,
Evo-devo: variations on ancestral themes.
2008,
Pubmed Dosch,
Bmp-4 acts as a morphogen in dorsoventral mesoderm patterning in Xenopus.
1997,
Pubmed
,
Xenbase Eivers,
Integrating positional information at the level of Smad1/5/8.
2008,
Pubmed
,
Xenbase Eivers,
Integration of BMP and Wnt signaling via vertebrate Smad1/5/8 and Drosophila Mad.
2009,
Pubmed Fainsod,
The dorsalizing and neural inducing gene follistatin is an antagonist of BMP-4.
1997,
Pubmed
,
Xenbase Friedle,
Cooperative interaction of Xvent-2 and GATA-2 in the activation of the ventral homeobox gene Xvent-1B.
2002,
Pubmed
,
Xenbase Fuentealba,
Integrating patterning signals: Wnt/GSK3 regulates the duration of the BMP/Smad1 signal.
2007,
Pubmed
,
Xenbase Hawley,
Disruption of BMP signals in embryonic Xenopus ectoderm leads to direct neural induction.
1995,
Pubmed
,
Xenbase Henningfeld,
Autoregulation of Xvent-2B; direct interaction and functional cooperation of Xvent-2 and Smad1.
2002,
Pubmed
,
Xenbase Hwang,
Active repression of organizer genes by C-terminal domain of PV.1.
2003,
Pubmed
,
Xenbase Hwang,
Antimorphic PV.1 causes secondary axis by inducing ectopic organizer.
2002,
Pubmed
,
Xenbase Inomata,
Scaling of dorsal-ventral patterning by embryo size-dependent degradation of Spemann's organizer signals.
2013,
Pubmed
,
Xenbase Itoh,
Axis determination by inhibition of Wnt signaling in Xenopus.
1999,
Pubmed
,
Xenbase Jones,
Inductive signals. Revolving vertebrates.
1995,
Pubmed
,
Xenbase Karaulanov,
Transcriptional regulation of BMP4 synexpression in transgenic Xenopus.
2004,
Pubmed
,
Xenbase Kumar,
Foxd4l1.1 negatively regulates transcription of neural repressor ventx1.1 during neuroectoderm formation in Xenopus embryos.
2020,
Pubmed
,
Xenbase Kumar,
Xbra and Smad-1 cooperate to activate the transcription of neural repressor ventx1.1 in Xenopus embryos.
2018,
Pubmed
,
Xenbase Kumar,
Ventx1.1 competes with a transcriptional activator Xcad2 to regulate negatively its own expression.
2019,
Pubmed
,
Xenbase Lee,
R-spondins are BMP receptor antagonists in Xenopus early embryonic development.
2020,
Pubmed
,
Xenbase Lee,
Direct response elements of BMP within the PV.1A promoter are essential for its transcriptional regulation during early Xenopus development.
2011,
Pubmed
,
Xenbase Lee,
Embryonic dorsal-ventral signaling: secreted frizzled-related proteins as inhibitors of tolloid proteinases.
2006,
Pubmed
,
Xenbase Madamanchi,
Diversity and robustness of bone morphogenetic protein pattern formation.
2021,
Pubmed
,
Xenbase Maeno,
The role of BMP-4 and GATA-2 in the induction and differentiation of hematopoietic mesoderm in Xenopus laevis.
1996,
Pubmed
,
Xenbase Marchal,
BMP inhibition initiates neural induction via FGF signaling and Zic genes.
2009,
Pubmed
,
Xenbase Marom,
Patterning of the mesoderm involves several threshold responses to BMP-4 and Xwnt-8.
1999,
Pubmed
,
Xenbase Miyazono,
Bone morphogenetic protein receptors and signal transduction.
2010,
Pubmed Onai,
XTsh3 is an essential enhancing factor of canonical Wnt signaling in Xenopus axial determination.
2007,
Pubmed
,
Xenbase Pera,
A direct screen for secreted proteins in Xenopus embryos identifies distinct activities for the Wnt antagonists Crescent and Frzb-1.
2000,
Pubmed
,
Xenbase Pera,
Integration of IGF, FGF, and anti-BMP signals via Smad1 phosphorylation in neural induction.
2003,
Pubmed
,
Xenbase Rastegar,
Transcriptional regulation of Xvent homeobox genes.
1999,
Pubmed
,
Xenbase Saito,
Reduced bone morphogenetic protein receptor type 1A signaling in neural-crest-derived cells causes facial dysmorphism.
2012,
Pubmed Salic,
Sizzled: a secreted Xwnt8 antagonist expressed in the ventral marginal zone of Xenopus embryos.
1997,
Pubmed
,
Xenbase Sander,
The opposing homeobox genes Goosecoid and Vent1/2 self-regulate Xenopus patterning.
2007,
Pubmed
,
Xenbase Stevens,
Genomic integration of Wnt/β-catenin and BMP/Smad1 signaling coordinates foregut and hindgut transcriptional programs.
2017,
Pubmed
,
Xenbase Suzuki,
A truncated bone morphogenetic protein receptor affects dorsal-ventral patterning in the early Xenopus embryo.
1994,
Pubmed
,
Xenbase Tuazon,
Proteolytic Restriction of Chordin Range Underlies BMP Gradient Formation.
2020,
Pubmed Tucker,
The BMP signaling gradient patterns dorsoventral tissues in a temporally progressive manner along the anteroposterior axis.
2008,
Pubmed Uesaka,
Recapitulation-like developmental transitions of chromatin accessibility in vertebrates.
2019,
Pubmed Umair,
Ventx1.1 as a Direct Repressor of Early Neural Gene zic3 in Xenopus laevis.
2018,
Pubmed
,
Xenbase Wei,
Transcriptional factors smad1 and smad9 act redundantly to mediate zebrafish ventral specification downstream of smad5.
2014,
Pubmed Wilkinson,
Expression pattern of the mouse T gene and its role in mesoderm formation.
1990,
Pubmed
,
Xenbase Wills,
Bmp signaling is necessary and sufficient for ventrolateral endoderm specification in Xenopus.
2008,
Pubmed
,
Xenbase Xu,
[The role of Smads and related transcription factors in the signal transduction of bone morphogenetic protein inducing bone formation].
2003,
Pubmed
,
Xenbase Xu,
Opposite effects of FGF and BMP-4 on embryonic blood formation: roles of PV.1 and GATA-2.
1999,
Pubmed
,
Xenbase Xu,
A dominant negative bone morphogenetic protein 4 receptor causes neuralization in Xenopus ectoderm.
1995,
Pubmed
,
Xenbase Yoon,
PV.1 induced by FGF-Xbra functions as a repressor of neurogenesis in Xenopus embryos.
2014,
Pubmed
,
Xenbase Zhao,
An SP1-like transcription factor Spr2 acts downstream of Fgf signaling to mediate mesoderm induction.
2003,
Pubmed
,
Xenbase