Click here to close Hello! We notice that you are using Internet Explorer, which is not supported by Xenbase and may cause the site to display incorrectly. We suggest using a current version of Chrome, FireFox, or Safari.
XB-ART-59624
Chromosome Res 2023 Jan 28;311:6. doi: 10.1007/s10577-023-09711-1.
Show Gene links Show Anatomy links

The cohesin modifier ESCO2 is stable during DNA replication.

Jevitt AM, Rankin BD, Chen J, Rankin S.


???displayArticle.abstract???
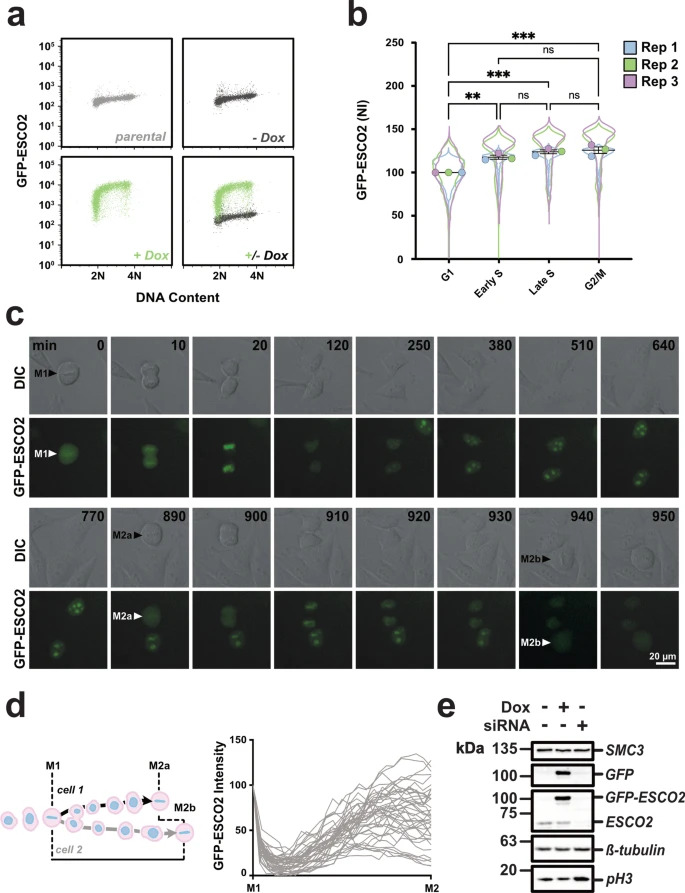
Cohesion between sister chromatids by the cohesin protein complex ensures accurate chromosome segregation and enables recombinational DNA repair. Sister chromatid cohesion is promoted by acetylation of the SMC3 subunit of cohesin by the ESCO2 acetyltransferase, inhibiting cohesin release from chromatin. The interaction of ESCO2 with the DNA replication machinery, in part through PCNA-interacting protein (PIP) motifs in ESCO2, is required for full cohesion establishment. Recent reports have suggested that Cul4-dependent degradation regulates the level of ESCO2 protein following replication. To follow up on these observations, we have characterized ESCO2 stability in Xenopus egg extracts, a cell-free system that recapitulates cohesion establishment in vitro. We found that ESCO2 was stable during DNA replication in this system. Indeed, further challenging the system by inducing DNA damage signaling or increasing the number of nuclei undergoing DNA replication had no significant impact on the stability of ESCO2. In transgenic somatic cell lines, we also did not see evidence of GFP-ESCO2 degradation during S phase of the cell cycle using both flow cytometry and live-cell imaging. We conclude that ESCO2 is stable during DNA replication in both embryonic and somatic cells.

???displayArticle.pubmedLink??? 36708487
???displayArticle.pmcLink??? PMC9884251
???displayArticle.link??? Chromosome Res
???displayArticle.grants??? [+]

Species referenced: Xenopus laevis
Genes referenced: cdt1 chek1 esco2 pcna smc3
GO keywords: DNA replication [+]


???attribute.lit??? ???displayArticles.show???
References [+] :
Alomer, Esco1 and Esco2 regulate distinct cohesin functions during cell cycle progression. 2017, Pubmed