Click here to close
Hello! We notice that you are using Internet Explorer, which is not supported by Xenbase and may cause the site to display incorrectly.
We suggest using a current version of Chrome,
FireFox, or Safari.
???displayArticle.abstract???
Neural tube closure is a fundamental process during vertebrate embryogenesis, which leads to the formation of the central nervous system. Defective neural tube closure leads to neural tube defects which are some of the most common human birth defects. While the intrinsic morphogenetic events shaping the neuroepithelium have been studied extensively, how tissues mechanically coupled with the neural plate influence neural tube closure remains poorly understood. Here, using Xenopus laevis embryos, live imaging in combination with loss of function experiments and morphometric analysis of fixed samples we explore the reciprocal mechanical communication between the neural plate and the somitic mesoderm and its impact on tissue morphogenesis. We show that although somitic mesoderm convergent extension occurs independently from neural plate morphogenesis neural tube closure depends on somitic mesoderm morphogenesis. Specifically, impaired somitic mesoderm remodelling results in defective apical constriction within the neuroepithelium and failure of neural tube closure. Last, our data reveal that mild abnormalities in somitic mesoderm and neural plate morphogenesis have a synergistic effect during neurulation, leading to severe neural tube closure defects. Overall, our data reveal that defective morphogenesis of tissues mechanically coupled with the neural plate can not only drastically exacerbate mild neural tube defects that may arise from abnormalities within the neural tissue but can also elicit neural tube defects even when the neural plate is itself free of inherent defects.
FIGURE 1. Neural plate and somitic mesoderm morphogenesis are temporally linked during neurulation. (A) Transverse cross sections of representative neurula stage Xenopus embryos. Numbering follows neural tube closure progression judged by neural plate mediolateral length. White dotted outline: Somitic mesoderm. Blue dotted line: Neural plate. Scale bars: 100 μm. (B) Quantification of neural plate width relative to somitic mesoderm convergent extension index (Somitic mesoderm dorsovetral/mediolateral length). Pearson correlation; ****p < .0001; n = 27 embryos. Anti-correlation between neural plate width and somitic mesoderm convergent extension index shows that neural tube closure progression, reduced neural plate width, is highly correlated with progression of somitic mesoderm convergent extension.
FIGURE 2. Somitic mesoderm convergent extension occurs independently from neural plate morphogenetic program and surface ectoderm development. (A) Representative images of transverse cross sections from control and Vangl2 neural plate morphant stage 16 embryos. Control and Vangl2 morphant embryos are siblings raised side by side. Orange outline: Somitic mesoderm. Purple Outine: neural plate. Double headed arrows: neural plate width. Scale bar: 100 μm (B) Quantification of somitic mesoderm convergent extension in control and Vangl2 neural plate morphant embryos. Two-sided unpaired Student’s t-test; ns, p = .591; mean ± SEM; n = 6 embryos. (C) Representative images of transverse cross sections from Shroom3 unilateral morphant neural plate stage 16 embryo. Orange outline: Somitic mesoderm. Purple arrows: neural plate hinge point at the control neural plate side. Red arrows: absence of neural plate hinge point at the Shroom3 morphant side. Scale bar: 100 μm (C’) Magnified image from neural plate control and Shroom3 morphant side. Orange outlines: neural plate cells. Cells at the control side acquire a wedge shape, characteristic of apical constriction. Cells at the Shroom3 morphant side fail to undergo apical constriction and remain cuboidal. (D) Quantification of somitic mesoderm convergent extension in control and Shoom3 morphant neural plate. Two-sided paired Student’s t-test; ns, p = .516 n = 9 embryos (E) Representative images of transverse cross sections from a stage 16 embryo expressing FF-GFP at the one side of the surface ectoderm. Orange outline: Somitic mesoderm. Purple arrows: neural plate hinge point at the control neural plate side. Red arrows: absence of neural plate hinge point at the FF-GFP surface ectoderm side. Scale bar: 100 μm (E’) Zoomed images of control and FF-GFP surface ectoderm. Double arrowheads: surface ectoderm thickness. Control surface ectoderm is a double layered tissue while the FF-GFP surface ectoderm is composed of multiple cell layers. Phalloidin staining in panel E is weak due to high autofluorescence of yolk platelets within the cells. (F) Quantification of somitic mesoderm convergent extension in control and FF-GFP side from embryos displaying unilateral surface ectoderm FF-GFP expression. Two-sided paired Student’s t-test; ns, p = 0,683; n = 8 embryos SM, somitic mesoderm; CE, convergent extension.
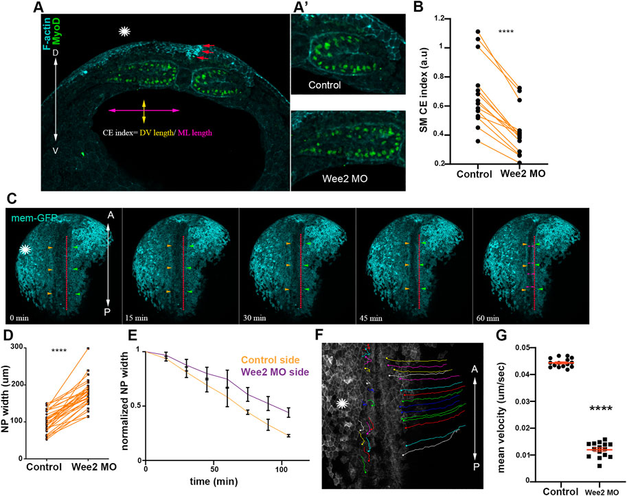
FIGURE 3. Somitic mesoderm convergent extension in necessary for neural tube closure. (A) Transverse cross section a representative Wee2 morphant stage 16 embryo. Yellow double arrowhead: somite dorsoventral (D/V) length. Purple double arrowhead: mediolateral (M/L) somite length. Asterisk indicated the Wee2 morphant side. Red arrows: hinge point at the neural plate side overlying normal somitic mesoderm. (D) dorsal. V, ventral. (A’) Zoomed images of control and Wee2 morphant somitic mesoderm. Scale bar:100 μm (B) Quantification of somitic mesoderm convergent extension index in control Wee2 morphant somitic mesoderm. Two-sided paired Student’s t-test; ****p < .0001; n = 14 embryos. (C) Stills showing the dorsal side of the embryo from a time lapse recording of a neurula embryo with unilateral Wee2 morphant somitic mesoderm. Asterisk: Wee2 morphant side. Red dotted line: neural plate midline. Green arrowheads: Neural plate boundary at the side overlying control somitic mesoderm. Orange arrowheads: Neural plate boundary at the side overlying Wee2 morphant somitic mesoderm. NTC is delayed at the neural plate side overlying Wee2 morphant somitic mesoderm (purple arrowheads). Scale bar: 100 μm (D) Quantification of neural plate mediolateral width extension. Neural plate is wider when the underlying somitic mesoderm is targeted with Wee2 morpholino. Two-sided paired Student’s t-test; ****p < .0001; n = 32 embryos. (E) Quantification of neural plate width over time. 3 regions along the anteroposterior axis of a neurula embryo were followed over time. Neural plate width at the side overlying Wee2 morphant somitic mesoderm remains wider as neurulation progresses. (F) Dorsal view from a tracked time lapse recording for 1 h time period, showing surface ectoderm boundary cells movement during neural tube closure. Asterisk: Wee2 morphant somitic mesoderm side. (A) Anterior; P: Posterior. Scale bar: 100 μm (G) Quantification of surface ectoderm boundary cells velocity as a proxy for neural plate hinge point movement. The velocity of surface ectoderm boundary cells is significantly reduced when somitic mesoderm convergent extension is impaired. Two-sided unpaired Student’s t-test; ****p < .0001; mean ± SEM; n = 15 cells.
FIGURE 4. Hinge point formation depend on proper somitic mesoderm morphogenesis. (A) Dorsal view of a representative neurula stage 16 embryo stained with Phalloidin (F-actin). Red arrows: F-actin accumulation at the neural plate boundary denotes hinge point formation. Purple arrows: Hinge point formation is impaired at the neural plate side overlying Wee2 morphant somitic medoderm. Asterisk: Side overlying Wee2 morphant somitic mesoderm. Scale bar: 100 μm (B) Normalized F-actin intensity profile along the mediolateral neural plate axis. n = 10 embryos. Peak intensity indicates the position of the hinge point. Note that F-actin accumulation at the side overlying somitic mesoderm injected with Wee2 morpholino is impaired. Inset: Representative example of neural plate of an embryo with unilateral Wee2 morphant somitic mesoderm. Asterisk: Wee2 morphant side. Purple box was used to plot F-actin intensity profile along the neural plate mediolateral axis. Scale bar: 100 μm (C) Quantification of hinge point formation. χ2 test; ****p < .0001 n = 15 embryos. (D) Stills from a time lapse recording of a neurula embryo expressing Utrophin GFP. Green dotted line: midline. Cyan arrows: Neural plate surface ectoderm boundary at the side overlying control somitic mesoderm. Red arrows: Neural plate/surface ectoderm boundary at the neural plate side overlying Wee2 morphant somitic mesoderm. F-actin accumulation characteristic of hinge point formation occurs only at the neural plate/surface ectoderm boundary overlying control somitic mesoderm Scale bar: 50 μm.
FIGURE 5. Apical constriction within the neuroepithelium is defective when somitic mesoderm morphogenesis is impaired. (A) Maximum intensity projection image of a representative stage 16 embryo. Asterisk: Wee2 somitic mesoderm morphant side. Scale bar: 100 μm (A’) Zoomed images of control neuroepithelial cells and neuroepithelial cells overlying Wee2 morphant somitic mesoderm. The apical surface area of neural plate cells overlying the morphant somitic mesoderm side is larger compared to that of control cells. (B) Quantification of apical cell surface area. Two-sided unpaired Student’s t-test; ****p < .0001; mean ± SEM; n = 150 cells. (C) Quantification of apical cell surface area over time from neuroepithelial cells in Movie 4 and panel (D); Two-sided unpaired Student’s t-test; ****p < .0001; n = 20 cells for each time point. Neuroepithelial cells overlying Wee2 morphant somitic mesoderm fail to undergo apical constriction (D) Stills from a time lapse recording of a neurula embryo with unilateral Wee2 morphant somitic mesoderm. Red dotted line: neural plate midline. Asterisk: Wee morphant side. Scale bar: 50 μm.
FIGURE 6. Somitic mesoderm morphogenesis affects the ratchetting of contraction pulses during apical constriction. (A) Stills from a time lapse recording of a control neuroepithelial cell during apical constriction. Red arrowheads: pulsed medioapical actin accumulation. Scale bar: 20 μm. (A’) Outline of the apical cell surface area at 0 and 34 min showing reduction of apical cell surface area. (B) Stills from a time lapse recording of a neuroepithelial cell overlying Wee2 morphant somitic mesoderm during apical constriction. Red arrowheads: pulsed medioapical actin accumulation. Scale bar: 20 μm. (B’) Outline of the apical cell surface area at 0min and 34 min showing defective reduction of apical cell surface area. (C,D) Quantification of medioapical actin intensity and apical cell surface area over time. (C) 4 control neuroepithelial cells. (D) 4 neuroepithelial cells overlying morphant somitic mesoderm. Medioapical actin accumulation (red line) is followed by reduction of the cell surface area (black line) in control cells. The cell surface area is not reduced upon apical F-actin accumulation in neuroepithelial cells overlying morphant somitic mesoderm.
FIGURE 7. Defects in neural plate and somitic mesoderm morphogenesis have additive impact on neural tube closure. (A) Dorsal views of representative Control, Vangl2 morphant, Wee2 morphant and Vangl2/Wee2 double morphant embryos. Blue outline: neural plate. Double headed arrow: neural plate width. Scale bars: 100 μm. Control and morphant embryos are siblings raised side by side (B) Quantification of neural plate width in Control, Vangl2 morphant, Wee2 and Vangl2/Wee2 double morphant embryos. Neural tube closure is severely affected in Vangl2/Wee2 double morphant embryos. One-way Anova; ns: no significant; ****p < .0001; mean ± SEM n = 9 embryos. (C) Dorsal views of representative Control, Shroom3 morphant, Wee2 morphant and Shroom3/Wee2 double morphant embryos. Blue outline: neural plate. Double headed arrow: neural plate width. Scale bars: 100 μm. Control and morphant embryos are siblings raised side by side (D) Quantification of neural plate width in Control, Shroom3 morphant, Wee2 morphant and Shroom3/Wee2 double morphant embryos. Neural tube closure is severely affected in Shroom3/Wee2 double morphant embryos. One-way Anova; ns: no significant; *p = .106: ****p < .0001; mean ± SEM n = 11 control, 9 Shroom3 and Wee2 morphant and 10 Wee2/Shroom3 double morphant embryos.
Baldwin,
Global analysis of cell behavior and protein dynamics reveals region-specific roles for Shroom3 and N-cadherin during neural tube closure.
2022, Pubmed,
Xenbase
Baldwin,
Global analysis of cell behavior and protein dynamics reveals region-specific roles for Shroom3 and N-cadherin during neural tube closure.
2022,
Pubmed
,
Xenbase Blankenship,
Multicellular rosette formation links planar cell polarity to tissue morphogenesis.
2006,
Pubmed Butler,
Cell shape changes indicate a role for extrinsic tensile forces in Drosophila germ-band extension.
2009,
Pubmed Butler,
Spatial and temporal analysis of PCP protein dynamics during neural tube closure.
2018,
Pubmed
,
Xenbase Christodoulou,
Cell-Autonomous Ca(2+) Flashes Elicit Pulsed Contractions of an Apical Actin Network to Drive Apical Constriction during Neural Tube Closure.
2015,
Pubmed
,
Xenbase Christodoulou,
Distinct spatiotemporal contribution of morphogenetic events and mechanical tissue coupling during Xenopus neural tube closure.
2022,
Pubmed
,
Xenbase Christodoulou,
Morphogenesis of extra-embryonic tissues directs the remodelling of the mouse embryo at implantation.
2019,
Pubmed Chung,
Direct activation of Shroom3 transcription by Pitx proteins drives epithelial morphogenesis in the developing gut.
2010,
Pubmed
,
Xenbase Correia,
Surface ectoderm is necessary for the morphogenesis of somites.
2000,
Pubmed Crider,
Folic Acid and the Prevention of Birth Defects: 30 Years of Opportunity and Controversies.
2022,
Pubmed Darken,
The planar polarity gene strabismus regulates convergent extension movements in Xenopus.
2002,
Pubmed
,
Xenbase Davidson,
Assembly and remodeling of the fibrillar fibronectin extracellular matrix during gastrulation and neurulation in Xenopus laevis.
2004,
Pubmed
,
Xenbase Davidson,
Neural tube closure in Xenopus laevis involves medial migration, directed protrusive activity, cell intercalation and convergent extension.
1999,
Pubmed
,
Xenbase de Goederen,
Hinge point emergence in mammalian spinal neurulation.
2022,
Pubmed Devenport,
The cell biology of planar cell polarity.
2014,
Pubmed Elul,
Cellular mechanism underlying neural convergent extension in Xenopus laevis embryos.
1997,
Pubmed
,
Xenbase Fernandez-Gonzalez,
Myosin II dynamics are regulated by tension in intercalating cells.
2009,
Pubmed Greene,
Neural tube defects.
2014,
Pubmed Haigo,
Shroom induces apical constriction and is required for hingepoint formation during neural tube closure.
2003,
Pubmed
,
Xenbase Harris,
An update to the list of mouse mutants with neural tube closure defects and advances toward a complete genetic perspective of neural tube closure.
2010,
Pubmed Harris,
Mouse mutants with neural tube closure defects and their role in understanding human neural tube defects.
2007,
Pubmed Hildebrand,
Shroom, a PDZ domain-containing actin-binding protein, is required for neural tube morphogenesis in mice.
1999,
Pubmed Inoue,
Mechanical roles of apical constriction, cell elongation, and cell migration during neural tube formation in Xenopus.
2016,
Pubmed
,
Xenbase Jacobson,
Changes in the shape of the developing vertebrate nervous system analyzed experimentally, mathematically and by computer simulation.
1976,
Pubmed Juriloff,
Mouse models for neural tube closure defects.
2000,
Pubmed Karfunkel,
The mechanisms of neural tube formation.
1974,
Pubmed
,
Xenbase Keller,
The cellular basis of the convergence and extension of the Xenopus neural plate.
1992,
Pubmed
,
Xenbase Keller,
Convergent extension in the amphibian, Xenopus laevis.
2020,
Pubmed
,
Xenbase Krueger,
βH-spectrin is required for ratcheting apical pulsatile constrictions during tissue invagination.
2020,
Pubmed Lee,
Shroom family proteins regulate gamma-tubulin distribution and microtubule architecture during epithelial cell shape change.
2007,
Pubmed
,
Xenbase Leise,
Inhibition of the cell cycle is required for convergent extension of the paraxial mesoderm during Xenopus neurulation.
2004,
Pubmed
,
Xenbase Li,
TMEM132A ensures mouse caudal neural tube closure and regulates integrin-based mesodermal migration.
2022,
Pubmed Lu,
PTK7/CCK-4 is a novel regulator of planar cell polarity in vertebrates.
2004,
Pubmed
,
Xenbase Martin,
Apical constriction: themes and variations on a cellular mechanism driving morphogenesis.
2014,
Pubmed Martin,
Pulsed contractions of an actin-myosin network drive apical constriction.
2009,
Pubmed Molè,
Integrin-Mediated Focal Anchorage Drives Epithelial Zippering during Mouse Neural Tube Closure.
2020,
Pubmed Moury,
Cooperative model of epithelial shaping and bending during avian neurulation: autonomous movements of the neural plate, autonomous movements of the epidermis, and interactions in the neural plate/epidermis transition zone.
1995,
Pubmed Nikolopoulou,
Neural tube closure: cellular, molecular and biomechanical mechanisms.
2017,
Pubmed Nikolopoulou,
Spinal neural tube closure depends on regulation of surface ectoderm identity and biomechanics by Grhl2.
2019,
Pubmed Nishimura,
Planar cell polarity links axes of spatial dynamics in neural-tube closure.
2012,
Pubmed Nychyk,
Vangl2-environment interaction causes severe neural tube defects, without abnormal neuroepithelial convergent extension.
2022,
Pubmed Ossipova,
Planar polarization of Vangl2 in the vertebrate neural plate is controlled by Wnt and Myosin II signaling.
2015,
Pubmed
,
Xenbase Petridou,
A dominant-negative provides new insights into FAK regulation and function in early embryonic morphogenesis.
2013,
Pubmed
,
Xenbase Pouille,
Mechanical signals trigger Myosin II redistribution and mesoderm invagination in Drosophila embryos.
2009,
Pubmed Poznanski,
Epithelial cell wedging and neural trough formation are induced planarly in Xenopus, without persistent vertical interactions with mesoderm.
1997,
Pubmed
,
Xenbase Pyrgaki,
Grainyhead-like 2 regulates neural tube closure and adhesion molecule expression during neural fold fusion.
2011,
Pubmed Sawyer,
Apical constriction: a cell shape change that can drive morphogenesis.
2010,
Pubmed
,
Xenbase Schindelin,
Fiji: an open-source platform for biological-image analysis.
2012,
Pubmed Schroeder,
Neurulation in Xenopus laevis. An analysis and model based upon light and electron microscopy.
1970,
Pubmed
,
Xenbase Smutny,
Friction forces position the neural anlage.
2017,
Pubmed Sun,
Mechanosensing through Direct Binding of Tensed F-Actin by LIM Domains.
2020,
Pubmed Wallingford,
Xenopus Dishevelled signaling regulates both neural and mesodermal convergent extension: parallel forces elongating the body axis.
2001,
Pubmed
,
Xenbase Wallingford,
Neural tube closure and neural tube defects: studies in animal models reveal known knowns and known unknowns.
2005,
Pubmed Wiebe,
Tensile properties of embryonic epithelia measured using a novel instrument.
2005,
Pubmed Wilde,
Genetic, epigenetic, and environmental contributions to neural tube closure.
2014,
Pubmed Wilson,
Cell rearrangement and segmentation in Xenopus: direct observation of cultured explants.
1989,
Pubmed
,
Xenbase Winkelman,
Evolutionarily diverse LIM domain-containing proteins bind stressed actin filaments through a conserved mechanism.
2020,
Pubmed Xiong,
Mechanical Coupling Coordinates the Co-elongation of Axial and Paraxial Tissues in Avian Embryos.
2020,
Pubmed Yen,
PTK7 is essential for polarized cell motility and convergent extension during mouse gastrulation.
2009,
Pubmed Zaganjor,
Describing the Prevalence of Neural Tube Defects Worldwide: A Systematic Literature Review.
2016,
Pubmed Zanardelli,
Calpain2 protease: A new member of the Wnt/Ca(2+) pathway modulating convergent extension movements in Xenopus.
2013,
Pubmed
,
Xenbase Zhou,
Actomyosin stiffens the vertebrate embryo during crucial stages of elongation and neural tube closure.
2009,
Pubmed
,
Xenbase