|
Figure 1.
Tadpole cINs, aINs, and their synaptic connections with other spinal/hindbrain neurons (modified from Li, 2015). Black circles stand for activity. Thickened circles denote vigorous activity in struggling. Gray means no/depressed activity during swimming or struggling. Sensory pathway neurons are RB; dla; dlc; ecIN (excitatory commissural interneuron); exIN, hindbrain extension neuron. Other types of neuron active in swimming and struggling rhythms are dINr (repetitive firing dIN); dIN; MN. Each circle represents a population of neurons. Synapse on boxes means all neurons inside receive the input. |
|
Figure 2.
Recruitment order of cINs and aINs in swimming by their Rinp−. A1, B1, cIN and aIN firing reliabilities plotted against their Rinp−. Correlation coefficients (c.e.) with significance levels (***p < 0.001, **p < 0.01) are given above the plots in this and following figures. Filled blue circles are recordings from stage 37/38 tadpoles, and empty orange ones are for recordings from stage 32 embryos. A2, B2. Examples of cIN and aIN activity in stage 37/38 tadpoles during swimming started by electrical skin stimulation (arrowheads). Rinp− of each neuron is indicated on the left side of each recording trace. |
|
Figure 3.
Cellular input resistances of neurons active in tadpole swimming. A, I–V tests of a cIN and an aIN with rectification using step currents (Rinp−/Rinp+ on top of traces). B, Rinp−/Rinp+ plotted against Rinp−. Correlation coefficient (c.e.) and significance (*p < 0.05, ***p < 0.001) are indicated above plots. C, Example I–V curves for cINs (light blue) and aINs (dark blue) with different Rinp. D, Rinp−/Rinp+ plotted against Rinp− for MNs and dINs with little rectification. E, Their I–V curve examples (MNs, green; dINs, red). Gray dashed lines in B and D indicate Rinp−/Rinp+ of 1. |
|
Figure 4.
The relation between Rinp− and cIN/aIN RMP and spike parameters. A, Measuring spike parameters using derivatives, where the second derivative is calculated from the first derivative of the spike trace (left). Dashed line indicates the peak time of the second derivative used to determine the spike threshold (filled circle). Spike width is measured between time points when the membrane potential crosses 0 mV. Spikes from three cINs with different Rinp− (right, color coded with text, filled circles represent thresholds). B–G, The relation between Rinp− of cINs/aINs and their RMP, spiking overshoots, spike widths, AHP troughs, thresholds and Rheobases (all Spearman’s rank correlation, significance *p < 0.05, **p < 0.01, ***p < 0.001). |
|
Figure 5.
The relation between Rinp− and delayed firing in cINs and aINs. A1, B1, Rinp− of cINs and aINs categorized with clear, some, or no delay in their firing to +DC injections; *p < 0.05, **p < 0.01, ***p < 0.001. A2, B2, Examples of firing patterns from cINs/aINs with different Rinp− evoked by threshold and suprathreshold current injections. Arrowheads point at delay before the first spike. Asterisk denotes gap between the first and subsequent spikes. |
|
Figure 6.
Inward currents that cINs and aINs receive during swimming and their correlation with Rinp−. A, Examples of tonic inward currents and on-cycle EPSCs in cINs and aINs with indicated Rinp−. B1,2, Correlation between inward currents and Rinp (significance ***p < 0.001). |
|
Figure 7.
Correlation between IPSCs that cINs and aINs receive during swimming and their Rinp− and inward currents. A, Examples of midcycle (*) and early-cycle IPSCs (empty triangles) in cINs and aINs with indicated Rinp−. Filled triangles indicate time of electrical stimulation starting swimming. B, Correlation between the IPSC amplitude and Rinp−. C, There lacks correlation between early-cycle IPSC reliability and Rinp−, but midcycle IPSC reliability is correlated with Rinp−. D, Midcycle IPSCs are correlated with on-cycle EPSCs, but early-cycle IPSCs are not. E, Midcycle IPSCs are correlated with tonic inward currents but early-cycle IPSCs are not. Correlation significance in B–E, *p < 0.05, **p < 0.01, ***p < 0.001. All are Spearman’s rank correlation except for the relation between early-cycle IPSC and aIN Rinp− in B (Pearson’s correlation). |
|
Figure 8.
The conductance of cIN and aIN IPSPs/IPSCs in paired recordings is correlated with the Rinp− of the postsynaptic neurons. A1, Superimposed traces of cIN synaptic currents recorded in an MN in a paired recording, where the presynaptic cIN is recorded in current-clamp mode, and the postsynaptic MN is voltage clamped at four different levels. A2, I–V measurements of the MN in A1 at the time before cIN spiking (solid circles) and at the peak/trough of cIN IPSCs (unfilled circles). B1, Example traces of aIN unitary IPSPs in a dlc in a paired recording when both the presynaptic aIN and postsynaptic dlc are recorded in current-clamp mode. B2, I–V measurements at the time before aIN spiking (solid circles) and at the peak/trough of aIN IPSPs (unfilled circles) in B1. Regression lines in A2 are used to estimate conductance at rest and the peak/trough of IPSCs with their difference representing the synaptic conductance. IPSC/IPSP reversal is the point where regression lines in A2 and B2 (unfilled circles) intersect the vertical axis. C, There lacks correlation between cIN and aIN Rinp− and their output synaptic conductance (Spearman’s rank correlation). Diagram shows the simplified multicompartment model used for estimating the conductance of a synapse. D, cIN and aIN output synaptic conductance is correlated with the Rinp− of the postsynaptic neuron (Spearman’s rank correlation, **p < 0.01). Solid circles in C, D are for cINs, and gray ones for aINs as the presynaptic neurons.
|
|
Figure 9.
Estimating average numbers of unitary synaptic currents cINs/aINs receive on each swimming cycle. A1, EPSCs in a cIN during three swimming cycles and their derivatives used for identifying potential unitary EPSCs (steps in the event channel above). A2, Linear regression between unitary EPSC amplitudes and their charge transfers (gray line, y = −19.5×, R2 = 0.955). B1, IPSCs in another cIN during two swimming cycles and their derivatives used for identifying unitary IPSCs (steps in the event channel above). B2, Linear regression between unitary IPSC amplitudes and their charge transfers (gray line, y = 9.46×, R2 = 0.916). C, Correlation between cIN/aIN Rinp− and the unitary EPSC/IPSC amplitudes. D, Correlation between cIN/aIN Rinp− and the deduced number of unitary EPSCs/IPSCs they receive on each swimming cycle. In A1 and B1, dashed lines illustrate thresholds for event triggering, and arrowheads point at lone unitary events used for integrating charge transfer in A2 and B2. In C and D, Spearman’s rank correlation is used for cINs, and Pearson correlation is used for aINs; **p < 0.01. |
|
Figure 10.
The correlation between cIN and aIN axon lengths and their firing in swimming and Rinp−. A, The longitudinal location of aIN somata (filled circles) and their simplified, maximal axon trajectories (lines color coded by their firing reliability range) relative to the mid/hindbrain border (0, arrowhead on diagram below indicates obex). B, Location of cIN somata and their axon trajectories (same symbols and color coding as in A). C1, aIN firing reliability plotted against ascending and descending axon lengths. C2, cIN firing reliability in swimming plotted against their ascending and descending axon lengths. D1, aIN Rinp− is correlated with their descending but not ascending axon lengths. D2, cIN Rinp− is correlated with their descending but not ascending axon lengths. Purple text and symbols are for ascending axons, and green ones are for descending axons in C1,2 and D1,2. All are Spearman’s rank correlation except for the relation between aIN descending axon length and Rinp− in D1 (Pearson’s correlation, significance *p < 0.05, **p < 0.01).
|
|
Figure 11.
Lack of correlation between cIN and aIN firing intensity during struggling and their Rinp−. A, B, Examples of cIN (A) and aIN (B) activity during struggling (started by 30–40 Hz electrical skin stimulation, hollow bars). Rinp− of each neuron is given near its recording trace. Arrowheads point at individual struggling cycles. C, Correlating cIN and aIN firing reliability in swimming with their spiking in struggling. Box plots show spikes per struggling cycle of cINs and aINs with < and > 50% firing reliability in swimming. D, Spikes per struggling cycle plotted against cIN/aIN Rinp−. All are Spearman’s rank correlation (C, D; **p < 0.01). |
|
Figure 12.
Compound conductance for tonic (NMDAR), on-cycle (AMPAR) EPSCs, midcycle (INH-cIN), and early-cycle (INH-aIN) IPSCs of cINs/aINs during swimming (combined from Figs. 6B1,B2, 7B). Blue curves are the best exponential fits for the data used in control models, whereas red curves are reversed exponentials of the blue curves used in the reversed models. Top right, One datum point (x) was treated as an outlier and was excluded to achieve better fitting. INH is short for inhibition. |
|
Figure 13.
Simulating swimming using a network model including developing cINs/aINs. A1, The control model network generates stable swimming rhythms when cIN/aIN input synaptic strengths decay exponentially with their Rinp− (functions derived from data in Figs. 6, 7). A2, The cIN/aIN firing reliability is high for neurons with low Rinp and low when the Rinp is high in the network model in A1. A3, Circular plot showing the phase and strength of aIN and cIN spikes in the control simulation. B1, The swimming rhythm breaks down in the reversed model in which the negative association between cIN/aIN Rinp and their input synaptic strengths are reversed. B2, cINs/aINs with high Rinp fire reliably in the reversed model in B1. B3, Circular plot showing the phase and strength of aIN and cIN spikes in a reversed model simulation. C1, Normalized aIN and cIN spike strengths in control and reversed models in A3 and B3 (numerals are numbers of spikes analyzed); *p < 0.05 (independent samples Mann–Whitney U test). C2,3, cIN and aIN spike phase in control (pink) and reversed models (red for cINs, blue for aINs, in C2 yellow shows the overlap of pink and red histograms and in C3 cyan shows the overlap of pink and blue histograms). Color traces in A1, B1 show example activity of neurons of different categories during one simulation. Spiking events of individual neurons at different rostrocaudal coordinates in the whole network are shown as dots color matched with the recording traces. Firing reliability for each cIN/aIN in A2, B2 (dot) is calculated by dividing the number of spikes each neuron fires with the median number of spikes fired by all ipsilateral motoneurons between 0.1 and 0.6 s in the simulation (100% if >1). The radii of gray circles represent normalized output strengths for individual aIN and cIN spikes at 0.25, 0.5, 0.75 and 1, respectively in A3 and B3. |
|
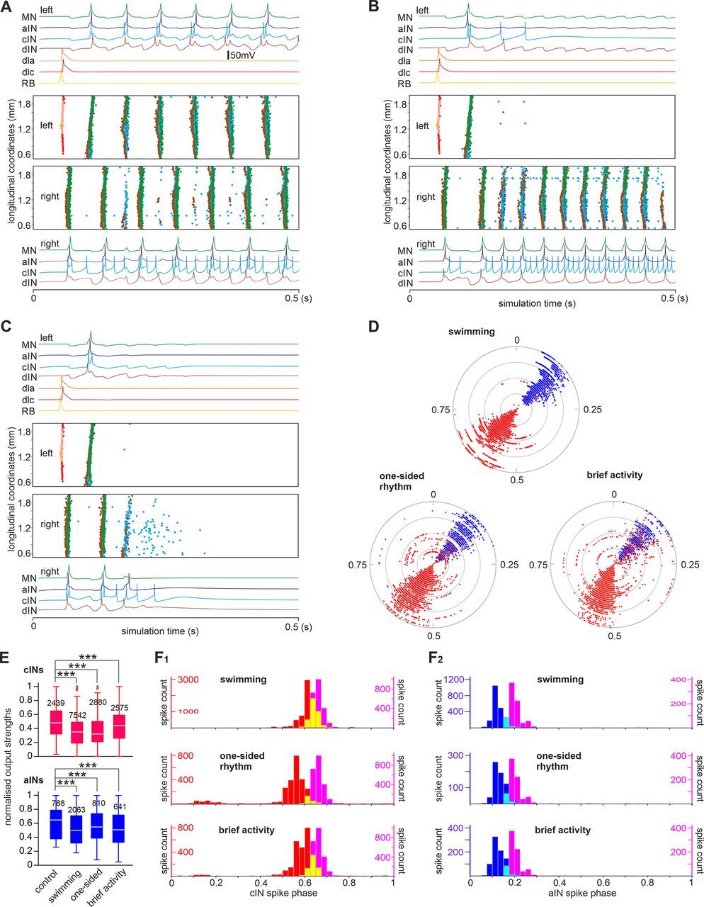
Figure 14.
Simulation outcomes of the randomized model in response to sensory stimulation. A–C, Swimming, one-sided rhythm, and brief activity that fails to persist. Color traces show example activity of neurons of different categories during one simulation. Spiking events of individual neurons at different rostrocaudal coordinates in the whole network are shown as dots color matched with recording traces. D, Circular plots showing the phase and strength of aIN and cIN spikes in the randomized models with different outcomes. The radii of gray circles represent normalized output strengths for spikes at 0.25, 0.5, 0.75, and 1, respectively. E, Normalized cIN and aIN spike strengths in control and reversed models in D (numbers represent spikes analyzed). F1,2, cIN and aIN spike phase in control (pink) and reversed models (red for cINs, blue for aINs, In F1 yellow shows the overlap of pink and red histograms and in F2 cyan shows the overlap of pink and blue histograms); ***p < 0.001 (independent samples Mann–Whitney U tests). |