Click here to close Hello! We notice that you are using Internet Explorer, which is not supported by Xenbase and may cause the site to display incorrectly. We suggest using a current version of Chrome, FireFox, or Safari.
XB-ART-59641
J Biol Chem 2023 Mar 01;2993:102914. doi: 10.1016/j.jbc.2023.102914.
Show Gene links Show Anatomy links

Extracellular intersubunit interactions modulate epithelial Na+ channel gating.

Zhang L, Wang X, Chen J, Sheng S, Kleyman TR.


???displayArticle.abstract???
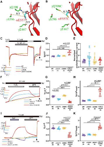
Epithelial Na+ channels (ENaCs) and related channels have large extracellular domains where specific factors interact and induce conformational changes, leading to altered channel activity. However, extracellular structural transitions associated with changes in ENaC activity are not well defined. Using crosslinking and two-electrode voltage clamp in Xenopus oocytes, we identified several pairs of functional intersubunit contacts where mouse ENaC activity was modulated by inducing or breaking a disulfide bond between introduced Cys residues. Specifically, crosslinking E499C in the β-subunit palm domain and N510C in the α-subunit palm domain activated ENaC, whereas crosslinking βE499C with αQ441C in the α-subunit thumb domain inhibited ENaC. We determined that bridging βE499C to αN510C or αQ441C altered the Na+ self-inhibition response via distinct mechanisms. Similar to bridging βE499C and αQ441C, we found that crosslinking palm domain αE557C with thumb domain γQ398C strongly inhibited ENaC activity. In conclusion, we propose that certain residues at specific subunit interfaces form microswitches that convey a conformational wave during ENaC gating and its regulation.

???displayArticle.pubmedLink??? 36649907
???displayArticle.pmcLink??? PMC9975279
???displayArticle.link??? J Biol Chem
???displayArticle.grants??? [+]

Species referenced: Xenopus laevis
Genes referenced: asic1
GO keywords: sodium channel activity


???attribute.lit??? ???displayArticles.show???
References [+] :
Adebamiro, A segment of gamma ENaC mediates elastase activation of Na+ transport. 2007, Pubmed