XB-ART-59806
bioRxiv
2023 May 11; doi: 10.1101/2023.05.11.540463.
Show Gene links
Show Anatomy links
Phase transition of maternal RNAs during vertebrate oocyte-to-embryo transition.
???displayArticle.abstract???
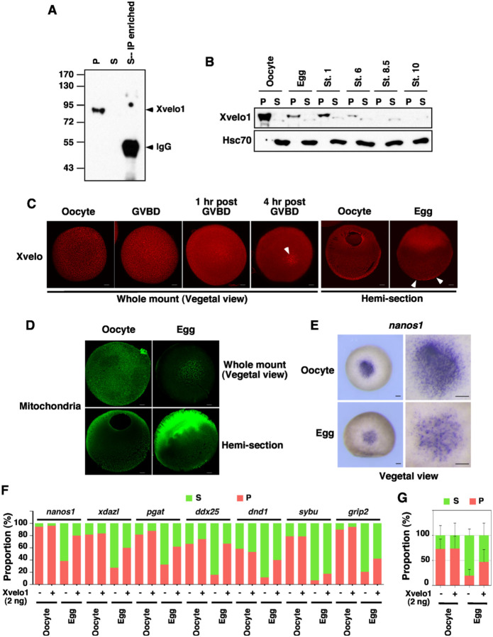
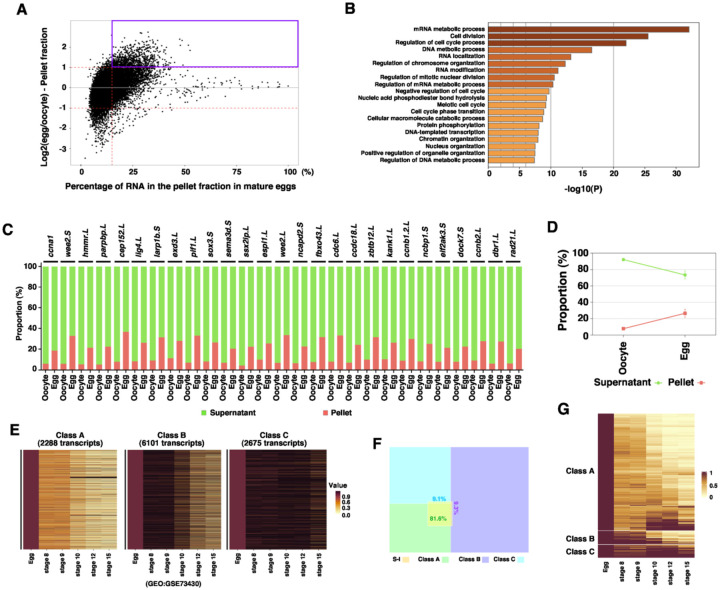
The oocyte-to-embryo transition (OET) is regulated by maternal products stored in the oocyte cytoplasm, independent of transcription. How maternal products are precisely remodeled to dictate the OET remains an open question. In this work, we discover the dynamic phase transition of maternal RNAs during Xenopus OET. We have identified 863 maternal transcripts that transition from a soluble state to a detergent-insoluble one after oocyte maturation. These RNAs are enriched in the animal hemisphere and many of them encode key cell cycle regulators. In contrast, 165 transcripts, including nearly all Xenopus germline RNAs and some vegetally localized somatic RNAs, undergo an insoluble-to-soluble phase transition. This phenomenon is conserved in zebrafish. Our results demonstrate that the phase transition of germline RNAs influences their susceptibility to RNA degradation machinery and is mediated by the remodeling of germ plasm. This work thus uncovers novel remodeling mechanisms that act on RNAs to regulate vertebrate OET.
???displayArticle.pubmedLink??? 37214813
???displayArticle.pmcLink??? PMC10197690
???displayArticle.link??? bioRxiv
???attribute.lit??? ???displayArticles.show???
References [+] :
Aguero,
Maternal Dead-end 1 promotes translation of nanos1 by binding the eIF3 complex.
2017, Pubmed,
Xenbase
Aguero, Maternal Dead-end 1 promotes translation of nanos1 by binding the eIF3 complex. 2017, Pubmed , Xenbase
Alarcón, RNA anchoring in the vegetal cortex of the Xenopus oocyte. 2001, Pubmed , Xenbase
Beer, nanos3 maintains germline stem cells and expression of the conserved germline stem cell gene nanos2 in the zebrafish ovary. 2013, Pubmed
Boke, Amyloid-like Self-Assembly of a Cellular Compartment. 2016, Pubmed , Xenbase
Bontems, Bucky ball organizes germ plasm assembly in zebrafish. 2009, Pubmed
Chang, Localization of RNAs to the mitochondrial cloud in Xenopus oocytes through entrapment and association with endoplasmic reticulum. 2004, Pubmed , Xenbase
Claussen, Xvelo1 uses a novel 75-nucleotide signal sequence that drives vegetal localization along the late pathway in Xenopus oocytes. 2004, Pubmed , Xenbase
Deshler, Localization of Xenopus Vg1 mRNA by Vera protein and the endoplasmic reticulum. 1997, Pubmed , Xenbase
Dosch, Maternal control of vertebrate development before the midblastula transition: mutants from the zebrafish I. 2004, Pubmed
Elkouby, Oocyte Polarization Is Coupled to the Chromosomal Bouquet, a Conserved Polarized Nuclear Configuration in Meiosis. 2016, Pubmed
FitzHarris, Changes in endoplasmic reticulum structure during mouse oocyte maturation are controlled by the cytoskeleton and cytoplasmic dynein. 2007, Pubmed
Horvay, Xenopus Dead end mRNA is a localized maternal determinant that serves a conserved function in germ cell development. 2006, Pubmed , Xenbase
Houston, Regulation of cell polarity and RNA localization in vertebrate oocytes. 2013, Pubmed , Xenbase
Houston, A Xenopus DAZ-like gene encodes an RNA component of germ plasm and is a functional homologue of Drosophila boule. 1998, Pubmed , Xenbase
Houston, Oocyte Host-Transfer and Maternal mRNA Depletion Experiments in Xenopus. 2018, Pubmed , Xenbase
Howe, Identification of a developmental timer regulating the stability of embryonic cyclin A and a new somatic A-type cyclin at gastrulation. 1995, Pubmed , Xenbase
Howe, A developmental timer regulates degradation of cyclin E1 at the midblastula transition during Xenopus embryogenesis. 1996, Pubmed , Xenbase
Howley, mRNA localization patterns in zebrafish oocytes. 2000, Pubmed
Hudson, Xpat, a gene expressed specifically in germ plasm and primordial germ cells of Xenopus laevis. 1998, Pubmed , Xenbase
Hwang, Regulation of RNA localization during oocyte maturation by dynamic RNA-ER association and remodeling of the ER. 2022, Pubmed , Xenbase
Hwang, Novel functions of the ubiquitin-independent proteasome system in regulating Xenopus germline development. 2019, Pubmed , Xenbase
Jaffe, Structural changes in the endoplasmic reticulum of starfish oocytes during meiotic maturation and fertilization. 1994, Pubmed
Jamieson-Lucy, The vertebrate Balbiani body, germ plasm, and oocyte polarity. 2019, Pubmed
King, Putting RNAs in the right place at the right time: RNA localization in the frog oocyte. 2005, Pubmed , Xenbase
Kline, Attributes and dynamics of the endoplasmic reticulum in mammalian eggs. 2000, Pubmed
Kloc, RNA localization and germ cell determination in Xenopus. 2001, Pubmed , Xenbase
Kume, Developmental expression of the inositol 1,4,5-trisphosphate receptor and structural changes in the endoplasmic reticulum during oogenesis and meiotic maturation of Xenopus laevis. 1997, Pubmed , Xenbase
Lee, Visualizing the Balbiani Body in Zebrafish Oocytes. 2019, Pubmed
Lerner, Partitioning and translation of mRNAs encoding soluble proteins on membrane-bound ribosomes. 2003, Pubmed
Liu, Remodeling of maternal mRNA through poly(A) tail orchestrates human oocyte-to-embryo transition. 2023, Pubmed
MacArthur, DEADSouth is a germ plasm specific DEAD-box RNA helicase in Xenopus related to eIF4A. 2000, Pubmed , Xenbase
Marlow, Bucky ball functions in Balbiani body assembly and animal-vegetal polarity in the oocyte and follicle cell layer in zebrafish. 2008, Pubmed
Mehlmann, Reorganization of the endoplasmic reticulum during meiotic maturation of the mouse oocyte. 1995, Pubmed
Newport, A major developmental transition in early Xenopus embryos: I. characterization and timing of cellular changes at the midblastula stage. 1982, Pubmed , Xenbase
Newport, A major developmental transition in early Xenopus embryos: II. Control of the onset of transcription. 1982, Pubmed , Xenbase
Nijjar, Protein interactions in Xenopus germ plasm RNP particles. 2013, Pubmed , Xenbase
O'Connell, Regulation of spatially restricted gene expression: linking RNA localization and phase separation. 2021, Pubmed
Oh, RNA Localization in the Vertebrate Oocyte: Establishment of Oocyte Polarity and Localized mRNA Assemblages. 2017, Pubmed , Xenbase
Oh, Role of maternal Xenopus syntabulin in germ plasm aggregation and primordial germ cell specification. 2017, Pubmed , Xenbase
Owens, High-throughput analysis reveals novel maternal germline RNAs crucial for primordial germ cell preservation and proper migration. 2017, Pubmed , Xenbase
Peuchen, Phosphorylation Dynamics Dominate the Regulated Proteome during Early Xenopus Development. 2017, Pubmed , Xenbase
Prodon, Polarity of the ascidian egg cortex and relocalization of cER and mRNAs in the early embryo. 2005, Pubmed
Riemer, A functional Bucky ball-GFP transgene visualizes germ plasm in living zebrafish. 2015, Pubmed
Rorick, PP2A:B56epsilon is required for eye induction and eye field separation. 2007, Pubmed , Xenbase
Sardet, Maternal mRNAs of PEM and macho 1, the ascidian muscle determinant, associate and move with a rough endoplasmic reticulum network in the egg cortex. 2003, Pubmed , Xenbase
Schneider, NIH Image to ImageJ: 25 years of image analysis. 2012, Pubmed
Schultz, The oocyte-to-embryo transition in mouse: past, present, and future. 2018, Pubmed
Session, Genome evolution in the allotetraploid frog Xenopus laevis. 2016, Pubmed , Xenbase
Shi, RNA structural dynamics regulate early embryogenesis through controlling transcriptome fate and function. 2020, Pubmed
Shiraishi, Developmental changes in the distribution of the endoplasmic reticulum and inositol 1,4,5-trisphosphate receptors and the spatial pattern of Ca2+ release during maturation of hamster oocytes. 1995, Pubmed
Sindelka, Asymmetric distribution of biomolecules of maternal origin in the Xenopus laevis egg and their impact on the developmental plan. 2018, Pubmed , Xenbase
Solter, Epigenetic mechanisms in early mammalian development. 2004, Pubmed
Stitzel, Regulation of the oocyte-to-zygote transition. 2007, Pubmed
Strasser, Control over the morphology and segregation of Zebrafish germ cell granules during embryonic development. 2008, Pubmed , Xenbase
Taguchi, Analysis of localization and reorganization of germ plasm in Xenopus transgenic line with fluorescence-labeled mitochondria. 2012, Pubmed , Xenbase
Tarbashevich, XGRIP2.1 is encoded by a vegetally localizing, maternal mRNA and functions in germ cell development and anteroposterior PGC positioning in Xenopus laevis. 2007, Pubmed , Xenbase
Terasaki, Changes in organization of the endoplasmic reticulum during Xenopus oocyte maturation and activation. 2001, Pubmed , Xenbase
Terasaki, Organization of the sea urchin egg endoplasmic reticulum and its reorganization at fertilization. 1991, Pubmed
von Mering, STRING: known and predicted protein-protein associations, integrated and transferred across organisms. 2005, Pubmed
Wang, Characterization of the carbonic anhydrases 15b expressed in PGCs during early zebrafish development. 2013, Pubmed
Weidinger, dead end, a novel vertebrate germ plasm component, is required for zebrafish primordial germ cell migration and survival. 2003, Pubmed , Xenbase
Ye, Abundance of Early Embryonic Primordial Germ Cells Promotes Zebrafish Female Differentiation as Revealed by Lifetime Labeling of Germline. 2019, Pubmed
Yoon, Zebrafish vasa homologue RNA is localized to the cleavage planes of 2- and 4-cell-stage embryos and is expressed in the primordial germ cells. 1997, Pubmed
Zhou, Localization of Xcat-2 RNA, a putative germ plasm component, to the mitochondrial cloud in Xenopus stage I oocytes. 1996, Pubmed , Xenbase
Zhou, Metascape provides a biologist-oriented resource for the analysis of systems-level datasets. 2019, Pubmed
