XB-ART-59838
Elife
2023 May 22;12. doi: 10.7554/eLife.82324.
Show Gene links
Show Anatomy links
APE1 recruits ATRIP to ssDNA in an RPA-dependent and -independent manner to promote the ATR DNA damage response.
???displayArticle.abstract???
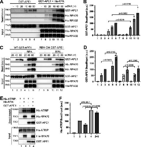
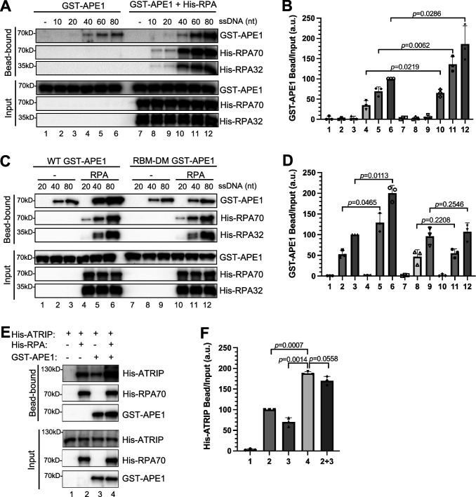
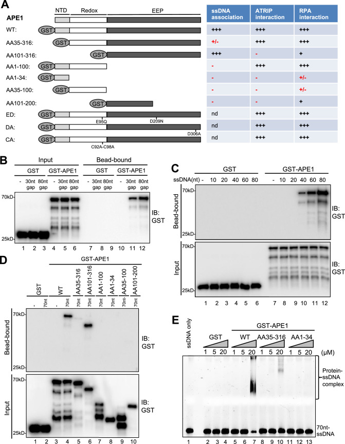
Cells have evolved the DNA damage response (DDR) pathways in response to DNA replication stress or DNA damage. In the ATR-Chk1 DDR pathway, it has been proposed that ATR is recruited to RPA-coated single-stranded DNA (ssDNA) by direct ATRIP-RPA interaction. However, it remains elusive how ATRIP is recruited to ssDNA in an RPA-independent manner. Here, we provide evidence that APE1 directly associates ssDNA to recruit ATRIP onto ssDNA in an RPA-independent fashion. The N-terminal motif within APE1 is required and sufficient for the APE1-ATRIP interaction in vitro and the distinct APE1-ATRIP interaction is required for ATRIP recruitment to ssDNA and the ATR-Chk1 DDR pathway activation in Xenopus egg extracts. In addition, APE1 directly associates with RPA70 and RPA32 via two distinct motifs. Taken together, our evidence suggests that APE1 recruits ATRIP onto ssDNA in an RPA-dependent and -independent manner in the ATR DDR pathway.
???displayArticle.pubmedLink??? 37216274
???displayArticle.pmcLink??? PMC10202453
???displayArticle.link??? Elife
???displayArticle.grants??? [+]
Genes referenced: atr atrip chek1 rpa1
???attribute.lit??? ???displayArticles.show???
References [+] :
Abbotts,
Human AP endonuclease 1 (APE1): from mechanistic insights to druggable target in cancer.
2010, Pubmed
Abbotts, Human AP endonuclease 1 (APE1): from mechanistic insights to druggable target in cancer. 2010, Pubmed
Acevedo, Direct Binding to Replication Protein A (RPA)-coated Single-stranded DNA Allows Recruitment of the ATR Activator TopBP1 to Sites of DNA Damage. 2016, Pubmed , Xenbase
Al-Safi, Small-molecule inhibitors of APE1 DNA repair function: an overview. 2012, Pubmed
Ball, ATRIP binding to replication protein A-single-stranded DNA promotes ATR-ATRIP localization but is dispensable for Chk1 phosphorylation. 2005, Pubmed
Bartek, Checking on DNA damage in S phase. 2004, Pubmed
Bass, ETAA1 acts at stalled replication forks to maintain genome integrity. 2016, Pubmed
Bazlekowa-Karaban, Mechanism of stimulation of DNA binding of the transcription factors by human apurinic/apyrimidinic endonuclease 1, APE1. 2019, Pubmed
Bhat, RPA and RAD51: fork reversal, fork protection, and genome stability. 2018, Pubmed
Boiteux, Abasic sites in DNA: repair and biological consequences in Saccharomyces cerevisiae. 2004, Pubmed
Bomgarden, A novel protein activity mediates DNA binding of an ATR-ATRIP complex. 2004, Pubmed
Branzei, Maintaining genome stability at the replication fork. 2010, Pubmed
Burkovics, Human Ape2 protein has a 3'-5' exonuclease activity that acts preferentially on mismatched base pairs. 2006, Pubmed
Caston, The multifunctional APE1 DNA repair-redox signaling protein as a drug target in human disease. 2021, Pubmed
Chen, Chk1 in the DNA damage response: conserved roles from yeasts to mammals. 2004, Pubmed
Chohan, Human apurinic/apyrimidinic endonuclease 1 (APE1) has 3' RNA phosphatase and 3' exoribonuclease activities. 2015, Pubmed
Choi, Reconstitution of a human ATR-mediated checkpoint response to damaged DNA. 2007, Pubmed
Choi, Reconstitution of RPA-covered single-stranded DNA-activated ATR-Chk1 signaling. 2010, Pubmed
Ciccia, The DNA damage response: making it safe to play with knives. 2010, Pubmed
Cimprich, ATR: an essential regulator of genome integrity. 2008, Pubmed
Cortez, ATR and ATRIP: partners in checkpoint signaling. 2001, Pubmed
Cupello, Cell-free Xenopus egg extracts for studying DNA damage response pathways. 2016, Pubmed , Xenbase
Cupello, Distinct roles of XRCC1 in genome integrity in Xenopus egg extracts. 2019, Pubmed , Xenbase
Delacroix, The Rad9-Hus1-Rad1 (9-1-1) clamp activates checkpoint signaling via TopBP1. 2007, Pubmed
Fan, Nucleotide sequence and DNA secondary structure, as well as replication protein A, modulate the single-stranded abasic endonuclease activity of APE1. 2006, Pubmed
Fantini, Critical lysine residues within the overlooked N-terminal domain of human APE1 regulate its biological functions. 2010, Pubmed
Fishel, The DNA base excision repair protein Ape1/Ref-1 as a therapeutic and chemopreventive target. 2007, Pubmed
Fung, A vital role for Ape1/Ref1 protein in repairing spontaneous DNA damage in human cells. 2005, Pubmed
Guo, Requirement for Atr in phosphorylation of Chk1 and cell cycle regulation in response to DNA replication blocks and UV-damaged DNA in Xenopus egg extracts. 2000, Pubmed , Xenbase
Ha, A non-canonical role for the DNA glycosylase NEIL3 in suppressing APE1 endonuclease-mediated ssDNA damage. 2020, Pubmed , Xenbase
Haahr, Activation of the ATR kinase by the RPA-binding protein ETAA1. 2016, Pubmed
Hadi, Determinants in nuclease specificity of Ape1 and Ape2, human homologues of Escherichia coli exonuclease III. 2002, Pubmed
Harper, The DNA damage response: ten years after. 2007, Pubmed
Harrison, Surviving the breakup: the DNA damage checkpoint. 2006, Pubmed
Hossain, Single-Strand Break End Resection in Genome Integrity: Mechanism and Regulation by APE2. 2018, Pubmed
Kim, Phosphorylation of Chk1 by ATM- and Rad3-related (ATR) in Xenopus egg extracts requires binding of ATRIP to ATR but not the stable DNA-binding or coiled-coil domains of ATRIP. 2005, Pubmed , Xenbase
Koukourakis, Nuclear expression of human apurinic/apyrimidinic endonuclease (HAP1/Ref-1) in head-and-neck cancer is associated with resistance to chemoradiotherapy and poor outcome. 2001, Pubmed
Kumagai, TopBP1 activates the ATR-ATRIP complex. 2006, Pubmed , Xenbase
Lebofsky, DNA replication in nucleus-free Xenopus egg extracts. 2009, Pubmed , Xenbase
Lee, Claspin, a Chk1-regulatory protein, monitors DNA replication on chromatin independently of RPA, ATR, and Rad17. 2003, Pubmed , Xenbase
Lee, RPA-Binding Protein ETAA1 Is an ATR Activator Involved in DNA Replication Stress Response. 2016, Pubmed
Li, Human apurinic/apyrimidinic endonuclease 1. 2014, Pubmed
Li, APE1 assembles biomolecular condensates to promote the ATR-Chk1 DNA damage response in nucleolus. 2022, Pubmed
Li, Molecular mechanisms of nucleolar DNA damage checkpoint response. 2023, Pubmed
Lin, APE2 promotes DNA damage response pathway from a single-strand break. 2018, Pubmed , Xenbase
Lin, Methods for Studying DNA Single-Strand Break Repair and Signaling in Xenopus laevis Egg Extracts. 2019, Pubmed , Xenbase
Lin, APE1 senses DNA single-strand breaks for repair and signaling. 2020, Pubmed , Xenbase
Liu, APE1 distinguishes DNA substrates in exonucleolytic cleavage by induced space-filling. 2021, Pubmed
Lyu, RPA-coated single-stranded DNA promotes the ETAA1-dependent activation of ATR. 2019, Pubmed , Xenbase
Maréchal, RPA-coated single-stranded DNA as a platform for post-translational modifications in the DNA damage response. 2015, Pubmed
Masani, Apurinic/apyrimidinic endonuclease 1 is the essential nuclease during immunoglobulin class switch recombination. 2013, Pubmed
Matsuoka, ATM and ATR substrate analysis reveals extensive protein networks responsive to DNA damage. 2007, Pubmed
Memisoglu, Mec1ATR Autophosphorylation and Ddc2ATRIP Phosphorylation Regulates DNA Damage Checkpoint Signaling. 2019, Pubmed
Namiki, ATRIP associates with replication protein A-coated ssDNA through multiple interactions. 2006, Pubmed
Sengupta, Elevated level of acetylation of APE1 in tumor cells modulates DNA damage repair. 2016, Pubmed
Shiotani, Single-stranded DNA orchestrates an ATM-to-ATR switch at DNA breaks. 2009, Pubmed
Spegg, Phase separation properties of RPA combine high-affinity ssDNA binding with dynamic condensate functions at telomeres. 2023, Pubmed
Su, Cellular responses to DNA damage: one signal, multiple choices. 2006, Pubmed
Tell, The many functions of APE1/Ref-1: not only a DNA repair enzyme. 2009, Pubmed
Thakur, APE1/Ref-1 as an emerging therapeutic target for various human diseases: phytochemical modulation of its functions. 2014, Pubmed
Unsal-Kaçmaz, Quaternary structure of ATR and effects of ATRIP and replication protein A on its DNA binding and kinase activities. 2004, Pubmed
Vrouwe, UV-induced photolesions elicit ATR-kinase-dependent signaling in non-cycling cells through nucleotide excision repair-dependent and -independent pathways. 2011, Pubmed
Wagner, The SUMO Isopeptidase SENP6 Functions as a Rheostat of Chromatin Residency in Genome Maintenance and Chromosome Dynamics. 2019, Pubmed
Wallace, APE2 Zf-GRF facilitates 3'-5' resection of DNA damage following oxidative stress. 2017, Pubmed , Xenbase
Willis, Study of the DNA damage checkpoint using Xenopus egg extracts. 2012, Pubmed , Xenbase
Willis, APE2 is required for ATR-Chk1 checkpoint activation in response to oxidative stress. 2013, Pubmed , Xenbase
Wilson, The major human abasic endonuclease: formation, consequences and repair of abasic lesions in DNA. 2001, Pubmed
Wiśniewski, A "proteomic ruler" for protein copy number and concentration estimation without spike-in standards. 2014, Pubmed
Wu, SUMOylation of ATRIP potentiates DNA damage signaling by boosting multiple protein interactions in the ATR pathway. 2014, Pubmed
Wühr, Deep proteomics of the Xenopus laevis egg using an mRNA-derived reference database. 2014, Pubmed , Xenbase
Xanthoudakis, The redox/DNA repair protein, Ref-1, is essential for early embryonic development in mice. 1996, Pubmed
Yan, TopBP1 and DNA polymerase-alpha directly recruit the 9-1-1 complex to stalled DNA replication forks. 2009, Pubmed , Xenbase
Yoo, Alteration of APE1/ref-1 expression in non-small cell lung cancer: the implications of impaired extracellular superoxide dismutase and catalase antioxidant systems. 2008, Pubmed
Zou, Sensing DNA damage through ATRIP recognition of RPA-ssDNA complexes. 2003, Pubmed
