Click here to close Hello! We notice that you are using Internet Explorer, which is not supported by Xenbase and may cause the site to display incorrectly. We suggest using a current version of Chrome, FireFox, or Safari.
XB-ART-60000
Nat Commun 2023 May 24;141:2868. doi: 10.1038/s41467-023-38526-1.
Show Gene links Show Anatomy links

Neural crest E-cadherin loss drives cleft lip/palate by epigenetic modulation via pro-inflammatory gene-environment interaction.

Alvizi L, Nani D, Brito LA, Kobayashi GS, Passos-Bueno MR, Mayor R.


???displayArticle.abstract???
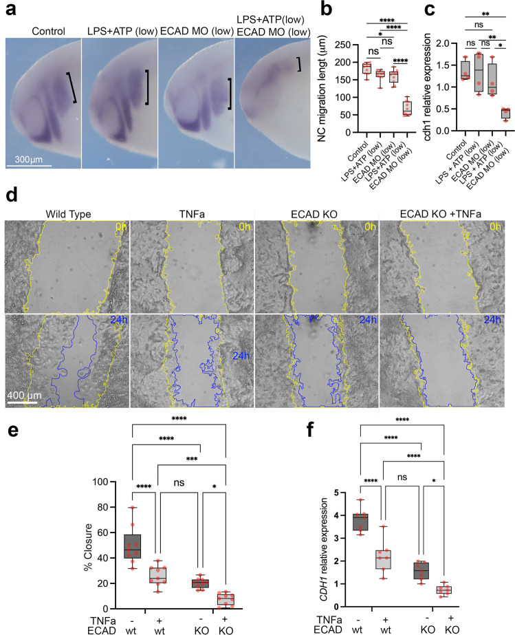
Gene-environment interactions are believed to play a role in multifactorial phenotypes, although poorly described mechanistically. Cleft lip/palate (CLP), the most common craniofacial malformation, has been associated with both genetic and environmental factors, with little gene-environment interaction experimentally demonstrated. Here, we study CLP families harbouring CDH1/E-Cadherin variants with incomplete penetrance and we explore the association of pro-inflammatory conditions to CLP. By studying neural crest (NC) from mouse, Xenopus and humans, we show that CLP can be explained by a 2-hit model, where NC migration is impaired by a combination of genetic (CDH1 loss-of-function) and environmental (pro-inflammatory activation) factors, leading to CLP. Finally, using in vivo targeted methylation assays, we demonstrate that CDH1 hypermethylation is the major target of the pro-inflammatory response, and a direct regulator of E-cadherin levels and NC migration. These results unveil a gene-environment interaction during craniofacial development and provide a 2-hit mechanism to explain cleft lip/palate aetiology.

???displayArticle.pubmedLink??? 37225711
???displayArticle.pmcLink??? PMC10209087
???displayArticle.link??? Nat Commun
???displayArticle.grants??? [+]



???attribute.lit??? ???displayArticles.show???
References [+] :
Ács, Maternal-related factors in the origin of isolated cleft palate-A population-based case-control study. 2020, Pubmed