XB-ART-60381
Mol Biol Cell
2024 Jan 01;351:ar1. doi: 10.1091/mbc.E23-04-0138.
Show Gene links
Show Anatomy links
Nuclear growth and import can be uncoupled.
Chen P
,
Mishra S
,
Prabha H
,
Sengupta S
,
Levy DL
.
???displayArticle.abstract???
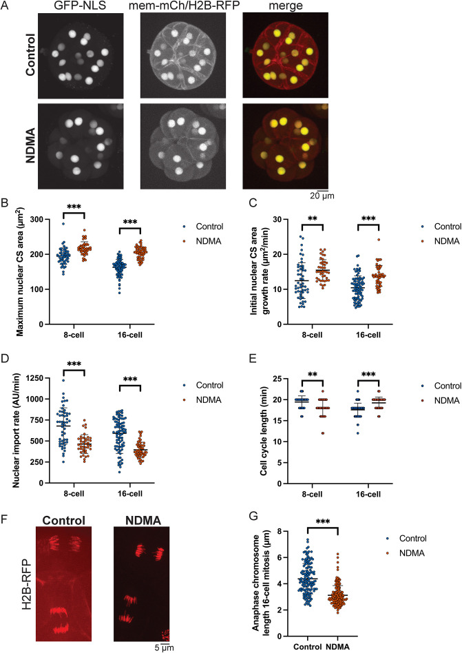
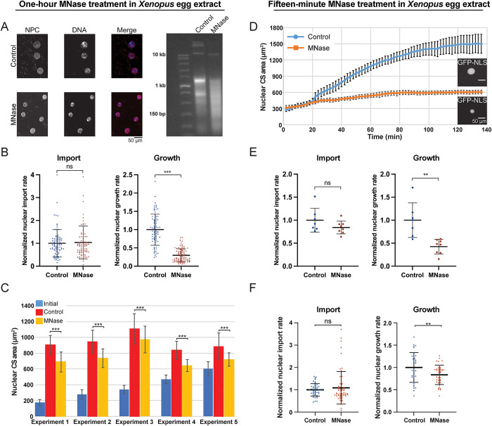
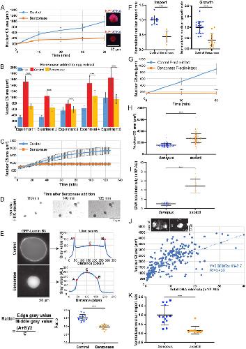
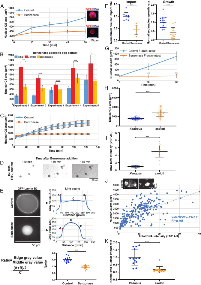
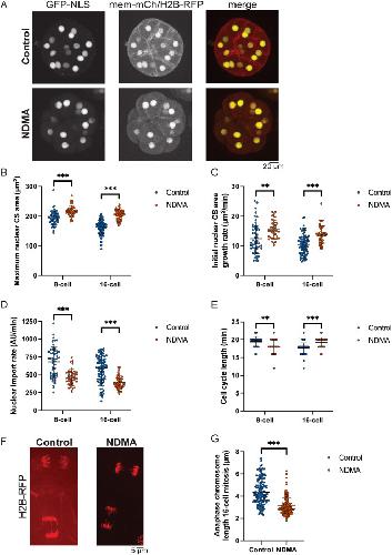
What drives nuclear growth? Studying nuclei assembled in Xenopus egg extract and focusing on importin α/β-mediated nuclear import, we show that, while import is required for nuclear growth, nuclear growth and import can be uncoupled when chromatin structure is manipulated. Nuclei treated with micrococcal nuclease to fragment DNA grew slowly despite exhibiting little to no change in import rates. Nuclei assembled around axolotl chromatin with 20-fold more DNA than Xenopus grew larger but imported more slowly. Treating nuclei with reagents known to alter histone methylation or acetylation caused nuclei to grow less while still importing to a similar extent or to grow larger without significantly increasing import. Nuclear growth but not import was increased in live sea urchin embryos treated with the DNA methylator N-nitrosodimethylamine. These data suggest that nuclear import is not the primary driving force for nuclear growth. Instead, we observed that nuclear blebs expanded preferentially at sites of high chromatin density and lamin addition, whereas small Benzonase-treated nuclei lacking DNA exhibited reduced lamin incorporation into the nuclear envelope. In summary, we report experimental conditions where nuclear import is not sufficient to drive nuclear growth, hypothesizing that this uncoupling is a result of altered chromatin structure.
???displayArticle.pubmedLink??? 37903226
???displayArticle.pmcLink??? PMC10881164
???displayArticle.link??? Mol Biol Cell
???displayArticle.grants??? [+]
???attribute.lit??? ???displayArticles.show???
References [+] :
Ahn,
Phase separation drives aberrant chromatin looping and cancer development.
2021, Pubmed
Ahn, Phase separation drives aberrant chromatin looping and cancer development. 2021, Pubmed
Atanasova, An epigenetic small molecule screen to target abnormal nuclear morphology in human cells. 2022, Pubmed
Baarlink, A transient pool of nuclear F-actin at mitotic exit controls chromatin organization. 2017, Pubmed
Bajpai, Mesoscale phase separation of chromatin in the nucleus. 2021, Pubmed
Banigan, Mechanics and Buckling of Biopolymeric Shells and Cell Nuclei. 2017, Pubmed
Batista, Biological processes and signal transduction pathways regulated by the protein methyltransferase SETD7 and their significance in cancer. 2018, Pubmed
Bohnsack, A selective block of nuclear actin export stabilizes the giant nuclei of Xenopus oocytes. 2006, Pubmed , Xenbase
Brownlee, Importin α Partitioning to the Plasma Membrane Regulates Intracellular Scaling. 2019, Pubmed , Xenbase
Bustin, Nongenetic functions of the genome. 2016, Pubmed
Callanan, Developmentally regulated activity of CRM1/XPO1 during early Xenopus embryogenesis. 2000, Pubmed , Xenbase
Cantwell, Unravelling nuclear size control. 2019, Pubmed
Carone, Heterochromatin instability in cancer: from the Barr body to satellites and the nuclear periphery. 2013, Pubmed
Chalut, Chromatin decondensation and nuclear softening accompany Nanog downregulation in embryonic stem cells. 2012, Pubmed
Chen, Nucleus Assembly and Import in Xenopus laevis Egg Extract. 2018, Pubmed , Xenbase
Chen, Regulation of organelle size and organization during development. 2023, Pubmed , Xenbase
Chen, Nucleoplasmin is a limiting component in the scaling of nuclear size with cytoplasmic volume. 2019, Pubmed , Xenbase
Cheng, Apoptosis propagates through the cytoplasm as trigger waves. 2018, Pubmed , Xenbase
Cho, Mechanosensing by the Lamina Protects against Nuclear Rupture, DNA Damage, and Cell-Cycle Arrest. 2019, Pubmed
Coffinier, Deficiencies in lamin B1 and lamin B2 cause neurodevelopmental defects and distinct nuclear shape abnormalities in neurons. 2011, Pubmed
Cole, Nucleocytoplasmic transport: driving and directing transport. 1998, Pubmed
Dahl, Nuclear shape, mechanics, and mechanotransduction. 2008, Pubmed
Damodaran, Nuclear morphometrics and chromatin condensation patterns as disease biomarkers using a mobile microscope. 2019, Pubmed
Deming, Study of apoptosis in vitro using the Xenopus egg extract reconstitution system. 2006, Pubmed , Xenbase
Deolal, The challenge of staying in shape: nuclear size matters. 2021, Pubmed
Dey, Cancer nucleus: morphology and beyond. 2010, Pubmed
Edens, PKC-mediated phosphorylation of nuclear lamins at a single serine residue regulates interphase nuclear size in Xenopus and mammalian cells. 2017, Pubmed , Xenbase
Edens, cPKC regulates interphase nuclear size during Xenopus development. 2014, Pubmed , Xenbase
Edens, A Cell-Free Assay Using Xenopus laevis Embryo Extracts to Study Mechanisms of Nuclear Size Regulation. 2016, Pubmed , Xenbase
Esmaeili, Chromatin accessibility and histone acetylation in the regulation of competence in early development. 2020, Pubmed , Xenbase
Field, Xenopus egg cytoplasm with intact actin. 2014, Pubmed , Xenbase
Field, Xenopus extract approaches to studying microtubule organization and signaling in cytokinesis. 2017, Pubmed , Xenbase
Fierz, Biophysics of Chromatin Dynamics. 2019, Pubmed
Flores, Nuclear Dynamics and Chromatin Structure: Implications for Pancreatic Cancer. 2021, Pubmed
Gibson, Organization of Chromatin by Intrinsic and Regulated Phase Separation. 2019, Pubmed
Haithcock, Age-related changes of nuclear architecture in Caenorhabditis elegans. 2005, Pubmed
Hazel, Isolation and Demembranation of Xenopus Sperm Nuclei. 2018, Pubmed , Xenbase
Heijo, DNA content contributes to nuclear size control in Xenopus laevis. 2020, Pubmed , Xenbase
Jenkins, Nuclei that lack a lamina accumulate karyophilic proteins and assemble a nuclear matrix. 1993, Pubmed , Xenbase
Jevtić, Concentration-dependent Effects of Nuclear Lamins on Nuclear Size in Xenopus and Mammalian Cells. 2015, Pubmed , Xenbase
Jevtić, Nuclear size scaling during Xenopus early development contributes to midblastula transition timing. 2015, Pubmed , Xenbase
Jevtić, The nucleoporin ELYS regulates nuclear size by controlling NPC number and nuclear import capacity. 2019, Pubmed
Kornbluth, Apoptosis in Xenopus egg extracts. 1997, Pubmed , Xenbase
Kume, A systematic genomic screen implicates nucleocytoplasmic transport and membrane growth in nuclear size control. 2017, Pubmed
Levy, Nuclear size is regulated by importin α and Ntf2 in Xenopus. 2010, Pubmed , Xenbase
Li, Metabolic Activation and DNA Interactions of Carcinogenic N-Nitrosamines to Which Humans Are Commonly Exposed. 2022, Pubmed
Lin, N-nitrosodimethylamine-mediated formation of oxidized and methylated dna bases in a cytochrome P450 2E1 expressing cell line. 2001, Pubmed
Lu, Types of nuclear localization signals and mechanisms of protein import into the nucleus. 2021, Pubmed
Luo, A selective inhibitor and probe of the cellular functions of Jumonji C domain-containing histone demethylases. 2011, Pubmed
Maresca, Methods for studying spindle assembly and chromosome condensation in Xenopus egg extracts. 2006, Pubmed , Xenbase
Meers, Improved CUT&RUN chromatin profiling tools. 2019, Pubmed
Miranda, DZNep is a global histone methylation inhibitor that reactivates developmental genes not silenced by DNA methylation. 2009, Pubmed
Mishra, Nuclear F-actin and Lamin A antagonistically modulate nuclear shape. 2022, Pubmed , Xenbase
Mukherjee, The Perinuclear ER Scales Nuclear Size Independently of Cell Size in Early Embryos. 2020, Pubmed , Xenbase
Murray, Cell cycle extracts. 1991, Pubmed
Narlikar, Phase-separation in chromatin organization. 2020, Pubmed
Neumann, Nuclear size control in fission yeast. 2007, Pubmed
Newmeyer, Cell-free apoptosis in Xenopus egg extracts: inhibition by Bcl-2 and requirement for an organelle fraction enriched in mitochondria. 1994, Pubmed , Xenbase
Newport, A lamin-independent pathway for nuclear envelope assembly. 1990, Pubmed , Xenbase
Oda, Chromatin tethering to the nuclear envelope by nuclear actin filaments: a novel role of the actin cytoskeleton in the Xenopus blastula. 2017, Pubmed , Xenbase
Palikyras, Modes of phase separation affecting chromatin regulation. 2019, Pubmed
Schindelin, Fiji: an open-source platform for biological-image analysis. 2012, Pubmed
Schreiner, The tethering of chromatin to the nuclear envelope supports nuclear mechanics. 2015, Pubmed
Shimamoto, Nucleosome-nucleosome interactions via histone tails and linker DNA regulate nuclear rigidity. 2017, Pubmed
Stephens, Chromatin and lamin A determine two different mechanical response regimes of the cell nucleus. 2017, Pubmed
Stephens, Chromatin's physical properties shape the nucleus and its functions. 2019, Pubmed
Stephens, Chromatin histone modifications and rigidity affect nuclear morphology independent of lamins. 2018, Pubmed
Stephens, Physicochemical mechanotransduction alters nuclear shape and mechanics via heterochromatin formation. 2019, Pubmed
Strickfaden, Condensed Chromatin Behaves like a Solid on the Mesoscale In Vitro and in Living Cells. 2020, Pubmed
Sulkowski, The occurrence of autoacceleration during hydrolysis of nucleic acids by micrococcal nuclease. 1968, Pubmed
Tamashunas, High-throughput gene screen reveals modulators of nuclear shape. 2020, Pubmed
Tsang, Phase Separation as a Missing Mechanism for Interpretation of Disease Mutations. 2020, Pubmed
Uhler, Nuclear Mechanopathology and Cancer Diagnosis. 2018, Pubmed
Versaevel, Super-resolution microscopy reveals LINC complex recruitment at nuclear indentation sites. 2014, Pubmed
Vuković, Nuclear Transport Factor 2 (NTF2) suppresses WM983B metastatic melanoma by modifying cell migration, metastasis, and gene expression. 2021, Pubmed
Vuković, Nuclear size is sensitive to NTF2 protein levels in a manner dependent on Ran binding. 2016, Pubmed , Xenbase
Walker, Chromatin structure. Nuclease digestion profiles reflect intermediate stages in the folding of the 30-nm fiber rather than the existence of subunit beads. 1986, Pubmed
Wang, Chromatin Characterization in Xenopus laevis Cell-Free Egg Extracts and Embryos. 2019, Pubmed , Xenbase
Wang, Chromatin assembly and transcriptional cross-talk in Xenopus laevis oocyte and egg extracts. 2016, Pubmed , Xenbase
Wesley, Organelle size scaling over embryonic development. 2020, Pubmed , Xenbase
Wesolowska, Actin assembly ruptures the nuclear envelope by prying the lamina away from nuclear pores and nuclear membranes in starfish oocytes. 2020, Pubmed
Wing, Karyopherin-mediated nucleocytoplasmic transport. 2022, Pubmed
Yoo, Zebularine: a new drug for epigenetic therapy. 2004, Pubmed
Zahler, Nuclear actin in cancer biology. 2020, Pubmed
Zink, Nuclear structure in cancer cells. 2004, Pubmed
