Click here to close
Hello! We notice that you are using Internet Explorer, which is not supported by Xenbase and may cause the site to display incorrectly.
We suggest using a current version of Chrome,
FireFox, or Safari.
Knockdown of NeuroD2 leads to seizure-like behaviour, brain neuronal hyperactivity and a leaky blood-brain barrier in a Xenopus laevis tadpole model of DEE75.
???displayArticle.abstract???
Developmental and Epileptic Encephalopathies (DEE) are a genetically diverse group of severe, early onset seizure disorders. DEE are normally identified clinically in the first six months of life by the presence of frequent, difficult to control seizures and accompanying stalling or regression of development. DEE75 results from de novo mutations of the NEUROD2 gene that result in loss of activity of the encoded transcription factor, and the seizure phenotype was shown to be recapitulated in Xenopus tropicalis tadpoles. We used CRISPR/Cas9 to make a DEE75 model in Xenopus laevis, to further investigate the developmental aetiology. NeuroD2.S CRISPR/Cas9 edited tadpoles were more active, swam faster on average, and had more seizures (C-shaped contractions resembling unprovoked C-start escape responses) than their sibling controls. Live imaging of Ca2+ signalling revealed prolongued, strong signals sweeping through the brain, indicative of neuronal hyperactivity. While the resulting tadpolebrain appeared grossly normal, the blood-brain barrier was found to be leakier than that of controls. Additionally, the TGFβ antagonist Losartan was shown to have a short-term protective effect, reducing neuronal hyperactivity and reducing permeability of the blood-brain barrier. Treatment of NeuroD2 CRISPant tadpoles with 5 mM Losartan decreased seizure events by more than fourfold compared to the baseline. Our results support a model of DEE75 resulting from reduced NeuroD2 activity during vertebrate brain development, and indicate that a leaky blood-brain barrier contributes to epileptogenesis.
Fig. 1. CRISPR/Cas9 editing of NeuroD2 in tadpoles. a) Schematic of the X. laevis NeuroD2.S gene, the homeolog NeuroD2.L is the same for all key aspects shown, including sgRNA binding sites. The NeuroD2 transcription factor is encoded by a single exon (CDS) and the bHLH DNA binding domain is indicated. Alignment of the bHLH domain between H. sapiens and X. laevis shows a high degree of conservation at protein level. Nuclear localization sequence (NLS) is indicated by a black box, and the conserved positions of the previously described de novo human variants E130Q and M134T that cause DEE75 (Sega et al. 2019) indicated by thin red boxes. The approximate sites of Cas9 cleavage sites of the sgRNA used in this study are indicated by arrows. b) Schematic of the experimental process. C-SC are indicated in two tadpoles (black asterisk). c) Example Sanger sequence traces with Cas9 breakpoints for both sgRNA indicated by black arrows. The most common outcomes for each guide are shown as sequence and protein schematics: rnk5 deletes 15bp leading to a loss of 5 amino acids in the bHLH DNA binding domain, indicated by the red arrow. The NLS KKRKMTK is reformed around this deletion. Rnk20 sgRNA causes a 4bp deletion which results in a premature STOP codon (orange asterisk) and a truncated protein lacking much of the DNA binding domain is predicted.
Fig. 2. CRISPR/Cas9 editing of NeuroD2 in tadpoles results in increased activity and C-SC of the tail. a) Tracks showing swimming trajectories of 12 individual tadpoles in wells of a 24-well plate (indicated by red circles), recorded over 30minutes. b) 14 consecutive video frames from example tadpoles, each frame is 40 msec apart. Frames where the tadpole is undergoing a C-SC of the tail are outlined in red. Left: wild type tadpole treated with 5mM PTZ to evoke acute C-SC; right: NeuroD2 CRISPant tadpole with spontaneous C-SC. ce) Scatter plots of behavioral data from groups of 12 tadpoles, analysed from 30minutes of video data at 25 frames per second. KruskalWallis statistical analysis with Dunn's post hoc testing of all means. Treatment groups that share the same lower-case letter are not significantly different, legend in d applies to all graphs. c) Manually counted C-SC frames from 30minute video recordings, d) Manually counted clusters of C-SC seizures e) Mean velocity (mm/sec). f) Summary of editing types detected by TIDE in the NeuroD2 CRISPant tadpoles used to generate these data. Raw count data and statistical analyses can be found in Supplementary File 1.
Fig. 3.
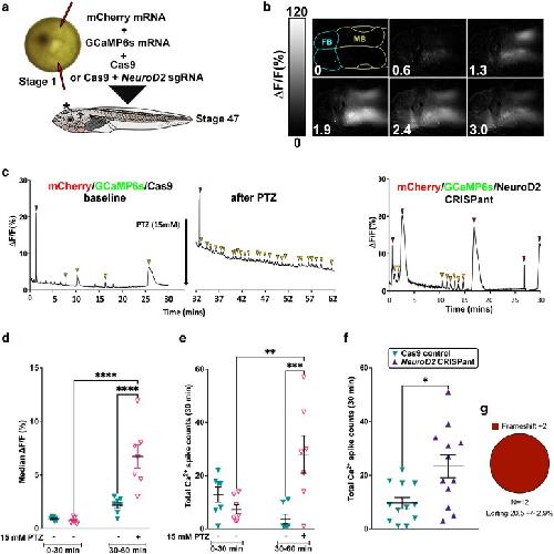
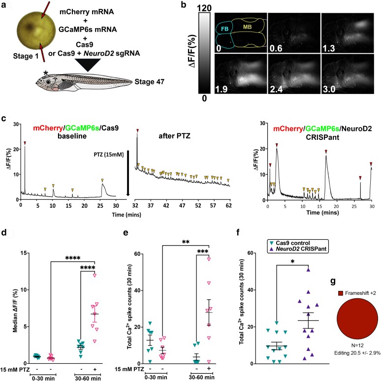
NeuroD2 CRISPant tadpoles show strong, prolongued, and widespread Ca2+ signals in the brain. a) Experimental design. Fertilized X. laevis embryos at the one cell stage were injected twice (red arrows) on either side of the female nucleus (light spot), avoiding the ventrally located sperm entry point (dark spot). mCherry mRNA was used to confirm injection, GCaMP6s mRNA encodes a Ca2+-sensing fusion protein that can detect action potentials, emitting strong fluorescence in the GFP channel signals (Li et al. 2022). Controls were only injected with Cas9 protein, and CRISPant embryos were injected with Cas9 with NeuroD2 sgRNA rnk20 loaded. Embryos were raised to stage 47. b) Example still frames taken every 0.64minutes from a live NeuroD2 CRISPant tadpole brain (TILLvisION 4.0). GCaMP6s fluorescence (lighter colour = higher intensity) can be seen across large regions of the brain. Scale bar indicates Ca2+ signal intensity (%). Forebrain (FB) hemispheres outlined in blue, midbrain (MB) in yellow, hindbrain in pink is mostly out of shot. Time in minutes is indicated in the bottom left. c) Examples of Ca2+ signals in the midbrain optic tectum (MFI across 30minutes), in control, PTZ-induced wild type tadpoles and NeuroD2 CRISPants. Note that the PTZ-induced Ca2+ signals are relative to baseline activity (before PTZ application). Red arrowheads indicate large spikes and gold arrowheads small spikes. (df) Scatterplots showing individual tadpoles as triangles, horizontal bars are means and error bars show SEM. d) Median midbrain Ca2 + signals in two groups of N = 7 Cas9 control tadpoles. One group was exposed to 15mM PTZ to induce seizure activity in the second recording time window (3060minutes). 2-way ANOVA, post hoc test of all means (uncorrected Fisher's LSD) ****P < 0.0001 e) Comparison of total (large and small) Ca2+ spikes in the same tadpoles and groups as in panel d, 2-way ANOVA, **P < 0.01, ***P < 0.001. f) Comparison of total Ca2+ spikes in Cas9 control tadpoles vs NeuroD2 CRISPants (N = 12) MannWhitney Test *P < 0.05). g) Summary of editing types detected by TIDE in the NeuroD2 CRISPant tadpoles used to generate these data. Trace data for all tadpoles in the study can be found in Supplementary Fig. 3 in Supplementary File 2, raw data and statistics in Supplementary File 1.
Fig. 4. NeuroD2 CRISPant tadpoles have a comparatively leaky BBB. a) Dorsal view of stage 47 tadpole head to show the parts of the brain and site of Na fluorescein (NaF) injection into the hindbrain ventricle (red circle and arrow). FB, forebrain; MB, midbrain; HB, hindbrain; SC, spinal cord. b) Examples of NaF dye injected tadpoles at 2 and 20minutes after injection, visualized with GFP2 channel. Orientation of the tadpole head as in (a). Dotted rectangles show the area outside the brain that was used to calculate MFI. Scale bar in top left applies to all panels. Top, wild type (WT) tadpole treated with 5mM of seizure-inducing drug PTZ for 2hours prior to dye injection. Bottom, untreated NeuroD2 CRISPant, sgRNA rnk20. c) Scatter plot showing MFI (dye leakage outside the brain) at 2 and 20minutes post NaF dye injection for N=12 tadpoles per group, 2-way ANOVA with Tukey post hoc analysis, ****P <0.0001. Cas9 indicates tadpoles injected with Cas9 protein, but no sgRNA. d) Summary of tadpole editing in the NeuroD2 CRISPant group, confirmed by Sanger sequencing and TIDE analysis. Raw data are in Supplementary File 1 and Supplementary Fig. 5 in Supplementary File 2.
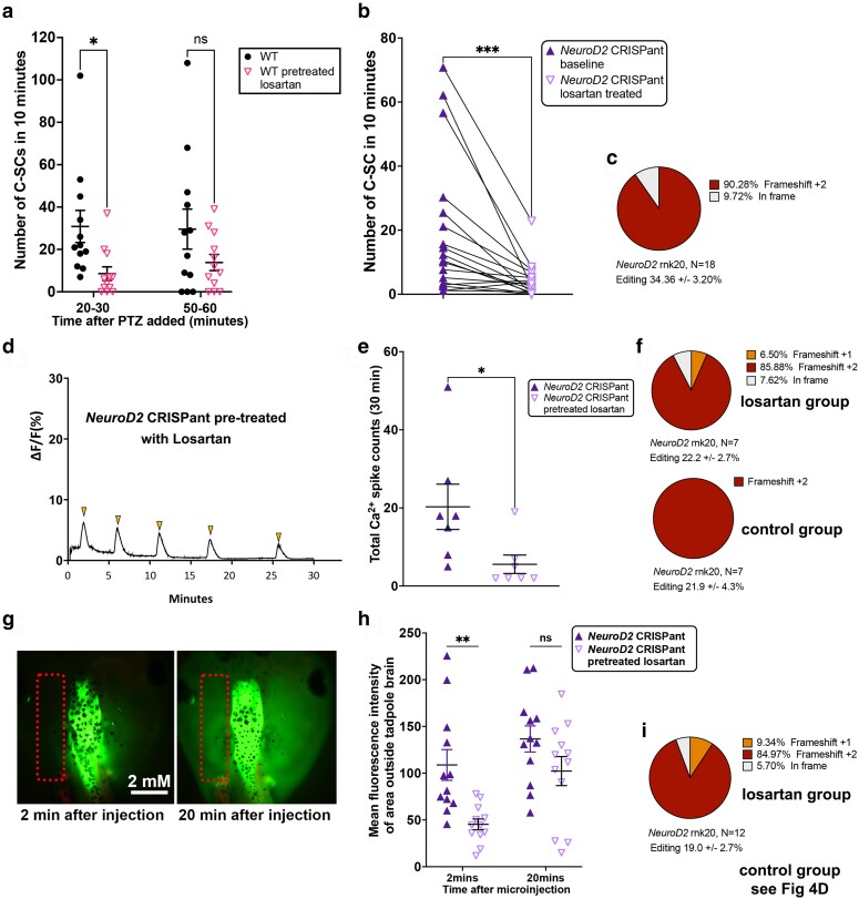
Fig. 5. Pre-treating tadpoles with Losartan offers short-term protection from chemically induced or genetic seizure activity. a) Scatter plot of C-SC events in stage 47 wild type tadpoles recorded in 10minutes either 20minutes after induction of seizures with 5mM PTZ or 50minutes after. Pretreatment of tadpoles with 5mM of the anti-inflammatory drug Losartan, compared to no pretreatment, N = 12 both groups. Analysis by 2-way ANOVA with Sidak's multiple comparisons test of means, *P < 0.05, ns = nonsignificant. b) Beforeafter plots of C-SC events for 18 NeuroD2 CRISPant tadpoles, baseline events over 1 hour were counted. Two hours after addition of 5mM Losartan to the tadpole medium, C-SC events were again counted for 1 hour. Wilcoxon rank test for matched pairs, triangles joined by black lines are the same tadpole, ***P < 0.001. c) Pie chart summarizing editing of the 18 NeuroD2 CRISPants analysed in b. d) Example Ca2+ signal trace signaling in the midbrain optic tectum of a NeuroD2 CRISPant tadpole pretreated with 5mM losartan, with spikes of Ca2+ activity indicated by arrowheads. e) Scatterplot of total Ca2+ spikes, detected over 30minutes, for two groups of N = 7 NeuroD2 CRISPant tadpoles with or without losartan pretreatment. MannWhitney test, *P < 0.05. Trace files are in Supplementary Fig. 7 in Supplementary File 2. f) Summary of editing for each group of n = 7 tadpoles in panel e. All CRISPants were edited, and levels were not different between the groups (P = 0.96, unpaired t-test). g) NeuroD2 CRISPant tadpole heads showing distribution of sodium fluorescein (NaF) dye 2 and 20minutes after injection into the 4th ventricle. Dotted rectangle indicates the area outside the brain used to measure escaped NaF. h) Scatterplot comparing mean fluorescence intensity in the brain at 2 and 20minutes post-NaF injection, for two groups of 12 NeuroD2 CRISPant tadpoles, where one group was pretreated with 5mM Losartan. Analysis by 2-way ANOVA with Sidak's multiple comparisons test of means, **P < 0.01, ns = nonsignificant. i) Pie chart summarizing NeuroD2 editing in the 12 tadpoles comprising the losartan group in panel h, controls are shown in Fig. 4d. All CRISPants were edited, and levels were not different between the groups (P = 0.76, unpaired t-test). Raw data can be found in Supplementary File 1 and Supplementary Figs. 5 and 8 in Supplementary File 2.