Click here to close Hello! We notice that you are using Internet Explorer, which is not supported by Xenbase and may cause the site to display incorrectly. We suggest using a current version of Chrome, FireFox, or Safari.
XB-ART-60755
Development 2024 Jul 01;15113:. doi: 10.1242/dev.202990.
Show Gene links Show Anatomy links

BET activity plays an essential role in control of stem cell attributes in Xenopus.

Huber PB, Rao A, LaBonne C.


???displayArticle.abstract???
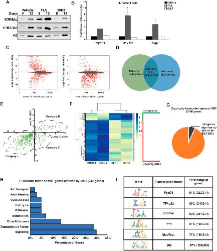
Neural crest cells are a stem cell population unique to vertebrate embryos that retain broad multi-germ layer developmental potential through neurulation. Much remains to be learned about the genetic and epigenetic mechanisms that control the potency of neural crest. Here we examine the role that epigenetic readers of the BET (Bromodomain and Extra Terminal) family play in controlling the potential of pluripotent blastula and neural crest cells. We find that inhibiting BET activity leads to loss of pluripotency at blastula stages, and a loss of neural crest at neurula stages. We compare the effects of HDAC (an eraser of acetylation marks) and BET (a reader of acetylation) inhibition and find that they lead to similar cellular outcomes through distinct effects on the transcriptome. Interestingly, loss of BET activity in cells undergoing lineage restriction is coupled to increased expression of genes linked to pluripotency and prolongs the competence of initially pluripotent cells to transit to a neural progenitor state. Together these findings advance our understanding of the epigenetic control of pluripotency and the formation of the vertebrate neural crest.

???displayArticle.pubmedLink??? 38884356
???displayArticle.pmcLink??? PMC11266789
???displayArticle.link??? Development
???displayArticle.grants??? [+]

Species referenced: Xenopus laevis
Genes referenced: a2m brd4 ccnd1 cebpa chrd efnb2 foxd3 foxi1 foxj1 hdac3 id3 krt12.4 mcidas myc myod1 not nrp1 pax3 pou5f3.2 sgk1 six1 snai1 snai2 sox11 sox17a sox3 sox9 tbxt tfap2a tp53 ventx2 wnt3 yy1 zic1
GO keywords: neural crest cell fate specification [+]
???displayArticle.antibodies??? Acetylated H3f3a Ab20 Acta1 Ab6 H3-3a Ab39 Myc Ab1 Smad1 Ab11 Smad2/3 Ab2

???displayArticle.gses??? GSE221330: NCBI

???attribute.lit??? ???displayArticles.show???