Click here to close Hello! We notice that you are using Internet Explorer, which is not supported by Xenbase and may cause the site to display incorrectly. We suggest using a current version of Chrome, FireFox, or Safari.
XB-ART-60864
Brain 2025 Feb 03;1482:549-563. doi: 10.1093/brain/awae262.
Show Gene links Show Anatomy links

Chloride deregulation and GABA depolarization in MTOR related malformations of cortical development.

Bakouh N, Castaño-Martín R, Metais A, Dan EL, Balducci E, Chhuon C, Lepicka J, Barcia G, Losito E, Lourdel S, Planelles G, Muresan RC, Moca VV, Kaminska A, Bourgeois M, Chemaly N, Rguez Y, Auvin S, Huberfeld G, Varlet P, Asnafi V, Guerrera IC, Kabashi E, Nabbout R, Ciura S, Blauwblomme T.


???displayArticle.abstract???
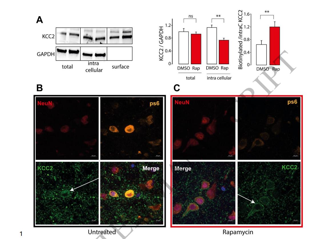
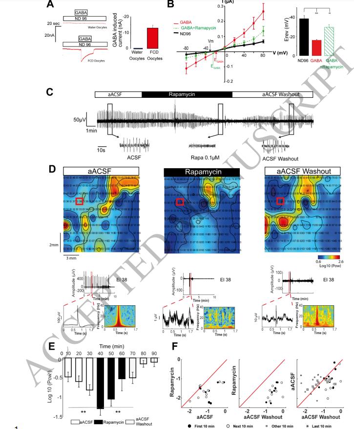
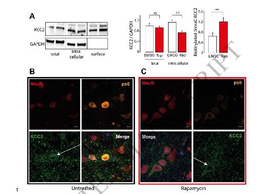
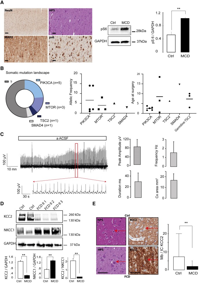
Focal Cortical Dysplasia, Hemimegalencephaly and Cortical Tuber are pediatric epileptogenic malformations of cortical development (MCDs) frequently pharmaco-resistant and mostly surgically treated by the resection of epileptic cortex. Availability of cortical resection samples allowed significant mechanistic discoveries directly from human material. Causal brain somatic or germline mutations in the AKT/PI3K/DEPDC5/MTOR genes were identified. GABAa mediated paradoxical depolarization, related to altered chloride (Cl-) homeostasis, was shown to participate to ictogenesis in human pediatric MCDs. However, the link between genomic alterations and neuronal hyperexcitability is still unclear. Here we studied the post translational interactions between the mTOR pathway and the regulation of cation-chloride cotransporters (CCC), KCC2 and NKCC1, that are largely responsible for controlling intracellular Cl- and ultimately GABAergic transmission. For this study, 35 children (25 MTORopathies and 10 pseudo controls, diagnosed by histology plus genetic profiling) were operated for drug resistant epilepsy. Postoperative cortical tissues were recorded on multielectrode array (MEA) to map epileptic activities. CCC expression level and phosphorylation status of the WNK1/SPAK-OSR1 pathway was measured during basal conditions and after pharmacological modulation. Direct interactions between mTOR and WNK1 pathway components were investigated by immunoprecipitation. Membranous incorporation of MCD samples in Xenopus laevis oocytes enabled Cl- conductance and equilibrium potential (EGABA) for GABA measurement. Of the 25 clinical cases, half harbored a somatic mutation in the mTOR pathway, while pS6 expression was increased in all MCD samples. Spontaneous interictal discharges were recorded in 65% of the slices. CCC expression was altered in MCDs, with a reduced KCC2/NKCC1 ratio and decreased KCC2 membranous expression. CCC expression was regulated by the WNK1/SPAK-OSR1 kinases through direct phosphorylation of Thr906 on KCC2, that was reversed by WNK1 and SPAK antagonists (NEM and Staurosporine). mSIN1 subunit of MTORC2 was found to interact with SPAK-OSR1 and WNK1. Interactions between these key epileptogenic pathways could be reversed by the mTOR specific antagonist Rapamycin, leading to a dephosphorylation of CCCs and recovery of the KCC2/NKCC1 ratio. The functional effect of such recovery was validated by the restoration of the depolarizing shift in EGABA by rapamycin, measured after incorporation of MCD membranes to X. laevis oocytes, in line with a reestablishment of normal ECl-. Our study deciphers a protein interaction network through a phosphorylation cascade between MTOR and WNK1/SPAK-OSR1 leading to chloride cotransporters deregulation, increased neuronal chloride levels and GABAa dysfunction in malformations of Cortical Development, linking genomic defects and functional effects and paving the way to target epilepsy therapy.

???displayArticle.pubmedLink??? 39106285
???displayArticle.pmcLink??? PMC11788215
???displayArticle.link??? Brain
???displayArticle.grants??? [+]

Species referenced: Xenopus laevis
Genes referenced: akt1 depdc5 gabarap grap2 mtor osr1 pik3ca rbfox3 samd4a slc12a4 smad4 stk39 wnk1

???displayArticle.disOnts??? cortical dysplasia-focal epilepsy syndrome

???attribute.lit??? ???displayArticles.show???