|
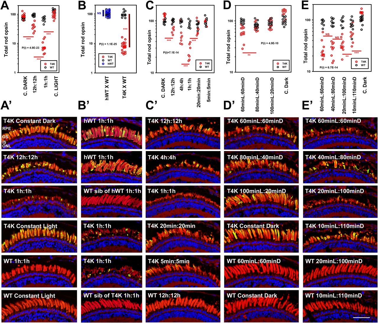
Figure 1.
Effects of altered light cycles on RD induced by T4K rhodopsin. A, Total rod opsin levels of tadpole eye extracts determined by dot blot analysis using mAbB630N. Tadpoles were reared in darkness to 14 dpf and then transferred to four different lighting regimens of constant darkness, constant light, 12 h on:12 h off, and 1 h on:1 h off for 1 week. Red symbols, T4K rhodopsin transgenics. Black symbols, WT siblings. B, Human RHO T4K and human WT RHO transgenic tadpoles and their WT siblings were similarly reared in constant darkness to 14 dpf; then transferred to 1 h on:1 h off cyclic light; and assayed for total rod opsin. C, A similar experiment with tadpoles reared in constant darkness to 14 dpf, then transferred to one of the six different lighting regimens for 24 h, and returned to darkness for an additional 24 h, including constant darkness; 12 h on:12 h off; 4 h:4 h; 1 h:1 h; 20 min:20 min; and 5 min:5 min. D, A similar experiment with tadpoles reared in constant darkness to 12 dpf; then transferred to one of the four different lighting regimens of 60 min light, 60 min dark; 80 min light, 40 min dark; 100 min light, 20 min dark; and constant dark for 24 h; and then returned to darkness for 24 h. E, A similar experiment with tadpoles reared in constant darkness to 12 dpf; then transferred to one of the five different cyclic lighting conditions of 60 min light, 60 min dark; 40 min light, 40 min dark; 20 min light, 20 min dark; 10 min light, 10 min dark; and constant dark for 24 h; and then returned to darkness for 24 h. Results for statistical test for interaction of genotype and rearing conditions by two-way ANOVA are shown on each plot. P values for two-way ANOVA and interaction between condition and genotype were highly significant: A, p = 2.6 × 10−39; p(i) = 4.9 × 10−23; B, 4.2 × 10−38; p(i) = 1.1 × 10−25; C, p = 1.7 × 10−22; p(i) = 7.1 × 10−14; D, p = 9.2 × 10−16; p(i) = 4.9 × 10−10; E, p = 2.3 × 10−27; p(i) = 6.7 × 10−14. Red bars indicate Tukey post hoc comparisons between RHO T4K groups. For B, dual-color lines indicate post hoc comparisons between transgenics and their WT siblings. Results for selected post hoc tests are shown as asterisks, * < 0.05; ** < 0.01; *** < 0.001, or NS, not significant. A’–E’, Confocal microscopy of cryosections from representative contralateral eyes of animals described in A–E. Sections are labeled with mAb2B2 (anti-mammalian rhodopsin; green), WGA (red), and Hoechst33342 (blue). Scale bar, 50 µm.
|
|
Figure 2.
Timecourse of RD in RHO T4K animals induced by rapidly cycling light. A, Total rod opsin levels determined by dot blot analysis using mAbB630N of eye extracts from tadpoles reared in darkness to 14 dpf and then transferred to a 1 h on:1 h off lighting regimen at T = 0, with further timepoints as indicated. Black symbols, WT. Red symbols, RHO T4K. Each data point represents one animal. B, Confocal microscopy of cryosections from representative contralateral eyes of animals described in A. Sections are labeled with mAb2B2 (anti-mammalian rhodopsin; green), WGA (red), and Hoechst33342 (blue). Scale bar, 100 µm. C, Confocal microscopy of samples from a similar experiment with additional timepoints. Labeling is identical to that in B. Arrows show phagosomes. Arrowheads identify nuclei with abnormal morphology, not apparent at this magnification. Scale bar, 50 µm. Grayscale insets show higher magnification of nuclei; red arrowheads similarly identify nuclei with abnormal morphology. Scale bar, 20 µm. |
|
Figure 3.
Transmission electron microscopy of RHO T4K retinas exposed to rapid cycling. A, Overview of a retina exposed to eight cycles of 1 h on:1 h off lighting. Numerous ROS phagosomes are apparent (arrows, tinted magenta), as well as cells with abnormal nuclear morphology and cytoplasmic vacuolization (tinted yellow). B, A higher-magnification image of a cell with abnormal nuclear morphology and cytoplasmic vacuolization (tinted yellow). C, D, ROS fragments undergoing phagocytosis from the RPE, taken from seven- and eight-cycle timepoints. Phagosomes are tinted magenta. C’, D’, Higher-magnification images of the areas indicated in C and D. ROS disks are visible and do not appear disorganized. E, A higher-magnification image of a T4K transgenic rod inner segment from a seven-cycle timepoint. The membranes of the ER and mitochondria are well organized. F, G, Contrasting results from samples expressing bovine P23H rhodopsin and exposed to 12 h of continuous light. Inner segment membranes are disarrayed and contain autophagic structures. Outer segment disks are distorted and disorganized. |
|
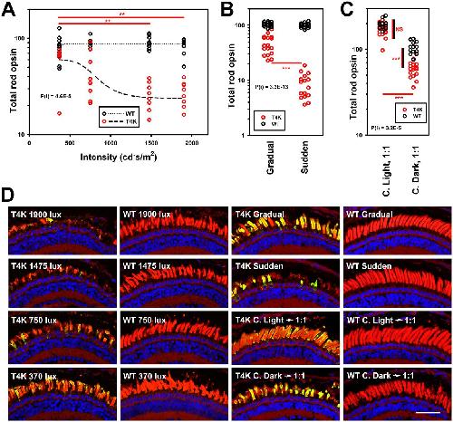
Figure 4.
Lighting regimens that alter RD caused by cyclic light in RHO T4K retinas. A, Total rod opsin levels determined by dot blot analysis using mAbB630N of eye extracts from tadpoles reared in a 12 h on:12 h off lighting regimen from 2 to 9 dpf. Light intensity was varied as shown on the plot. Black symbols, WT. Red symbols, RHO T4K. Each data point represents one animal. B, Similar experiment in which tadpoles were subjected to gradual light onset or standard 12 h on:12 h off lighting regimen. C, Similar experiment in which tadpoles were reared in darkness to 12 dpf, then transferred to either constant light or constant darkness for 24 h, transferred to rapidly cycling light for 24 h, and then darkness for a subsequent 48 h. P values for two-way ANOVA and interaction between condition and genotype were highly significant: A, p = 3.4 × 10−16; p(i) = 4.6 × 10−5; B, p = 2.3 × 10−29; p(i) = 3.3 × 10−13; C, p = 3.5 × 10−34; p(i) = 2.2 × 10−6. D, Confocal microscopy of cryosections from representative contralateral eyes of animals described in A–C. Green, mAb2B2 anti-mammalian rhodopsin. Red, WGA. Blue, Hoechst33342. Scale bar = 50 µm. A–C, Results for statistical test for interaction of genotype and rearing conditions by two-way ANOVA are shown on each plot. Results for selected Tukey post hoc tests are shown as asterisks: * < 0.05; ** < 0.01; *** < 0.001. Red lines indicate post hoc tests comparing groups of RHO T4K animals. Red and black lines indicate post hoc tests comparing groups of RHO T4K animals and WT siblings.
|
|
Figure 5.
Genetic ablation of RPE65 and genetic interaction of RPE65 and RHO T4K. A, Top, Western blot of solubilized eyes from 14 dpf animals injected with zero, one, or two units of an sgRNA targeting the RPE65 genes and Cas9 mRNA, detected with anti-RPE65 or mabB630N anti-rod opsin. A, Bottom, Direct Sanger sequencing of a PCR product derived from the RPE65.L gene from edited and nonedited embryos, encompassing the predicted editing site (indicated). B, Quantification of the anti-RPE65 Western blot shown in A, normalized to the anti-rhodopsin signal. C, Averaged electroretinography of RPE65-edited animals (red, n = 7) and unedited WT controls (black, n = 5). D, B-wave analysis of data shown in C. E, Dot blot analysis of solubilized eyes from RHO T4K animals and their WT siblings, injected at the one-cell stage with RPE65-targeting sgRNA and Cas9 or Cas9 only. Each data point represents an independently derived animal. Mean values ± SEM are also shown. Results were analyzed by two-way ANOVA: p = 1.7 × 10−17; p(interaction) = 1.4 × 10−9. F, Confocal microscopy of cryosections from representative contralateral eyes of animals described in E. Ablation of RPE65 prevents the RD caused by RHO T4K. Red, anti-RPE65. Magenta, anti-mammalian rhodopsin mAb2B2. Green, WGA. Blue, Hoechst33342. Scale bar, 50 µm. |
|
Figure 6.
Genetic ablation of RPE65 and genetic interaction of RPE65 and RHO P23H. A, Total rod opsin levels determined by dot blot analysis using mAbB630N for solubilized eyes from bP23H rhodopsin transgenic animals and their WT siblings, reared to 14 dpf in standard cyclic light, and injected at the one-cell stage with RPE65-targeting sgRNA and Cas9 mRNA or Cas9 mRNA only. Each data point represents an independently derived animal. Mean values ± SEM are also shown. Results were analyzed by two-way ANOVA: p = 5.0 × 10−23; p(interaction) = 6.9 × 10−3. B, Confocal microscopy of cryosections from representative contralateral eyes of animals described in A. C, Experiment identical to that shown in A, but animals were reared in darkness to 14 dpf. Results were analyzed by two-way ANOVA: p = 6.5 × 10−5; p(interaction) = 1.1 × 10−3. D, Confocal microscopy of cryosections from representative contralateral eyes of animals described in C. Ablation of RPE65 promotes RD in dark-reared RHO P23H animals. Red, anti-RPE65. Magenta, anti-mammalian rhodopsin mAb2B2. Green, WGA. Blue, Hoechst33342. Scale bars, 50 µm.
|
|
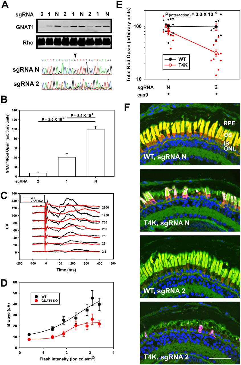
Figure 7.
Genetic ablation of GNAT1 and genetic interaction of GNAT1 and RHO T4K. A, Top, Western blot of solubilized eyes from 14 dpf animals injected with a Cas9 mRNA and either control sgRNA “N” or equal quantities of two different sgRNAs targeting the GNAT1 genes (1 and 2), detected using anti-GNAT1 or mAbB630N anti-rod opsin. A, Bottom, Direct Sanger sequencing of a PCR product derived from the GNAT1.L gene from embryos injected with sgRNA “N” or GNAT1-targeting sgRNA2, encompassing the predicted editing site (indicated). B, Quantification of the anti-GNAT1 Western blot shown in A, normalized to the anti-rhodopsin signal. P values are Tukey multiple-comparison tests following ANOVA (p = 3.2 × 10−7). C, Averaged electroretinography of GNAT1-edited animals (red, n = 9) and controls injected with sgRNA “N” (black, n = 8). D, B-wave analysis of data shown in C. E, Anti-rod opsin dot blot analysis of solubilized eyes from RHO T4K animals and their WT siblings, injected at the one-cell stage with GNAT1-targeting sg2 and Cas9 mRNA or Cas9 mRNA and sgN. Each data point represents an independently derived animal. Mean values ± SEM are also shown. Results were analyzed by two-way ANOVA: p = 2.9 × 10−9; p(interaction) = 3.3 × 10−4. F, Confocal microscopy of cryosections from representative contralateral eyes of animals described in E. Ablation of GNAT1 exacerbates the RD caused by RHO T4K. Green, anti-GNAT1. Magenta, anti-mammalian rhodopsin mAb2B2. Red, WGA. Blue, Hoechst33342. Scale bar, 50 µm. |
|
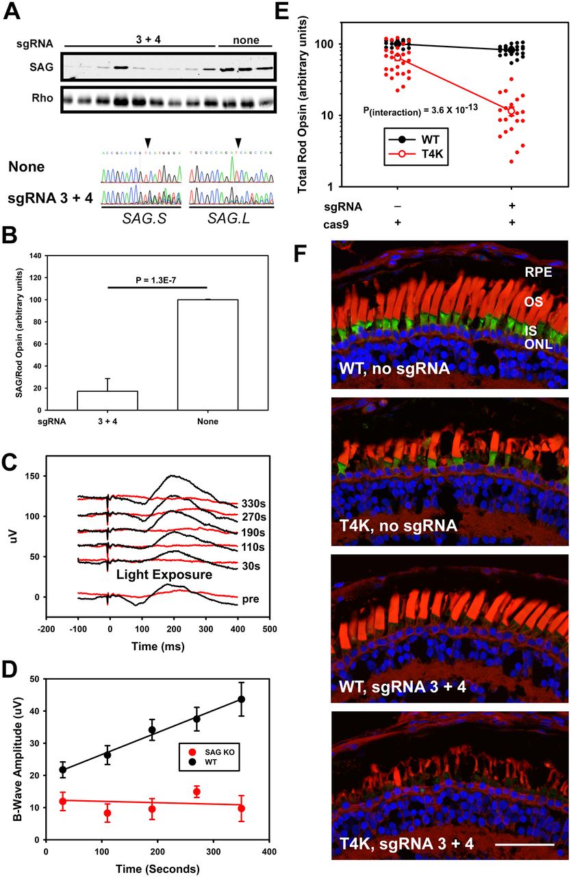
Fig. 8. Figure 8.
Genetic ablation of SAG and genetic interaction of SAG and RHO T4K. A, Top, Western blot of solubilized eyes from 14 dpf animals injected with Cas9 mRNA or Cas9 mRNA and a combination of two different sgRNAs targeting SAG.S and SAG.L, detected using mAb xArr1-6 anti-SAG or mAbB630N anti-rod opsin. A, Bottom, Direct Sanger sequencing of PCR products derived from the SAG.L and SAG.S genes from edited and nonedited embryos, encompassing the predicted editing site (indicated). B, Quantification of the anti-SAG Western blot shown in A, normalized to the anti-rhodopsin signal. P value is derived from T test. C, Averaged electroretinography of SAG-edited animals (red, n = 8) and WT controls (black, n = 10). An initial response to a blue flash was recorded, followed by a bright light exposure and then subsequent blue flashes at the specified intervals to monitor dark adaptation. D, B-wave analysis of data shown in C. E, Anti-rod opsin dot blot analysis of solubilized eyes from RHO T4K animals and their WT siblings, injected at the one-cell stage with SAG-targeting sgRNAs and Cas9 mRNA or Cas9 mRNA only. Each data point represents an independently derived animal. Mean values ± SEM are also shown. Results were analyzed by two-way ANOVA: p = 3.8 × 10−31; p(interaction) = 3.6 × 10−13. F, Confocal microscopy of cryosections from representative contralateral eyes of animals described in E. Ablation of SAG exacerbates the RD caused by RHO T4K. Green, mAb xArr1-6 anti-SAG. Red, WGA. Blue, Hoechst33342. Scale bar, 50 µm. |
|
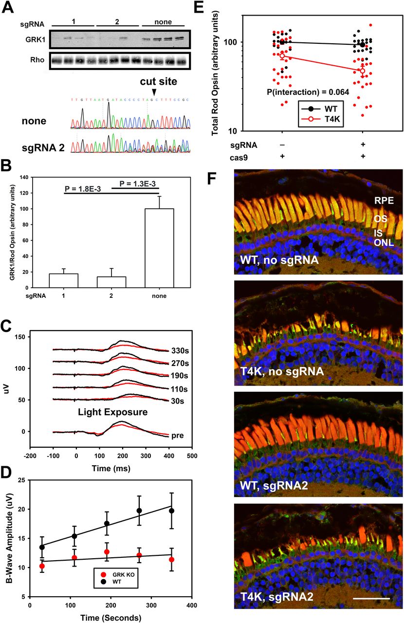
Figure 9.
Genetic ablation of GRK1 and genetic interaction of GRK1 and RHO T4K. A, Top, Western blot of solubilized eyes from 14 dpf animals injected with Cas9 mRNA or Cas9 mRNA and one of two different sgRNAs targeting the GRK1 genes (1 and 2), detected using mAbG8 anti-GRK1 or mAbB630N anti-rod opsin. A, Bottom, Direct Sanger sequencing of PCR products derived from the GRK1.L gene of nonedited embryos and embryos edited using GRK1-targeting sgRNA2, encompassing the predicted editing site (indicated). B, Quantification of the anti-SAG Western blot shown in A, normalized to the anti-rhodopsin signal. P values are Tukey multiple-comparison tests following ANOVA (p = 7.4 × 10−4). C, Averaged electroretinography of GRK1-edited animals (red, n = 9) and WT controls (black, n = 8). An initial response to a blue flash was recorded, followed by a bright light exposure, and then subsequent blue flashes at the specified intervals, to monitor dark adaptation. D, B-wave analysis of data shown in C. E, Anti-rod opsin dot blot analysis of solubilized eyes from RHO T4K animals and their WT siblings, injected at the one-cell stage with GRK1-targeting sgRNA2 and Cas9 mRNA or Cas9 mRNA only. Each data point represents an independently derived animal. Mean values ± SEM are also shown. Results were analyzed by two-way ANOVA: p = 5.6 × 10−9; p(interaction) = 0.064. F, Confocal microscopy of cryosections from representative contralateral eyes of animals described in E. Note that mAbG8 anti-GRK1 cross-reacts with GRK7 expressed in cones. Ablation of GRK1 exacerbates RD caused by RHO T4K, but the test for interaction of genotype and GRK1 ablation is not statistically significant. Green, anti-GRK1. Red, WGA. Blue, Hoechst33342. Scale bar, 50 µm. |