Click here to close Hello! We notice that you are using Internet Explorer, which is not supported by Xenbase and may cause the site to display incorrectly. We suggest using a current version of Chrome, FireFox, or Safari.
XB-ART-60972
Curr Biol 2024 Sep 21;3420:4677-4691.e5. doi: 10.1016/j.cub.2024.08.060.
Show Gene links Show Anatomy links

Mechanosensitive recruitment of Vinculin maintains junction integrity and barrier function at epithelial tricellular junctions.

van den Goor L, Iseler J, Koning KM, Miller AL.


???displayArticle.abstract???
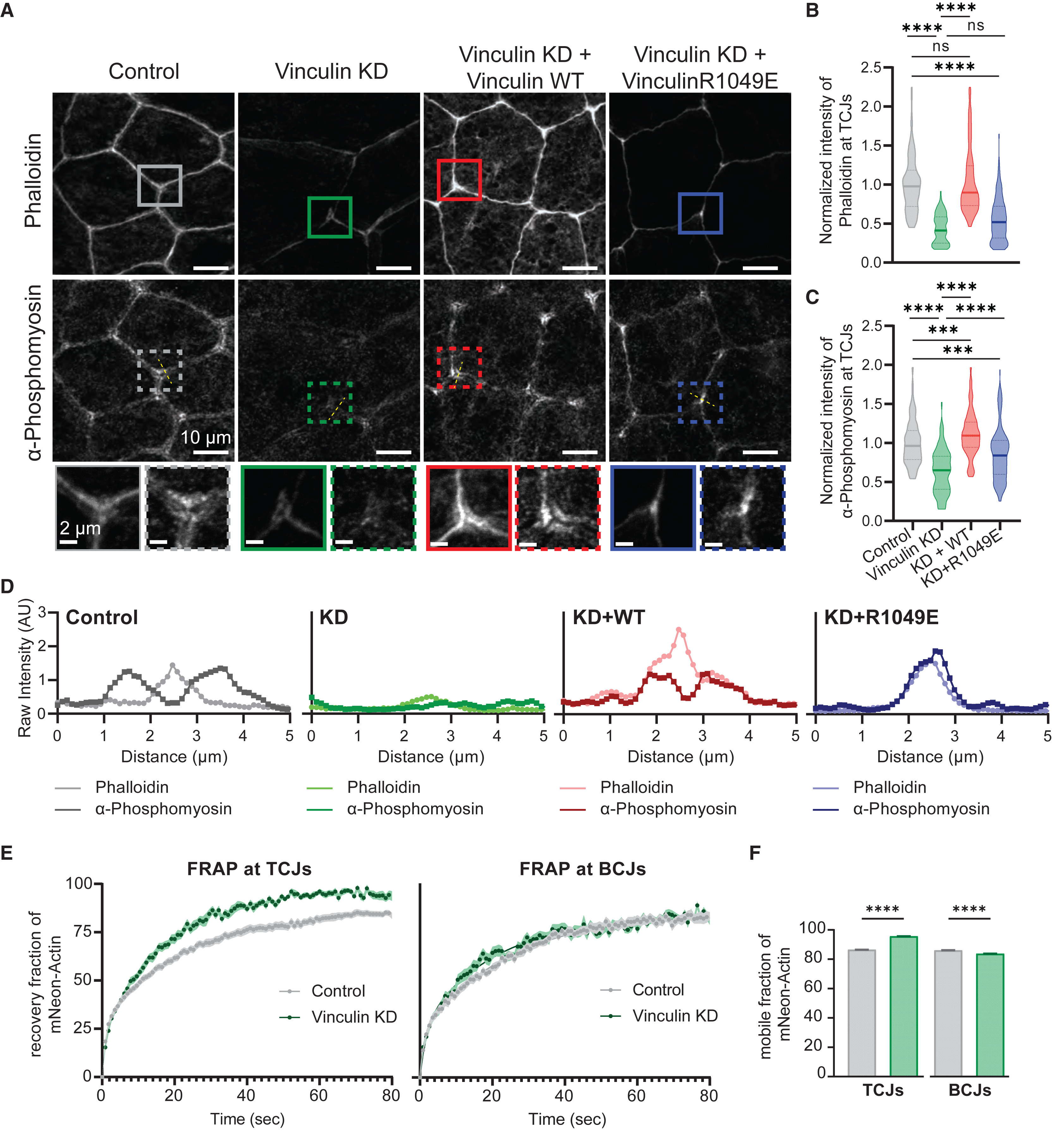
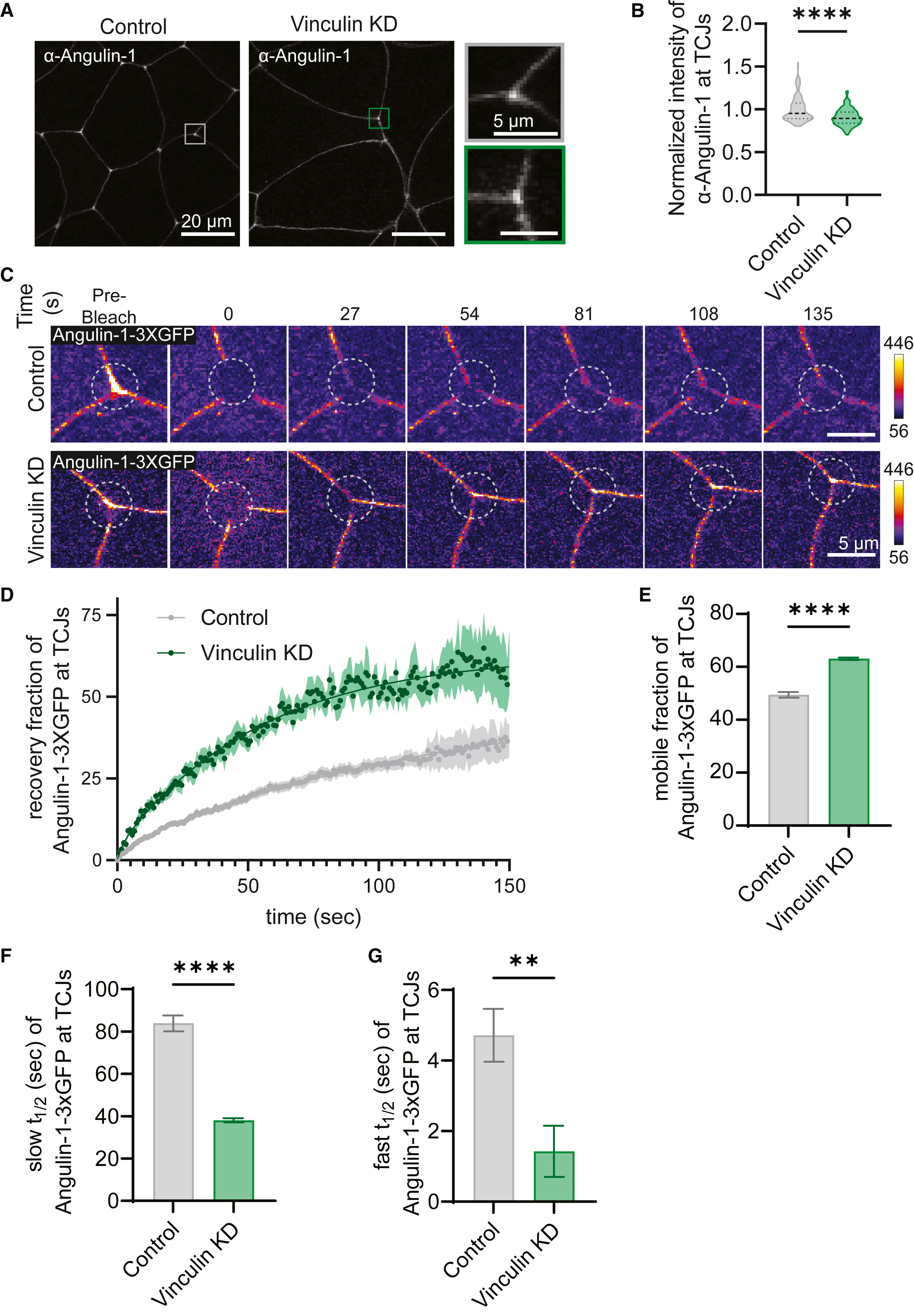
Apical cell-cell junctions, including adherens junctions and tight junctions, adhere epithelial cells to one another and regulate selective permeability at both bicellular junctions and tricellular junctions (TCJs). Although several specialized proteins are known to localize at TCJs, it remains unclear how actomyosin-mediated tension transmission at TCJs contributes to the maintenance of junction integrity and barrier function at these sites. Here, utilizing the embryonic epithelium of gastrula-stage Xenopus laevis embryos, we define a mechanism by which the mechanosensitive protein Vinculin helps anchor the actomyosin network at TCJs, thus maintaining TCJ integrity and barrier function. Using an optogenetic approach to acutely increase junctional tension, we find that Vinculin is mechanosensitively recruited to apical junctions immediately surrounding TCJs. In Vinculin knockdown (KD) embryos, junctional actomyosin intensity is decreased and becomes disorganized at TCJs. Using fluorescence recovery after photobleaching (FRAP), we show that Vinculin KD reduces actin stability at TCJs and destabilizes Angulin-1, a key tricellular tight junction protein involved in regulating barrier function at TCJs. When Vinculin KD embryos are subjected to increased tension, TCJ integrity is not maintained, filamentous actin (F-actin) morphology at TCJs is disrupted, and breaks in the signal of the tight junction protein ZO-1 signal are detected. Finally, using a live imaging barrier assay, we detect increased barrier leaks at TCJs in Vinculin KD embryos. Together, our findings show that Vinculin-mediated actomyosin organization is required to maintain junction integrity and barrier function at TCJs and reveal new information about the interplay between adhesion and barrier function at TCJs.

???displayArticle.pubmedLink??? 39341202
???displayArticle.pmcLink??? PMC11496005
???displayArticle.link??? Curr Biol
???displayArticle.grants??? [+]

Species referenced: Xenopus laevis
Genes referenced: fes mtor rho.2 rhoa
GO keywords: cell junction [+]


???attribute.lit??? ???displayArticles.show???