Click here to close Hello! We notice that you are using Internet Explorer, which is not supported by Xenbase and may cause the site to display incorrectly. We suggest using a current version of Chrome, FireFox, or Safari.
XB-ART-60999
Nat Cell Biol 2012 Jan 16;151:40-9. doi: 10.1038/ncb2637.
Show Gene links Show Anatomy links

Phosphorylation-enabled binding of SGO1-PP2A to cohesin protects sororin and centromeric cohesion during mitosis.

Liu H, Rankin S, Yu H.


???displayArticle.abstract???
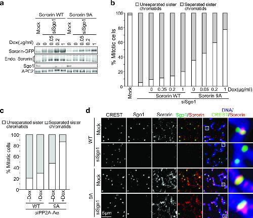
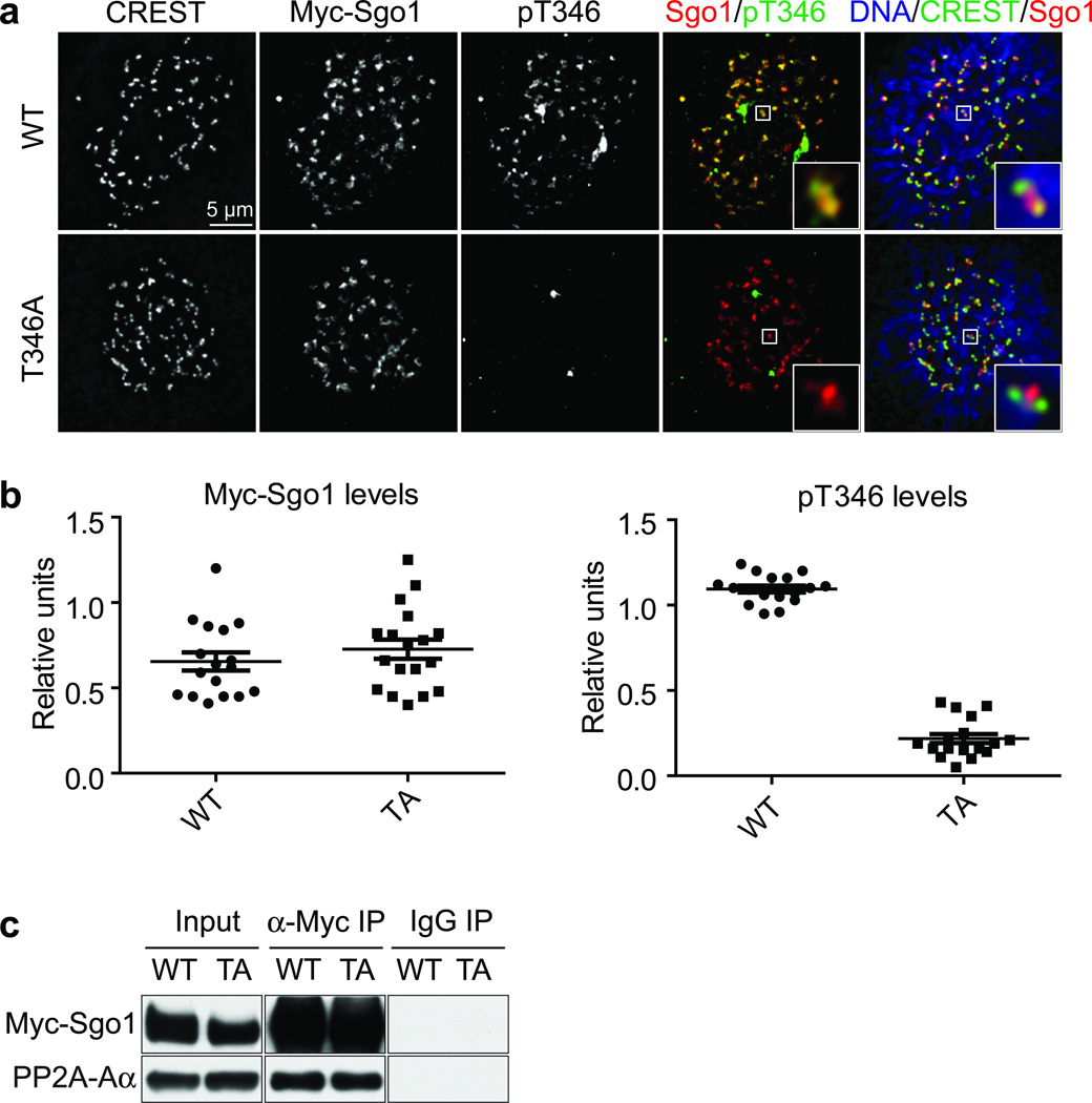
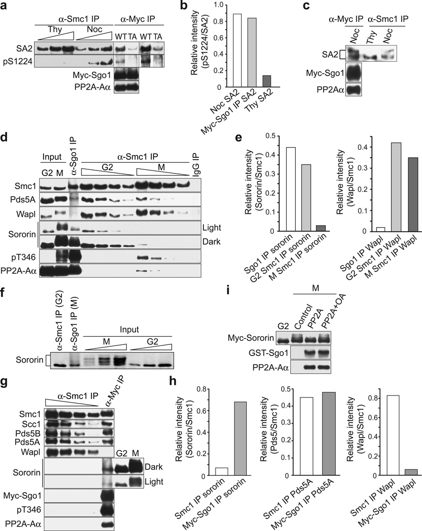
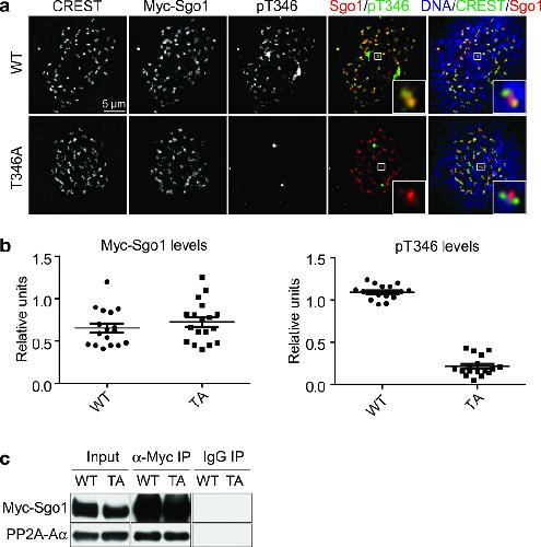
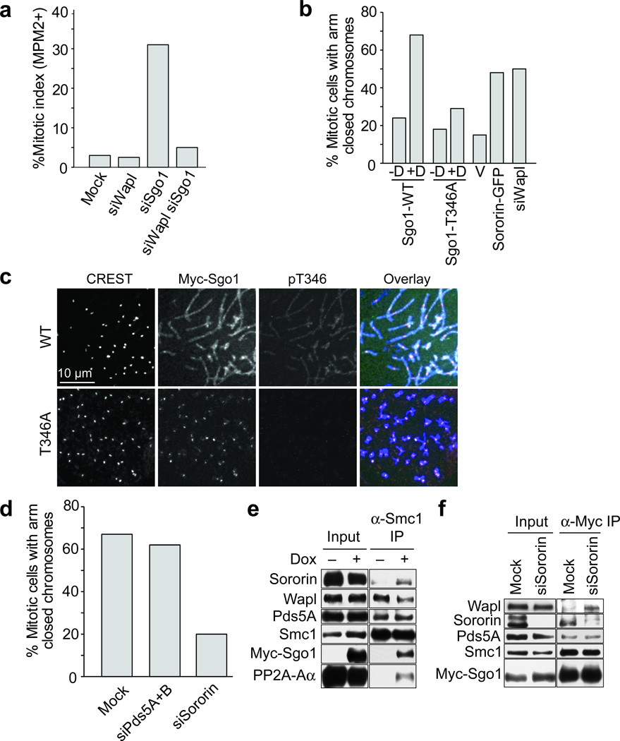
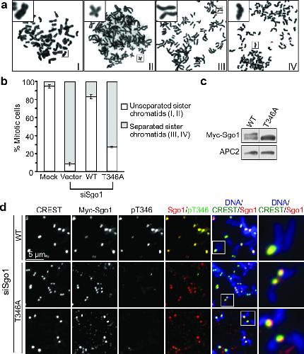
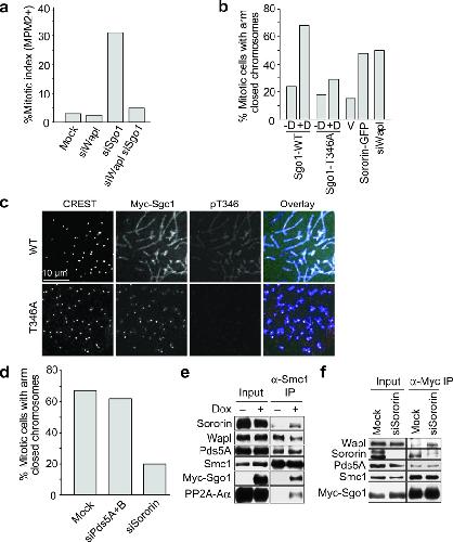
Timely dissolution of sister-chromatid cohesion in mitosis ensures accurate chromosome segregation to guard against aneuploidy and tumorigenesis. The complex of shugoshin and protein phosphatase 2A (SGO1-PP2A) protects cohesin at centromeres from premature removal by mitotic kinases and WAPL in prophase. Here we address the regulation and mechanism of human SGO1 in centromeric cohesion protection, and show that cyclin-dependent kinase (CDK)-mediated, mitosis-specific phosphorylation of SGO1 activates its cohesion-protection function and enables its direct binding to cohesin. The phospho-SGO1-bound cohesin complex contains PP2A, PDS5 and hypophosphorylated sororin, but lacks WAPL. Expression of non-phosphorylatable sororin bypasses the requirement for SGO1-PP2A in centromeric cohesion. Thus, mitotic phosphorylation of SGO1 targets SGO1-PP2A to cohesin, promotes dephosphorylation of PDS5-bound sororin and protects centromeric cohesin from WAPL. PP2A-orchestrated, site-selective dephosphorylation of cohesin and its regulators underlies centromeric cohesion protection.

???displayArticle.pubmedLink??? 23242214
???displayArticle.pmcLink??? PMC3531828
???displayArticle.link??? Nat Cell Biol
???displayArticle.grants??? [+]

Genes referenced: cdca5 ptpa sgo1 wapl


???attribute.lit??? ???displayArticles.show???