Click here to close
Hello! We notice that you are using Internet Explorer, which is not supported by Xenbase and may cause the site to display incorrectly.
We suggest using a current version of Chrome,
FireFox, or Safari.
Mol Biol Cell
2024 Nov 01;3512:br24. doi: 10.1091/mbc.E24-05-0202.
Show Gene links
Show Anatomy links
The TOG5 domain of CKAP5 is required to interact with F-actin and promote microtubule advancement in neurons.
Cammarata GM, Erdogan B, Sabo J, Kayaer Y, Dujava Zdimalova M, Engström F, Gupta U, Senel J, O'Brien T, Sibanda C, Thawani A, Folker ES, Braun M, Lansky Z, Lowery LA.
???displayArticle.abstract??? Microtubule (MT) and F-actin cytoskeletal crosstalk and organization are important aspects of axon guidance mechanisms, but how associated proteins facilitate this function remains largely unknown. While the MT-associated protein, CKAP5 (XMAP215/ch-TOG), has been best characterized as a MT polymerase, we have recently highlighted a novel role for CKAP5 in facilitating interactions between MT and F-actin in vitro and in embryonic Xenopus laevis neuronal growth cones. However, the mechanism by which it does so is unclear. Here, using in vitro reconstitution assays coupled with TIRF microscopy, we report that the TOG5 domain of CKAP5 is necessary for its ability to bind to and bundle actin filaments, as well as to crosslink MTs and F-actin in vitro. Additionally, we show that this novel MT/F-actin crosslinking function of CKAP5 is possible even in MT polymerase-incompetent mutants of CKAP5 in vivo. Indeed, CKAP5 requires both MT and F-actin binding, but not MT polymerization, to promote MT-F-actin alignment in growth cones and axon outgrowth. Taken together, our findings provide mechanistic insights into how MT populations penetrate the growth cone periphery through CKAP5-facilitated interaction with F-actin during axon outgrowth and guidance. [Media: see text] [Media: see text] [Media: see text].
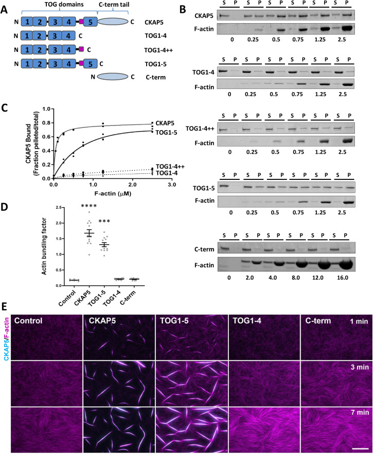
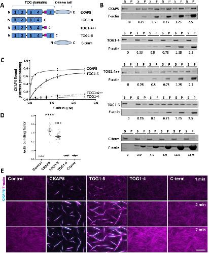
FIGURE 1:. The TOG5 domain is necessary for direct interaction with F-actin in vitro. (A) Diagram of CKAP5 and deletion proteins used in F-actin sedimentation and in vitro TIRF assays. (B) SDS–PAGE showing levels of CKAP5 and TOG domain proteins in supernatant (S) and pellet (P) following sedimentation with F-actin. CKAP5, TOG1-4, TOG1-4++, TOG1-5, and C-term domain proteins incubated with increasing amounts of F-actin protein. Sedimentation of C-term domain utilized high F-actin concentrations. (C) F-actin binding curves of CKAP5 and TOG domain proteins interacting with F-actin in sedimentation assays. CKAP5 bound F-actin is determined by the ratio of protein pelleted over total protein incubated with F-actin. (D) F-actin bundling factor of CKAP5 and TOG domain proteins. In vitro polymerized rhodamine-phalloidin stabilized F-actin was incubated in the presence of CKAP5 proteins. F-actin bundling factor by conditions were as follow, control: 0.18 ± 0.02, CKAP5: 1.68 ± 0.37, TOG1-5: 1.31 ± 0.22, TOG1-4: 0.21 ± 0.02, C-term: 0.21 ± 0.03 (mean ± st. dev.). (E) Representative time lapse TIRF images of F-actin bundling in the absence (control) or in the presence of mNG-CKAP5 or TOG domain proteins. Magenta: F-actin, cyan: CKAP5 proteins. Scale bar: 20 µm.
FIGURE 2:. The TOG5 domain is necessary for MT-F-actin cross-linking in vitro.(A) Representative time lapse TIRF images of F-actin cross-linking to MTs in the absence (control) or in the presence of mNG-CKAP5 or TOG domain constructs. (B) Density (mean ± st. dev) of 10 nM CKAP5 or other constructs on the surface of MTs after 4 min incubation and MTs analyzed for each construct; control: −0.1 ± 2.0 au/µm2; n(MTs) = 206, CKAP5 full-length: 17 ± 4.6 × 102 au/µm2; n(MTs) = 218, TOG1-5: 13 ± 3.6 × 102 au/µm2; n(MTs) = 133, TOG1-4: 17 ± 8.5 × 101 au/µm2; n(MTs) = 127, C-term: −0.1 ± 3.7 au/µm2; n(MTs) = 128. (C) Density (mean ± st. dev) of F-actin cross-linked to MTs in the absence (control) or presence of CKAP5 constructs, control: −2.6 ± 15 au/µm2; n(MTs) = 206, CKAP5 full-length: 17 ± 4.5 × 102 au/µm2; n(MTs) = 218, TOG1-5: 10 ± 3.6 × 102 au/µm2; n(MTs) = 133, TOG1-4: 8.3 × 10−2 ± 7.4 au/µm2; n(MTs) = 127, C-term: −4.7 × 10−1 ± 6.5 au/µm2; n(MTs) = 128. Magenta: F-actin, cyan: CKAP5-mNG constructs, gray: MTs. Scale bar: 20 µm.
FIGURE 3:. MT polymerization-incompetent CKAP5 deletion mutants still localize to MT plus-ends in growth cones.(A) Diagram depicting mNG-labeled CKAP5 deletion proteins and associated domains, comprised of N-terminal TOG domains (1–5), a MT lattice–binding region (purple), and a plus-end localizing C-terminal domain (C-term). (B) MT growth speeds quantified using plusTipTracker software. Average MT growth speed of CKAP5 expressing growth cones displayed as normalization to control mean shows increased MT growth speed with CKAP5. (C) Fluorescence intensity profile of CKAP5 constructs localized along MTs measured using line-scan averages from MTs. (D) Representative images of growth cones expressing CKAP5 constructs. Time-lapse montages and magnified views of boxed MTs show CKAP5 construct localization along MTs. CKAP5 deletion constructs show distinct localization; MT plus-end (CKAP5 and TOG5-C-term), MT lattice and the plus-end (TOG3-Cterm), or low level of MT lattice–only localization (++TOG5). Magenta: MTs, green: CKAP5 constructs.Scale bar = 5 µm (growth cone images), 2 µm (time-lapse MT montages).
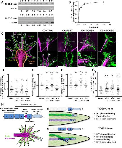
FIGURE 4:. MT polymerization-incompetent CKAP5 deletion mutants still promote MT-F-actin alignment of CKAP5 in growth cones.(A) SDS–PAGE images showing levels of CKAP5 TOG3-C-term and TOG5-C-term domain constructs in supernatant (S) and pellet (P) following sedimentation with F-actin. CKAP5 proteins incubated with increasing amounts of F-actin protein. (B) F-actin binding curve of CKAP5 TOG3-C-term domain interacting with F-actin in sedimentation assays. (C) Cartoon depicting growth cone structure with MTs (magenta) in the central domain and F-actin (green) in the periphery. Representative SIM images of growth cones from control, CKAP5 KD and rescues by TOG3-C and TOG5-C. A magnified view of growth cone peripheral region showing MTs (magenta) aligned to F-actin (green) denoted by white arrows. (D) Average lengths of MTs extending into the periphery following CKAP5 KD, or rescues with indicated deletion construct. (E) Percentage of exploring MT populations that extend into filopodia measured following CKAP5 KD, or CKAP5 KD and rescue with indicated deletion construct. (F) Percentage of exploring MTs aligned to F-actin. (G) Axon growth length of neural tube explants overexpressing CKAP5, TOG3-C-term and TOG5-C-term compared with control. (H) Cartoon depiction of the CKAP5 protein with its TOG domains and their role in regulating interactions with MTs and actin filaments. n.s. = no significance. *** P<0.001, **** P<0.0001. Scale bar = 5 µm.