Click here to close Hello! We notice that you are using Internet Explorer, which is not supported by Xenbase and may cause the site to display incorrectly. We suggest using a current version of Chrome, FireFox, or Safari.
XB-ART-61078
Nat Commun 2024 Nov 19;151:10028. doi: 10.1038/s41467-024-54450-4.
Show Gene links Show Anatomy links

A Huluwa phosphorylation switch regulates embryonic axis induction.

Li Y, Yan Y, Gong B, Zheng Q, Zhou H, Sun J, Li M, Wang Z, Li Y, Wan Y, Chen W, Qi S, Mo X, Meng A, Xiang B, Chen J.


???displayArticle.abstract???
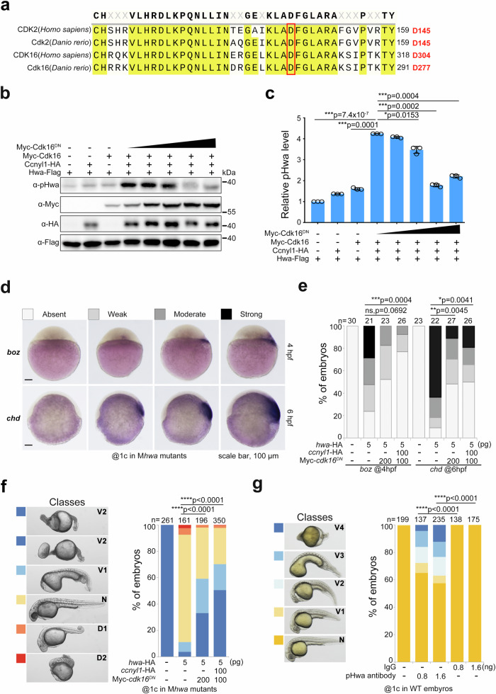
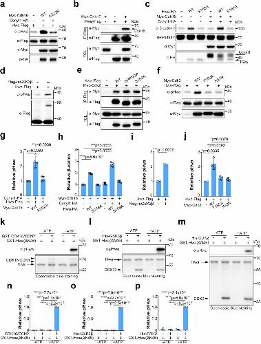
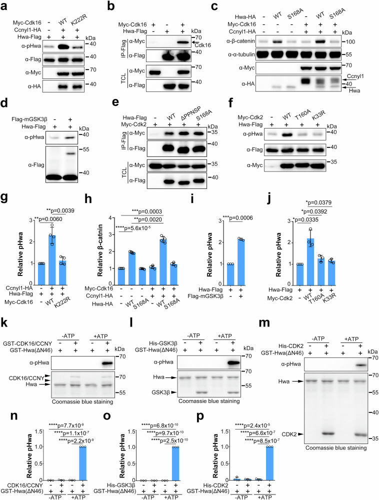
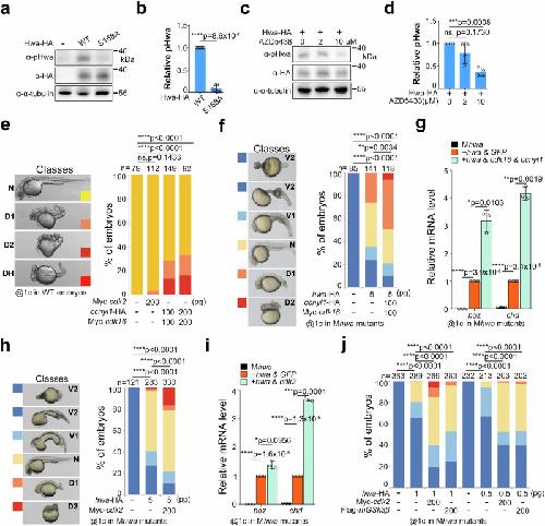
Embryonic axis formation is essential for patterning and morphogenesis in vertebrates and is tightly regulated by the dorsal organizer. Previously, we demonstrated that maternally derived Huluwa (Hwa) acts as a dorsal determinant, dictating axis formation by activating β-catenin signaling in zebrafish and Xenopus. However, the mechanism of activation and fine regulation of the Hwa protein remains unclear. Through candidate screening we identified a mutation at Ser168 in the PPNSP motif of Hwa that dramatically abolishes its axis-inducing activity. Mechanistically, mutating the Ser168 residue reduced its binding affinity to Tankyrase 1/2 and the degradation of the Axin protein, weakening β-catenin signaling activation. We confirmed that Ser168 is phosphorylated and that phosphorylation increases Hwa activity in β-catenin signaling and axis induction. Several kinases including Cdk16, Cdk2, and GSK3β, were found to enhance Ser168 phosphorylation in vitro and in vivo. Both dominant-negative Cdk16 expression and pHwa (Ser168) antibody treatment reduce Hwa function. Lastly, a knock-in allele mutating Ser168 to alanine resulted in embryos lacking body axes, demonstrating that Ser168 is essential to axis formation. In summary, Ser168 acts as a phosphorylation switch in Hwa/β-catenin signaling for embryonic axis induction, regulated by multiple kinases.

???displayArticle.pubmedLink??? 39562571
???displayArticle.pmcLink??? PMC11576741
???displayArticle.link??? Nat Commun


Genes referenced: cdk2


???attribute.lit??? ???displayArticles.show???