Click here to close Hello! We notice that you are using Internet Explorer, which is not supported by Xenbase and may cause the site to display incorrectly. We suggest using a current version of Chrome, FireFox, or Safari.
XB-ART-61177
Curr Biol 2025 Jan 03;353:612-628.e6. doi: 10.1016/j.cub.2024.12.022.
Show Gene links Show Anatomy links

Mechanistic basis of temperature adaptation in microtubule dynamics across frog species.

Troman L, de Gaulejac E, Biswas A, Stiens J, Kuropka B, Moores CA, Reber S.


???displayArticle.abstract???
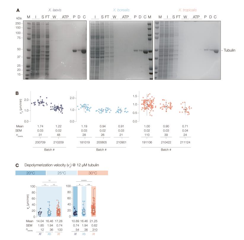
Cellular processes are remarkably effective across diverse temperature ranges, even with highly conserved proteins. In the context of the microtubule cytoskeleton, which is critically involved in a wide range of cellular activities, this is particularly striking, as tubulin is one of the most conserved proteins while microtubule dynamic instability is highly temperature sensitive. Here, we leverage the diversity of natural tubulin variants from three closely related frog species that live at different temperatures. We determine the microtubule structure across all three species at between 3.0 and 3.6 Å resolution by cryo-electron microscopy and find small differences at the β-tubulin lateral interactions. Using in vitro reconstitution assays and quantitative biochemistry, we show that tubulin's free energy scales inversely with temperature. The observed weakening of lateral contacts and the low apparent activation energy for tubulin incorporation provide an explanation for the overall stability and higher growth rates of microtubules in cold-adapted frog species. This study thus broadens our conceptual framework for understanding microtubule dynamics and provides insights into how conserved cellular processes are tailored to different ecological niches.

???displayArticle.pubmedLink??? 39798564
???displayArticle.link??? Curr Biol


Species referenced: Xenopus Xenopus tropicalis Xenopus laevis Xenopus borealis
GO keywords: temperature homeostasis


???attribute.lit??? ???displayArticles.show???