Click here to close
Hello! We notice that you are using Internet Explorer, which is not supported by Xenbase and may cause the site to display incorrectly.
We suggest using a current version of Chrome,
FireFox, or Safari.
???displayArticle.abstract???
Circadian regulation of skin pigmentation is essential for thermoregulation, ultraviolet (UV) protection, and synchronization of skin cell renewal. This regulation involves both cell-autonomous photic responses and non-cell-autonomous hormonal control, particularly through melatonin produced in a light-sensitive manner. Photosensitive opsins, cryptochromes, and melatonin regulate circadian rhythms in skin pigment cells. We studied light/dark cycles and melatonin coordination in melanin synthesis and cell proliferation of Xenopus laevis melanophores. In vivo, tadpole pigmentation shows robust circadian regulation mainly hormone-driven, in that isolated melanophores respond strongly to melatonin but only slightly to light. Melanophore proliferation is faster in the dark and slower with melatonin as compared to a 12/12 light/dark cycle. Expression of circadian core genes (clock, bmal1, per1, per2, per3, cry1, cry2, and cry4) in melatonin-treated cells during the light phase mimics dark phase expression. Overexpression of individual Crys did not affect melanization or cell proliferation, likely due to their cooperative actions. Melanin synthesis was inhibited by circadian cycle deregulation through (a) pharmacological inhibition of Cry1 and Cry2 degradation with KL001, (b) continuous light or dark conditions, and (c) melatonin treatment. Our findings suggest that circadian cycle regulation, rather than proliferative capacity, alters melanization of melanophores.
FIGURE 1. Circadian regulation of skin pigmentation in vivo and the effect of light and melatonin on pigment distribution in vitro. (A) Pigmentation index of tadpoles at stage 45/46 as measured from the dorsal head: Tadpoles were maintained on a 12‐h light ON: 12‐h light OFF (L:D) cycle. Dots represent the pigmentation index for each tadpole, and rectangles indicate the median with 25–75 percentiles. (B) Representative picture of the dorsal head of a tadpole at indicated Zeitgeber Times (ZT). (C) Melanosome distribution state (aggregated/dispersed) of melanophore MEX cells in vitro. MEX cells were cultured in light/dark conditions, as illustrated in the diagram. Various percentages of FCS were added in the last 24 h. Student's t‐test; **p < 0.01; ****p < 0.001. ns; nonsignificant. (D) Kinetics of the response of MEX cells exposed to light. The response of MEX cells to light exposure is depicted, showing cells that remain aggregated (A > A; red arrows), remain dispersed (D > D; green arrows), disperse their melanosomes (A > D; yellow arrow), or undergo cell division (M; mitosis; blue arrow). (E, F) MEX cell melanosome distribution before and after 1 h treatment with melatonin (10 nM) (E) or α‐MSH (100 nM) (F). The percentage of cells exhibiting different melanosome distributions, as indicated in D, plus unresponsive cells (dispersed or aggregated in melatonin (E) or α‐MSH (F) treatment, respectively; labeled black) are shown.
FIGURE 2. Proliferation of MEX cells and expression of circadian core genes are affected by light/dark and melatonin. (A, C) Cell proliferation curve under different light conditions (A) or in the presence of melatonin (10 nM) (C): Cells were cultured in gridded dishes, and the number of cells in a specific region of interest (ROI) were counted daily over a 10‐day period. Each data point represents the mean ± 95% confidence interval (CI) from 14 ROIs (n = 14) in two independent experiments (N = 2). Data are normalized to the cell count on day 1. The proliferation curve is fitted to a third‐order polynomial (cubic) regression, with the 95% CI indicated by dotted lines. (B, D) Population doubling time (PDT) in hours of cells grown in different light conditions (B) or treated with melatonin (10 nM) (D); PDT was determined between day 1 and day 10. Data are presented as mean ± 95% CI; n = 14; N = 2. ****p < 0.0001 multiple ANOVA followed by Bonferroni (B) or Student's t‐test (D). (E, F) RT‐PCR analysis of circadian core genes in MEX cells. Expression of the indicated circadian core genes was measured during the middle of the light phase (ZT6) and dark phase (ZT18) (E), or after treatment with melatonin (10 nM) administered at the beginning of the light phase (ZT0) and measured at ZT6 (F).
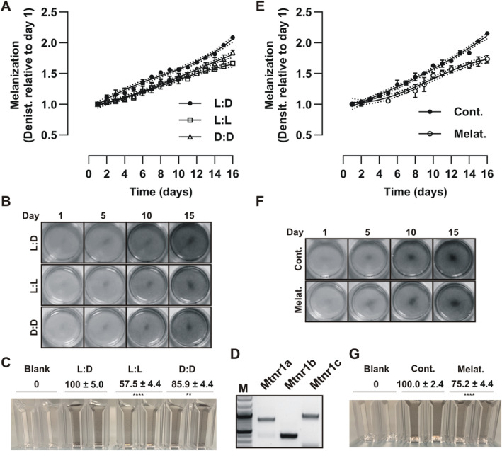
FIGURE 3. Dark, light, and melatonin decrease melanization. (A, E) MEX cells depleted of melanin by PTU treatment were seeded in 35 mm dishes and maintained under light/dark cycles (L:D) 12 h light ON 12 h OFF, continuous dark (D:D), or continuous light (L:L) (A) or treated with melatonin (10 nM) (D). The effect on melanization was determined by densitometric analysis of pictures obtained every day from the cell monolayers. Data from a representative experiment are presented as mean ± SD; n = 4; N = 2. (B, F) Representative pictures of dishes taken at the indicated days when treated under different light exposures (B) or with melatonin (F). Melatonin was added every 2 days at the beginning of the light phase (ZT = 0). (C, G) Cells in suspension (~3 × 105 cells/mL) after 15 days of the indicated treatments. Melanin content is expressed relative to control. Data are the mean ± 95% CI; n = 8; N = 2. **p < 0.01; ****p < 0.0001 multiple ANOVA followed by Bonferroni or Student's t‐test. (D) RT‐PCR analysis of melatonin receptors expressed in MEX cells.
FIGURE 4. Generation of cry overexpression MEX cell lines. (A) Full length cry1.L, cry2.S, and cry4.L genes amplified by RT‐PCR from MEX cells. (B) RT‐PCR analysis of cry genes in MEX cells and three stable cell lines (A, B, or C) that overexpress either the pcDNA3.1 empty vector (Vector) or the full‐length cry (cry1; cry2; or cry4). Of note, specific internal primers were used to amplify simultaneously all cry genes and the housekeeping gene ef1α.
FIGURE 5. Cry overexpression does not affect melatonin sensitivity and cell proliferation. (A) Melanosome distribution before and after 1 h melatonin (10 nM) treatment of MEX cells and three stable cell lines (A, B, or C) that overexpress either the pcDNA3.1 empty vector (Vector) or the full‐length cry (cry1; cry2; or cry4). (B) The percentage of cells exhibiting different melanosome distributions is indicated, with cells that remain aggregated (A > A; red), remain dispersed (D > D; black), partially aggregate their melanosomes (D > ‐D; yellow), or completely aggregate melanosomes (D > A; green). (C) Population doubling time (PDT) in hours of cells grown under light/dark conditions (12 h: 12 h). PDT was determined between day 1 and day 10, as indicated in Figure 2. Data are presented as mean ± 95% CI; n = 12; N = 2.
FIGURE 6. Cry overexpression does not affect melanin synthesis. (A) MEX cells and stable clones overexpressing Crys were depleted of melanin by PTU treatment and seeded in 35 mm dishes as indicated in Figure 3. Cells were maintained under light/dark cycles (L:D) (12 h light ON 12 h OFF). Only clone “A” is shown. (B–E) Graphs of pigmentation levels, determined by densitometric analysis of pictures obtained every day from cell cultures, comparing the parental MEX cells (black line) against the control stable line (Vector) (B) or lines overexpressing Cry1 (C), Cry2 (D), or Cry4 (E). Data are the mean ± SD from one representative experiment.; n = 2; N = 3.
FIGURE 7. Pharmacological stabilization of Crys inhibit melanin synthesis. (A) MEX cells depleted of melanin by PTU treatment were seeded in 35 mm dishes and maintained under light/dark cycles (L:D) of 12 h light ON 12 h OFF in the presence of KL001 or KL101 (10 μM). The effect on melanization was determined by densitometric analysis of pictures obtained every day from the cell monolayers. Data from a representative experiment are presented as mean ± SD; n = 4; N = 2. (B) Representative pictures of dishes taken at the indicated days. (C) Cells in suspension (~3 × 105 cells/mL) after 15 days of the indicated treatments. Melanin content is expressed relative to control. Data are the mean ± 95% CI; n = 4; N = 2. **p < 0.01; ****p < 0.0001 multiple ANOVA followed by Bonferroni.