|
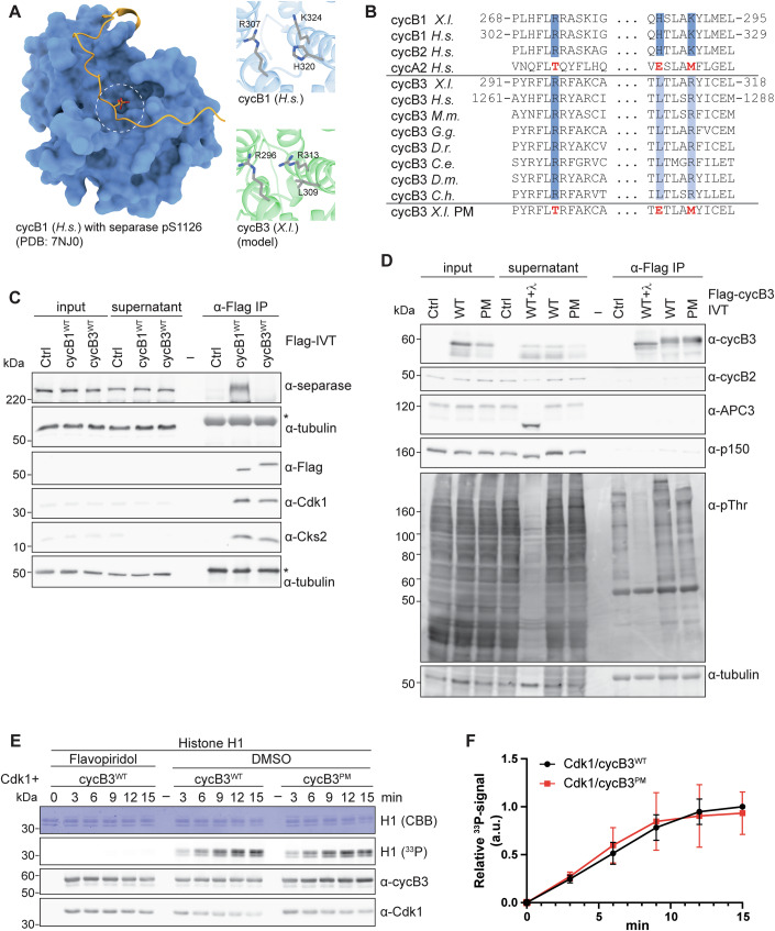
Figure 1. Cyclin B3 contains a functional phosphate-binding pocket.(A) Structure of human (H.s.) cyclin B1 in complex with separase phosphorylated on S1126 (PBD: 7NJ0). White circle depicts region of the phosphate-binding pocket. Images on the right show the phosphate-binding pocket of human cyclin B1 with R307, H320, and K324 (top) and the corresponding residues in Xenopus (X.l.) cyclin B3 in close-up. (B) Sequence alignments of B-type cyclins (cyc) from different species and human cyclin A2 in the region of the phosphate-binding pocket in cyclin B1. Marked in dark blue are the three critical residues in human cyclin B1 (R307, H320, K324) forming the hydrogen-bonding network with separase pS1126 and the corresponding conserved residues in other B-type cyclins. Light blue marks the residues in cyclin B3 corresponding to H320 and K324. Non-conserved residues in human cyclin A2 are marked in red. Last row shows the sequence of pocket mutant (PM) cyclin B3 with the three critical residues mutated to the corresponding residues of human cyclin A2 (R296T, L309E, R313M). X.l. (Xenopus laevis), H.s. (Homo sapiens), M.m. (Mus musculus), G.g. (Gallus gallus), D.r. (Danio rerio), C.e. (Caenorhabditis elegans), D.m. (Drosophila melanogaster), C.h. (Clytia hemisphaerica). Residue numbers are labelled on the right. (C) Western blot (WB) analysis of α-Flag immunoprecipitation (IP) samples from CSF extract supplemented with IVT WT Flag-cyclin B3 or Flag-cyclin B1. To ensure that the extract remained arrested at metaphase II, MG262 and okadaic acid were added. α-tubulin served as a loading control. One representative experiment from three independent biological replicates is shown. Asterisk marks heavy chain of α-Flag Ab used for the IP. (D) WB analysis of α-Flag IP from CSF extract supplemented with IVT Flag-cyclin B3WT/PM. The meiotic state of the extract was maintained by the addition of MG262 and okadaic acid. Indicated samples were treated with λ-phosphatase (+ λ). p150 served as a loading control. One representative experiment from three independent biological replicates is shown. (E) Radiometric ([γ-³³P]ATP) in vitro kinase assay using recombinant His-Cdk1 in complex with either WT or PM Strep-cyclin B3, and histone 1 (H1) as substrate. As indicated, reactions were performed in the presence of the solvent control DMSO or Flavopiridol. Samples were taken at indicated time points and analyzed by Coomassie brilliant blue staining (CBB), WB and autoradiography (33P). One representative experiment from four independent replicates is shown. (F) Quantification of experiment shown in (E) and three further technical replicates. The 33P signal was quantified and normalized to Cdk1 levels detected by WB (3 min time point). Mean ± SD is depicted (n = 4). Source data are available online for this figure. |
|
Figure 2. Cyclin B3's essential function in meiosis I requires a functional phosphate-binding pocket.(A) Upper panel: Experimental outline of cyclin B3 depletion and rescue experiments in Xenopus oocytes. Immature oocytes were co-injected with TRIM21 mRNA and a peptide antibody targeting the N-terminus of cyclin B3 (aa 6–22, CycB3Ab) or unspecific control (Ctrl) antibody. Where indicated, IVT of WT or pocket mutant cyclin B3Δ15 was co-injected. Cyclin B3Δ15 lacks the first 15 residues and therefore is not recognized by CycB3Ab. Empty IVT (Ctrl) served as control. Oocytes were treated with progesterone (PG) or not and at indicated time points processed for immunofluorescence (IF) microscopy or WB analyses. (B) Oocytes injected as indicated were collected before progesterone (PG) treatment and processed for immunoblotting. Cyclin B3 was detected with an antibody raised against an N-terminal fragment of cyclin B3 (aa 1–110). p150 served as loading control. (C) Representative sample images of oocytes treated with PG and processed for immunofluorescence (IF) confocal microscopy four hours post GVBD. GVBD was determined by the appearance of a white spot in the oocyte’s animal hemisphere. DNA and microtubules were visualized with Hoechst and FITC-labelled α-tubulin antibody, respectively. According to DNA and spindle morphologies, oocytes were classified in MI and post-MI groups and these categories were used for the quantification shown in (D). Scale bar: 10 µm. (D) Quantification of oocytes treated as described in (A). Number of experiments: n = 4, the total number of oocytes imaged is indicated under each condition (N). An unpaired two-sided t test with Welch’s correction was performed, single data points and mean values are depicted. Error bars show SD, **P < 0.01. (E) WB analyses of oocytes treated as follows: Oocytes co-injected with TRIM21 mRNA, indicated antibodies and rescue constructs or control IVT (Ctrl) were treated with PG. At GVBD, 1 h or 4 h post GVBD oocytes were harvested and immunoblotted. Samples were treated with lambda (λ)-phosphatase as indicated. One representative experiment from six biological replicates is shown. Lower panel: Scheme of progesterone (PG)-induced meiotic progression of Xenopus oocytes. Disappearance of Cdk1 inhibitory phosphorylation (ppCdk1), accumulation of XErp1 and activating phosphorylation of APC3 are used to determine the meiotic cell cycle stage of oocytes. Source data are available online for this figure. |
|
Figure 3. Integrity of cyclin B3’s pocket is important for the degradation of XErp1, but not for the phosphorylation of T97.(A) At indicated time points after supplementing CSF extract with IVT of Flag-tagged wildtype (WT), pocket mutant (PM), or hydrophobic patch mutant (MRL) cyclin B3, samples were taken, treated with lambda phosphatase (λ) where indicated and immunoblotted. p150 and α-tubulin served as loading control for the blots shown above. One representative experiment from three biological replicates is shown. (B) Scheme of Cdk1/cyclin B3-mediated degradation of XErp1. See text for details. (C) Sequence alignment of XErp1 from different species. Xenopus T97, P98 and triple arginine stretch (aa 108–110) as well as corresponding residues in XErp1/Emi2 from different species are labeled in red, orange and blue, respectively. X.l. (Xenopus laevis), H.s. (Homo sapiens), M.m. (Mus musculus), G.g. (Gallus gallus), D.r. (Danio rerio). (D) Radiometric ([γ-³³P]ATP) in vitro kinase assay using recombinant His-Cdk1/Strep-cyclin B3WT/PM and as substrate MBP-XErp1NT with all eight Cdk1 consensus sites mutated to alanine (8A) or seven non-phosphorylatable mutations and wildtype for T97 (7A). Samples were taken at indicated time points and analyzed by Coomassie brilliant blue staining (CBB), WB and autoradiography (33P). One representative experiment from three independent replicates is shown. Source data are available online for this figure. |
|
Figure 4. Cyclin B3’s phosphate-binding pocket engages phosphorylated T97.(A) AlphaFold-Multimer prediction of Xenopus cyclin B3 with XErp1NT (aa 1–350) was used to model phosphorylated T97 near the pocket. For clearer visualization, cyclin B3 residues 1–132 were removed. Cyclin B3 and XErp1NT are shown in green and orange, respectively. The black circle marks the region of the phosphate-binding pocket which is depicted in a close-up view in the right panel. (B) Bead-coupled peptides (XErp1 aa 90–104) comprising phosphorylated T97 (pT97) or not (T97) were incubated in CSF extract supplemented with mRNA encoding Flag-cyclin B3WT/PM. Exit from MII was prevented by the addition of MG262 and IVT XErp1CT. Input, supernatant, and beads were immunoblotted. p150 served as loading control. One representative experiment from three biological replicates is shown. (C) CSF extract was supplemented with IVT Flag-cyclin B3WT/PM and Myc-tagged XErp1s WT/T97A. XErp1s is stabilized due to mutation of the two phospho-degrons (see EV2C). Exit from MII was prevented by MG262 and IVT XErp1CT. Following α-Flag IP, input, supernatant and IP samples were immunoblotted. IP samples were treated with λ-phosphatase. p150 served as a loading control for the blots shown above. One representative experiment from four biological replicates is shown. (D) CSF extract was supplemented with IVT Myc-XErp1 fragment (aa 91–126), which was either WT or T97A. Of note, T97 is the only Cdk1 site within the fragment. Next, IVT Flag-cycB3WT was added and samples were taken at indicated time points. Samples were immunoblotted as indicated. α-tubulin and p150 served as loading control for the blots shown above, respectively. One representative experiment from three biological replicates is shown. Source data are available online for this figure. |
|
Figure 5. T97 is critical for subsequent phosphorylation events resulting in XErp1 degradation.(A) Radiometric ([γ-³³P]ATP) in vitro kinase assay using recombinant His-Cdk1/Strep-cyclin B3WT/PM and as substrate WT or T97A MBP-XErp1NT. Samples were taken at indicated time points and analyzed by Coomassie brilliant blue staining (CBB), WB and autoradiography (33P). One representative experiment from three independent replicates is shown. (B) CSF extract was supplemented with IVT of the indicated Myc-tagged XErp1* constructs and Flag-cyclin B3WT. XErp1* is deficient in APC/C inhibition (see EV2C) to prevent ectopic XErp1 from interfering with meiotic exit. At indicated time points, samples were taken and immunoblotted. p150 served as loading control. One representative experiment from three independent replicates is shown. (C) WB analysis of α-Flag IP from CSF extract supplemented with IVT Flag-XErp1s WT, T97A or T170A and Myc-cyclin B3WT/PM. The meiotic state of the extract was maintained by the addition of MG262 and IVT of an APC/C-inhibitory C-terminal fragment of XErp1 (XErp1CT). p150 served as a loading control. One representative experiment from three independent biological replicates is shown. Asterisk marks heavy chain of antibody used for IP. (D) Upper panel: Scheme of the fusion constructs comprising WT or T97A Myc-XErp1NT (aa 1–350, XErp1NT WT/T97A) fused to full-length (FL) WT or pocket mutant cyclin B3 (cycB3WT/PM). Lower panel: CSF extract was supplemented with IVT of the indicated Myc-tagged fusion constructs and the solvent control DMSO or BI2536. Exit from MII was prevented by the addition of IVT XErp1CT. At indicated time points, samples were taken and immunoblotted. p150 served as loading control. One representative experiment from three biological replicates is shown. Asterisk marks endogenous XErp1. Source data are available online for this figure. |
|
Figure 6. An arginine cluster C-terminal to T97 is critical for XErp1 degradation.(A) Bead-coupled peptides (XErp1 aa 90–104) comprising phosphorylated T97 (pT97) or not (T97) were incubated in CSF extract supplemented with mRNA of WT Flag-cyclin B3 and/or Flag-cyclin B1. Exit from MII was prevented by the addition of MG262 and IVT XErp1CT. Input, supernatant, and beads were immunoblotted. p150 served as loading control. One representative experiment from three biological replicates is shown. (B) Surface charge representation of AlphaFold-Multimer prediction of Xenopus cyclin B3 with XErp1NT (aa 1–350). The white circle marks the region of the phosphate-binding pocket. In the 90° rotated view, three arginines R108-110 are depicted in XErp1. (C) CSF extract was supplemented with IVT Flag-cyclin B3WT and the indicated Myc-tagged XErp1s variants. XErp1s is stabilized due to mutation of the two phospho-degrons (see Fig. EV2C). In XErp1s 3RA, the three arginine residues C-terminal to T97 were replaced by alanine residues. Exit from MII was prevented by MG262 and IVT XErp1CT. Following α-Flag IP, input, supernatant and IP samples were immunoblotted. α-tubulin and p150 served as loading control. One representative experiment from three biological replicates is shown. Asterisk marks heavy chain of antibody used for IP. (D) CSF extract was supplemented with IVT Myc-XErp1* WT or 3RA and Flag-cyclin B3WT. XErp1* is deficient in APC/C inhibition (see Fig. EV2C) to prevent it from interfering with meiotic exit. At indicated time points, samples were taken, treated with lambda phosphatase (λ) and immunoblotted. p150 served as loading control. One representative experiment from three independent replicates is shown. Source data are available online for this figure. |
|
Figure 7. The mechanism of cyclin B3-mediated degradation of XErp1/Emi2 is evolutionarily conserved.(A) Scheme of mouse (M.m.) cyclin B3-mediated degradation of Emi2. Note, that mouse Emi2 has only one phosphodegron (DSGx2S279). (B) AlphaFold-Multimer prediction of mouse (M.m.) cyclin B3 (aa 979–1397) with M.m. Emi2 (aa 1–342) was used to model phosphorylated T86 near the pocket. The residues R1273, L1286, and R1290 were mutated to T1273, E1286 and M1290, respectively, to create pocket mutant (PM) mouse cyclin B3. (C) CSF extract was supplemented with mRNA encoding Flag-tagged M.m. cyclin B3WT/PM, IVT of WT or T86A M.m. Myc-Emi2 and BI2536 or the solvent control DMSO. At indicated time points, samples were taken, treated with lambda phosphatase (λ) and immunoblotted. α-tubulin served as loading control. One representative experiment from three biological replicates is shown. Source data are available online for this figure. |
|
Figure EV1. Phylogenetic tree of A- and B-type cyclins, pSer signal of cycB3WT/PM IP and XErp1 degradation in Cks2 depleted CSF extract.(A) Phylogenetic tree of human (H.s.) and Xenopus (X.l.) cyclin (cyc) A1, cyclin A2, and B-type cyclins (B1-3) created within UniProt. In brackets, UniProt number of respective proteins are indicated. (B) pSer WB analysis of α-Flag IP samples shown in Fig. 1D. CSF extract was supplemented with IVT Flag-cyclin B3WT/PM and the meiotic state of the extract was maintained by the addition of MG262 and okadaic acid. Indicated samples were treated with λ-phosphatase (+ λ). p150 served as a loading control. One representative experiment from three independent biological replicates is shown. (C) WB analysis of Cks2 depletion experiment. Cks2 was depleted from CSF extract by three rounds of α-Cks2 immunoprecipitations. Control (Ctrl) depletion was performed using unspecific IgG antibodies. Shown are input (IN), supernatant (SN) and bead samples. p150 served as loading control. (D) Control depleted or Cks2 depleted CSF extract was supplemented with IVT of Flag-cyclin B3WT. Samples were taken at indicated time points and immunoblotted. One representative experiment from three biological replicates is shown. p150 served as loading control. |
|
Figure EV2. Degradation behaviour of XErp1 N-terminal fragment, quantification of T97 phosphorylation by Cdk1/cycB3WT/PM and schemes of XErp1 variants.(A) CSF extract was supplemented with Flag-cyclin B3WT/MRL and full-length (FL) or NT Myc-XErp1. Samples were taken at indicated time points and immunoblotted. p150 served as loading control. One representative experiment from two biological replicates is shown. (B) Quantification of experiment shown in Fig. 3D and two further replicates. The 33P signal was quantified and normalized to Cdk1 levels detected by WB. Mean ± SD is depicted (n = 3). (C) Illustration of XErp1 variants used for in vitro kinase assays (Figs. 3D and 5A) and experiments shown in Figs. 3D, 4C, 5A–C and 6C, D. XErp1s is a stable variant due to the mutation of both phosphodegrons (DSGx3S38→DNGx3N38 and DSAx2S288→DNAx2N288). XErp1* is deficient in APC/C inhibition due to a mutation in the zinc-binding region (ZBR, C583A). NT N-terminus, CT C-terminus. |
|
Figure EV3. CycB3 phosphate-binding pocket interacts only with XErp1 pT97 but not pS97, XErp1 T170A mutation influence cyclin B3-induced XErp1 degradation and surface charge map of cyclin B1.(A) Bead-coupled XErp1 peptides (aa 90–104) containing unphosphorylated T97 (T97), phosphorylated T97 (pT97), unphosphorylated S97 (S97), or phosphorylated S97 (pS97) were incubated in CSF extract supplemented with mRNA encoding Flag-cyclin B3WT. Exit from MII was prevented by the addition of MG262 and IVT XErp1CT. Input, supernatant, and pull-downed beads were immunoblotted. p150 served as loading control. One representative experiment from three biological replicates is shown. (B) CSF extract was supplemented with IVT Myc-XErp1* WT or T170A variants and Flag-cyclin B3WT/MRL. XErp1* is deficient in APC/C inhibition (see EV2C) to prevent that it interferes with meiotic exit. At indicated time points, samples were taken, treated with lambda phosphatase (λ) and immunoblotted. p150 served as loading control. (C) Surface charge map of AlphaFold2 model of Xenopus cyclin B1 in the corresponding position as cyclin B3 shown in Fig. 6B. White dashed circle highlights the phosphate binding pocket. |