Click here to close Hello! We notice that you are using Internet Explorer, which is not supported by Xenbase and may cause the site to display incorrectly. We suggest using a current version of Chrome, FireFox, or Safari.
XB-ART-61297
Stem Cell Reports 2025 Mar 08;204:102447. doi: 10.1016/j.stemcr.2025.102447.
Show Gene links Show Anatomy links

Differentiation success of reprogrammed cells is heterogeneous in vivo and modulated by somatic cell identity memory.

Zikmund T, Fiorentino J, Penfold C, Stock M, Shpudeiko P, Agarwal G, Langfeld L, Petrova K, Peshkin L, Hamperl S, Scialdone A, Hoermanseder E.


???displayArticle.abstract???
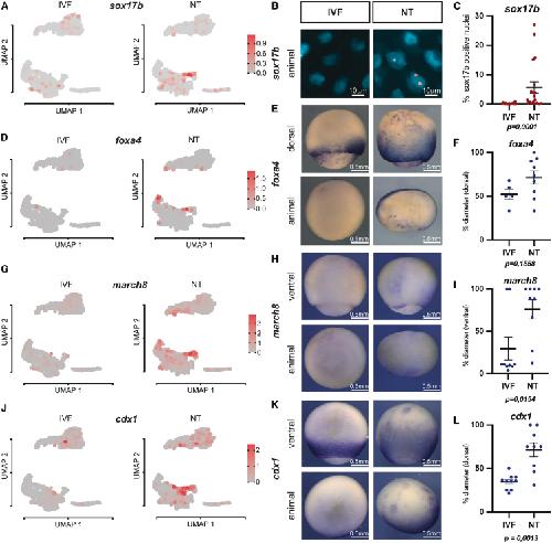
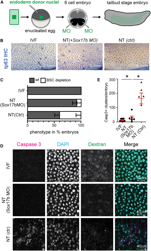
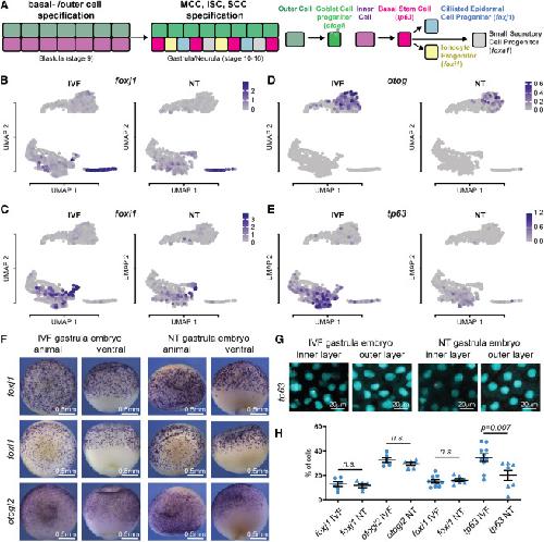
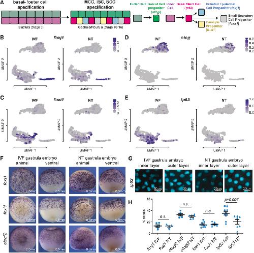
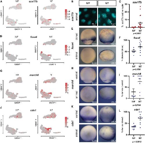
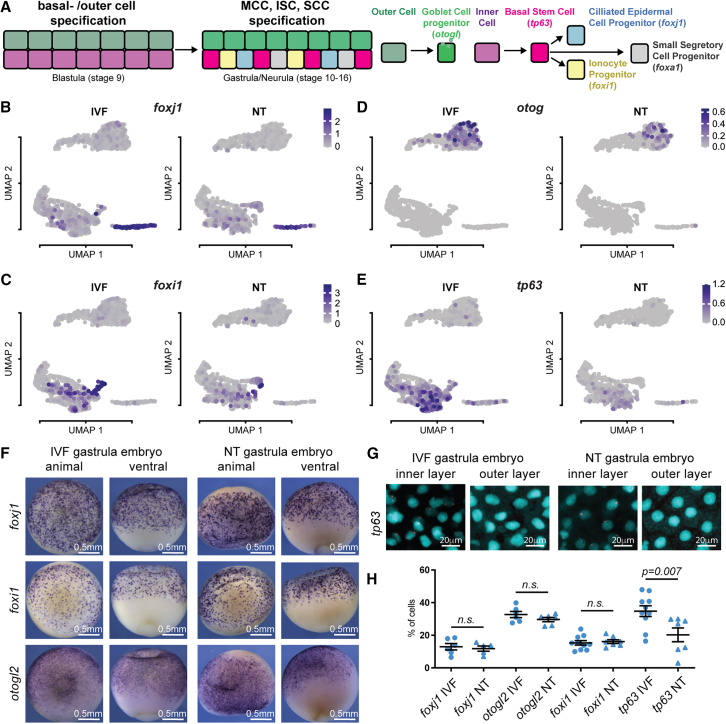
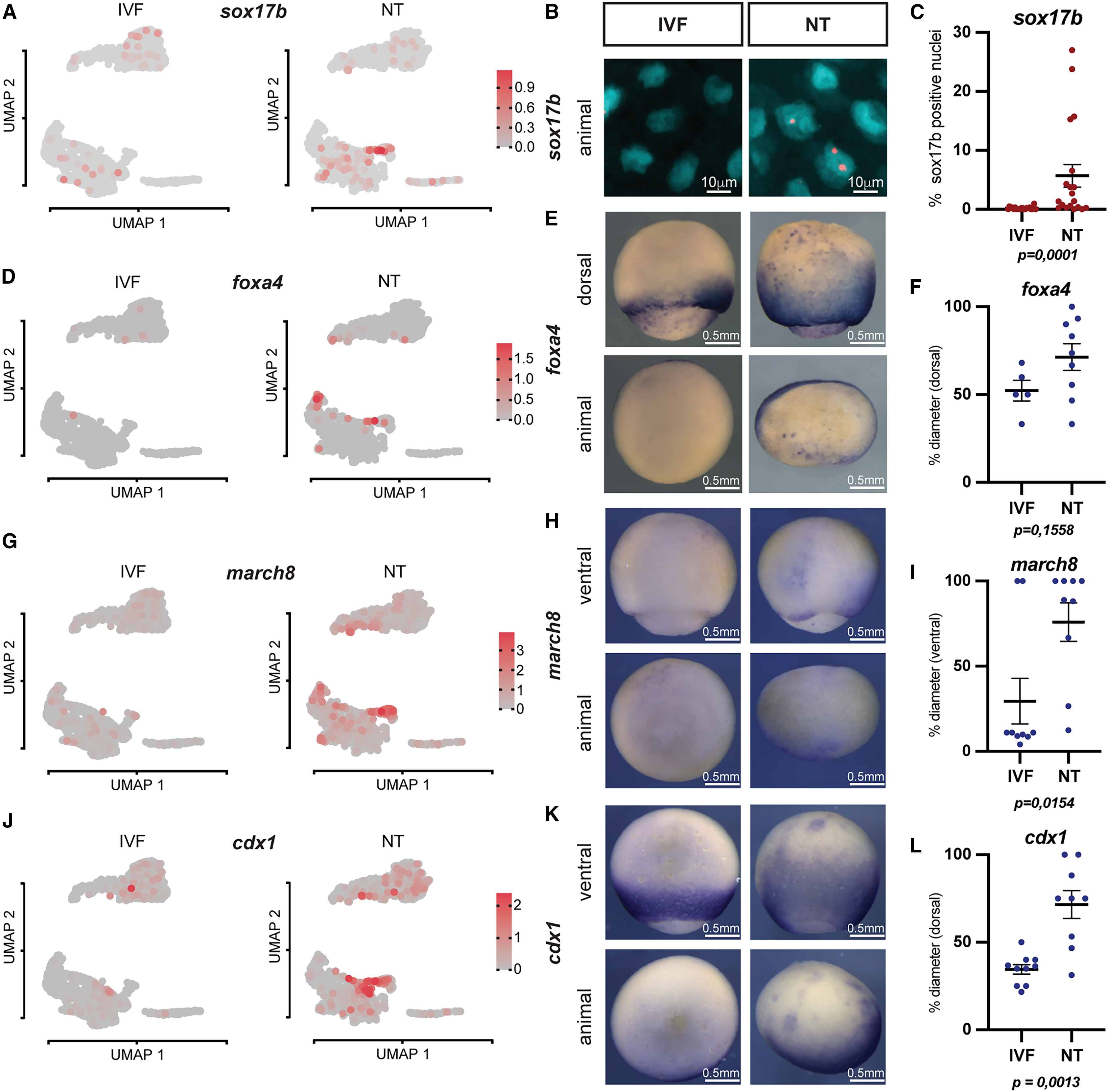
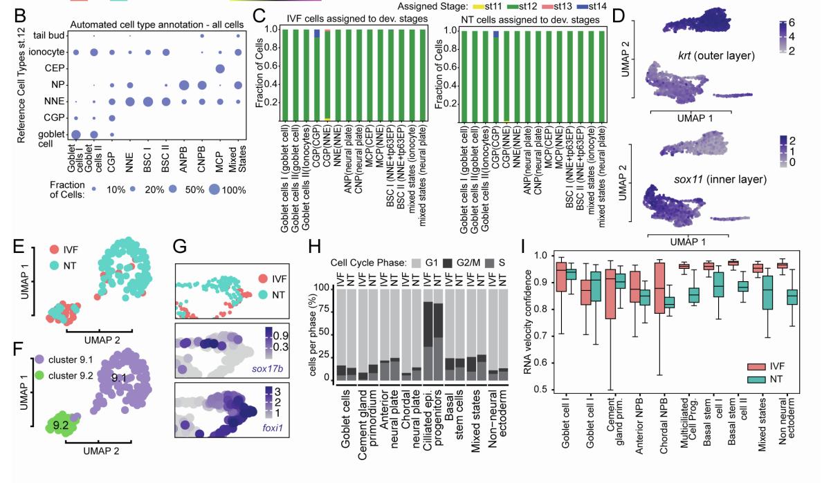
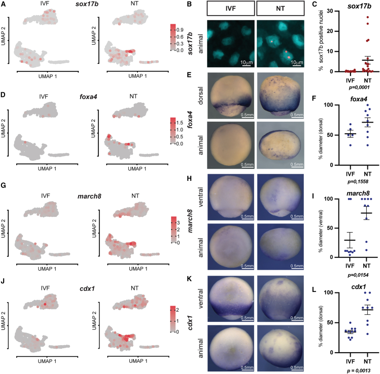
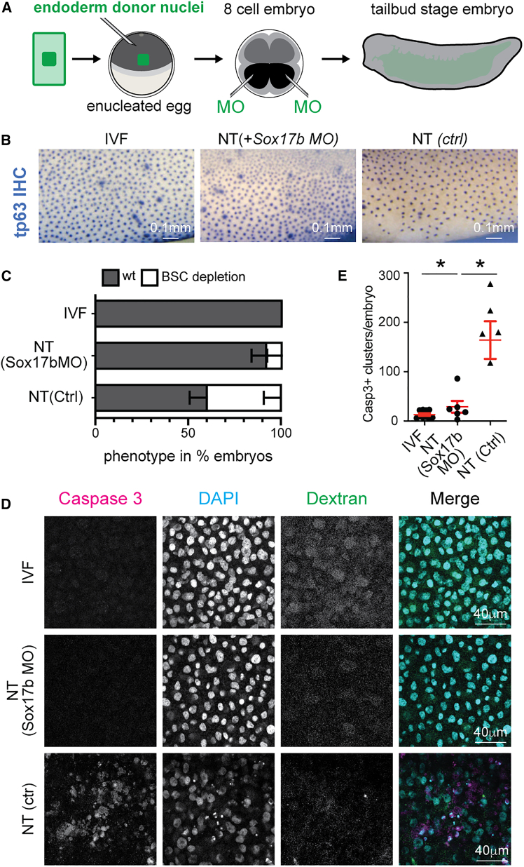
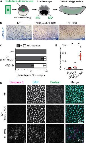
Nuclear reprogramming can change cellular fates. Yet, reprogramming efficiency is low, and the resulting cell types are often not functional. Here, we used nuclear transfer to eggs to follow single cells during reprogramming in vivo. We show that the differentiation success of reprogrammed cells varies across cell types and depends on the expression of genes specific to the previous cellular identity. We find subsets of reprogramming-resistant cells that fail to form functional cell types, undergo cell death, or disrupt normal body patterning. Reducing expression levels of genes specific to the cell type of origin leads to better reprogramming and improved differentiation trajectories. Thus, our work demonstrates that failing to reprogram in vivo is cell type specific and emphasizes the necessity of minimizing aberrant transcripts of the previous somatic identity for improving reprogramming.

???displayArticle.pubmedLink??? 40086446
???displayArticle.pmcLink??? PMC12069884
???displayArticle.link??? Stem Cell Reports
???displayArticle.grants??? [+]

Species referenced: Xenopus laevis
Genes referenced: cdx1 foxa4 foxj1 otogl2 sox11 sox17b tp63
GO keywords: embryo development


???attribute.lit??? ???displayArticles.show???