Click here to close Hello! We notice that you are using Internet Explorer, which is not supported by Xenbase and may cause the site to display incorrectly. We suggest using a current version of Chrome, FireFox, or Safari.
XB-ART-61360
Development 2025 May 01;1529:. doi: 10.1242/dev.204446.
Show Gene links Show Anatomy links

The Rho GEF Trio functions in contact inhibition of locomotion of neural crest cells by interacting with Ptk7.

Till K, Borchers A.


???displayArticle.abstract???
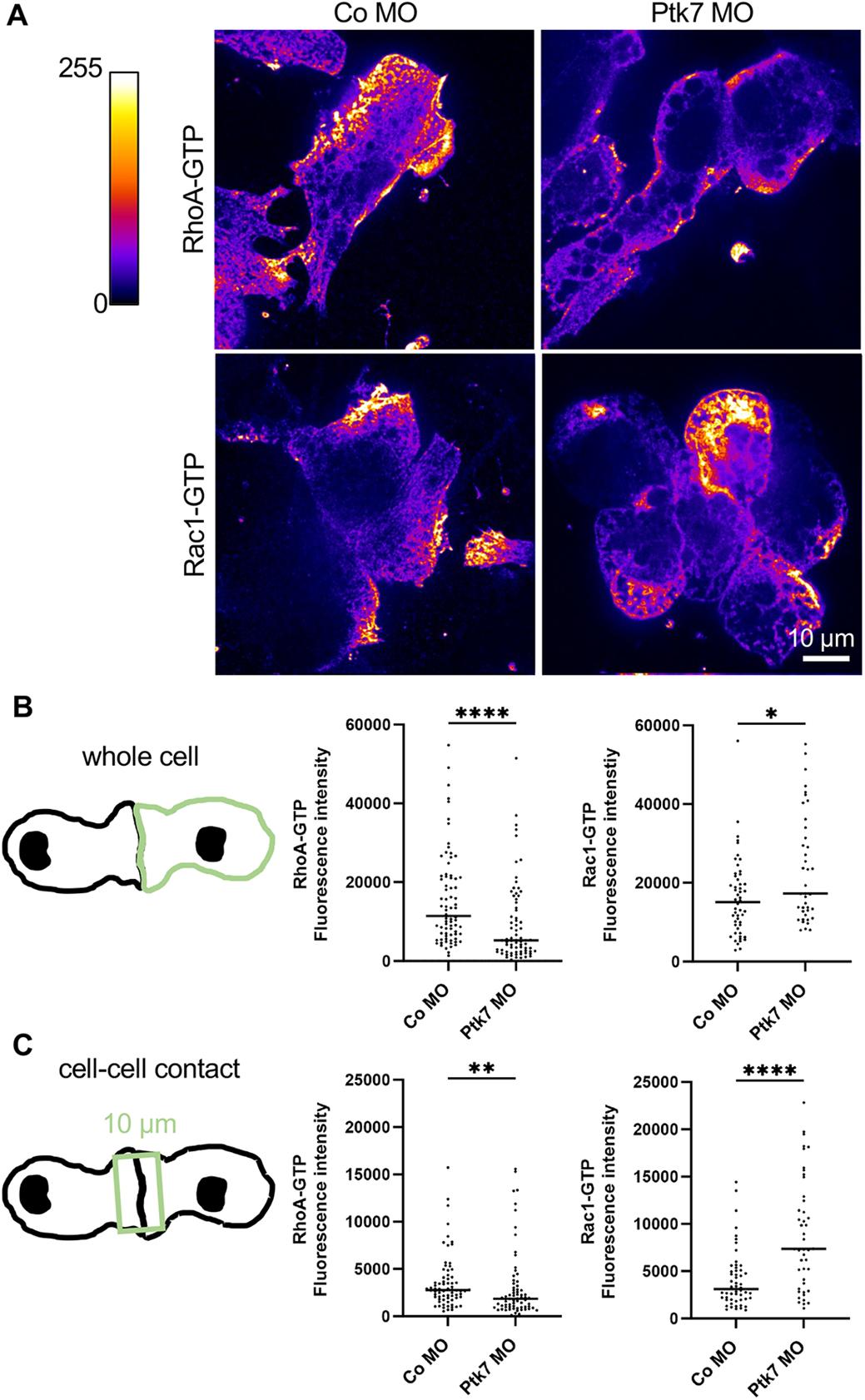
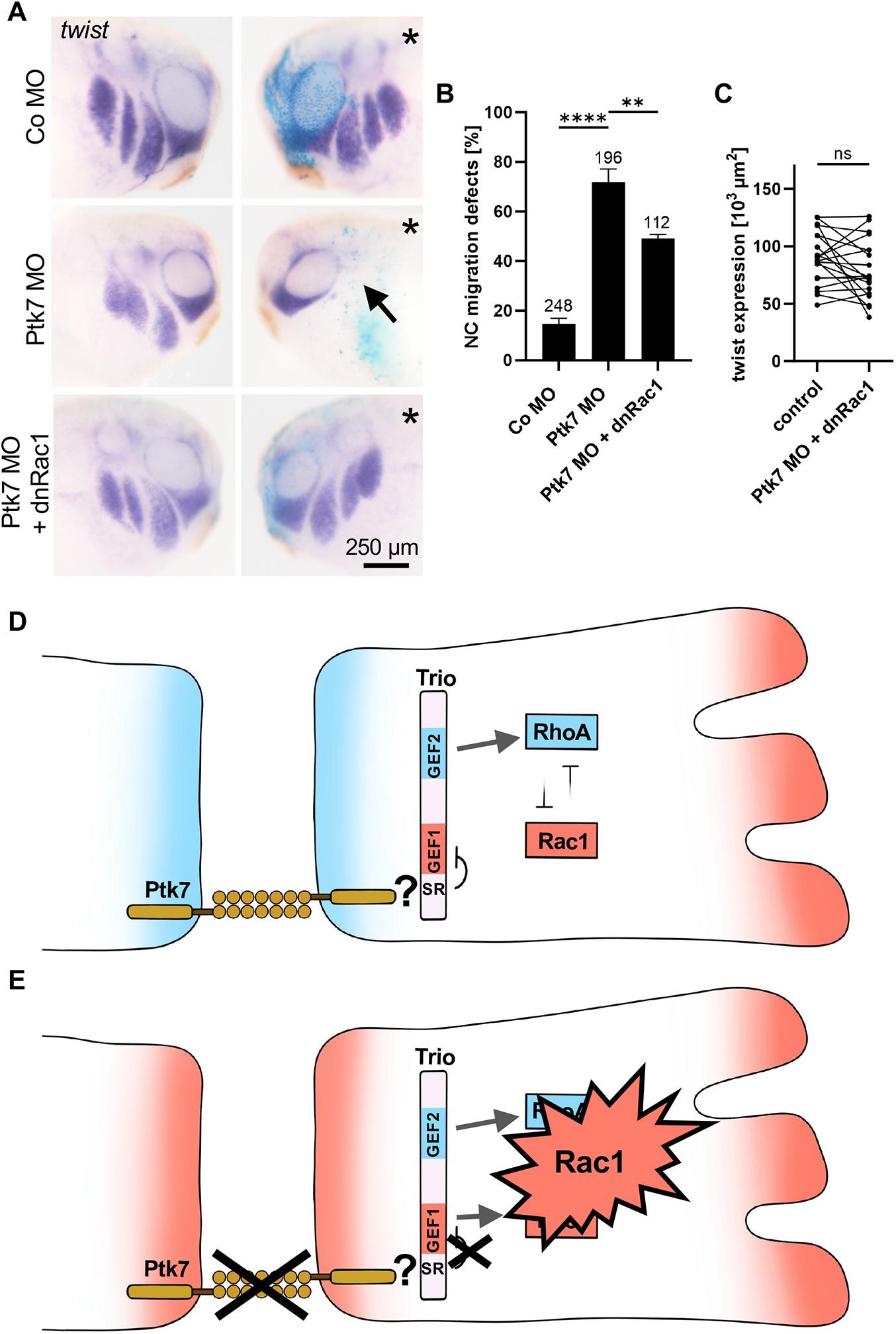
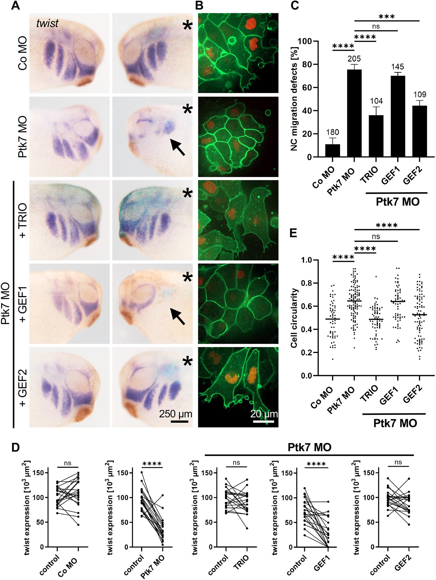
Neural crest (NC) cells are highly migratory cells that contribute to a wide range of vertebrate tissues and must respond to a variety of external signals to precisely control directed cell migration. The RhoGEF Trio is particularly well suited to relay signals to the cytoskeleton because it contains two GEF domains that activate Rac1 and RhoA, respectively. Previously, we have shown that Trio is dynamically localized in Xenopus NC cells and required for their migration. However, how its distinct enzymatic functions are spatially controlled remains unclear. Here, we show that Trio is required for contact inhibition of locomotion (CIL), a phenomenon whereby NC cells change their polarity and directionality upon cell-cell contact. At cell-cell contacts, Trio interacts with Ptk7, a regulator of planar cell polarity that we have recently shown to be required for CIL. Our data suggest that Ptk7 inhibits the Rac1 activity of Trio, thereby limiting Trio activity to the activation of RhoA and promoting CIL.

???displayArticle.pubmedLink??? 40326503
???displayArticle.pmcLink??? PMC12083869
???displayArticle.link??? Development
???displayArticle.grants??? [+]

Species referenced: Xenopus laevis
Genes referenced: ccdc42 dvl1 fzd7 ptk7 rac1 rhoa trio twist1
GO keywords: neural crest cell migration [+]
???displayArticle.morpholinos??? ptk7 MO2 ptk7 MO4 trio MO1 trio MO2


???attribute.lit??? ???displayArticles.show???