|
Graphical Abstract |
|
Fig. 1. Impact of Tebucur on mortality and embryonic development of X. laevis. A. Mortality rate after a 14-day exposure to Tebucur. Statistical analysis of mortality after 14-day exposition to Tebucur (0.01, 0.1, 1, 5, 10, 100mg a.i/L) compared to non-exposed embryos at stage 44/45 (N=4, n=120140). Tebucur significantly increased mortality at 10 and 100mg a.i./L. B. Embryonic development during Tebucur exposure. Representative time-series images of X. laevis embryos incubated in different concentrations of Tebucur (5, 10, 100mg a.i./L), showing early mortality from 10mg a.i./L compared to control embryos. C. Dose-response curve for 14-day LC50 determination after Tebucur exposure. To determine the LC50 value after 14-day exposure to Tebucur, a three-parameter Weibull model was used. The calculated LC50-value at 336h (14 days) was 8.0mg a.i./L (95% CI: 7.38.7). Abbreviations: d: days, h: hours, mg a.i./L: milligram active ingredient (tebuconazole) per liter, LC50: lethal concentration 50; CI: 95% confidence interval; n: number of evaluated embryos in total, n.s.: not significant. |
|
Fig. 2. Morphological alterations of X. laevis embryos after a 14-day exposure to Tebucur. A. Body length. Dorsal images of embryos at stage 44/45 (control, 0.01, 1mg a.i./L). B. Measurement of body length. Statistical analysis of head to tail length (blue dotted line in A) of embryos treated with control solution and 0.01, 1mg a.i./L Tebucur (N=2, n=5758). C. Body length. Dorsal images of embryos at stage 44/45 (control and 5mg a.i./L). D. Measurement of body length. Statistical analysis of head to tail length (blue dotted line in C) of embryos treated with control solution and 5mg a.i./L (N=2, n=5758). Exposure to 5mg a.i./L Tebucur led to significantly reduced body length (white arrow in C). E. Eye area. Lateral images of embryos at stage 44/45 (control, 0.01, 1mg a.i./L). F. Measurement of eye area. Statistical analysis of eye area (blue dotted line in E) of embryos treated with control solution and 0.01, 1mg a.i./L Tebucur (N=2, n=5859). After treatment a significant reduction in eye area was observed (white arrows in E). G. Eye area. Lateral images of embryos at stage 44/45 (control and 5mg a.i./L). H. Measurement of eye area. Statistical analysis of eye area (blue dotted line in G) of embryos treated with control solution and 5mg a.i./L Tebucur (N=2, n=58). Exposition to 5mg a.i./L Tebucur led to a significant decrease in eye area (white arrow in G). Abbreviations: mg a.i./L: milligram active ingredient (tebuconazole) per liter, mm: millimeter, mm2: square millimeter, n: number of evaluated embryos in total, n.s.: not significant, m: micrometer. |
|
Fig. 3. Influence of Tebucur on head area and cranial cartilage of X. laevis embryos. A. Head area. Dorsal images of X. laevis embryos at stage 44/45 (control and 5mg a.i./L). B. Measurement of head area. Statistical analysis of head area (blue dotted line in A) of embryos treated with control solution and 5mg a.i./L Tebucur (N=2, n=58). Exposure to 5mg a.i./L Tebucur led to a significant increase in head area (black arrow in A). C. Isolated cartilage. Ventral images of cranial carti of X. laevis embryos at stage 44/45 (control and 5mg a.i./L). D. Measurement of branchial arch width. Statistical analysis of branchial arch width (lilac dotted line in C) of embryos treated with control solution and 5mg a.i./L Tebucur (N=2, n=3335). E. Measurement of anterior tectum area. Statistical analysis of anterior tectum area (pink dotted line in C) of embryos treated with control solution and 5mg a.i./L Tebucur (N=2, n=2830). Abbreviations: mg a.i./L: milligram active ingredient (tebuconazole) per liter, mm: millimeter, mm2: square millimeter, n: number of evaluated embryos in total, n.s.: not significant, m: micrometer. |
|
Fig. 4. Disruption of neural development of X. laevis embryos after Tebucur exposure. A. Isolated brains. Dorsal images of isolated X. laevis brains at stage 44/45 (control and 5mg a.i./L). B. Measurement of brain area. Statistical analysis of brain area (blue dotted line in A) of embryos treated with control solution and 5mg a.i./L Tebucur (N=2, n=3132). Exposure to 5mg a.i./L Tebucur led to a reduction in brain area (white arrow in A). C. emx1 expression domain (forebrain). Anterior images of forebrain-development gene emx1 expression domain (upper row: overview; lower row: area in blue) at stage 23 (control and 5mg a.i./L). D. Measurement of emx1 area. Statistical analysis of emx1 expression domain area (blue area in C) of embryos treated with control solution and 5mg a.i./L Tebucur (N=4, n=107). The emx1 expression domain area was significantly smaller after Tebucur treatment (white arrow in C). E. en2 expression domain (mid-hindbrain boundary). Anterior images of mid-hindbrain-development gene en2 expression domain (upper row: overview; lower row: area in blue) at stage 23 (control and 5mg a.i./L). F. Measurement of en2 area. Statistical analysis of en2 expression domain area (blue area in E) of embryos treated with control solution and 5mg a.i./L Tebucur (N=4, n=113114). Exposure to 5mg a.i./L Tebucur led to a significant reduction in en2 expression domain area (white arrow in E). Abbreviations: emx1: empty spiracles homeobox 1, en2: engrailed homeobox 2, mg a.i./L: milligram active ingredient (tebuconazole) per liter, mm2: square millimeter, n: number of evaluated embryos in total, m: micrometer. |
|
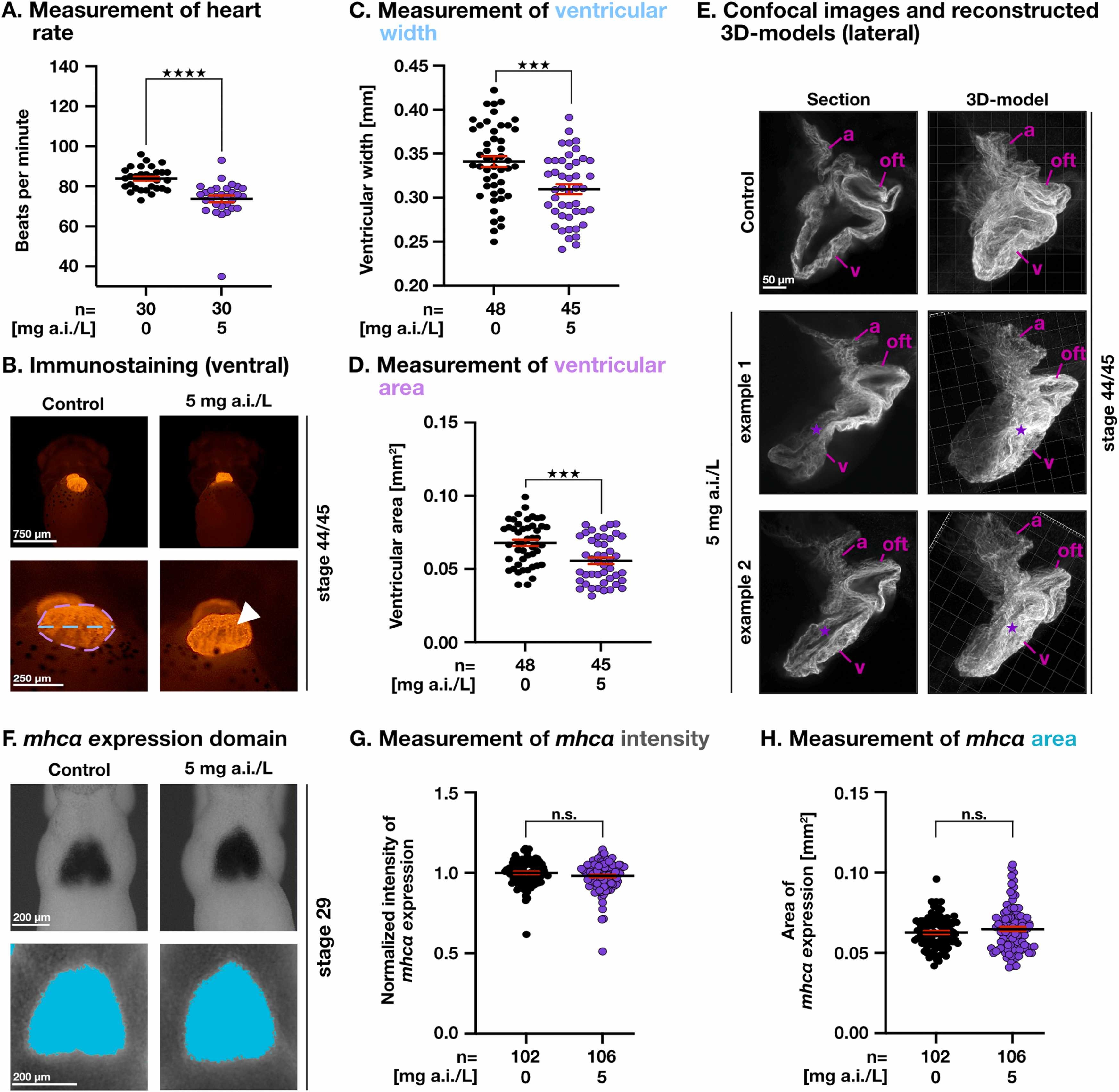
Fig. 5. Impact of Tebucur on cardiac development of X. laevis embryos. A. Measurement of heart rate. Statistical analysis of measured heart rates of embryos at stage 44/45 treated with control solution and 5mg a.i./L Tebucur (N=2, n=30). A significant decrease in heart rate after a 14-day exposure to Tebucur was observed. B. Immunostaining (ventral). Ventral images of Tnnt2-immunostained X. laevis embryos at stage 44/45 (control and 5mg a.i./L). C. Measurement of ventricular width. Statistical analysis of ventricular width (blue dotted line in B) of embryos treated with control solution and 5mg a.i./L Tebucur (N=2, n=4548). Embryos treated with Tebucur showed a significant decrease in ventricular width (white arrow in B). D. Measurement of ventricular area. Statistical analysis of ventricular area (pink dotted line in B) of embryos treated with control solution and 5mg a.i./L Tebucur (N=2, n=4548). Exposure to Tebucur significantly reduced the ventricular area (white arrow in B). E. Confocal images and reconstructed 3D-models (lateral). Section views (left column) and reconstructed 3D-models (right column) of one control and two exemplary exposed (5mg a.i./L) X. laevis hearts after Tnnt2 staining, using confocal imaging at stage 44/45. Tebucur treatment led to reduced ventricular volume (lilac stars). F. mhc expression domain. Ventral images of myocardial gene mhc expression domain (upper row: overview; lower row: area in blue) at stage 29 (control and 5mg a.i./L). G. Measurement of mhc intensity. Statistical analysis of mhc expression intensity (grey area in F, upper row) of embryos treated with control solution and 5mg a.i./L Tebucur (N=4, n=102106). H. Measurement of mhc area. Statistical analysis of mhc expression domain area (blue area in F, lower row) of embryos treated with control solution and 5mg a.i./L Tebucur (N=4, n=102106). Abbreviations: a: atrium, mg a.i./L: milligram active ingredient (tebuconazole) per liter, mhc: myosin heavy chain alpha, mm: millimeter, mm2: square millimeter, n: number of evaluated embryos in total, n.s.: not significant, oft: outflow tract, v: ventricle, m: micrometer. |
|
Fig. 6. Mobility of X. laevis embryos after a 14-day exposure to Tebucur. A. Mobility. Generated illustration showing the tracked mobility of X. laevis embryos at stage 44/45 after 2hours (control and 5mg a.i./L). B. Analysis of distance moved. Statistical analysis of embryos treated with control solution and 5mg a.i./L Tebucur investigating the distance moved during 2hours (N=2, n=2124). Exposure to 5mg a.i./L Tebucur led to a significant reduction in moving distance. C. Analysis of mean velocity. Statistical analysis of embryos treated with control solution and 5mg a.i./L Tebucur investigating the mean velocity during 2hours movement time (N=2, n=2124). Embryos exposed to Tebucur were significantly slower compared to the control. Abbreviations: cm: centimeter, cm/s: centimeter per second, mg a.i./L: milligram active ingredient (tebuconazole) per liter, n: number of evaluated embryos in total. |