|
FIGURE 1:. Six GoF alleles in ROMK exhibit varying degrees of growth rescue in yeast. Representative yeast viability assays on a solid medium with the indicated concentrations of added KCl (A), and in a liquid medium supplemented with 25 mM KCl (B). trk1Δtrk2Δ yeast containing a vector control, expressing Kir2.1, wild-type (“WT”) or the indicated ROMK variant were grown overnight to saturation and diluted the next day to an OD600 of 0.20. For the growth assays on a solid medium, four 10-fold dilutions of yeast were spotted on plates containing media lacking leucine. For the growth assays in a liquid medium, OD600 readings were recorded every 30 min for 24 h and normalized to wells containing uninoculated media. Data represent results from seven replicates, ± S.E. (C) ROMK homology model (aa 38-365) indicating the positions of the mutant alleles characterized in this study (yellow sticks). The homology model was built based on the crystal structure of Kir2.2 (Hansen et al., 2011). For clarity, two opposing monomers (rather than the tetramer) are shown. The image was rendered in PyMOL. |
|
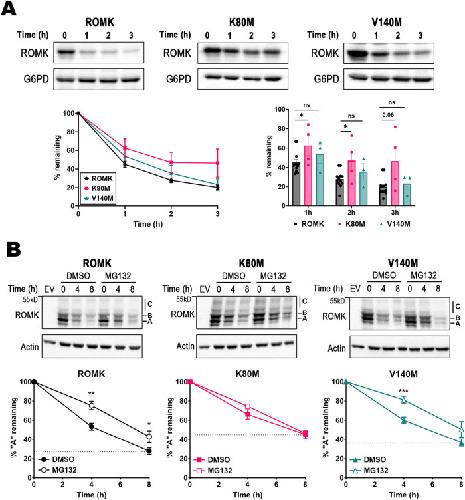
FIGURE 2:. The K80M ROMK variant exhibits increased stability. (A) Stability assays in trk1Δtrk2Δ yeast expressing wild-type or the indicated ROMK allele. Representative immunoblots are shown (above), and the graphs represent the percentage of the protein remaining over time (left) or at the indicated times (right), compared to the 0 h time point. Data represent the means of at least three independent experiments, ± S.E. (error bars). (B) Stability assays in HEK293 cells transfected with an empty vector (EV) or an expression vector containing ROMK or the indicated ROMK variant were performed in the presence of the proteasome inhibitor MG132 or the vehicle (DMSO) according to published protocols (Mackie et al., 2018). Data represent the means of at least six independent experiments, ± S.E. For each condition, a representative immunoblot is shown. The unglycosylated, ER-resident immature/nascent protein (“A”) was used for the quantification, while the “B” and “C” labels mark the core-glycosylated mature ER- and Golgi-resident proteins, respectively (see Supplemental Figure S6 for details). Graphs show the percentage of the protein remaining over time, and the dotted horizontal lines were added to indicate the percentage remaining at the end of the experiment. p values were calculated using two-tailed Student’s t test for independent samples. For statistical significance: ns, p > 0.05; *, p ≤ 0.05; **, p ≤ 0.01, ***, p ≤ 0.001. |
|
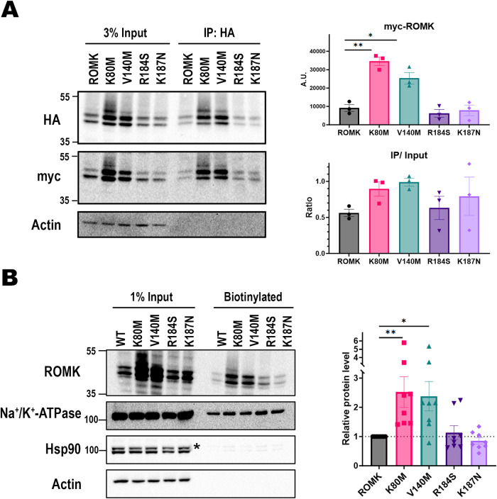
FIGURE 3:. The K80M and V140M ROMK variants exhibit increased levels of maturation and cell surface expression. (A) Shown are representative immunoblots from three independent IP experiments. HEK293 cells transiently co-expressing N-terminally HA- and myc-tagged ROMK were lysed, and equal amounts of protein lysates were incubated overnight with anti-HA-conjugated beads at 4°C. The beads were then washed, and bound proteins and total protein (input) were analyzed by SDS–PAGE and immunoblot analysis. Graphs show the levels of the myc-tagged proteins that were immunoprecipitated with anti-HA-conjugated beads in arbitrary units (“A.U.”, top graph) or as a ratio to the input (bottom graph). All protein species in the anti-myc immunoblot were taken into account for quantification. (B) A representative biotinylation assay is shown for the indicated ROMK isolates. In brief, HEK293 cells expressing ROMK or the indicated ROMK allele were labeled with biotin, processed, and incubated overnight with streptavidin beads before immunoblot analysis. Note that the total levels of cellular protein analyzed were identical in each assay, and the higher levels of K80M and V140M in the input represent increased protein at steady-state. The resulting immunoblot shows ROMK, the Na+/K+-ATPase, Hsp90, and actin as controls. * indicates a nonspecific species, and the graph shows relative levels of biotinylated protein compared to wild-type ROMK. p values were calculated with two-tailed student’s t test for independent samples. For statistical significance: ns, p > 0.05; *, p ≤ 0.05; **, p ≤ 0.01. |
|
FIGURE 4:. In silico analysis of the structure and energetics of the gain- and loss-of-function ROMK mutants in comparison to wild-type ROMK. (A) Model shows the putative PI(4,5)P2-binding pocket at the base of transmembrane domains 1 and 2 in ROMK. Two previously characterized disease-causing loss-of-function mutations (Ji et al., 2008; Fang et al., 2010) are highlighted in red/magenta, and the two GoF mutations characterized in this study are highlighted in green. The model was rendered in PyMOL and constructed from a ROMK homology model (aa 38-365), as in Figure 1C. (B) Schematic description of the direction of motion induced by the global (most cooperative) mode of motion predicted by ANM to drive the transitions of ROMK between its open and closed forms. The arrows indicate the relative sizes and directions of residue motions collectively undergone in this soft mode. (C) Views of the closed and open conformers of wild-type ROMK as driven by the mode illustrated in panel B. The two conformers are viewed from the extracellular region. Tyr-144 Cα atoms of the four monomers are shown in blue spheres to highlight the change in the central pore radius between the closed and open forms. (D) Table shows the equilibrium energies in kcal/mol computed by PRODIGY (Xue et al., 2016) for the active and inactive forms of the wild-type ROMK and its mutants. The third column refers to the energy of the active form relative to the inactive, and the last column lists the change in that energy induced by the mutated residues, with negative values indicating an easier transition to active state (see text and Supplemental Table S1 for details). |
|
FIGURE 5:. A GoF ROMK variant exhibits increased whole-cell current and slowed current rundown. (A) Graphs show Ba2+-sensitive currents (left) and normalized currents (compared to wild-type ROMK, right) recorded by two-electrode voltage clamps (TEVC) in X. laevis oocytes injected with 0.2 ng of the indicated cRNAs or an equal volume of water. TEVC recordings were measured at –100mV in a bath solution containing 50 mM KCl. Currents were recorded in the presence or absence of 1 mM BaCl2, and normalized currents were defined as Ba2+-sensitive currents divided by the means of the wild-type currents. Data represent the means of 45–50 replicates, ± S.D. Each replicate represents one recording made in an individual oocyte, and in total three independent cRNA injections in three oocyte batches were conducted. p values were computed using Kruskal-Wallis and Dunn’s multiple comparisons tests. (B) Inside-out patch clamp recordings were obtained from macropatches excised from X. laevis oocytes, and sample currents of an excised patch from oocytes injected with 1 ng wild-type ROMK cRNA are shown. Currents were recorded during 100-ms steps to –100 and 0 mV at the indicated time-points (in seconds, “s”) after patch excision. (C) Representative plots of normalized currents of oocytes expressing wild-type ROMK or the R184S allele. (D) Fraction of current remaining at 200 s. **, p values = 0.007. Data represent the means of five (ROMK) or six (R184S) recordings, ± S.E. (error bars). Each recording was made from a single excised patch, and the data were collected from four independent batches of oocytes. |
|
FIGURE 6:. A summary of the mechanisms underlying the GoF phenotypes exhibited by mutants characterized in this study. The two groups of GoF variants identified and characterized in this study increase total potassium flux, but through different mechanisms. The first group, best exemplified by the K80M allele, boosts steady-state protein levels by stabilizing the protein against proteasome-dependent degradation, which leads to an increase in assembled channels and cell surface abundance. The second group, best exemplified by the R184S allele, enhances channel opening, mostly likely by shifting the conformational equilibrium in favor of the active state, such that the channel assumes a PIP2-bound open conformation. Please note that this model is an oversimplified and qualitative representation of the roles of these alleles; their previously characterized functions, such as the role of Lys-80 in ROMK gating, are omitted for clarity. |