|
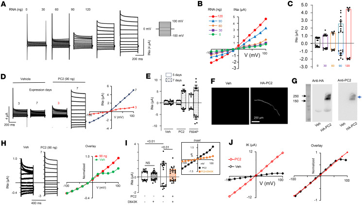
Figure 1. WT PC2 expresses currents in Xenopus oocytes.(A) Currents in Xenopus oocytes injected with vehicle (water), or mRNA coding for WT PC2. Currents were recorded by 2-electrode voltage-clamp in a bath solution with 100 mM NaCl. Holding potential was –50 mV, and 400 ms steps were applied from –100 mV to 100 mV in 20 mV increments. (B) Steady-state (at 400 ms) current-voltage (I-V) relationship curves from A. (C) Mean ± SEM for inward and outward currents at –100 and 100 mV. n = 8, 7, 4, 10, 4 for 30, 60, 90 and 120 ng mRNA injection, P <0.0001, 1-way ANOVA. (D) Step currents and steady-state I-V from oocytes recorded 3 or 7 days after injection. (E) Mean ± SEM for inward and outward currents from oocytes recorded at 5 or 7 days. P <0.01, 7 days versus 5 days for PC2 (90 ng) or F604P (30 ng mRNA injected); P < 0.001 for PC2 (n = 5) versus F604P (n = 5) at 5 days; P < 0.01 for PC2 (n = 9) versus F604P (n = 7) at 7 days. n = 5 and 7 (5- and 7-day) for vehicle injected group. (F) Immunofluorescence staining using antibody against HA tag. Scale bar: 150 μm. (G) Western blot of oocyte lysates probed by anti-PC2 or anti-HA antibody. Oocytes were injected with vehicle or C-terminal HA-tagged PC2 in F and G. Blue arrow: HA-tagged PC2; black arrow: 250 and 100 kDa protein standards. (H) Oocytes were injected with vehicle or PC2 mRNA. I-V curve of steady-state current at 400 ms were scaled and overlaid. (I) Oocytes were injected with vehicle or WT PC2 and with or without D643K PC2 mutant at 1:1 mRNA ratio. Inset showed I-V relationship, n = 10 for all. (J) Currents were recorded in a bath solution containing 100 mM KCl. Scaled and overlaid currents. Two-tailed unpaired Student’s t test for E and I. |
|
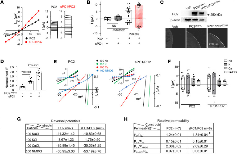
Figure 2. PC1 increases surface expression and K+ permeability of PC2.(A) I-V relationship of currents from oocytes expressing PC2 alone or sPC1/PC2 recorded in100 mM NaCl. (B) Mean ± SEM for inward and outward currents at –100 and 100 mV in oocytes injected with vehicle or mRNA for PC2, sPC1 or both; n = 10, 5, 8, and 8, respectively. (C) Oocytes injected with vehicle or mRNA for a HA-tagged PC2 (PC2302HA), with or without sPC1. PC2302HA contains an extracellular HA tag engineered to replace amino acids 302–306 of the TOP domain (second extracellular loop) of PC2. Top: representative Western blot of total oocyte lysates probed with anti-PC2 and anti–β actin antibody. Bottom: representative immunofluorescence (IF) staining images using anti-HA antibody extracellularly in nonpermeabilized oocytes. IF staining in oocytes injected with sPC1 alone was not different from vehicle-injected (not shown). (D) Mean ± SEM of normalized IF intensity of surface expression of PC2302HA in control (vehicle), PC2302HA, and sPC1/ PC2302HA-injected oocytes as in C (n = 9, 11, and 11, respectively). IF intensity was normalized to PC2302HA-injected oocytes. (E–H) Oocytes expressing PC2 or sPC1/PC2 were recorded in 100 mM NaCl, KCl, CaCl2, or NMDGCl. (E) Representative I-V with enlarged curves showing reversal potentials. (F) Mean ± SEM for inward and outward currents at –100 and 100 mV, n = 7 and 8 for PC2 and sPC1/PC2. (G) Reversal potentials. (H) Calculated relative permeability PX/PY. *P < 0.01 for PC2 versus sPC1/PC2. Two-tailed unpaired Student’s t test for B and D–F. In all panels, experimental number (n) is number of oocytes as shown by scatter plots. All experiments were repeated 2 or more times with similar results. |
|
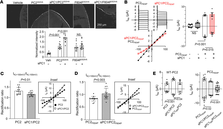
Figure 3. GOF mutation F604P-PC2 mutant is different from WT PC2.(A) Representative immunofluorescence (IF) images and mean ± SEM of normalized IF intensity of surface expression of PC2F604P (labeled F604P302HA, n = 11) or F604P302HA/sPC1 (n = 14) as indicated. IF staining using anti-HA antibody against HA tag on the TOP domain as in Figure 2C. Note that the experiments in A were conducted concurrently with those shown in Figure 2, C and D; thus, the intensity of the IF images were comparable. Scale bar: 150 μm. (B) Representative current steps, steady-state I-V curve (at 400 ms), and mean ± SEM for inward and outward currents at –100 and 100 mV in oocytes injected with mRNA for F604P-PC2 (PC2F604P) or PC2F604P/sPC1 as indicated. n = 5 for each group. Experiments were conducted concurrently with those shown in Figure 2B; refer to Figure 2B for the values of the vehicle and sPC1-injected groups. (C) Rectification ratio of PC2 and sPC1/PC2 currents recorded in 100 mM KCl bath. The ratio of outward K+ current (at +100 mV) to inward K+ current (at –100 mV) is shown. n = 13 each group. Inset: I-V curve. (D) Rectification ratio for PC2F604P and sPC1/PC2F604P as illustrated in C. n = 13 each group, inset: I-V curve. (E) Effect of sPC1 carrying R4100E and R4107E mutation (sPC1RR) on inward and outward currents of heteromeric channels formed with PC2 and PC2F604P. n = 4–5 each group. Two-tailed unpaired Student’s t test for A–E. In all panels, experimental number (n) is number of oocytes as shown by scatter plots. All experiments were repeated 2 or more times with similar results. |
|
Figure 4. Removal of N-terminus of PC1 at GPS site increases Ca2+ permeability of the heterotetramer.(A) Schematic illustration of the sPC1. κIgG: κ IgG light chain signal peptide; Flag, Flag antibody epitope tag; NTF, N-terminal fragment; CTF, C-terminal fragment; CTT, intracellular C-terminal tail. Cleavage at GPS site (G-protein coupled-receptor domain proteolytic site) results in NTF and CTF. NTF contains multiple adhesion domains for protein and carbohydrate interaction and a partial GAIN domain sequence before GPS. CTF contains stalk peptide region, 11 transmembrane domains, and the C-terminal tail (CTT). The enlarged region shows GAIN domain (GPCR auto-proteolysis inducing, blue) that contains GPS and stalk peptide (yellow). Full-length PC1 is 4,303 amino acids; NTF is 3,048 amino acids; CTF is 1,255 amino acids; CTT is ~186 amino acids. Not drawn to scale. (B) Scheme of sPC1 deletion constructions used. (C–G) Representative I-V curves for PC2 alone or with different sPC1 deletion constructs recorded in bath solution containing (in mM) 100 NaCl (black), 100 KCl (green), 100 CaCl2 (red), or 100 NMDG-Cl (blue). Selected regions of I-V curves are enlarged to show reversal potentials. Reversal potential shifts from CaCl2 to NaCl [labeled Δ(ECa-ENa)] and to KCl [Δ(ECa-EK)] are shown. In E, red arrows indicate that Ca2+ entry through heteromers leads to increased inward current size and show that Ca2+-activated Cl– current contributes to increases in outward current size (E versus other panels). TMEM16A channel inhibitor, T16A(inh)-A01 (10 μM), does not cause complete inhibition of endogenous Ca2+-activated Cl– currents. (H and I) The relative permeability of Ca2+ versus Na+ (PCa/PNa) and Ca2+ versus K+ (PCa/PK) were calculated from potential shifts upon switching extracellular solution. Individual n numbers for each group are shown in Supplemental Table 1. *P < 0.001, **P < 0.002, ***P < 0.01, by 2-tailed unpaired Student’s t test. |
|
Figure 5. External application of stalk peptide increases Ca2+ permeability of heteromeric channel formed by PC2 and stalkless sCTF.(A) Top: oocytes expressing sCTF.Δstalk/PC2 were incubated with synthetic stalk peptide at 0, 30, 100, or 300 nM for 4 hours. The 21–amino acid peptide corresponds to residues 3049-TAFGASLFVPPSHVRFVFPEP-3069 of human PC1. Bottom left: PCa/PNa was calculated based on reversal potential shift between 100 mM CaCl2 and 100 mM NaCl. Data are shown as mean ± SEM. P < 0.0001 by 1-way ANOVA.; n = 7, 5, 3, and 12 for 0, 30, 100, and 300 nM, respectively, of stalk. Bottom right: time course of stalk peptide (300 nM) on increases in PCa/PNa. (B and C) No effect of stalk peptide (300 nM) on PC2 alone (n = 5 and 8 for 0 and 300 nM peptide) (B) or sCTF.Δstalk.ΔCTT/PC2 (n = 5 and 6 for 0 and 300 nM peptide) (C). Two-tailed unpaired Student’s t test for B and C. In all panels, experimental number (n) is number of oocytes as shown by scatter plots. All experiments were repeated 2 or more times with similar results. |
|
Figure 6. Purified Wnt9B protein increases Ca2+ permeability of heteromeric sPC1/PC2 channel.(A–D) Oocytes expressing sPC1/PC2 (n = 8, 7, and 5 for 0, 50, and 150 nM Wnt9B, respectively) (A), sPC1.T3049V/PC2 (n = 6 and 8 for 0 and 150 nM Wnt9B, respectively) (B), PC2 alone (n = 4 and 7 for 0 and 150 nM Wnt9B, respectively) (C), or sCFT.Δstalk/PC2 (n = 6 and 7 for 0 and 150 nM Wnt9B, respectively) (D) were incubated overnight with either vehicle or purified Wnt9B (50 or 150 nM). PCa/PNa was calculated based on reversal potential shift between 100 mM CaCl2 and 100 mM NaCl. Inset in A shows that sPC1 with or without Flag-tag (plus PC2) responded to Wnt9B. (E) Biochemical interaction between PC1 leucine-rich repeat (LRR) and Wnt9B. Mixtures containing purified GFP-Wnt9B, GST-LRR, or GST alone were subjected to pull-down using GST-sepharose beads. Pull-down samples were probed with anti-GFP or anti-GST antibodies. Protein input samples were probed by anti-GFP Ab. Note that purified GST-LRR fusion proteins also contained some cleaved GST alone. Inset shows a ~51 kDa HA-tagged NTF fragment is released into the medium in the presence of Wnt9B. Control or oocytes expressing sPC1/PC2 were incubated with or without Wnt9B (300 nM) overnight. sPC1 contains an N-terminal HA-tag immediately after the κIgG signal peptide. The medium was concentrated 10-fold for Western blot analysis by anti-HA antibody. Proteins in the medium were also stained by Coomassie blue (CB). Red and black asterisks indicate HA-tagged NTF fragment and GST-Wnt9B, respectively. Experiment was repeated 3 times. (F) Oocytes expressing sPC1/PC2 were incubated overnight with vehicle or purified Wnt9B (150 nM), with or without LRR (1,500 nM). PCa/PNa was determined as in A–D. Data are shown as mean ± SEM. n = 8, 5, 6, and 6 for no treatment, LRR, Wnt9B, and LRR+Wnt9B treated groups, respectively. Two-tailed unpaired Student’s t test for A–D and F. |
|
Figure 7. PC1 N-terminal cleavage enhances extracellular Ca2+ inhibition of Na+ current through heteromeric sPC1/PC2 channels.(A) Illustration of anomalous mole fraction effect. Total current (black trace, ITotal) is the sum of Na+ current (green, INa) and Ca2+ current (red, ICa). (B) Representative I-V curve of currents in oocytes expressing sPC1/PC2 or sCTF/PC2 in 100 mM NaCl bath with 0 or 2 mM external Ca2+. (C) Mean ± SEM of inward and outward currents at –100 and 100 mV for experiments shown in B. n = 5–8 for each group as shown by scattered plots. *P < 0.05. (D) Percentage inhibition of inward and outward currents by 2 mM external Ca2+ from experiments in C. Two-tailed unpaired Student’s t test for C and D. All experiments were repeated 2 or more times with similar results. |
|
Figure 8. Effect of calbindin-1 (Calb1) on PC2 current and external Ca2+-induced current inhibition.(A) Currents in oocytes injected with vehicle or PC2 mRNA, with or without Calb1. Currents were recorded in 100 mM NaCl bath with 0 or 2 mM external Ca2+. Mean ± SEM of inward and outward currents at –100 and 100 mV are shown. n = 11–17 for each group as shown by scattered plots. (B) Representative I-V curves for experiments in A. (C) Percentage inhibition of inward and outward currents by 2 mM external Ca2+ in PC2 with or without Calb1 from experiments in A. Two-tailed unpaired Student’s t test for A and C. All experiments were repeated 2 or more times with similar results. |
|
Figure 9. Effect of BAPTA-AM on PC2 current and external Ca2+-induced current inhibition.(A) Oocytes injected with vehicle or PC2 mRNA were incubated with BAPTA-AM at the indicated concentration for 2 hours before recording currents in 100 mM NaCl bath solution with 0 or 2 mM external Ca2+. Mean ± SEM of inward and outward currents at –100 and 100 mV are shown. n = 3–5 for each group as shown by scattered plots. P = 0.0002 by 1-way ANOVA. (B) Percentage inhibition of inward and outward currents by 2 mM external Ca2+ in vehicle or PC2-injected oocytes at indicated BAPTA-AM concentration. P = 0.09 by 1-way ANOVA for both, not statistically different for inhibition of either inward or outward current. All experiments were repeated 2 or more times with similar results. |
|
Figure 10. Working model for Wnt9B action of heteromeric PC1/PC2 channel.PC1 contains 11 transmembrane (TM) domains, while PC2 has 6. The last 6 TMs of PC1, together with PC2, form heteromeric channels. Autocleavage of PC1 at GPS site produces NTF and CTF (right panel; the region CTF is marked by dotted lines). The cleaved NTF remains noncovalently attached to the heteromeric CTF/PC2 channels. The complexes exist on cell or ciliary membrane. Normally, PC1/PC2 heteromers preferentially conduct monovalent cations K+ and Na+ over Ca2+. Secreted Wnt9B and other unidentified potential ligands (labeled X) bind to the complex extracellularly facilitating the release of NTF. This process exposes the hidden stalk peptide, which act as a tethered agonist to increase the Ca2+ permeability of heteromers. How stalk peptide does this remains unknown, it may involve interaction with the TOP domain, which in turn interacts with the pore loop (PL) of PC1 (depicted by red arrows), as suggested recently by Pawnikar et al. (26, 27). Notably, the C-terminal tail of PC1 (PC1-CTT), located immediately downstream of the pore, likely influence ion permeation (depicted by arrowed red broken line). Only the TOP domain of PC1 is illustrated in the model. Shear stress may promote detachment of the noncovalently bound NTF under certain conditions (48), though this is not sufficient by itself in our experimental setting, where oocytes were subject to continuous shaking on a platform shaker for 7 days after mRNA injection. |