Click here to close Hello! We notice that you are using Internet Explorer, which is not supported by Xenbase and may cause the site to display incorrectly. We suggest using a current version of Chrome, FireFox, or Safari.
XB-ART-61514
Dev Biol 2025 Dec 11;528:117-127. doi: 10.1016/j.ydbio.2025.09.007.
Show Gene links Show Anatomy links

MicroRNA miR-196a controls neural crest patterning by repressing immature neural ectoderm programs in Xenopus embryos.

Godden AM, Ward N, Sittewelle M, Antonaci M, Mir R, Kotov A, Monsoro-Burq AH, Wheeler GN.


???displayArticle.abstract???
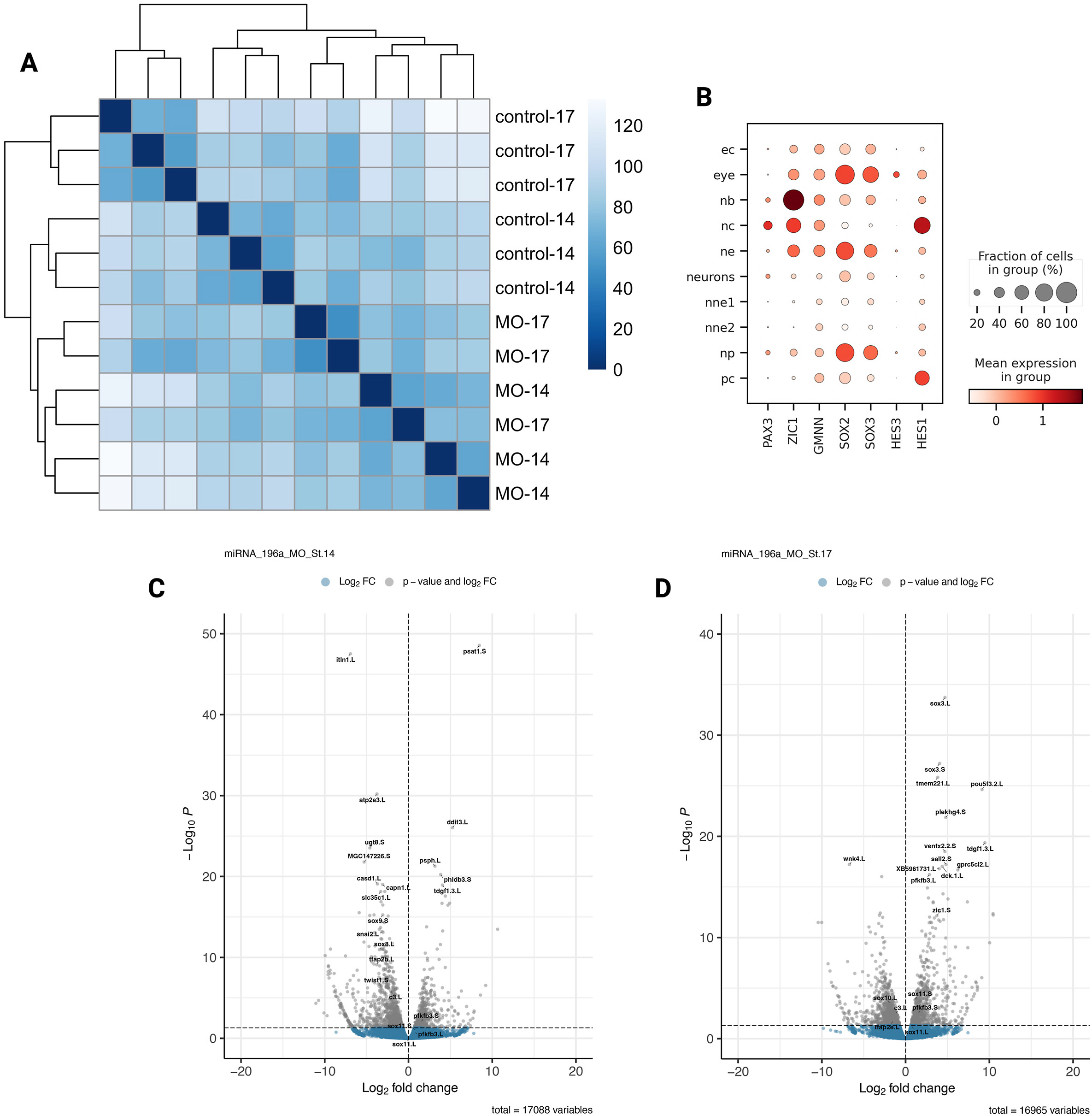
Neural crest (NC) cells form a multipotent stem cell population specified during neurulation, which undergo an epithelial-to-mesenchymal transition (EMT) and migrate extensively in the developing embryo, to generate numerous tissues and cell types including the craniofacial skeleton, the peripheral nervous system and pigment cells. The genetic and molecular details of NC specification are governed by a complex, yet still partially understood gene regulatory network (NC-GRN). In particular, the precise function of microRNAs (miRNA) in this network remains poorly characterized. MiRNAs are short non-coding 20-22 nucleotides long RNAs, which control gene expression through post-transcriptional repression. Since miRNA-196a is expressed in the developing neural and NC cells of Xenopus laevis embryos, we here investigated miR-196a function in the NC-GRN, by knocking-down its expression using antisense morpholinos. Depletion of miR-196a revealed major NC and craniofacial phenotypes. These defects were preceded by the perturbed expression of key neural, neural border and NC markers such as sox2/3, zic1/3, pax3, sox10 and snail2. Using RNA sequencing of individual neural border and NC explants, we have identified a signature of genes up- and down-regulated by miR-196a and validate these with rescue experiments using a miRNA mimic. Our study identifies miR-196a as a key actor of early patterning in the dorsal ectoderm, balancing the extent of immature neural plate progenitors with NC and placode specification, while also promoting neuron differentiation within the neural plate.

???displayArticle.pubmedLink??? 40939754
???displayArticle.link??? Dev Biol


Species referenced: Xenopus tropicalis Xenopus laevis
Genes referenced: elavl3 en2 eya1 foxb1 hand1 hes1 hes4 hoxb3 hoxb6 hoxc8 msx2 pax2 pou5f3 sox10 sox2 sox3 tubb2b zic1 zic3
GO keywords: ectodermal cell fate specification [+]
???displayArticle.morpholinos??? miR-196a MO1

???displayArticle.gses??? GSE289705: NCBI

???attribute.lit??? ???displayArticles.show???