|
Graphical Abstract |
|
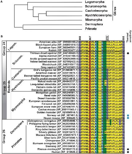
Figure 1 Darkening of skin color triggered by warm temperatures is temperature dependent, fast, reversible, and a systemic response of skin melanophores(A) Time dependent change in pigmentation index quantified from digital images of the dorsal head of Xenopus stage 43/44 tadpoles moved from 16°C to 32°C degrees; [individual data points (n = 10 embryos) and a boxplot (25th to 75th percentile) are represented; A representative study from three (N = 3) independent experiments is shown].
(B and C) Schematic of stage 42/43 tadpole and representative pictures (B) and pigmentation index (C) from the dorsal head, lateral belly (flank) and the tail of tadpoles at 16°C (16; blue dots), moved to 32°C for 45 min (32; red dots), or switched back to 16°C after being for 45 min at 32°C (Reversibility; Rev; black dots); [Horizontal bar represents the mean ±95% Confidence Interval; n = 9 embryos; A representative of three (N = 3) independent experiments is shown)].
(D) Temperature-dependent increase in the head pigmentation index of tadpoles moved from 16°C to the indicated temperatures. [individual data points (n = 8/9 embryos) and a boxplot (25th to 75th percentile) are represented; A representative study of three (N = 3) independent experiments is shown]. |
|
Figure 2 Warm temperature induces melanosome dispersion in melanophores in vitro
A) Representative brightfield images of MEX cell melanophores at 16°C with approximately 50% of the cells showing melanosome dispersion (white arrows) or aggregation (red arrows) at 16°C or after 1 h at 32°C. Cells returned to 16°C (reversibility; Rev) aggregate melanosomes. DAPI stained nuclei are yellow. Scale bar = 10 μm.
(B and C) Time (B) and temperature dependent (C) increase of the melanosome dispersion of MEX cells moved from 16°C to 32°C degrees [individual data points (n = 6 pictures) and a boxplot (25th to 75th percentile) are represented; A representative study from three (N = 3) independent experiments is shown]. |
|
Figure 3 Identification and expression of trpv and trpa family members in Xenopus laevis melanophores
(A) Molecular phylogenetic analysis by the maximum likelihood method of Trpv and Trpa family members (not to scale) of the predicted proteins from the genes found in the X. laevis genome. The name, gene number and chromosome localization are indicated. Brackets denote genes duplicated and maintained on the long (L) and short (S) chromosomes, with single copy genes indicated with an asterisk.
(B and C) Representative RT-PCR analysis of mRNA expression in stage 43/44 whole embryos (B), and for isolated tails and MEX cells (C). The expressed mRNAs (L or S) identified after sequencing are indicated. Representative example of 3 independent samples; N = 3.
(D–F) Immunohistochemistry for Trpv1 (D, F) or Trpa1 (E, F) and the Tyrosinase related protein 1 (Tyrp1) in consecutive sections (D, E), and in MEX cells (F). DAPI staining (blue) was used to visualize cell nuclei and facilitate the overlapping of adjacent sections in D and E. Boxed areas are shown enlarged (D′ or E′ and D″ or E″). Scale bar in D = 100 μm. Immunolabel indicates co-localization in melanophores (M) of the skin (S) of Tyrp1 (arrows) with the Trp channels. Note, adjacent sections were used as all antibodies were generated in rabbits. Note that Tyrp1 is localized to melanosomes while the Trp channels are in the plasma membrane. Scale bar in F = 10 μm. |
|
Figure 4 Melanosome dispersion is affected by a Trpa1 agonist and antagonist.
(A and B) Tadpoles (Stage 43/44) or MEX cells were treated with agonists (A) or antagonists (B) against the indicated Trp channels. The agonists were added at 16°C and maintained at that temperature, while antagonists were added at 16°C, and the embryos were then switched to 32°C for 45 min. Data points (n = 9 embryos or n = 6 MEX cells pictures) and a boxplot (25th to 75th percentile) are represented; A representative study from three (N = 3) independent experiments is shown, with Capsaicin (N = 2). Statistical significances for the different compounds are indicated against the control without the drug at the same temperature. ns; non significant. ∗; p < 0.05. ∗∗; p < 0.01.∗∗∗; p < 0.001. ∗∗∗∗; p < 0.0001.
|
|
Figure 5 Melanosome dispersion induced by temperature is mediated by Trpa1
(A) MEX cells transfected with a GFP-expression vector (control) or siRNA oligonucleotides, sense (S) or antisense (AS) against Trpa1, together with GFP in a 5:1 ratio. GFP-expressing cells had aggregated (orange arrow) or dispersed (white arrow) pigment. Representative images show the merge between GFP (pink), DAPI (yellow), and brightfield (BF). Scale bar = 10 μm.
(B) Quantification of melanosome dispersion in GFP-expressing cells observed by shifting cells from 16°C to 32°C for 1 h after 48 h of transfection. Data are expressed as the percentage of GFP positive cells with dispersed melanosomes relative to the total number of GFP positive MEX cells (N = 3; n = 20 pictures). Numbers in the bars indicate the counted cells. p value indicates a Fisher’s exact test comparing S and AS at 32°C. |
|
Figure 6 Representative TRPA1 Structure and Phylogenetic Diagram of Related Taxa
(A) Schematic of the secondary structure of human TRPA1: The 16 ankyrin repeat domains (ARD) at the amino terminus are numbered, followed by the linkers, the six transmembrane domains (S1 to S6), the TRP like domain, and the coiled coil domain at the carboxy terminus.
(B) Related taxa (classes or superfamily) of vertebrates with similar TRPA1 “thermosensation” as determined by electrophysiological data obtained from the literature are color coded (heat, red; cold, blue; temperature insensitive, black; and unknown, dashed circles). Extant species of interest shown separated (see Materials and Methods) into 26 groups corresponding to the colored taxonomic clades indicated on the right. Evolutionary years (millions), dividing different eras, are approximated and are indicated on the left. Teleost-specific duplication [TSD] is indicated in yellow. Blue circles denote the age of the oldest preserved fossils with fur or feathers with insulation capacity, likely related to the advent of homeothermy (groups 10 to 26). Groups 1 to 9 are ectotherms. Groups 14 to 23 (square) are analyzed in Figure 8 and contain several specific examples of marine mammals, while groups 24 to 26 (square) are analyzed in Figure 7 and contain taxonomic groups with cold-activated TRPA1 (group 25, some rodents) and temperature-insensitive TRPA1 (group 24, Sciuromorpha and lagomorphs; group 26, primates). |
|
Figure 7 Phylogenetic divergence and alignment of the S5 Region of Glires and Primates (groups 23 to 26) as indicated in Figure 6
(A) Phylogenetic analysis (not to scale) from all major rodent clades modified from Blanga-Kanfi and co-workers43 based on six nuclear genes.
(B) S5 region alignment containing the glycine residue (G878) present in several rodents (Group 25: Myomorphas, Hystricomorphas, and Castorimorphas) that is essential for cold sensitivity.9 The substitution of this residue with valine (V) in primates (Group 26) and lagomorphs (Group 24: rabbits, hares, and pikas) correlates with, where data are available, instances of thermal differences in TRPA1 sensitivity. Substituting human V878 with G878, however, does not restore cold sensitivity. Note that TRPA1 in the rodent squirrel (Sciuromorpha) is temperature insensitive and contains V at amino acid 878 instead of G.67 Demonstrated electrophysiological data for TRPA1 thermal sensitivity (cold, blue; insensitive, black) are indicated on the right. |
|
Figure 8 Comparative phylogenetic analysis of TRPA1 domains for three marine mammals with terrestrial relatives
Molecular phylogenetic analysis by the maximum-likelihood method based on the JTT matrix model was performed with the amino acid sequences of species shown in Table S2. The trees with the highest log-likelihood are shown to scale. Note the scale changes between the more recent evolutionary event containing bears (polar bear; brown bear; black bear and panda) and seals (Pinnipeds; groups 21–23) with respect to the analysis with manatees (Sirenia; groups 14 to 16) and whales (Cetacea; groups 17 to 20). The full length TRPA1 sequence, the region containing the sensor with the ankyrin repeat domain (ARD) 1 to 9, ARDs 10 to 16, and the transmembrane domains (S1 to S6) were used for the analysis. Numbers in the right (mean ± SD) indicate the phylogenetic distance relative to that for full-length TRPA1. Lack of standard deviation indicates only one species with TRPA1 data available. Evolutionary analyses were conducted in MEGA X.68. |