Click here to close
Hello! We notice that you are using Internet Explorer, which is not supported by Xenbase and may cause the site to display incorrectly.
We suggest using a current version of Chrome,
FireFox, or Safari.
???displayArticle.abstract???
Trigger waves, self-regenerating fronts of biochemical activity that spread without losing speed or amplitude, are widespread in cell signaling. Apoptosis is one example of a process that propagates through the cytoplasm via trigger waves. Curiously, in some contexts, like synaptic pruning, apoptotic caspase activation is confined to specific subcellular regions. We hypothesized that at junctions between a thin cytoplasmic extension, like a dendritic spine, and a thicker one, like a dendrite, trigger wave propagation may be blocked even though diffusion is not, as a result of the general properties of trigger waves and bistable systems. This hypothesis was explored theoretically through modeling studies and dimensional arguments, which confirmed that trigger wave compartmentalization was possible and that the critical channel width required for compartmentalization was likely to be biologically relevant. These predictions were then tested experimentally with undiluted Xenopus egg extracts that were induced to undergo apoptosis. We found that channels that are less than a few microns in diameter are small enough to compartmentalize apoptosis, and that the critical width is inversely proportional to trigger wave speed. Thus, cellular projections and tubules can allow for the compartmentalization of biochemical states within a spatially continuous cytoplasm, a fundamental yet previously overlooked mechanism for controlling biochemical signaling and cellular functions.
Fig. 1. Modeling trigger wave propagation and compartmentalization (A) Schematic view of how a junction between a thin channel and a larger chamber could, in principle, arrest trigger wave propagation. (B) A two-variable partial differential equation model of caspase-3/7 activation. (C) Phase plane analysis of the reactions in the model of caspase-3/7 activation. The sigmoidal nullclines are shown in red ∂A∂t=0 and blue ∂B∂t=0. They intersect at the two SSSs and the saddle, which are denoted by filled and unfilled circles, respectively. The manifold of the living SSS is shaded yellow and the manifold of the apoptotic SSS is shaded blue. The separatrix is shown as a dashed curve. Parameters were chosen such that activation of a few percent of the A or B proteins would trigger a switch from the living SSS to the apoptotic SSS, and the rate constants were adjusted to yield trigger waves with realistic speeds (30 µm min−1 for cytoplasm and 15 µm min−1 for cytosol). The Inset shows a magnified view of the region around living SSS and saddle. The constant-length arrows show the direction of the vector field. The basin of attraction of the lower (living) steady state is shown in yellow and that of the higher (apoptotic) steady state is shown in blue. (D) The modeled critical channel width is directly proportional to the diffusion coefficient D and inversely proportional to the trigger wave speed v. The PDE model shown in panel (B) was solved numerically to simulate the propagation of an apoptotic up thin channel and into a large chamber. For each choice of D and the time scale for the reactions, we calculated the resulting trigger wave speed v and the critical channel width w. The results agreed closely with the equation w=aDv. The lines are linear fits to the log–log data; all slopes were essentially −1 (−0.9997, −1.0009, and −0.9913 for D = 1, 10, and 100 µm2 s−1 respectively). The coefficient a was estimated to equal 0.15. (E and F) Calculated kymograph for the propagation of an apoptotic trigger wave in a device with a thin channel width just below (E) and just above (F) the critical value (6 µm in this case).
Fig. 2. Apoptotic trigger waves in cytoplasmic extracts in a Teflon tube and in a microfluidic apparatus (A) Schematic of the Teflon tube set up. (B) Trigger wave propagation in the Teflon tube, depicted by snapshots taken at 30 min intervals. The green signal represents the normalized R110 fluorescence, which is a measure of caspase-3/7 activity, and the magenta signal indicates normalized 10 kDa-dextran-Alexa 647 fluorescence, which is a diffusion marker. (C) Kymograph of the caspase-3/7 activity for the experiment shown in panel B. The grayscale represents normalized R110 fluorescence intensity calculated by maximum projection. The yellow dashed line depicts the approximately constant speed of 27 μm min−1. (D) Microfluidic device with a 5 μm thin channel and a 2 × 2 mm chamber. (E) Snapshots at different time points showing apoptosis spreading linearly up the thin channel, stalling at the channel/chamber junction, and ultimately spreading into and through the chamber. (F) Kymograph of the caspase-3/7 activity for the experiment shown in panel E. The yellow dashed line again shows a speed of 27 μm min−1.
Fig. 3. Compartmentalization of apoptosis For cytosolic extracts, apoptosis is compartmentalized in a 5 µm channel and not in a 10 µm channel. (A) Snapshots, taken every 75 min, of apoptosis propagating in a cytosolic extract in an apparatus with a 5 µm channel. The green signal represents the normalized R110 fluorescence, and the magenta signal indicates normalized 10 kDa-dextran-Alexa 647 fluorescence. (B) Kymograph of the normalized caspase-3/7 activity for the experiment shown in panel (A). The grayscale shows the normalized fluorescence intensity of R110 calculated from the maximum projection. (C) Snapshots, taken every 70 min, of apoptosis propagating in a cytosolic extract in an apparatus with a 10 µm channel. Again the green signal represents the normalized R110 fluorescence, and the magenta signal indicates normalized 10 kDa-dextran-Alexa 647 fluorescence. (D) Kymograph of the normalized caspase-3/7 activity for the experiment shown in panel (C). The grayscale shows the normalized fluorescence intensity of R110 calculated from the maximum projection. (E) Time course of the normalized caspase-3/7 activity at the channel entrance (position = −1.5 mm) from ten independent experiments. Experiments with the 5 μm (n = 5) and 10 μm (n = 5) apparatus are labeled in blue and orange, respectively. The time frames were aligned so that increased caspase-3/7 activity is first seen at the channel entrance at t = 0. (F) Time course of the normalized caspase-3/7 activity at the channel–chamber junction (position = 0). Again, experiments with the 5 μm (n = 5) and 10 μm (n = 5) apparatus are labeled in blue and orange, respectively. The time frames were not aligned. Smoothed lowest and highest fluorescence intensities of the data were normalized to 0 and 1 respectively. (G) Fold-change of the average Z-DEVD-R110 fluorescence between the end and the beginning of the experiment, measured in regions above the channel/chamber junction (position > 0, blue) and below the start of the thin channel entrance (position < −1,500 μm, red). Fluorescence intensities were not normalized to min = 0 and max = 1 before calculating the fold changes. n = 5 for cytosolic 5 μm, n = 5 for cytosolic 10 μm, n = 4 for cytoplasmic 5 μm, ns: nonsignificant, ***P < 0.001.
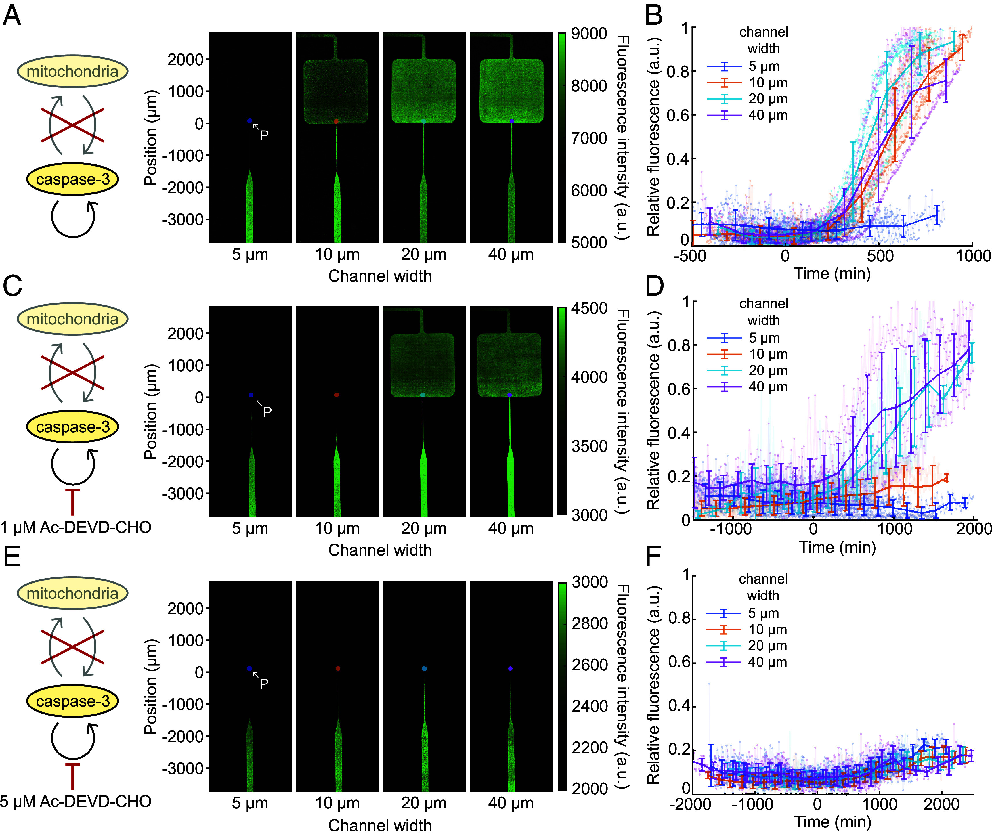
Fig. 4. Slowing the wave speed with the caspase-3/7 inhibitor Ac-DEVD-CHO increases the critical channel width. (A) Cytosolic extracts with no inhibitor added. Snapshots taken at the end of the experiment are shown for microfluidic devices with various channel widths, as indicated. (B) Pooled time course data from multiple independent experiments. The caspase-3/7 activity (relative R110 fluorescence) was taken as maximal projected fluorescence at the channel–chamber junction, shown as point P in panel (A). Data for the 5 and 10 µm channels are from five experiments and data for the 20 and 40 µm channels are from four experiments. Solid lines indicate the binned averages and error bars represent the SD for the points in that bin. (C) Cytosolic extracts with 1 µM Ac-DEVD-CHO added. Similar to panel (A). (D) Pooled time course data from multiple independent experiments. Similar to panel (B). (E) Cytosolic extracts with 5 µM Ac-DEVD-CHO added. Similar to panel (A). (F) Pooled time course data from multiple independent experiments. Similar to panel (B).
Fig. 5. Close agreement between theory and experiment for the dependence of the critical channel width on wave speed. The data points are from all of the experiments on cytoplasmic extracts, cytosolic extracts, and cytosolic extracts in Figs. 2–4. The lines are the theoretical curves shown in Fig. 1D. Both theory and experiment demonstrate that the critical channel width is inversely proportional to the trigger wave speed, and if the diffusion coefficient for the trigger wave mediator is 10 µm2 s−1, then the coefficient a in Eq. 3 is equal to 0.15. The error bars in the x-direction represent the SD of the wave speeds from each single experiment where four microfluidics devices with four channel widths (5, 10, 20, and 40 µm) were followed in parallel. The error bars in the y-direction represent the experimentally determined maximum and minimum limits for the critical channel widths.