|
Figure 1—figure supplement 1. TopBP1 forms more foci in SN-38-resistant HCT116 cells.(A) Number of TopBP1 foci per cell in parental and SN-38-resistant HCT116 cells. Data were pooled from n=3 biological replicates (yellow, blue, green). Data distribution is shown as half-violin plots on the right. Circles represent the mean of each replicate, and the error bars represent the SEM of the means of the three replicates. Significance of the differences was tested using an ANOVA on a generalized linear model interrogating both the effect of cell line genotype and replicate identity (modeling TopBP1 foci number by a Poisson distribution). Foci numbers are significantly different between the two cell lines (p-value<2.2e-16) and across the three replicates of the experiment (p-value<2.2e-16). (B) Representative images of one replicate. |
|
Figure 1. Identification of TopBP1 condensation inhibitors by high-throughput screening.(A) Schematic description of the high-throughput screening system. Doxycycline-inducible TopBP1 was fused to mCherry and the light-sensitive cryptochrome 2 (Cry2) at its C-terminus and stably integrated in Flp-In 293 T-Rex cells. A 5 min blue light exposure (cycles of 4 s on and 10 s off) allows inducing optoTopBP1 condensation in the absence of DNA damage. Cells were grown in 384-well plates, incubated with 10 µM TargetMol molecules for 2 hr before inducting optoTopBP1 condensate formation. (B) Graphical representation of the screening results. Drugs with a z-score lower than –2 were considered inhibitors, and drugs with a z-score higher than 2 were considered activators of TopBP1 condensate formation. The screening was performed in triplicate, and each dot represents the mean z-score of a molecule. (C) Graphical representation of the screening confirmation in HCT116 cells. Chk1 phosphorylation at S345 was assessed using Celigo immunofluorescence imaging after 2 hr co-incubation with SN-38 and each of the 131 drugs selected from the first screening. Drugs leading to Chk1 phosphorylation (pChk1) inhibition (>1.5-fold change) were considered promising candidates, and the 10 molecules leading to the highest inhibition were selected for the next screening. (D) Viability and synergy matrices obtained after HCT116 cell incubation with increasing concentrations of FOLFIRI (5FU from 0.009 to 0.148 µM, SN38 from 0.077 to 1.235 nM) and each of the 10 drugs (MCB-613 13.3–850 nM, OTSSP167 7.8–500 nM, AZD2858 13.3–850 nM, P005091 31.5–1000 nM, tubercidin 0.15–10 nM, dactolisib 1.58–100 nM, physalin F 6.25–400 nM, PFK158 1.2–300 nM, PF562271 1.2–300 nM, torkinib 0.4–300 nM) for 96 hr. Cell viability was assessed with the SRB assay. Blue matrices represent cell viability. The black/red/green matrices represent additivity/synergy/antagonism, respectively. The synergy matrices were calculated with an R script (see Materials and methods). |
|
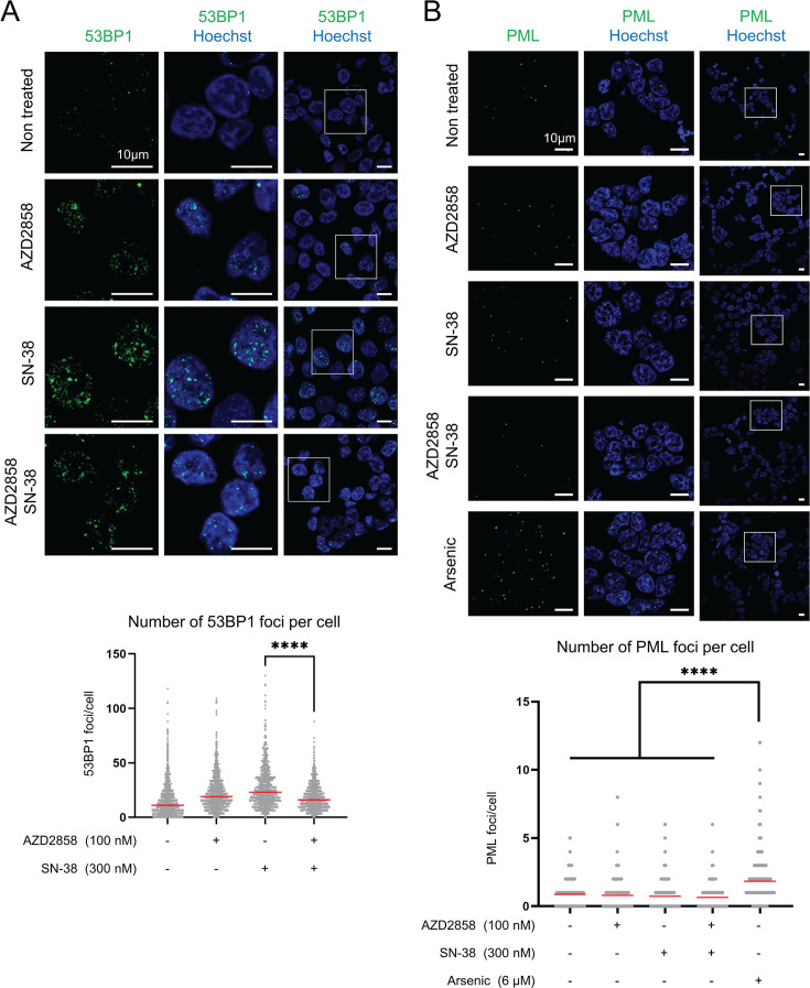
Figure 2—figure supplement 1. Impact of the AZD2858 and SN-38 combination on two nuclear biomolecular condensates.(A) The effect of AZD2858 (100 nM) and/or SN-38 (300 nM) on 53BP1 and (B) PML condensates was tested after 2 hr of incubation. Arsenic (6 µM, 2 hr) was used as a positive control for PML nuclear bodies’ induction. Scale bars: 10 µm; ****: p<0.0001 (Mann-Whitney test for 53BP1 foci, Kruskal-Wallis for multiple comparison for PML foci). |
|
Figure 2—figure supplement 2. Effects of AZD2858 on components of the DNA damage response.(A) Quantification of the percentage of phosphorylated Chk2 (pChk2) (T68), and pATM (S1981)-positive cells in HCT116 colorectal cancer (CRC) cells incubated with FOLFIRI (5-FU: 6 µM and SN-38: 50 nM) and increasing concentrations of AZD2858 (from 250 to 1000 nM) for 2 hr and (B) of pChk1 and γH2AX-positive cells after incubation for 20 hr. Data were obtained by immunofluorescence analysis using the ‘Expression analysis’ application of the Celigo Imaging Cytometer (Nexcelom). The combination of FOLFIRI and AZD2858 is shaded in pink. The experiment was replicated three times, and each point represents a biological replicate. The statistical significance was determined by linear modeling analysis interrogating the effect of each drug separately and of their interaction (p-values given in the inset). |
|
Figure 2—figure supplement 3. AZD2858 effect on ATR signaling is not related to GSK-3β activity.(A) Immunoblot of the indicated proteins after incubation of SW620 cells that express shLuc or shGSK-3β with AZD2858 (100 nM) and/or SN-38 (300 nM) for 2 hr. (B) Immunoblot of indicated proteins after incubation of HCT116 cells with AZD2858 (100 nM) and/or SN-38 (300 nM), or insulin (0.5 µM) (positive control of GSK-3β inhibition).
Figure 2—figure supplement 3—source data 1. Original membranes corresponding to Figure 2—figure supplement 3A and B with labels.Figure 2—figure supplement 3—source data 2. Original membranes corresponding to Figure 2—figure supplement 3A and B. |
|
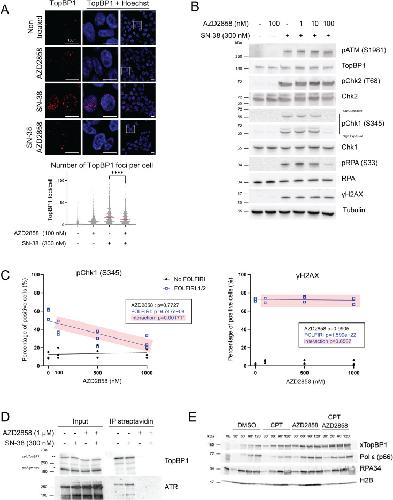
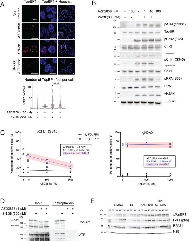
Figure 2. AZD2858 inhibits the formation of endogenous TopBP1 condensates and the ATR/Chk1 signaling pathway.(A) Representative immunofluorescence images (upper panels) of TopBP1 condensates in HCT116 cells incubated with AZD2858 (100 nM) and/or SN-38 (300 nM) for 2 hr, and the corresponding quantification (lower panel). Scale bars: 10 µm. The experiment was replicated three times. Cell profiler was used for quantifying TopBP1 foci (>1000 cells analyzed per condition). Generalized linear model analysis shows that SN38 and AZD2858 treatments exhibit significantly negative interaction on TopBP1 foci number (SN38 treatment p-value<2e-16; AZD2858 treatment p-value=0.1665; SN38:AZD2858 interaction p-value<2e-16). For more details on the analyses, refer to the Materials and methods section. (B) Immunoblot of the indicated proteins after incubation of HCT116 cells with AZD2858 at the indicated concentrations and/or SN-38 (300 nM) for 2 hr. The experiment was replicated three times, and a representative replicate is shown. (C) Percentage of HCT116 cells positive for phosphorylated Chk1 (S345) or γH2AX expression as a function of the AZD2858 concentration (0 nM, 100 nM, 500 nM, 1000 nM) in the presence (blue) or not (black) of FOLFIRI (dilution: 1/2, corresponding to 6 µM of 5-fluorouracil [5-FU] and 50 nM of SN-38). Cells were incubated for 2 hr, and positive cells were identified using Celigo immunofluorescence imaging. The experiment was replicated three times, and each point represents a biological replicate. The statistical significance was determined by linear modeling interrogating the effect of each drug separately and their interaction (p-values given in the inset). (D) Immunoblotting of TopBP1 and ATR isolated with streptavidin beads from optoTopBP1-expressing cells incubated with doxycycline for 16 hr to induce optoTopBP1 expression, and also with AZD2858 (1 µM) and/or SN-38 (300 nM) for the last 2 hr. Biotin was added to the medium in all conditions for the last 30 min. Bands that correspond to endogenous and optoTopBP1 proteins are indicated with one and two stars (* and **), respectively. The experiment was replicated twice, and a representative result is shown. (E) Chromatin was extracted at the indicated time points (min) following the assembly of nuclei from sperm DNA incubated in X. laevis egg extracts incubated with DMSO (control), camptothecin (CPT; 55 µM), and/or AZD2858 (1 µM). Chromatin samples were analyzed by western blotting.
Figure 2—source data 1. Original membranes corresponding to Figure 2B, D and E with labels.Figure 2—source data 2. Original membranes corresponding to Figure 2B, D and E.Figure 2—source data 3. Original data corresponding to Figure 2C. |
|
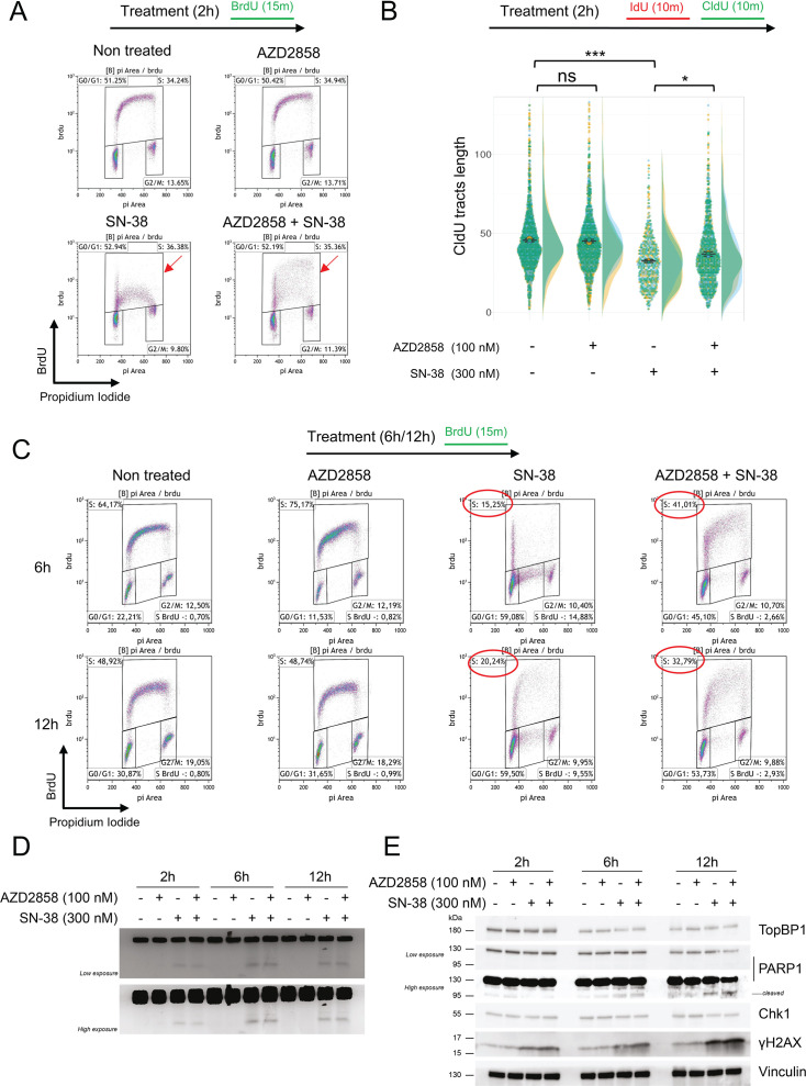
Figure 3—figure supplement 1. Cell cycle profiling of HCT116 cells incubated with AZD2858 and/or SN-38.(A) Cells were pulsed with BrdU for 15 min before the treatments, then chased without BrdU for the 6 hr of treatment, thereby named pulse-chase experiment (non-treated, AZD2858 100 nM, SN-38 300 nM, combination of AZD2858 and SN-38). Cellular debris was gated out, and the level of BrdU incorporation was plotted against the DNA content. 20,000 events per condition were analyzed. BrdU-positive cells include ‘MP’ (mitotic passage, cells that were in S-phase during the pulse, completed mitosis, and returned to a 2N DNA content), ‘S’ (cells in S-phase during the pulse and still in S-phase at the endpoint), and ‘G2’ (cells in S-phase during the pulse that progressed to 4N DNA). Among the BrdU-negative cells, G0/G1 cells had a 2N DNA content after the chase. BrdU-negative cells with >2N DNA content entered S-phase after the BrdU pulse and were gated ‘SE’ for S-phase entry. ‘G2-blocked’ 4N cells were already in G2/M during the BrdU pulse and were still blocked at the endpoint. (B) Same as in (A) but after 12 hr of treatment. The gates of interest, S entry and G2 phase, are outlined in green and red. The experiment was replicated three times, and a representative replicate is shown. (C) Graphical representation of the percentage of BrdU-positive cells after 6 hr of treatment from three independent biological replicates (‘endpoint’ refers to the protocol when BrdU is added at the end of the treatment, as indicated in the schematic illustration and corresponding to the representative replicate as shown in Figure 3C). (D) Same as in (C) but after 12 hr of treatment. (E) Graphical representation of three independent biological replicates of the percentage of cells in the S-phase entry gate in pulse-chase experiment at 12 hr of treatment (corresponding to green squares in B). (F) Same as in E but for the G2 gate (corresponding to red squares in B). Statistical significance was first assessed using ANOVA (cf Materials and methods for detailed analysis). The t-test, represented in the figure, was then used to specifically compare the indicated conditions (ns: nonsignificant; *: p<0.05; **: p<0.01 [t-test]). |
|
Figure 3. AZD258 inactivates the S-phase checkpoint in SN-38-treated cells.(A) Cell cycle analysis after a 2 hr incubation with AZD2858 (100 nM) and/or SN-38 (300 nM); 10 µM BrdU was added in the last 15 min of the 2 hr incubation. Cell debris was gated out, and BrdU incorporation was plotted against DNA content (stained with PI). Red arrows indicate BrdU incorporation. The gates for the S-phase population (BrdU-positive cells) were set broadly to prevent bias and ensure inclusion of cells with weak BrdU incorporation, particularly in the SN-38-only condition. The percentage of cells within this gate remains comparable across conditions, even though the FACS plot’s overall shape changes, reflecting a shift in BrdU incorporation distribution and highlighting a heterogeneous population with varying levels of BrdU incorporation, especially in the combination treatment. 20,000 events per condition were analyzed. The G0/G1, S, and G2/M gates are shown. The experiment was replicated three times, and a representative replicate is shown. More information is available in Supplementary file 2. (B) DNA fiber analysis of replication tracts labeled with two sequential 15 min pulses of IdU and CldU added at the end of the 2 hr incubation with AZD2858 (100 nM)±SN-38 (300 nM). The dot plots show the CldU tract length of individual replication forks. Data are pooled from n=3 biological replicates (yellow, blue, green). Data distribution is shown as half-violin plots. Circles represent the mean of each replicate, and the error bars represent the SEM of the means of the three replicates. Statistical significance was first assessed using ANOVA (p-value<2.2e-16). The t-test, represented in the figure, was then used to specifically compare the indicated conditions (ns: nonsignificant; *: p<0.05; ***: p<0.001). For more details on the analyses, refer to the Materials and methods section. (C) Same as (A) but after 6 hr or 12 hr of incubation with AZD2858 (100 nM) and/or SN-38 (300 nM). The gate of interest (S-phase) and the corresponding cell percentages are outlined in red. More information is available in Supplementary file 3 and Figure 3—figure supplement 1C and D. (D) PFGE analysis of DNA damage in HCT116 cells incubated with AZD2858 (100 nM) and/or SN-38 (300 nM) for the indicated times. The experiment was replicated three times, and a representative replicate is shown. (E) Immunoblot of the indicated proteins after incubation with AZD2858 (100 nM) and/or SN-38 (300 nM) for the indicated times. The experiment was replicated three times, and a representative replicate is shown.
Figure 3—source data 1. Original membranes corresponding to Figure 3D and E with labels.Figure 3—source data 2. Original membranes corresponding to Figure 3D and E.Figure 3—source data 3. Original data corresponding to Figure 3B. |
|
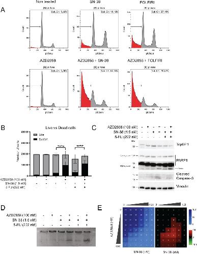
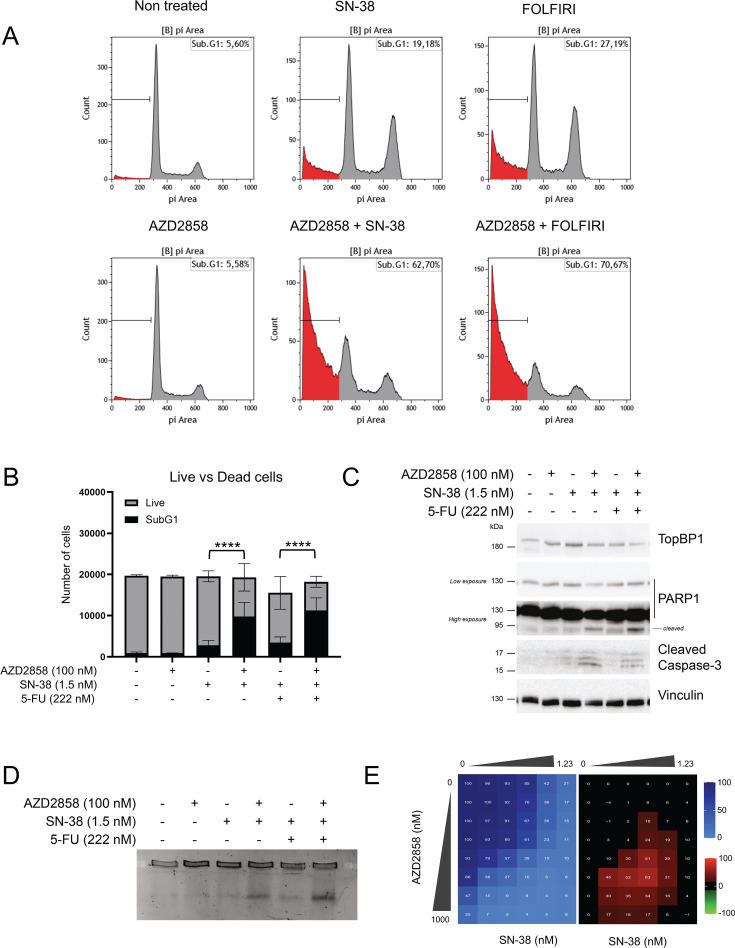
Figure 4. AZD2858 synergizes with SN-38 and FOLFIRI by inducing DNA damage and cell apoptosis.(A) Flow cytometry analysis to quantify sub-G1 HCT116 cells after 48 hr incubation with suboptimal doses of AZD2858 (100 nM) alone or with SN-38 (1.5 nM) or FOLFIRI (SN-38 1.5 nM; 5-FU 222 nM). The x-axis shows the DNA content (PI staining) and the y-axis the cell count. The presence of sub-G1 cells gated under the G1 peak suggests DNA fragmentation, a characteristic feature of apoptotic cell death. The experiment was replicated three times, and a representative replicate is shown. Minor gating adjustments were applied to best align the sub-G1 population with the DNA-content profiles, without affecting the statistical analysis shown in panel B. (B) Graph showing the number of sub-G1 cells (considered as dead cells) vs. the number of live cells, according to the indicated treatments (from A). Error bars represent the standard deviation from three individual biological replicates. The statistical significance was determined by linear regression analysis, and more information is available in Supplementary file 4 (****: p<0.0001). (C) Immunoblot of the indicated proteins in HCT116 cells after 48 hr incubation as described in A. (D) PFGE analysis of DNA damage in HCT116 cells incubated for 48 hr as described in A. (E) HCT116 cells were incubated with increasing concentrations of SN-38 (0–1.23 nM) and AZD2858 (0–1000 nM) for 96 hr (2D culture system). Cell viability was assessed with the SRB assay. The synergy matrix was calculated as described in Materials and methods. The experiment was replicated three times, and a representative replicate is shown.
Figure 4—source data 1. Original membranes corresponding to Figure 4C and D with labels.Figure 4—source data 2. Original membranes corresponding to Figure 4C and D.Figure 4—source data 3. Original data corresponding to Figure 4B. |
|
Figure 5—figure supplement 1. The synergistic effect of the AZD2858+FOLFIRI combination is due to cytotoxicity.(A) HCT116 cells were incubated with increasing concentrations of each drug for 72 hr. Then, dual staining with Hoechst/IP was performed to visualize dead cells (red) and live cells (green), respectively, in each well. Results were quantified using the dedicated Celigo software and shown as percentages of dead cells and live cells relative to untreated controls. (B) HCT116 cells were incubated with increasing concentrations of FOLFIRI (5-FU from 0.009 to 0.148 µM and SN-38 from 0.077 to 1.235 nM) and AZD2858 (from 15.6 to 1000 nM) for 96 hr. Then, dual staining with PI and Hoechst was performed to visualize dead cells (red) and live cells (khaki), respectively, in each well. Results were quantified using the dedicated Celigo software: the khaki matrix represents cell survival and the orange matrix cell death, relative to untreated controls. (C) CT-26 cells were incubated with increasing concentrations of FOLFIRI (5-FU from 0.083 to 1.333 µM and SN-38 from 0.694 to 11.11 nM) and AZD2858 (from 7.8 to 500 nM) for 96 hr. Then, dual staining with PI and Hoechst was performed to visualize dead cells (red) and live cells (khaki), respectively, in each well. Results were quantified using the dedicated Celigo software; the khaki matrix represents cell survival and the orange matrix cell death relative to untreated controls. (D) CT-26 cells were incubated with increasing concentrations of FOLFIRI (5-FU from 0.083 to 1.333 µM and SN-38 from 0.694 to 11.11 nM) and AZD2858 (from 7.8 to 500 nM). Cell viability was assessed with the SRB assay in 2D cultures to generate the viability matrix (blue). The synergy matrices (black, red, and green) were calculated as described in Materials and methods. (E) CT-26 murine cells were cultured in 3D. Drug concentrations were as follows: FOLFIRI (5-FU from 0.083 to 1.333 µM and SN-38 from 0.694 to 11.1 nM) and AZD2858 (from 15.6 to 1000 nM). Cell viability was assessed with CellTiter-Glo to obtain the viability matrix (blue). The synergy matrices (black and red) were calculated as described in Materials and methods. Representative bright-field images of spheroids are shown: untreated and after incubation with the drug concentrations giving the highest synergy score. Experiments were replicated three times, and representative replicates are shown. |
|
Figure 5—figure supplement 2. AZD2858 combined with FOLFIRI showed no synergistic effect on CCD 841 CoN cells.Untransformed colorectal cell lines, CCD 841 CoN, were incubated with increasing concentrations of FOLFIRI (5-FU from 0.083 to 1.333 µM and SN-38 from 0.694 to 11.11 nM) and AZD2858 (from 7.8 to 500 nM). Cell viability was assessed with the SRB assay in 2D cultures to generate the viability matrix (blue). The synergy matrices (black, red, and green) were calculated as described in Materials and methods. Three independent experiments were shown. |
|
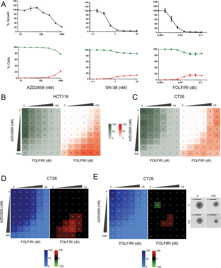
Figure 5. AZD2858 synergizes with FOLFIRI on a panel of colorectal cancer (CRC) cell lines, including HCT116 resistant to SN-38.(A) HCT116 cells were incubated with increasing concentrations of FOLFIRI (5-FU from 0.009 to 0.148 µM and SN-38 from 0.077 to 1.235 nM) and AZD2858 (from 15.6 to 1000 nM). Cell viability was assessed with the SRB assay in 2D cultures to generate the viability matrix (blue). The synergy matrices (black and red) were calculated as described in Materials and methods. (B) HCT116 cells were cultured in 3D to form spheroids and incubated with increasing concentrations of FOLFIRI (5-FU from 0.009 to 0.148 µM and SN-38 from 0.077 to 1.235 nM) and AZD2858 (from 23.4 to 1500 nM). Cell viability was assessed with CellTiter-Glo to obtain the viability matrix (blue). The synergy matrices (black and red) were calculated as described in Materials and methods. Representative bright-field images of spheroids are shown: untreated and after incubation with the drug concentrations giving the highest synergy score. (C) HT29, SW620, and SW480 CRC cells were incubated (2D culture) with increasing concentrations of FOLFIRI (HT29 cells: 5-FU from 0.03 to 1 µM and SN-38 from 0.07 to 2.35 nM; SW620 and SW480 cells: 5-FU: from 0.13 to 4.4 µM, SN-38: from 0.007 to 0.25 nM) and AZD2858 (from 15.6 to 1000 nM). (D) SN-38-resistant HCT116 SN-6 (six times more resistant to SN-38 than wild-type HCT116, 2D culture) were incubated with increasing concentrations of FOLFIRI (5-FU from 0.46 to 14.85 µM and SN-38 from 0.1 to 3.375 nM) and AZD2858 (from 15.6 to 1000 nM). (E) Same as in B but with SN-38-resistant HCT116 SN-6 cells. Drug concentrations were as follows: FOLFIRI (5-FU from 0.083 to 1.333 µM and SN-38 from 0.694 to 11.1 nM) and AZD2858 (from 46.8 to 750 nM). (F) Same as in (D) but with SN-38-resistant HCT116 SN-50 cells (50 times more resistant to SN-38 than wild-type HCT116). (G) Same as in B but with SN-38-resistant HCT116 SN-50 cells. Drug concentrations were as follows: FOLFIRI (5-FU from 0.75 to 12 µM and SN-38 from 6.25 to 100 nM) and AZD2858 (from 46.8 to 750 nM). Experiments were replicated three times, and representative replicates are shown. |