|
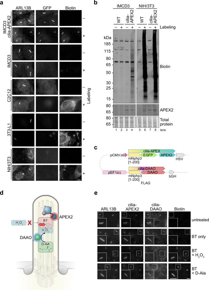
Fig. 1. Background biotinylation in various cell types limits APEX-based proximity labeling applications.a Immunofluorescence micrographs of IMCD3, C2C12, 3T3-L1, NIH/3T3, and IMCD3 cells stably expressing NPHP31–200-GFP-APEX2 (cilia-APEX2). Cilium formation was induced by 24 h growth factor deprivation. Cells were left untreated (–) or subjected to APEX2 proximity labeling (+) by incubation with 500 µM biotin tyramide (BT) for 30 min followed by 1 mM hydrogen peroxide (H2O2) for 1 min (3T3-L1) or 3 min (remaining cells). After fixation, primary cilia were visualized by anti-ARL13B antibody staining, cilia-APEX2 by GFP fluorescence, and biotin by fluorescently labeled streptavidin. Same imaging parameters for all images. b Wild-type (WT), cilia-APEX2-expressing IMCD3 and NIH/3T3 cells were lysed before (–) or after (+) APEX2 proximity labeling, followed by SDS-PAGE and western blot analysis (n = 4 independent experiments). Biotin detection as in (a), equal protein loading confirmed by total protein stain. c Diagram of cilia-iAPEX expression cassette with NPHP31–200-GFP-APEX2 (cilia-APEX2) and NPHP31–200-FLAG-DAAO (cilia-DAAO) transgenes in head-to-head orientation. A vector containing this cassette allows stable genomic integration via Flp-In recombinase and low-level expression of cilia-APEX2 and cilia-DAAO from truncated cytomegalovirus promoter (pCMVΔ6) and EF1α promoter lacking the TATA box (pEF1αΔ), respectively107. Enzymes are fused to N-terminal cilia-targeting sequences (amino acids 1-200 of murine Nephrocystin-3 (mNphp3)) and tagged with enhanced GFP (EGFP) for APEX2 and FLAG for DAAO. d Schematic: primary cilium harboring the in situ APEX activation (iAPEX) proximity labeling enzymes. APEX2 and DAAO are genetically targeted to primary cilia using constructs displayed in (c). A D-amino acid (D-AA) serves as DAAO substrate for in situ hydrogen peroxide (H2O2) production through oxidative deamination. Locally produced H2O2 and biotin tyramide (BT) are APEX2 substrates for proximity biotinylation, overcoming the need for external H2O2 addition (red X). e Immunofluorescence micrographs showing APEX2 proximity labeling in primary cilia of IMCD3 cells stably expressing the cilia-targeted iAPEX enzyme cascade (n = 5 independent experiments). APEX2 proximity labeling: incubation with biotin tyramide (BT) for 30 min and H2O2 for 3 min. DAAO-facilitated proximity labeling: D-alanine (D-Ala, 10 mM) added during BT incubation for 30 min. Cilia-DAAO is detected by anti-FLAG antibodies, all others as in (a). All scale bars = 5 µm. |
|
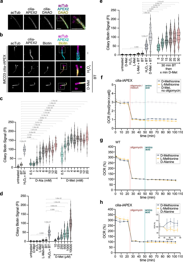
Fig. 2. In situ D-amino acid oxidase-mediated hydrogen peroxide production enables APEX2 proximity labeling.a, b Ultrastructure expansion microscopy (U-ExM) confocal images showing cilia-targeted iAPEX localization and proximity labeling. Cells were fixed, cross-linked, and embedded in a water-expandable gel. a Expanded primary cilium from an RPE-1 cell line stably expressing cilia-iAPEX reveals membrane localization of APEX2 (cyan) and DAAO (yellow), probed with antibodies against GFP and ALFA tag, respectively. Acetylated tubulin (acTub) is shown in magenta. b U-ExM micrographs of IMCD3 cells stably expressing cilia-iAPEX demonstrates biotinylation within the entire cilium. Cells were either untreated (–), labeled with biotin tyramide (BT) and H2O2, or 10 mM D-methionine (D-Met). Biotin visualization as in Fig. 1 (yellow). Scale bars = 5 µm (adjusted to expansion factors = 4 (a) and 4.3 (b)). c–e Quantification of absolute ciliary biotin signals in micrographs obtained from proximity labeling experiments performed in IMCD3 cilia-iAPEX cell line shown as violin plots. Dotted and dashed lines represent quartiles and medians, respectively. c Type and concentration of D-amino acid affect biotinylation. Indicated concentrations of D-Ala or D-Met were incubated for 30 min. n = 40 cilia per condition. d DAAO shows stereoselectivity for D-amino acids and allows labeling with low concentrations of D-Met. n = 77 cilia from two experiments. e Shorter substrate incubation leads to comparable biotinylation as H2O2-induced labeling. Incubation with BT and 10 mM D-Met for indicated times. n = 20 cilia from two experiments. Where indicated, 1 mM H2O2 was incubated for 3 min. Data analysis: one-sided Kruskal-Wallis test followed by Dunn's multiple comparison. Numbers indicate p values. f–h D-Met-activated cilia-DAAO generates minute amounts of H2O2. O2 consumption rates (OCR) measured by Seahorse metabolic flux analysis with an average of 30.000 cells (coefficient of variation <5.0%). f OCRs of cilia-iAPEX IMCD3 cells determined after treatment with or without oligomycin (blocking cellular respiration), followed by D-Met or L-Met addition to activate DAAO. g OCRs of wild-type (WT) and h cilia-iAPEX IMCD3 cells were recorded and normalized to OCR after oligomycin treatment before addition of indicated amino acids (100%). Insert shows zoom. Lines depict means, error bars standard deviations (n = 3). Source data are provided as a Source Data file. |
|
Fig. 3. iAPEX enables cilia-specific biotinylation in NIH/3T3 bypassing high cellular background.a Immunofluorescence micrographs of NIH/3T3 WT and cilia-iAPEX cells with IMCD3 cilia-iAPEX cells as control (n = 5 independent experiments). Cells were left untreated, labeled using BT and H2O2, or BT and D-Met, as indicated. b Western blot analysis of WT and cilia-iAPEX-expressing IMCD3 and NIH/3T3 cells. Cells were lysed before or after BT and H2O2, or BT and D-Met treatment (n = 4 independent experiments). Asterisk marks cross-reactive band of the anti-GFP antibody. Please note that the GAPDH loading control was not analyzed on the same gel, but from identical samples analyzed in parallel. c, d Live-cell confocal imaging micrographs were captured to observe peroxidase-dependent Amplex UltraRed (AmUR) oxidation to resorufin in IMCD3 cells stably expressing cilia-APEX2. c Cells were treated with 50 µM AmUR together with 1 mM H2O2 where indicated. Resorufin and GFP fluorescence of cilia-APEX2 were monitored at 4.8-second intervals over a total duration of 264 s (see also Supplementary Movie 4). d AmUR oxidation reveals exclusive cilia-APEX2 activity when DAAO-dependent H2O2 production was performed after addition of 50 µM AmUR and 10 mM D-Met (see also Supplementary Movie 5). Two cilia are shown per condition. Scale bars = 5 µm in all panels. |
|
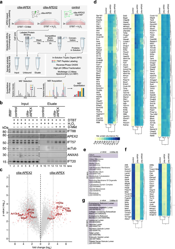
Fig. 4. Quantitative primary cilia proteomics using iAPEX outperforms conventional APEX2-based system in IMCD3 cells.a Schematic: cilia-iAPEX-based proximity labeling workflow for proteomic analysis of IMCD3 primary cilia. iAPEX labeling in cilia-iAPEX (cilia-APEX2 and cilia-DAAO) expressing cells with desthiobiotin tyramide (DTBT) and D-Met for 30 min. For APEX2 proximity labeling cilia-iAPEX expressing wild-type and cilia-APEX2 expressing Cep164-/- cells (control) were pre-incubated with DTBT for 30 min, followed by 3 min H2O2. After cell lysis, labeled proteins were isolated by streptavidin chromatography and competitively eluted with biotin. Input, Unbound and Eluate fraction analysis by SDS-PAGE and western blotting. For mass spectrometric analysis, eluted proteins were digested in-solution using trypsin, peptides labeled with tandem mass tags (TMTs) and fractionated offline via reverse-phase chromatography. Quantitative proteomics was performed using LC-MS³: peptides were selected (MS¹), fragmented for identification (MS²), and TMT reporter ions quantified (MS³). b Western blot analysis after proximity labeling from IMCD3 cells, as outlined in (a) (n = 2 independent experiments). IMCD3 Ift88-/- cell lysate served as antibody specificity and untreated control. SDS-PAGE and western blot analysis of Input and Eluate samples using indicated antibodies. Input 0.063%, Eluate 8.5%. c Volcano plot of statistical significance versus protein enrichment in cilia-APEX2 (left) and cilia-iAPEX (right) compared with control samples. Calculated p values (unpaired two-sided Student’s t test) were plotted against TMT ratios for 5982 proteins. Gray and red circles indicate identified and known cilia proteins, respectively. Representative subunits of kinesin-2 (Kif3a), IFT-A (Ift122), IFT-B (Ift88) and the BBSome (Bbs4) are highlighted. Dotted lines indicate TMT ratios of 23. d Selected clusters of two-way hierarchical cluster analysis of IMCD3 cilia-iAPEX proteome show known cilia proteins and highest scoring candidate cilia proteins. Legend shows relative protein abundances (in %). Full cluster analysis shown in Supplementary Fig. 4. e GO term enrichment analysis of protein clusters in (d) shows enrichment of ciliary categories. p values were calculated by one-sided Fisher’s exact test. f Selected clusters with proteins identified after H2O2-mediated cilia-APEX2 proximity labeling. g GO term enrichment analysis of protein clusters in (f) identified enrichment of non-ciliary categories in H2O2 treated samples. p values were calculated by one-sided Fisher’s exact test. |
|
Fig. 5. iAPEX allows specific quantitative primary cilia mapping in NIH/3T3 cells.a Scheme of cilia-iAPEX proximity labeling workflow for primary cilia proteomics in NIH/3T3 cells. DAAO-dependent proximity labeling was performed by incubating cells with desthiobiotin tyramide (DTBT) and D-Met. As controls, cells were incubated with DTBT and L-Met, or D-Met only. Sample processing according to schematic in Fig. 4a. b, c After proximity labeling, cells were lysed, biotinylated proteins enriched by streptavidin chromatography, and Input and Eluate samples analyzed by SDS-PAGE and western blotting. b DTBT incubation causes background biotinylation (n = 2 independent experiments). Biotin was detected using fluorescently labeled streptavidin, cilia-APEX2 by GFP-specific antibodies. Input 0.063 %, Eluate 1.2 %. c Cilia proteins were specifically isolated after cilia-iAPEX labeling (n = 2). Indicated proteins were detected using specific antibodies. IMCD3 Ift88-/- cells served as an antibody control. Input 0.063 %, Eluate 8.8 %. d Two-way hierarchical cluster analysis of NIH/3T3 cell cilia-iAPEX proteome. Zoom on clusters highly enriched in cilia proteins. Full cluster analysis shown in Supplementary Fig. 5. e cilia-iAPEX proteomes of IMCD3 and NIH/3T3 cells show distinct overlap with cell specific differences. Venn diagram depicting proteomic overlap of iAPEX-proximity labeled IMCD3 and NIH/3T3 cells against the cilia-APEX2 proteome17. f, g Validation of primary cilia localization of proteins previously not linked to cilia. f The representative immunofluorescence micrographs illustrate IMCD3 cells stably expressing both cilia-APEX2 (as localization control) and indicated primary cilia candidate proteins C-terminally fused to an ALFA-tag or ALFA-tag fusion alone (for FCAP33) (n = 3). Upon fixation, primary cilia and basal bodies were visualized using antibodies targeting ARL13B or acTub (cilium) and CEP164 or γTub (basal body) respectively, while the proteins of interest were stained with anti-ALFA antibodies. g Micrographs show NIH/3T3 cells transiently transfected with plasmids expressing CKAP5-GFP or FHDC1-FLAG (n = 1). Cells were fixed and primary cilia stained using indicated antibodies. FHDC1-FLAG was detected using anti-FLAG antibody, CKAP5-GFP by fluorescence. Scale bars = 5 µm in all panels. |
|
Fig. 6. iAPEX enables locally restricted biotinylation of cilia tips, mitochondria and lipid droplets.a Immunofluorescence micrographs of IMCD3 cells stably expressing GFP-APEX2-GLI2 and cilia-DAAO were immunostained after iAPEX labeling. 24 h post serum starvation, cells were labeled with 500 µM biotin tyramide (BT) and the indicated concentrations of D-/L-Met for 15 mins (n = 2 independent experiments). Cilia and ciliary base were visualized by anti-ARL13B and anti-CEP164 antibodies, respectively. Biotin was detected by fluorescently labeled streptavidin, GFP-APEX2-GLI2 by GFP fluorescence. Arrows indicate biotin signal along the ciliary shaft. Scale bars = 5 µm. b Immunofluorescence micrographs of iAPEX labeling in mitochondrial matrix of HeLa Kyoto cells transiently expressing COX4I11–26-APEX2 and soluble GFP from one plasmid (mito-APEX2) and SU9-DAAO-FLAG (mito-DAAO). 24 h after transfection, iAPEX labeling was performed by pre-incubating the cells with 500 µM BT for 30 min, followed by the addition of 10 mM D-Ala for 5 min (n = 1). mito-APEX2 transfected cells were visualized by GFP fluorescence (in cytoplasm and nucleus), and anti-FLAG antibodies stain mito-DAAO. Arrow highlights cell transfected with mito-DAAO but without mito-APEX2, which shows no labeling. Scale bars = 5 µm. c Schematic representation of an iAPEX application to label the surface of lipid droplets (LDs). A DAAO-PLIN5 fusion on the surface of LDs converts D-amino acids into H2O2, which is used by LD-localized UBXD8-APEX2 to biotinylate LD proteins (red stars). UBXD8-APEX2 located in the endoplasmic reticulum (ER) cannot label nearby ER proteins. d Immunofluorescence micrographs of iAPEX labeling on LDs. HeLa Kyoto cells were transiently transfected with constructs expressing DAAO-ALFA-PLIN5 and S-UBXD8-APEX2. 24 h after transfection, LD formation was induced by adding 200 µM oleic acid / 0.2% BSA for 16 h. iAPEX labeling was performed by pre-incubating the cells with 500 µM BT for 30 min, followed by incubation with either H2O2 für 3 min or D-Met using the indicated concentrations and incubation times (n = 2). Cells were fixed and DAAO-ALFA-PLIN5 and S-UBXD8-APEX2 were visualized by anti-ALFA and anti-S-Tag antibodies, respectively. Scale bars = 10 µm. |
|
Fig. 7. Establishing iAPEX-based proximity labeling in previously inaccessible cell types.a Polycistronic cassettes for cilia-iAPEX two-component expression. Transcription is controlled by low-expressing truncated CMV promoter (PCMVΔ6). Top, cilia-APEX2 and cilia-DAAO transgenes are separated by an internal ribosome entry site (IRES). Bottom, cilia-APEX2 and PKHD1CTS-DAAO are separated by a T2A peptide. b 3T3-L1, C2C12 and IMCD3 cell lines have been infected with lentiviral vectors to express the cilia-iAPEX transgenes (depicted in (a)). Following proximity labeling with biotin tyramide (BT) and H2O2 or D-Met as indicated, cells were fixed and processed for immunofluorescence microscopy using antibodies specific to ARL13B to mark cilia, and ALFA tag to detect cilia-DAAO (n = 1). Biotinylation was visualized using fluorescently labeled streptavidin and cilia-APEX2 by GFP fluorescence. Scale bars = 5 µm. c After incubation with indicated reagents for proximity labeling, IMCD3, C2C12, and 3T3-L1 cells expressing cilia-iAPEX after lentivirus infection (virus symbols) were lysed and analyzed by SDS-PAGE and western blotting (n = 1). cilia-iAPEX IMCD3 cells, in which the transgenes are expressed from the Flp-In locus served as control (empty circles). Biotin was visualized using fluorescently labeled streptavidin, equal protein loading (25 µg/lane) confirmed by total protein stain. Lanes 13-16 were brightness and contrast adjusted to visualize banding patterns. Where indicated BT and D-Met have been incubated for 30 min, H2O2 for 3 min. |
|
Fig. 8. cilia-iAPEX-based proximity labeling biotinylates primary and motile cilia in Xenopus laevis.a mRNA transcribed from plasmids containing cilia-APEX2 or cilia-APEX2 and PKHD1CTS-DAAO was injected into one or two dorsal animal blastomeres of four-to-eight-cell Xenopus laevis embryos to target constructs to the central nervous system. Embryos were reared to tailbud / tadpole stages (st. 30 / 45). For in vivo proximity biotinylation, labeling solutions were injected into the brain ventricular system at st. 45. Hemisections through the brain area (st. 30) or brain preparations (st. 45) were immunostained to visualize enzyme expression and biotinylation. b–d APEX2, expressed from cilia-APEX2 (b) or cilia-APEX2 PKHD1CTS-DAAO (c, d) constructs, (detected by an anti-GFP antibody, shown in green) localizes to acetylated α-tubulin (acTub)-positive primary cilia (shown in magenta) of the ventral (b) and lateral neural tube (c) and to motile cilia of multiciliated epidermal cells (d). Representative micrographs of two independent experiments (n = 2) and six embryos (n = 6) are shown. e, f Co-localization of cilia-APEX2 (green) and cilia-DAAO (detected by anti-ALFA-tag antibody, magenta) expressed from cilia-APEX2 PKHD1CTS-DAAO constructs in cilia of dorsal multiciliated (e) and ventral monociliated cells (f) in the tadpole hindbrain. n = 4, n = 8. g–i In vivo proximity labeling in st. 45 brains mediated by cilia-iAPEX enzymes, fluorescently labeled streptavidin detects biotin (in magenta) in dorsal multiciliated (g, h) and ventral monociliated (i) cells. Biotin tyramide (BT) and H2O2 injected sequentially (g), or BT and D-norvaline (D-Nva) injected together (h, i) into the hindbrain ventricle. Biotinylation was stopped using fixative containing sodium azide after three (g) or ten (h, i) minutes. n = 1, n = 2 for (g), n = 2, n = 6 for (h, i). Scale bars: 10 μm, Xenopus illustrations © Natalya Zahn (2022)108. |