Click here to close Hello! We notice that you are using Internet Explorer, which is not supported by Xenbase and may cause the site to display incorrectly. We suggest using a current version of Chrome, FireFox, or Safari.
XB-ART-61576
EMBO Rep 2025 Nov 10; doi: 10.1038/s44319-025-00617-z.
Show Gene links Show Anatomy links

Sox8 is essential for vertebrate gastrulation.

Moreira S, Korovesi AG, Barriga EH.


???displayArticle.abstract???
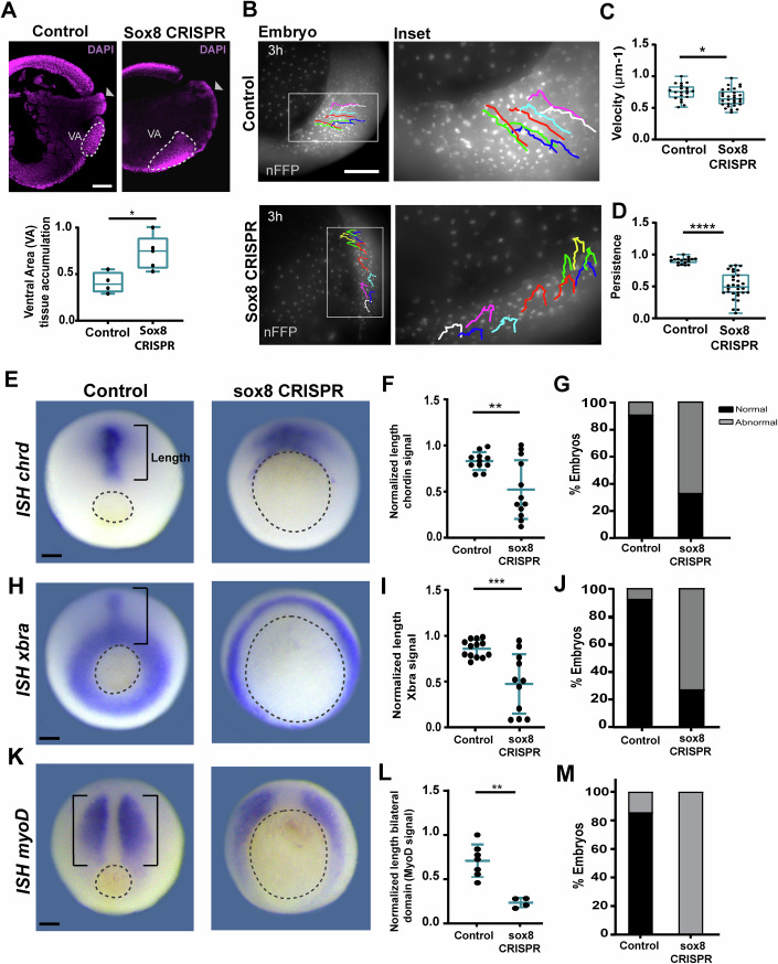
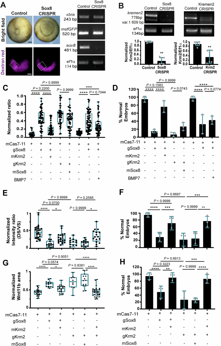
Gastrulation is a fundamental developmental process during which germ layers are formed and the body axes are defined by the precise orchestration of cell movements and fate specification. Here, we identify the SOXE transcription factor Sox8 as a pivotal regulator of Xenopus laevis gastrulation. We show that Sox8 is expressed in the ventrolateral mesoderm, and that its depletion-via CRISPR-DiCas7-11-leads to blastopore closure defects and impaired AP axis elongation. Transcriptomic analysis reveals that Sox8 modulates Wnt signalling, in part by directly activating transcription of kremen2, a Wnt inhibitor. Indeed, chromatin immunoprecipitation confirms direct binding of Sox8 to the kremen2 promoter. Consequently, Sox8 or Kremen2 knockdown results in an abnormal ventral expansion of wnt11b mRNA that was consistent with increased nuclear β-catenin and reduced BMP signalling. These treatments also led to disruptions in axial and paraxial mesodermal patterning. Together, our data provide new insights into the molecular control of vertebrate gastrulation and invite researchers to assess whether this Sox8/Kremen2 regulatory axis is involved in other biological processes.

???displayArticle.pubmedLink??? 41214364
???displayArticle.pmcLink??? PMC12715262
???displayArticle.link??? EMBO Rep
???displayArticle.grants??? [+]


???displayArticle.gses??? GSE302963: NCBI

???attribute.lit??? ???displayArticles.show???