Click here to close Hello! We notice that you are using Internet Explorer, which is not supported by Xenbase and may cause the site to display incorrectly. We suggest using a current version of Chrome, FireFox, or Safari.
XB-ART-61605
Dis Model Mech 2025 Nov 01;1811:. doi: 10.1242/dmm.052472.
Show Gene links Show Anatomy links

Fbrsl1 is required for cranial neural crest development and reflects a conserved function of the human disease-associated protein.

Gerstner S, Berger-Santangelo H, Kastens G, Scholtes T, Wäschenbach S, Pauli S, Borchers A.


???displayArticle.abstract???
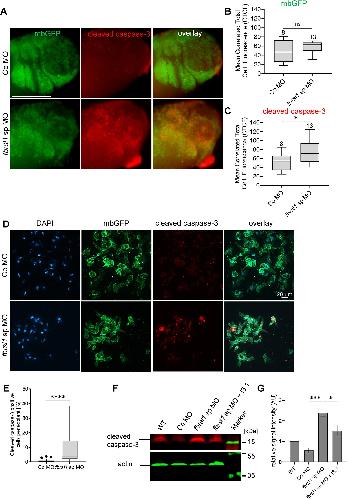
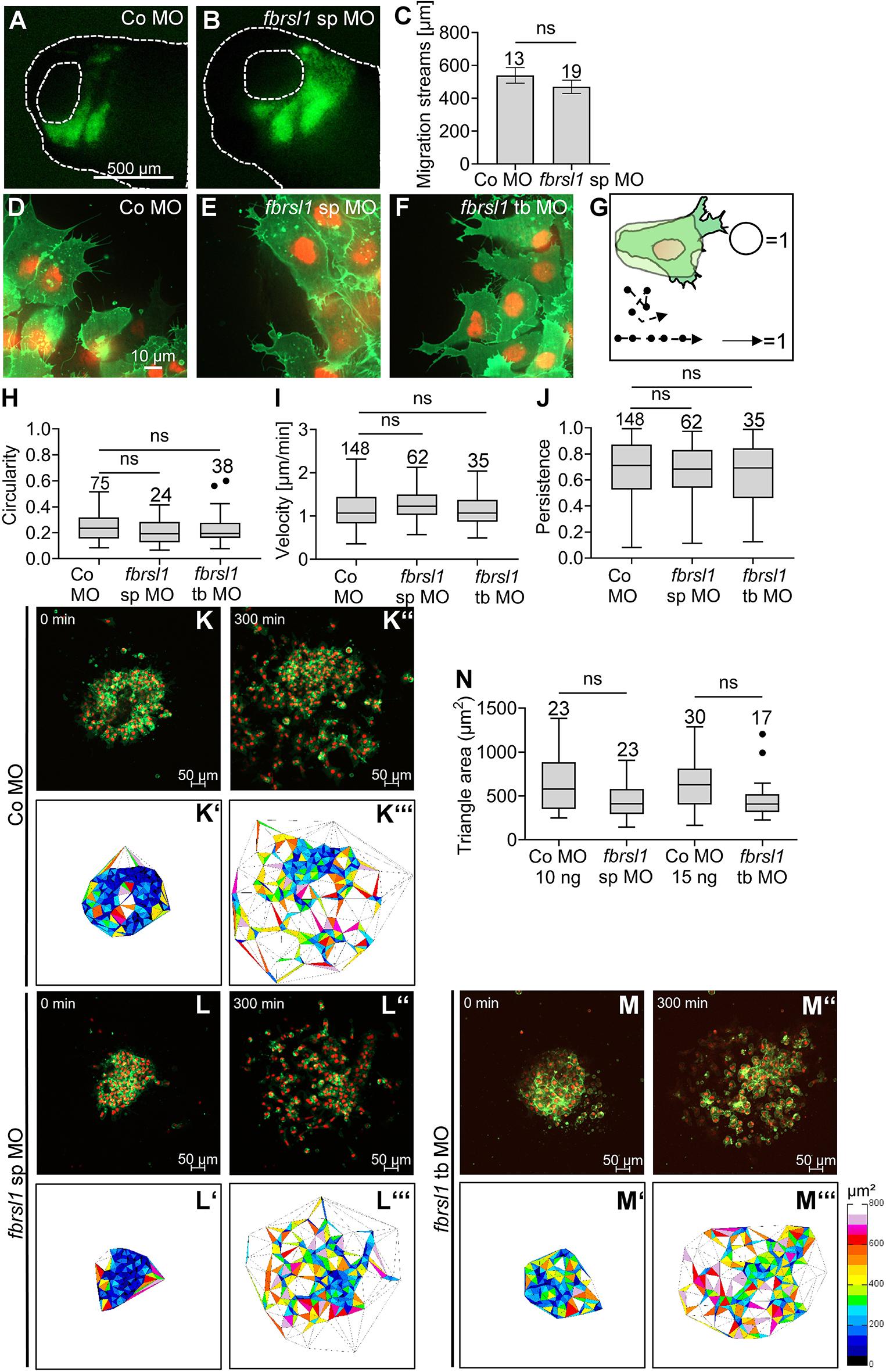
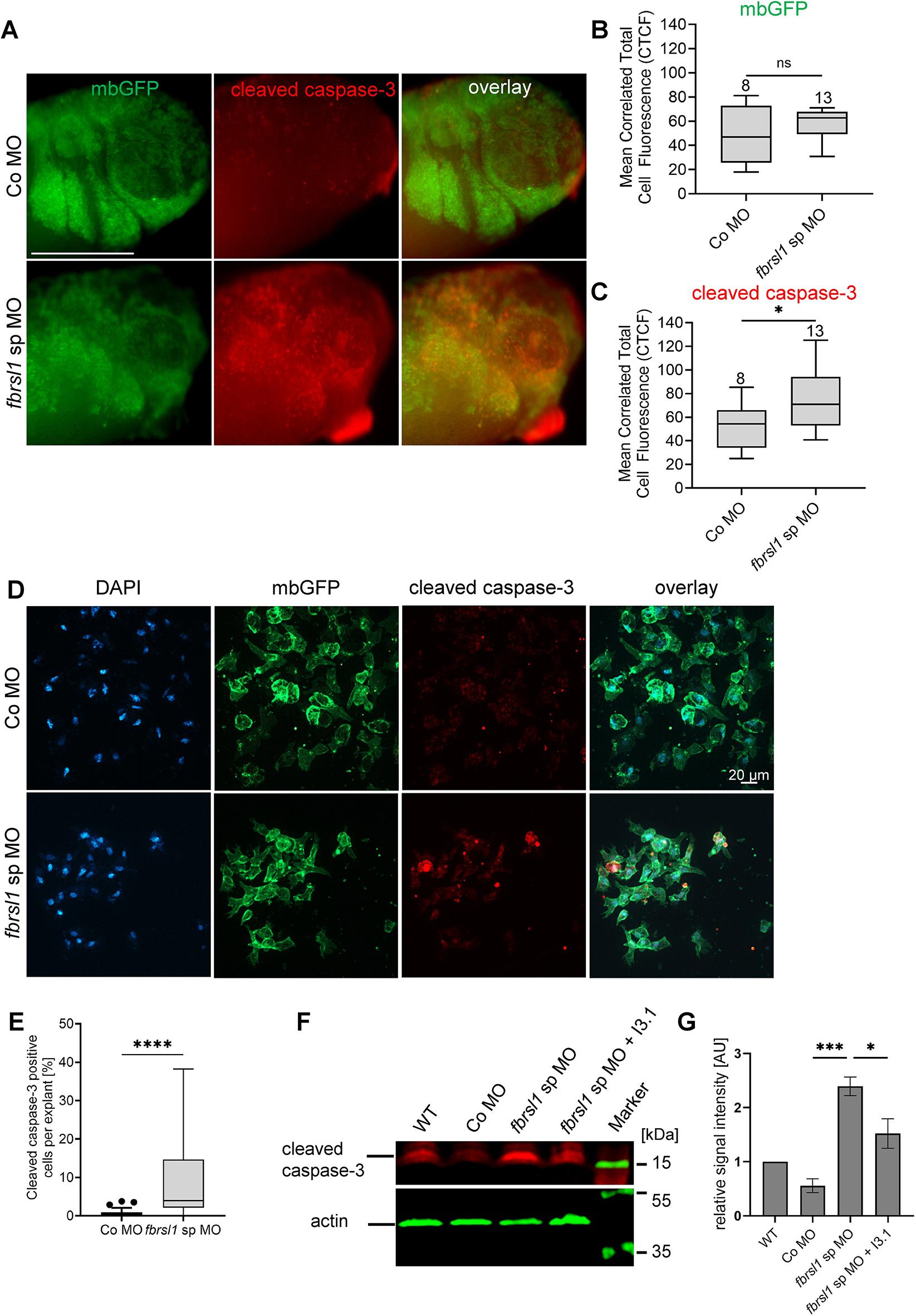
We recently identified a rare complex syndrome with craniofacial malformations caused by truncating variants in fibrosin-like 1 (FBRSL1). To investigate the function of Fbrsl1 in craniofacial development, we used the Xenopus laevis model to study the cranial neural crest (NC). While Fbrsl1 was largely dispensable for NC induction and early migration, its loss of function impaired NC differentiation and cartilage formation. This was accompanied by increased expression of p53 and cleaved caspase-3, as well as by exon skipping in the mdm2 gene, a negative regulator of p53. Fbrsl1 may directly affect splicing of mdm2, as we find that FBRSL1 interacts with the splicing factor SF3B1. Notably, pharmacological inhibition of p53 partially rescued the craniofacial phenotype, suggesting that p53-mediated apoptosis underlies the NC defects caused by loss of Fbrsl1 function.

???displayArticle.pubmedLink??? 41283296
???displayArticle.pmcLink??? PMC12690526
???displayArticle.link??? Dis Model Mech
???displayArticle.grants??? [+]

Species referenced: Xenopus laevis
Genes referenced: auts2 fbrsl1 mdm2
???displayArticle.antibodies??? Casp3 Ab3
???displayArticle.morpholinos??? fbrsl1 MO1 fbrsl1 MO2

???displayArticle.disOnts??? craniofacial dysmorphism, skeletal anomalies, and mental retardation syndrome

???attribute.lit??? ???displayArticles.show???