Click here to close Hello! We notice that you are using Internet Explorer, which is not supported by Xenbase and may cause the site to display incorrectly. We suggest using a current version of Chrome, FireFox, or Safari.
XB-ART-61616
Nat Commun 2025 Nov 18;161:10101. doi: 10.1038/s41467-025-65146-8.
Show Gene links Show Anatomy links

CANTAC-seq analysis reveals E2f1 and Otx1 coordinate zygotic genome activation in Xenopus tropicalis.

Cui H, Liang W, Shi Z, Zhang L, Li G, Chen R, Tian C, Gan D, Shi X, Sun Z, Zhu Q, Fang L, Huang H, Hu Y, Chen Y, Chen W.


???displayArticle.abstract???
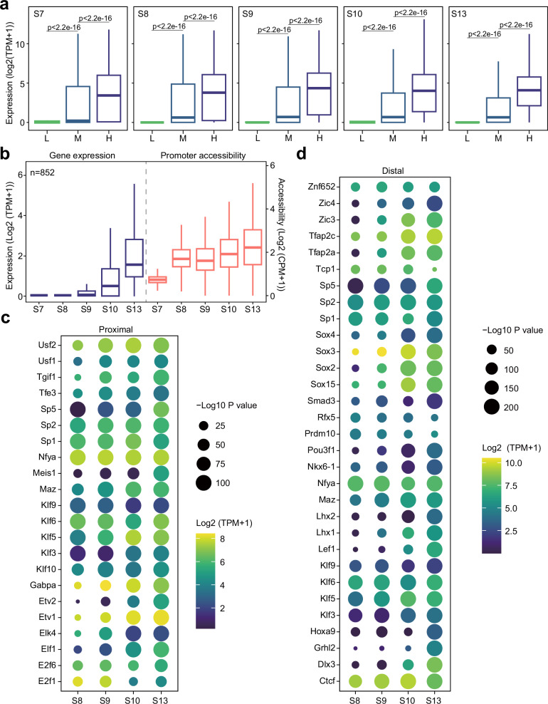
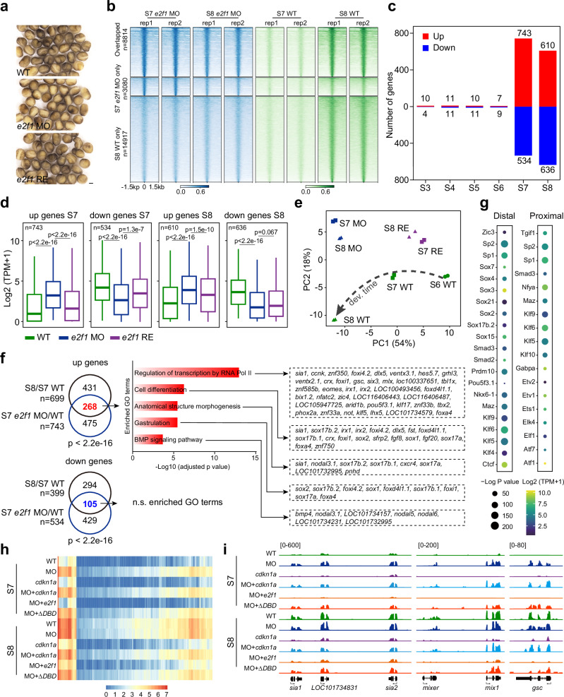
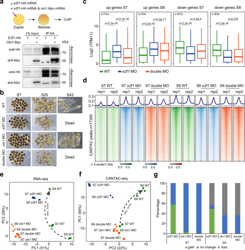
Zygotic genome activation is tightly associated with the modulation of chromatin accessibility via maternal transcription factors. Understanding how chromatin accessibility is established and identifying key maternal regulators are crucial to comprehending this process. Here, by developing CANTAC-seq, we generate a genome-wide map of accessible chromatin of early Xenopus tropicalis embryos and find that the open chromatin landscape is progressively established at cis-regulatory elements during zygotic genome activation. Based on the motif analysis and perturbation experiments, we demonstrate that E2f1 maintains a repressive chromatin environment and inhibits zygotic gene transcription before the mid-blastula transition. Moreover, we identify that Otx1, another maternal transcriptional activator, coordinates with E2f1 in regulating chromatin accessibility and zygotic genome activation. Together, E2f1 and Otx1 determine the timely expression of a subset of genes required for zygotic gene transcription and germ layer differentiation.

???displayArticle.pubmedLink??? 41253814
???displayArticle.pmcLink??? PMC12627615
???displayArticle.link??? Nat Commun


Species referenced: Xenopus tropicalis
Genes referenced: bix1.2 cdkn1a e2f1 e2f3 e2f5 gsc mix1 otx1 pou5f3 sia1 sia2 sox17a sox17b sox17b.2

???displayArticle.gses??? GSE232068: NCBI
GSE232069: NCBI
GSE232070: NCBI
GSE232071: NCBI
GSE262501: NCBI
GSE290899: NCBI

???attribute.lit??? ???displayArticles.show???