Click here to close Hello! We notice that you are using Internet Explorer, which is not supported by Xenbase and may cause the site to display incorrectly. We suggest using a current version of Chrome, FireFox, or Safari.
XB-ART-61626
Nat Commun 2025 Nov 26;161:10563. doi: 10.1038/s41467-025-65606-1.
Show Gene links Show Anatomy links

The Fanconi anemia pathway repairs colibactin-induced DNA interstrand cross-links.

Altshuller M, He X, MacKrell EJ, Wernke KM, Airan Y, Wong JWH, Sellés-Baiget S, Wang TY, Chou TF, Duxin JP, Balskus EP, Herzon SB, Semlow DR.


???displayArticle.abstract???
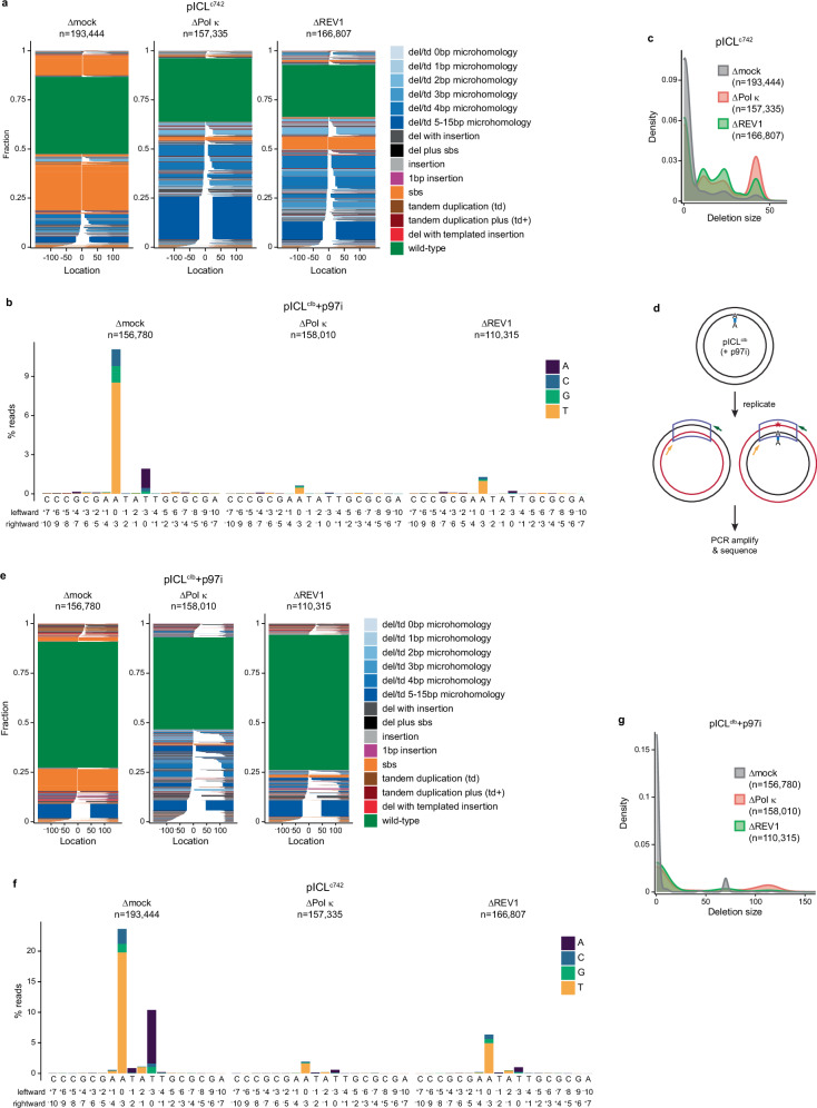
Colibactin is a secondary metabolite produced by bacteria present in the human gut and is implicated in the development of colorectal cancer. This genotoxin alkylates deoxyadenosines on opposite strands of host cell DNA to produce DNA interstrand cross-links. While cells have evolved multiple mechanisms to resolve ("unhook") interstrand cross-links, little is known about which of these pathways promote resistance to colibactin. Here, we use Xenopus egg extracts to investigate replication-coupled repair of colibactin-induced interstrand cross-links. We show that replication fork stalling at a colibactin-induced interstrand cross-link activates the Fanconi anemia interstrand cross-link repair pathway, which unhooks the interstrand cross-link through nucleolytic incisions. These incisions generate a DNA double-strand break intermediate in one sister chromatid, which can be repaired by homologous recombination, and a monoadduct ("interstrand cross-link remnant") in the other. Translesion synthesis past the colibactin-induced interstrand cross-link remnant depends on Pol η and the Pol κ-REV1-Pol ζ polymerase complex and introduces predominantly T>A point mutations at the sites of colibactin alkylation. Taken together, our work provides a molecular framework for understanding how cells tolerate a naturally occurring and clinically relevant interstrand cross-link.

???displayArticle.pubmedLink??? 41298418
???displayArticle.pmcLink??? PMC12657977
???displayArticle.link??? Nat Commun
???displayArticle.grants??? [+]



???attribute.lit??? ???displayArticles.show???