Click here to close
Hello! We notice that you are using Internet Explorer, which is not supported by Xenbase and may cause the site to display incorrectly.
We suggest using a current version of Chrome,
FireFox, or Safari.
???displayArticle.abstract???
Early embryonic development requires tightly regulated molecular programs to coordinate cell division, fate specification, and spatial patterning. While transcriptomic profiling has been widely performed, proteomic analyses of early vertebrate embryos remain limited owing to technical challenges in embryonic sample preparation. Here, we present an "in-cell proteomics" strategy, which bypasses cell lysis and yolk depletion, processes individual embryos directly in functionalized filter devices, and generates mass spectrometry (MS)-friendly samples in an extremely robust and streamlined manner. This single-vessel approach minimizes sample loss and technical variation, offering a highly sensitive and accurate alternative to low-input and low-cell quantitative proteomics. Coupled with field asymmetric ion mobility spectrometry and single-shot data-independent acquisition MS workflow, this approach enabled us to consistently quantify ∼6200 proteins from a single Xenopus tropicalis embryo, representing the deepest proteomic coverage of early X. tropicalis developmental stages reported to date. Investigation of the temporal proteomes across five cleavage stages (from 1- to 16-cell stages) revealed a drastic proteomic shift between 2- and 4-cell stages, followed by more gradual transitions thereafter. Spatial analysis of dissected 8-cell blastomeres uncovered pronounced molecular asymmetry along the animal-vegetal axis, whereas dorsal-ventral differences were minimal. This study establishes a novel in-cell proteomics technology in conjunction with field asymmetric ion mobility spectrometry and data-independent acquisition MS as a robust platform for high-resolution, low-input developmental proteomics analysis and provides a comprehensive spatiotemporal protein atlas for early X. tropicalis embryos.
Fig. 1. Workflow of the “in-cell proteomics” approach for Xenopus tropicalis embryo analysis. Embryos were collected at 1-, 2-, 4-, 8-, and 16-cell stage, respectively. One embryo was used for each digestion experiment, and four embryos (biological replicates) were processed independently for each cleavage stage using E4tip. Mass spectrometric analysis was performed using Orbitrap Eclipse with FAIMS Pro Interface in data-independent acquisition mode. FAIMS, field asymmetric ion mobility spectrometry.
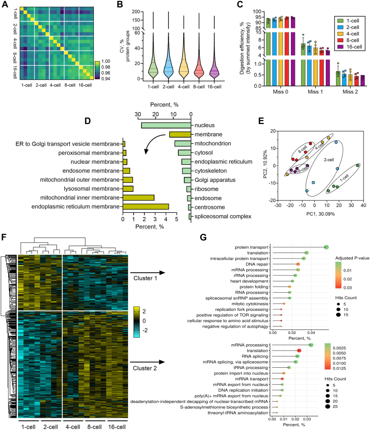
Fig. 2. Evaluation of the in-cell proteomics approach for Xenopus tropicalis embryo proteomic analysis.A and B, identification of protein groups and peptides across the five cleavage stages. Error bars indicate four biological replicates. C, Venn diagrams. The number and percentage indicate the shared proteins among the five stages. D, protein rank plot. The top 10 most abundant proteins were highlighted in green in the curve and were indicated in the text box. Transcription factors are highlighted in orange circles. The inner table shows the number of proteins in each quarter. E, total protein input of the five stages. The combined intensities of all the identified proteins derived from each stage were plotted. F, percentage of yolk proteins among the five stages. The intensity of three major vitellogenin proteins (A1, A2, and B2) were summed and divided by the overall protein intensity of each stage. Error bars indicate four biological replicates in this study.
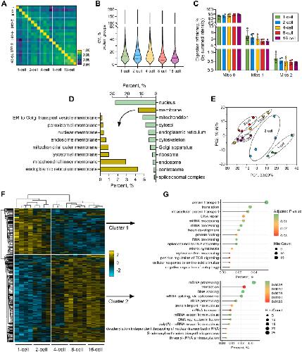
Fig. 3. Proteomics analysis of early embryos.A, Pearson’s correlation analysis. B, coefficient of variation of the protein groups among the five stages. Horizontal solid lines indicate the median value. C, digestion efficiency. The summed intensity of peptides carrying one and two missed cleavages were divided by the total peptide intensity. D, cellular compartment analysis of the overall Xenopus tropicalis embryo proteome. E, principal component analysis. F, heatmap of the ANOVA significant (false discovery rate = 0.05) proteins among the five stages. Two clusters were highlighted. Z-scored protein intensity values were plotted. G, Gene Ontology biological process analysis of proteins in cluster 1 and cluster 2, respectively.
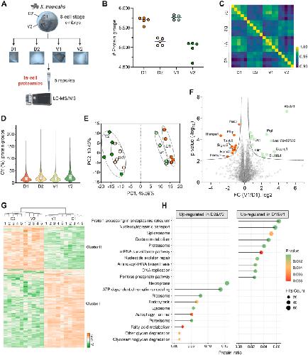
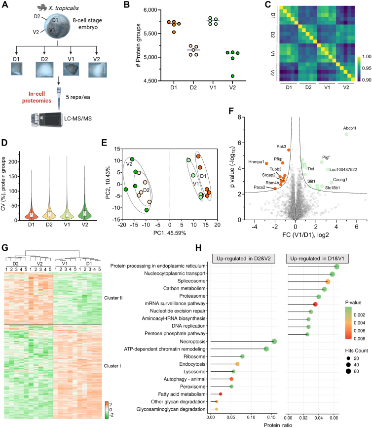
Fig. 4. Spatial proteomic profiling of 8-cell stage Xenopus tropicalis embryos using the OFIC approach.A, workflow of the OFIC approach for spatial proteomics analysis of 8-cell stage X. tropicalis embryos. B, protein group identifications. C, Pearson’s correlation. D, protein group coefficient of variation. E, principal component analysis. F, volcano plot of comparison between dorsal animal (D1) and ventral animal (V1) blastomeres. Dotted lines indicate permutation FDR of 0.05 and 0.01, respectively. G, heatmap of ANOVA significant proteins (FDR = 0.01). H, KEGG pathway analysis of the two cluster of proteins shown in G. Top 10 enriched terms of each cluster were plotted. FDR, false discovery rate; KEGG, Kyoto Encyclopedia of Genes and Genomes; OFIC, on-filter in-cell.