Click here to close Hello! We notice that you are using Internet Explorer, which is not supported by Xenbase and may cause the site to display incorrectly. We suggest using a current version of Chrome, FireFox, or Safari.
XB-ART-61658
PLoS Biol 2026 Jan 05;241:e3003583. doi: 10.1371/journal.pbio.3003583.
Show Gene links Show Anatomy links

Foxi1 regulates multipotent mucociliary progenitors and ionocyte specification through transcriptional and epigenetic mechanisms.

Bowden S, Brislinger-Engelhardt MM, Hansen M, Andricek A, Temporal-Plo A, Weber D, Hägele S, Lorenz F, Litwin T, Kreutz C, Walentek P.


???displayArticle.abstract???
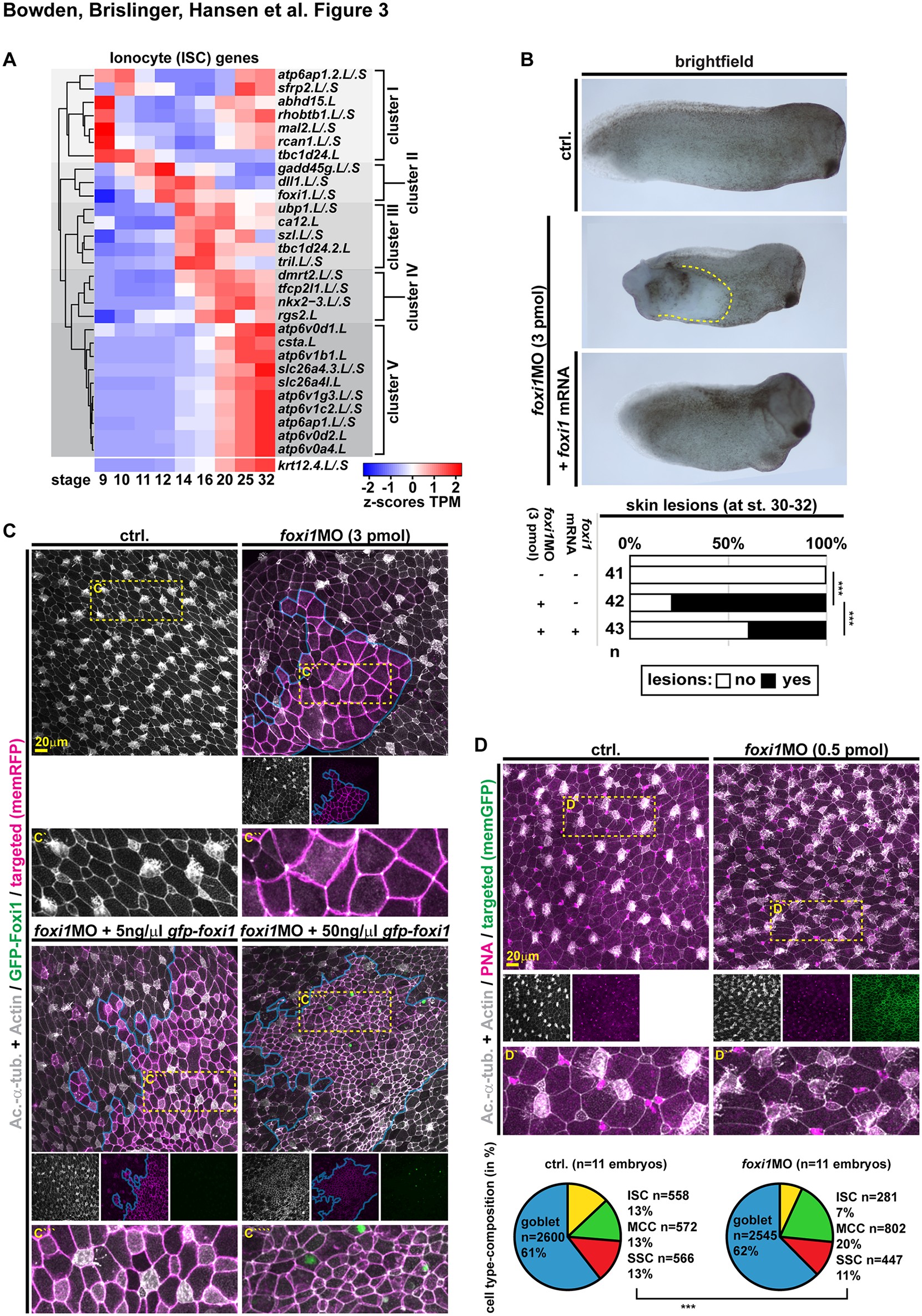
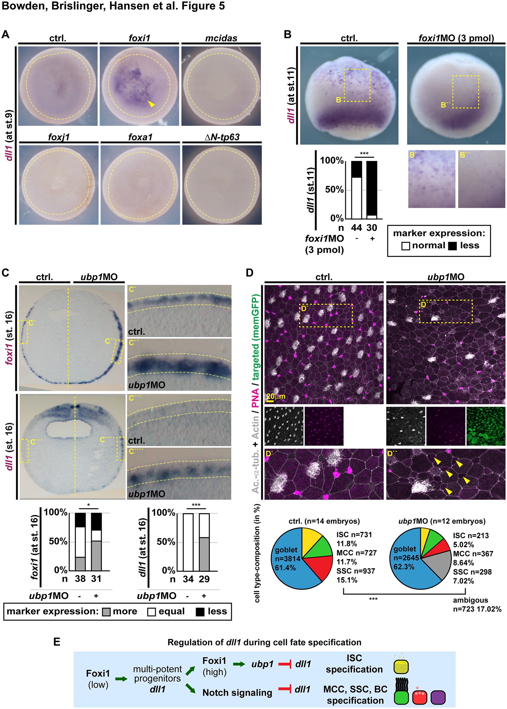
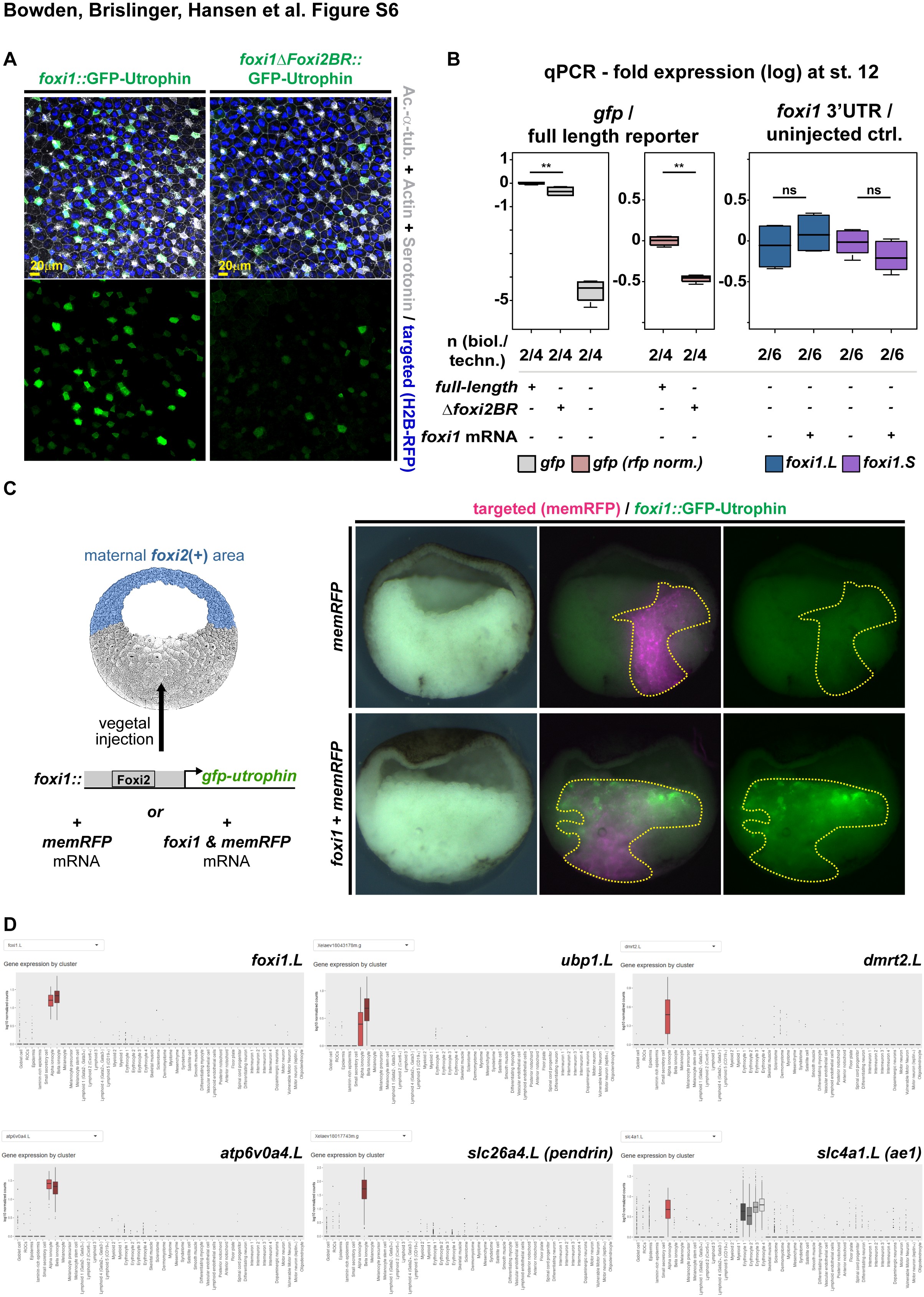
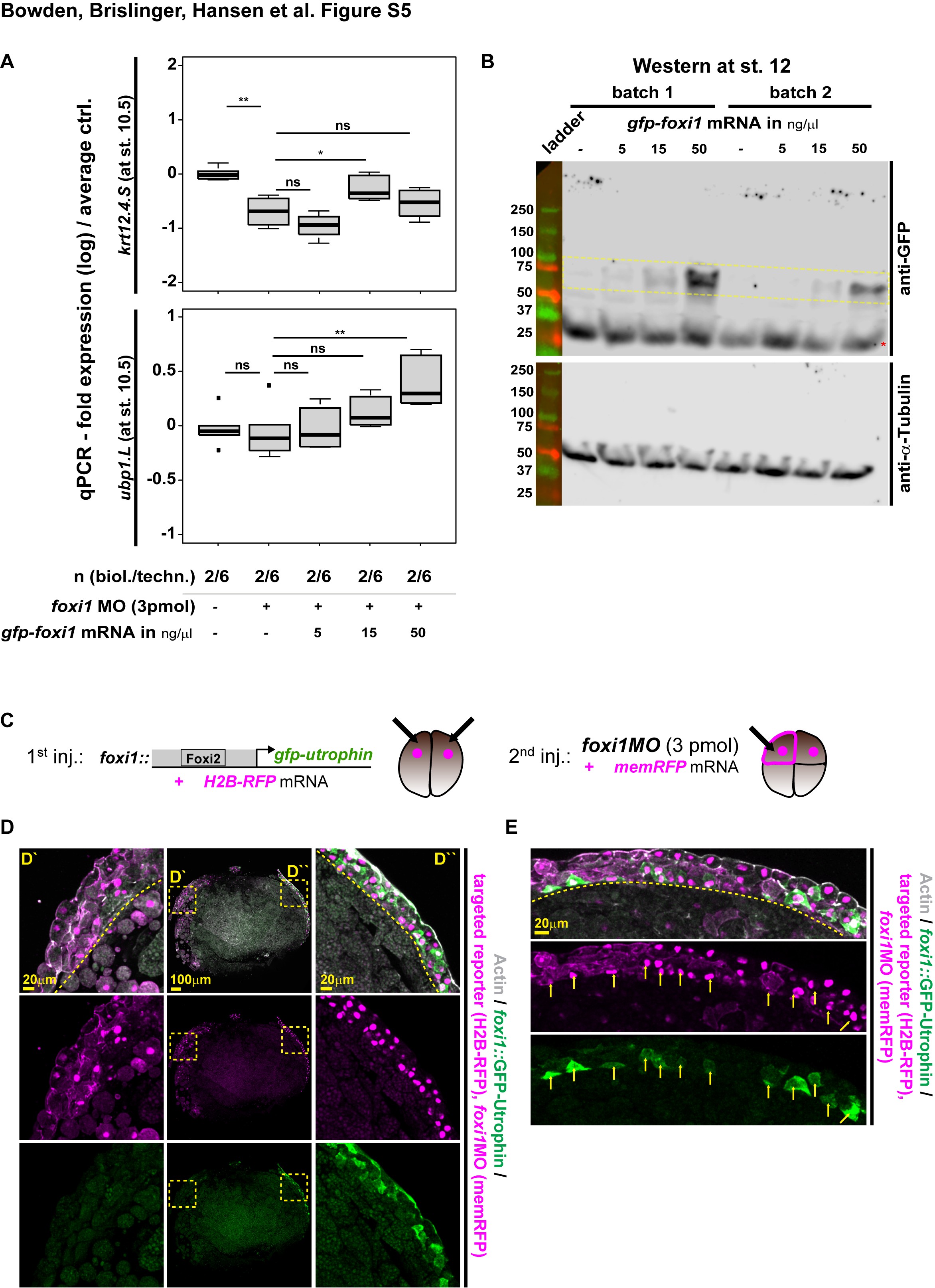
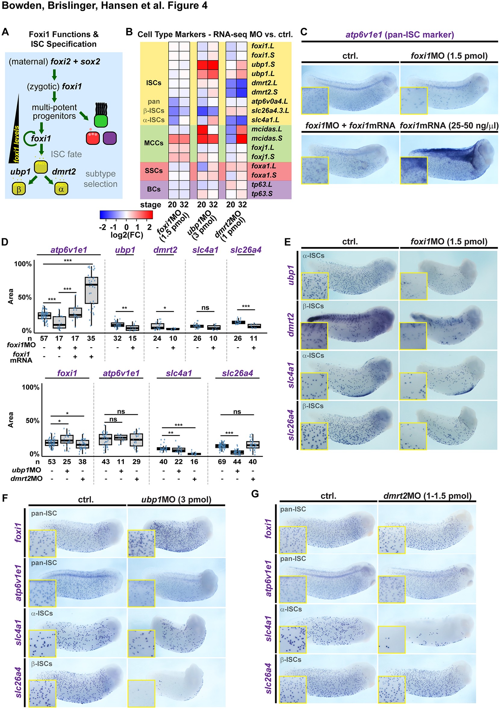
Foxi1 is a master regulator of ionocytes (ISCs/INCs) across species and organs. Two subtypes of ISCs exist, and both α- and β-ISCs regulate pH- and ion-homeostasis in epithelia. Gain and loss of FOXI1 function are associated with human diseases, including Pendred syndrome, male infertility, renal acidosis, and cancers. Foxi1 was predominantly studied in the context of ISC specification, however, reports indicate additional functions in early and ectodermal development. Here, we re-investigated the functions of Foxi1 in Xenopus laevis embryonic mucociliary epidermis developpment and found a novel function for Foxi1 in the generation of Notch-ligand expressing mucociliary multipotent progenitors (MPPs). We demonstrate that MPPs are a distinct sub-population of epidermal cells in which Foxi1 has two concentration-dependent functions: At low levels, Foxi1 maintains ectodermal competence in MPPs through transcriptional and epigenetic mechanisms, while at high levels, Foxi1 induces a multi-step process of ISC specification and differentiation in cooperation with Ubp1 and Dmrt2. We further describe how foxi1 expression is affected through auto- and Notch-regulation, and how this developmental program affects mucociliary patterning. Together, we reveal novel functions for MPPs and Foxi1 in Xenopus mucociliary epidermis formation, relevant to our understanding of vertebrate development and human disease.

???displayArticle.pubmedLink??? 41490055
???displayArticle.link??? PLoS Biol
???displayArticle.grants??? [+]

Genes referenced: abhd15 atp6ap1 atp6ap1.2 atp6v0a4 atp6v0d1 atp6v0d2 atp6v1b1 atp6v1c2 atp6v1e1 atp6v1g3 ca12 csta dll1 dmrt2 foxi1 foxj1 gadd45g gata6 hic1 krt12.4 mal2 mcidas myod1 nkx2-3 pitx1 plag1 pou3f3 pou5f3 rbfox2 rcan1 rgs2 rhobtb1 sfrp2 slc26a4 slc26a4.3 slc26a4l slc4a1 sox3 szl tbc1d24 tbc1d24.2 tbxt tfap2a tfap2c tfcp2l1 tp63 tril ubp1 utrn
GO keywords: ionocyte differentiation [+]
???displayArticle.antibodies??? GFP Ab5 HTR1A Ab1 Tuba4a Ab15
???displayArticle.morpholinos??? dmrt2 MO2 foxi1 MO6 ubp1 MO3

???displayArticle.disOnts??? Pendred Syndrome [+]
???displayArticle.omims??? RENAL TUBULAR ACIDOSIS, DISTAL, 1; DRTA1 [+]

???attribute.lit??? ???displayArticles.show???