|
Graphical Abstract
|
|
Figure 1. TheTPX2 and AURKA proximity interactomes
(A–C) Representative images of stable TREX-293 cells showing the localization of BirA∗-TPX2, TPX2-BirA∗, and BirA∗-AURKA. Cells were stained with anti-BirA (yellow), anti-TPX2/anti-AURKA (magenta), and DNA (blue). Tetracycline (±Tet) induces ectopic protein expression. Scale bars, 10 μm.
(D) Comparison of the proximity interactomes of AURKA and TPX2.
(E) Functional classification of AURKA and TPX2 proximity interactors. Protein distribution in AURKA- and TPX2-BioID datasets, based on functional annotation as determined by literature curation and Gene Ontology terms. Dot size is proportional to the number of genes.
See also Figure S1 and Data S1.
|
|
Figure 2. RNA expression profile analysis reveals a cluster of genes highly correlated with TPX2 and AURKA expression in cancer
(A) Sorted associations between the expression of the TPX2 and AURKA proximity interactors and genomic instability.
(B) Pairwise mRNA expression correlation (quantified by the Pearson’s R) of AURKA and TPX2, with their 79 interacting partners across 32 TCGA cancer types. The dendrogram on the top is the Euclidean distance of the unsupervised clustering. The co-overexpression cluster (PI10) is highlighted in orange.
(C) Kaplan-Meyer curve comparing the survival of PAN-cancer patients from the TCGA database with high and low expression of PI10 cluster genes in the tumors. Statistical significance is calculated by a two-sided log-rank test.
(D) Pan-cancer distribution of Pearson’s R values obtained from linear regressions between matched gene RNA expressions and centrosomal amplification or chromosome aneuploidy scores in random genes (N = 229), BioID hits (N = 67), and genes from the PI10 cluster (N = 12). Center line, median; box limits, first and third quartiles; whiskers, lowest/highest data points at first quartile minus/plus 1.5× IQR. Each dot represents the correlation coefficient obtained across all tumor samples included in the study. The AURKA and TPX2 markers are highlighted. Statistical significance is calculated with Mann-Whitney-Wilcoxon two-sided p value with Bonferroni correction.
See also Figure S2.
|
|
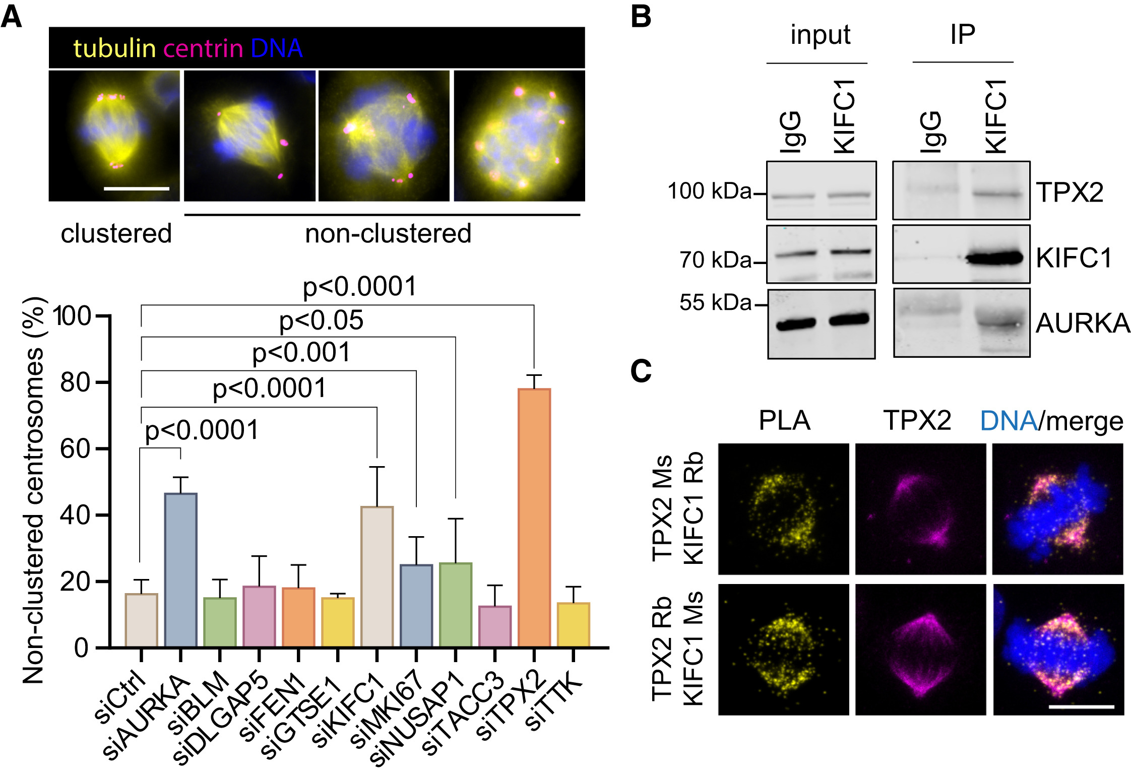
Figure 3. TPX2, AURKA, and KIFC1 have a role in centrosome clustering and interact in mitosis
(A) Top: representative metaphase spindles from MDA-MB-231 cells with clustered or unclustered centrosomes. Tubulin (yellow), centrin (magenta), and DNA (blue). Scale bar, 10 μm. Bottom: percentage of non-clustered centrosomes in MDA-MB-231 cells following silencing of the indicated genes. N = 2 independent experiments. Error bars represent standard deviation. Statistical significance is calculated with the chi-squared test.
(B) Immunoprecipitation (IP) of endogenous KIFC1 from HeLa cells. IgGs are control IP. Input is the cell lysate before the IP. One representative experiment (N = 3).
(C) Proximity ligation assay (PLA) in metaphase HeLa cells performed with two independent combinations of antibodies as specified. TPX2-KIFC1 interaction (PLA, yellow), TPX2 (magenta), and DNA (blue). Scale bar, 10 μm.
See also Figure S3 and Data S2.
|
|
Figure 4. TPX2 is required for proper KIFC1 localization on the metaphase spindle
(A) KIFC1 localization in control (siCtrl) and TPX2-silenced (siTPX2) metaphase and prophase MDA-MB-231 cells. Tubulin (yellow), KIFC1 (magenta), and DNA (blue). Scale bar, 10 μm.
(B) Quantification of the KIFC1/tubulin signal at the central body of the spindle (central) and at the poles of MDA-MB-231 metaphase and prometaphase cells. For siCtrl (M) and siTPX2 n > 60 spindles were analyzed in N = 3 independent experiments. For siCtrl (PM) n = 20 spindles were analyzed in one representative experiment (N = 3). Statistical significance is calculated with Student’s t test.
(C) MT binding assay of human GFP-TPX2 (yellow) and mCherry-KIFC1 (magenta) to GMPCPP-stabilized MTs (cyan) in vitro.
(D) Quantification of mCherry-KIFC1 signal on MTs preincubated with 0 or 10 nM GFP-TPX2. n > 200 MTs were analyzed in N = 4 independent experiments. Statistical significance is calculated with Student’s t test.
See also Figure S4.
|
|
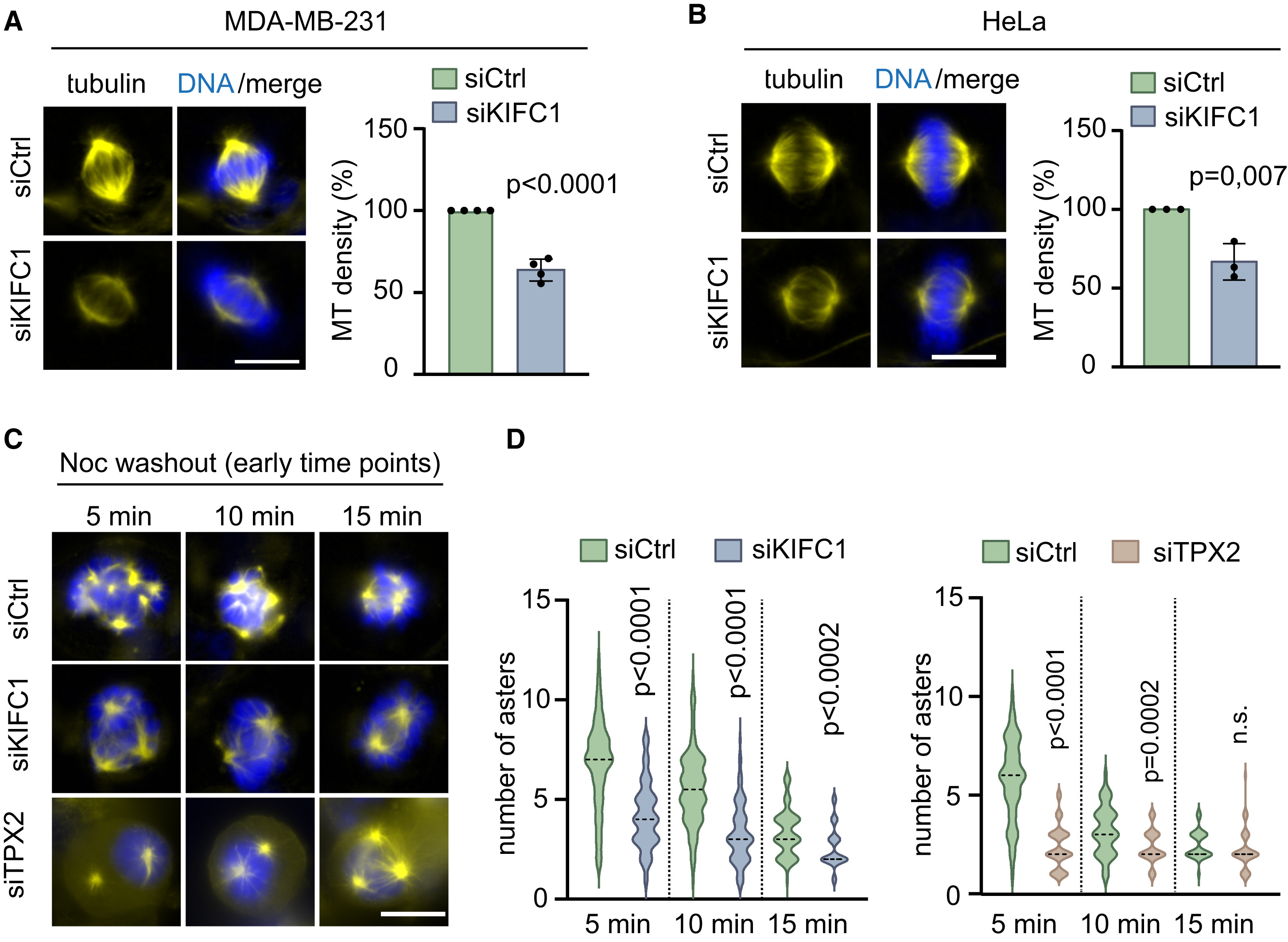
Figure 5. KIFC1 promotes chromosomal MT nucleation
(A and B) Representative metaphase spindles in control (siCtrl) and KIFC1-silenced (siKIFC1) MDA-MB-231 and HeLa cells. Tubulin (yellow) and DNA (blue). Scale bar, 10 μm. Quantifications are tubulin density measured in n > 60 spindles in N > 3 independent experiments. Error bars are the standard deviation. Statistical significance is calculated with Student’s t test.
(C) Control (siCtrl), KIFC1-silenced (siKIFC1) and TPX2-silenced (siTPX2) mitotic HeLa cells after nocodazole washout. Tubulin (yellow) and DNA (blue). Scale bar, 10 μm.
(D) Quantification of the number of MT asters per cell at the indicated time after nocodazole washout. Violin plots indicate the sample distribution density and dashed lines the average. Statistical significance is calculated with Student’s t test. n > 120 mitosis in N = 3 independent experiments.
|
|
Figure 6. KIFC1 promotes RanGTP-dependent MT branching in the egg extract
(A and B) Control (IgG), TPX2, and AURKA immunoprecipitation (IP) from egg extracts incubated or not with RanGTP.
(C) Top: branched MT nucleation (green stars) and dynein (green arrows) organize RanGTP asters in the egg extract. Bottom: representative RanGTP asters upon XCTK2 depletion and addback of purified mCherry-XCTK2. Atto647-labeled tubulin is added to visualize MTs. Scale bar, 50 μm.
(D) Quantification of the number of asters in the egg extract treated as in (C). N = 7 independent experiments. Error bars are the standard deviation. Statistical significance is calculated with Student’s t test.
(E) Top: RanGTP feathers (magenta) assemble by branched MT nucleation (green stars) when dynein is inhibited. Bottom: representative RanGTP feathers in control and XCTK2-depleted extracts. Atto647-labeled tubulin stains MTs. Scale bar, 50 μm.
(F) Quantification of the number of feathers in the egg extract treated as in (E). N = 4 independent experiments. Error bars are the standard deviation. Statistical significance is calculated with Student’s t test.
See also Figure S5 and Data S2.
|
|
Figure 7. KIFC1 is required for proper spindle organization in the absence of the centrosomes
(A) Representative control (siCtrl) and KIFC1-silenced (siKIFC1) spindles from MDA-MB-231 cells upon DMSO or centrinone incubation. Tubulin (yellow), centrin (magenta), and DNA (blue). Drawings represent clustered centrosomes in a bipolar spindle (DMSO/siCtrl), unclustered centrosomes in a multipolar spindle (DMSO/siKIFC1), acentrosomal bipolar spindle (centrinone/siCtrl), and acentrosomal multipolar spindle (centrinone/siKIFC1). White arrows highlight acentrosomal poles. Scale bar, 10 um.
(B) Quantification of the multipolar spindles assembled in the condition described in (A). n >150 mitosis counted in N = 3 independent experiments. Error bars are the standard deviation. Statistical significance is calculated with chi-squared test.
(C) Model for the novel role of KIFC1 in branched MT assembly and spindle organization in cancer cells with centrosome amplification. Top: RanGTP (yellow gradient) promotes the KIFC1-TPX2 interaction near chromosomes, driving RanGTP-dependent branched microtubule assembly (light blue MTs). Bottom: centrosomal KIFC1 (1) cooperates with KIFC1-TPX2-assembled microtubules nucleated from chromosomes (2, light blue) to cluster supernumerary centrosomes in cancer cells. In TPX2- or KIFC1-silenced cells, chromosomal microtubules fail to form, leading to dispersed centrosomes and multipolar mitosis.
See also Figure S6.
|