|
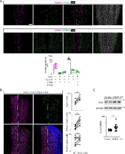
Figure 1.
VGluT1 is expressed in the neural plate of X. laevis embryos. A–D, RNA was isolated from embryos at mid-neural plate stages and reverse transcriptase (RT)-PCR assays were performed for vglut1, eeat5, syntaxin1a (stx1a), vamp1, and snap25. B, Embryos were injected with a splicing-blocking morpholino targeting vglut1 (VGluT1-KD2) or control morpholino (Control). RT-PCR was performed with primers flanking a sequence between exon 1 and 2 that can only be detected in correctly spliced transcript (control). Shown is representative example of RT-PCR product in control and VGluT1-KD2 samples, N = 3. C, D, Quantitative RT-PCR was performed from samples of embryos at stage 20 to compare relative expression of vglut1, vglut2, and vglut3 (C) or with embryos at stages (st.) 13, 15, 17, and 20 to compare developmental regulation of vglut1 during neural plate folding (D). Graphs show individual and mean ± SEM transcript level as ratio of control transcript (sub-1, C) or as percent of vglut1 transcript level in the youngest stage tested (st. 13, D). N = 3 (C) and 4 (D) experiments, *p < 0.05, **p < 0.01, ***p < 0.001, one-way ANOVA (C and D), and one-sample t and Wilcoxon test [D, compared with hypothetical value of 1 (st. 13)]. E, Western blot assays were performed in whole-cell lysates from neural-plate stage control, VGluT1-knockdown (KD), and vglut1 mRNA-injected embryos. GAPDH was used as loading normalizer. Shown is a representative example. Graph shows normalized signal intensities from individual samples and means as percentages of control values (dashed line, 100%) from N ≥ 4 experiments. Statistical analysis was done with one-sample t and Wilcoxon test, **p < 0.01, ****p < 0.0001. F, Representative maximum intensity projection of whole-mount immunostained dorsal half of mid-neural plate stage (st. 16) embryo for VGluT1 and Sox2 (neural stem cell marker). Graphs show mediolateral (mean percent of VGluT1+ (left) and Sox2+ (middle) cells per 100 μm bin from the midline compared with the total number of VGluT1+ and Sox2+ cells, respectively ± SEM) or developmental (right; individual data and mean percent of VGluT1+ cells of the total number of Sox2+ cells ± SEM) distribution of number of VGluT1 immunopositive (+) cells. **p < 0.01, ns, not significant, one-way ANOVA. N = 3. G, VGluT1-KD decreases the number of VGluT1+ cells in the neural plate. Shown is a maximum intensity projection of whole-mount immunostained unilaterally VGluT1-KD neural plate from a representative embryo, N = 3. H, Representative maximum intensity projection of 10-μm-thick transverse section of neural plate stage (st. 16) embryo for VGluT1 and β-tubulin, nuclei labeled with DAPI. Scale bars, 20 μm. I–K, Neural plate stage (st. 18) embryos were processed for transmitted (I) and immuno-transmitted (J, K) electron microscopy assays. Shown are representative examples. A, apical; B, basal. Dashed boxes in I–K indicate fields of view shown in I’–K’. Arrow in I’ points to vesicular structures and in J’ to structure with lipidic-looking background (vesicular) close to the cell–cell border immunopositive for VGluT1. J, K, Ultrathin sections were incubated with J, J’ or without K, K’ 1:3,000 VGluT1 antibody, followed by the same immunogold labeling procedure as indicated in Materials and Methods. N = 3, scale bars, 2 (I–K) and 0.2 (I’–K’) μm. |
|
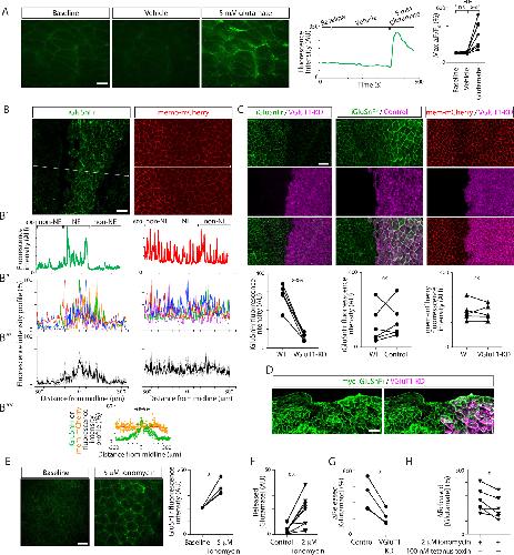
Figure 2.
Glutamate is released from neural plate stage embryos in a VGluT1- and Ca2+-dependent manner. A–E, Two-cell stage embryos were bilaterally microinjected with mRNA encoding iGluSnFR (A–E) or membrane (memb)-mCherry (B, C) and unilaterally injected with VGluT1-morpholino 1 [VGluT1-knockdown (KD), C, D] or control-morpholino (Control, C). Embryos were live imaged (A–C, E) or processed for immunostaining (D). A, iGluSnFR expressed in neural plate stage embryos senses extracellular glutamate levels. Shown are single time frames of time-lapse recording of the neural plate in whole embryo when either vehicle or 5 mM glutamate was added to the bathing solution. Trace shows representative change in iGluSnFR fluorescence intensity over time. Graph shows individual maximal change in iGluSnFR fluorescence intensity after addition of vehicle or 5 mM glutamate. N = 7, **p < 0.01, ns, not significant, paired ANOVA. B, Released glutamate is higher in the neural plate. Shown is maximum intensity projection of confocal image of iGluSnFR- or memb-mCherry-expressing embryos and mediolateral fluorescence intensity profile for both reporters. While iGluSnFR exhibits higher intensity in membrane of neural plate cells located within 200 μm of the midline compared with non-neural ectodermal cells, memb-mCherry does not show a differential mediolateral distribution. Graphs show example (B’), all individual experiments (B”, B’’’’) and mean + SD (B’’’) mediolateral iGluSnFR and mem-mCherry fluorescence intensity (B’) and percent intensity profile (B’’–B’’’’), N = 5 iGluSnFR- and N = 4 mem-mCherry-expressing embryos. Comparison of best fit curves for iGluSnFR and mem-mCherry shows significantly different fluorescence intensity profiles [B’’’’, ****p < 0.0001, nonlinear regression fit, Lorentzian (Cauchy)]. C, VGluT1-KD impairs glutamate release. Images are representative examples of maximum intensity projection of unilaterally manipulated embryos as indicated. Graphs represent iGluSnFR (left and middle) or memb-mCherry (right) fluorescence intensity of individual embryos in WT and manipulated halves of neural plate. ***p < 0.001, ns, not significant, N = 5 (VGluT1-KD iGluSnFR and memb-mCherry), N = 6 (Control), 2-tail paired t test. D, Expression of iGluSnFR is not affected by VGluT1-KD. Shown is a representative example of 10 μm section of unilaterally VGluT1-KD neural plate immunostained for myc-tag linked to iGluSnFR construct, N = 3. E, Ca2+ entry in neural plate cells increases glutamate release. Images show iGluSnFR-expressing neural plate before and after addition of 5 μM ionomycin. Graph shows individual data of % maximal change in iGluSnFR fluorescence intensity after addition of ionomycin. N = 4, *p < 0.05, one-sample t and Wilcoxon test, compared with the hypothetical value of 100 (before addition of ionomycin). F–H, Neural plate stage wild type (F, H) and bilaterally morpholino-injected embryos (G, Control and VGluT1-KD) were incubated with 2 μM ionomycin (F–H) or vehicle (Control, F) in the presence (H) or absence (F–H) of 100 nM tetanus toxin for 20 min. Bathing solution was collected and released glutamate measured with a Fluorometric Glutamate Assay Kit. F, Graph shows released glutamate concentration in Control (vehicle) and ionomycin treated embryos, N = 9, **p < 0.01, 2-tail paired t test. G, Graph shows individual % change in released glutamate concentration in Control and VGluT1-KD embryos treated with ionomycin and compared with vehicle-treated (100%), N = 4, *p < 0.05, 2-tail paired t test. H, Graph shows individual % change in released glutamate concentration in embryos treated with ionomycin in the absence or presence of 100 nM tetanus toxin compared with untreated (100%), N = 6, *p < 0.05, 2-tail paired t test. |
|
Figure 3.
Ca2+ dynamics in the neural plate during folding depend on VGluT1 and activate Erk1/2. A, Two-cell stage embryos were unilaterally VGluT1 knocked down (KD) and bilaterally injected with mRNA encoding GCaMP6s, Ca2+ reporter. Neural plate stage embryos were time-lapse imaged for 5 min and number of Ca2+ transients were measured. Image shows representative example of unilateral (red) VGluT1-KD and Control embryos. Circled cells are those exhibiting Ca2+ transients during recording. Graphs show individual number of Ca2+ transients per 5 min in WT and VGluT1-KD or Control halves of the neural plate. N = 6 VGluT1-KD and 5 Control embryos, *p < 0.05, ns, not significant, 2-tail paired t test. B, Two-cell stage embryos were bilaterally injected with ERK-KTR-iRFP670 (Erk1/2 activity reporter), H2B-RFP (nuclear marker), and GCaMP6s. Neural-plate stage embryos were time-lapse imaged for 2 h, and cells exhibiting Ca2+ transients and those matching contralaterally their mediolateral and anteroposterior locations were selected for measurement of the ERK-KTR nuclear (delimited by H2B signal) and non-nuclear (cytosolic, delineated by GCaMP6 signal) fluorescence signal. ERK-KTR reports on active and inactive Erk1/2 with low and high nuclear versus cytosolic fluorescence intensity, respectively (Fig. S1). Top images are a representative example of single time frame of an embryo live imaged. Cyan arrows point to two cells exhibiting Ca2+ transients (active), and white arrows point to similarly positioned (mediolaterally and anteroposteriorly) cells that did not exhibit Ca2+ transients (silent) during recording. Bottom images show the two cells exhibiting Ca2+ transients during peak of transient. Graph shows mean ratio of ERK-KTR cytosolic/nuclear fluorescence intensity per embryo in active and silent cells. N = 7 embryos, n = 10 cells per embryo, **p < 0.01, 2-tail paired t test. C, Two-cell stage embryos were bilaterally injected with ERK-KTR-iRFP670 and H2B-RFP and unilaterally with VGluT1-KD or Control along with tracer. Neural plate stage embryos were time-lapse imaged and ERK-KTR nuclear (delimited by H2B signal) and cytosolic fluorescence signal was measured in WT and injected neural plate cells. Images show single time frame of unilateral VGluT1-KD and Control embryos. Yellow line separates WT from injected half neural plate. Graph shows mean ratio of ERK-KTR cytosolic/nuclear fluorescence intensity in each half of the neural plate per embryo. N = 4 embryos, n = 10 cells per embryo (VGluT1-KD) and N = 5 embryos, n = 10 cells per embryo (Control), **p < 0.01, ns, not significant, two-tail paired t test. Scale bars, 20 μm. |
|
Figure 4.
VGluT1 is necessary for neural tube formation. Two-cell (A) or 8-cell (B) stage embryos were bilaterally (A, B) and dorsal blastomeres only (B) injected with 2–8 (A) or 2 (B) pmol VGluT1-morpholino 1 translation-blocking (VGluT1-KD1), 8 pmol VGluT1-morpholino 2 splicing-blocking (VGluT1-KD2, A) or 8 (A) or 2 (B) pmol control-morpholino (Control) without (A, B) or with (A) morpholino-resistant vglut1 mRNA, or with Cas9 or Cas9 + VGluT1 sgRNA (VGluT1-KO, A). Images (A, bright-field images in B) show representative examples of embryos at the time neural tube closed in Control group. Red arrows indicate open neural tube. Fluorescence images in B indicate neural tissue-specific targeting of Control and VGluT1-KD. Graphs show % of embryos with open and closed neural tubes in each group. N ≥ 5 (A) and N = 3 (B) experiments, n of embryos indicated in graph for each group, *p < 0.05, **p < 0.01, ***p < 0.001, ****p < 0.0001, ns, not significant, one-way ANOVA, mixed-effects analysis with Geisser–Greenhouse correction, Dunnett's multiple-comparisons test, compared with WT (A) or two-tail paired t test (B). |
|
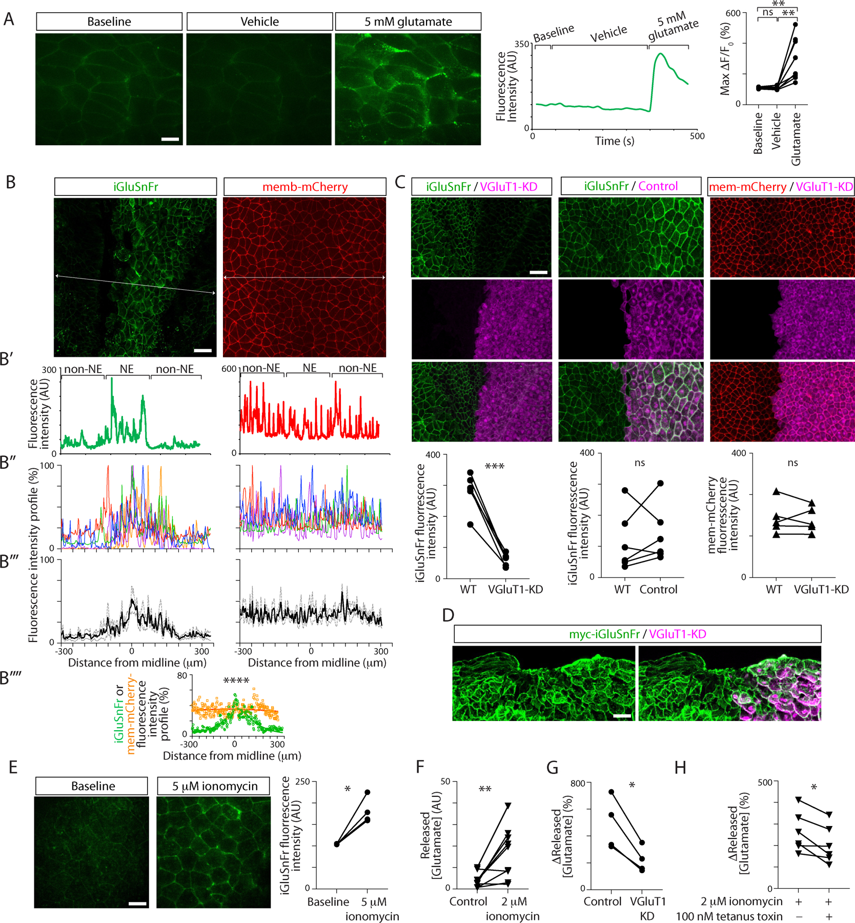
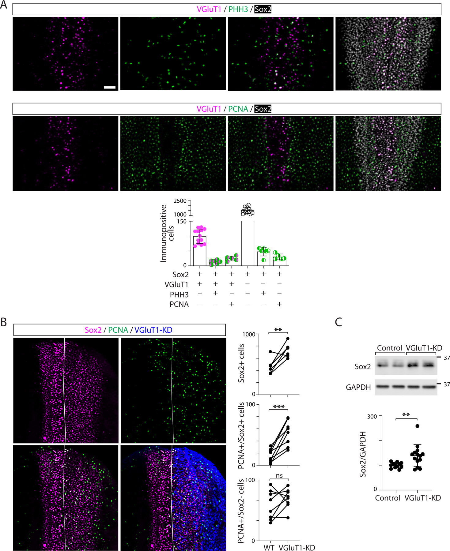
Figure 5.
VGluT1 regulates neural plate cell proliferation and Sox2 expression. A, Wild-type neural plate stage (st. 18) embryos were processed for whole-mount immunostaining for VGluT1, Sox2, and cell proliferation markers PCNA and PHH3. Shown are representative images. Graph shows individual and mean ± SD number of total and proliferation marker immunopositive VGluT1+ and VGluT1− neural plate cells (Sox2+). B, Two-cell stage embryos were unilaterally injected with VGluT1-KD along with tracer. Neural plate stage (st. 18) embryos were processed for immunostaining. Images show representative example. Graphs show individual number of immunopositive (+) or immunonegative (−) cells in both halves of the neural plate per embryo. N = 7 embryos, **p < 0.01, ***p < 0.001, ns, not significant, 2-tail paired t test. C, Two-cell stage embryos were bilaterally injected with VGluT1-KD or Control. Neural plate stage embryos were processed for Western blot assays for Sox2 and GAPDH, as loading control. Image is a representative example. Graph shows individual samples and mean ± SD normalized Sox2 levels. N = 5 experiments, **p < 0.01, 2-tail t test. |
|
Figure 6.
Model of mechanism of VGluT1-dependent regulation of neural tube formation. Vesicular release of glutamate (1) activates glutamate receptors eliciting Ca2+ transients in neural plate cells (2), which are necessary for the regulation of neural plate cell proliferation by downregulating Sox2 expression potentially (dashed arrows) through the recruitment of Erk1/2 (3) and/or other signaling pathways (4). Ca2+ transients are also necessary for the changes in cell shape (5) required for the timely folding of the neural plate during neural tube morphogenesis. |