Click here to close Hello! We notice that you are using Internet Explorer, which is not supported by Xenbase and may cause the site to display incorrectly. We suggest using a current version of Chrome, FireFox, or Safari.
XB-ART-61753
Biol Open 2026 Feb 15;152:. doi: 10.1242/bio.062495.
Show Gene links Show Anatomy links

Ccdc57 regulates cilia and left-right patterning in Xenopus.

Yang B, Mis EK, Zhou X, Aslam F, He J, Lu X, Fan H, Guo T, Deniz E, Luo H, Khokha MK.


???displayArticle.abstract???
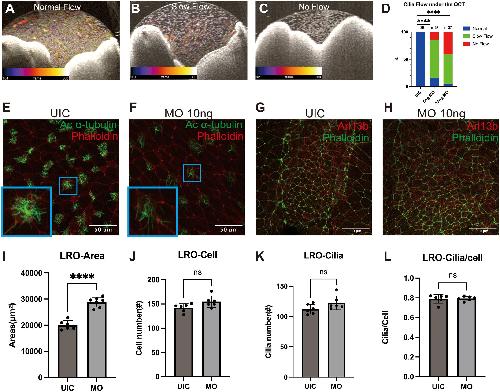
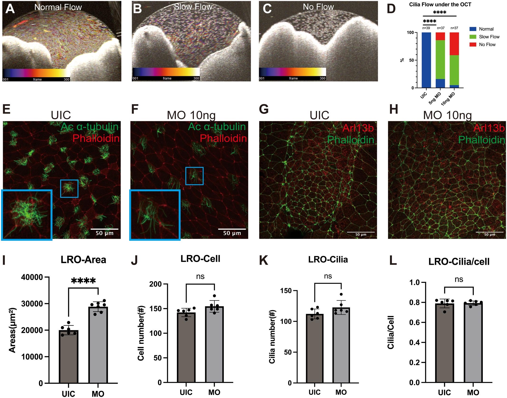
During embryogenesis, the establishment of left-right (LR) asymmetry depends on directional fluid flow generated by motile cilia within the left-right organizer (LRO). Disruption of this process can lead to laterality disorders such as situs inversus, heterotaxy, and congenital heart defects. Here, we identify CCDC57 as a regulator of ciliary function and LR patterning. Depletion of ccdc57 via morpholino oligonucleotides (MOs) led to abnormal cilia in the multiciliated cells of the embryonic epidermis of Xenopus. Additionally, LR markers, dand5 and pitx2c were misexpressed resulting in defects in normal rightward cardiac looping. Finally, we identified a patient with situs inversus carrying compound heterozygous CCDC57 missense variants. We tested these variants in Xenopus depleted of ccdc57. Wild-type human CCDC57 mRNA, but not the patient variants, rescued ciliary structure and function. These findings establish ccdc57 as a regulator of LR patterning and suggest its potential involvement in human laterality disorders.

???displayArticle.pubmedLink??? 41758249
???displayArticle.pmcLink??? PMC12969765
???displayArticle.link??? Biol Open
???displayArticle.grants??? [+]

Species referenced: Xenopus tropicalis
Genes referenced: ccdc57 cep164 cep63 dand5 dnah5 dnali1 pitx2 rsph9
GO keywords: heart looping [+]
???displayArticle.antibodies??? Arl13b Ab3 Phalloidin Ab3 Tuba4a Ab15
???displayArticle.morpholinos??? ccdc57 MO1
gRNAs referenced: ccdc57 gRNA1 ccdc57 gRNA2

???displayArticle.disOnts??? ciliopathy [+]

???attribute.lit??? ???displayArticles.show???