Click here to close Hello! We notice that you are using Internet Explorer, which is not supported by Xenbase and may cause the site to display incorrectly. We suggest using a current version of Chrome, FireFox, or Safari.

Summary Images Attributions Wiki Source
XB-ANTIBODY-14579498

Antibody Name: Sv2a Ab1

Common Name:

RRID: AB_2315387
Synonyms: SV2, synaptic vesicle glycoprotein 2A

Antigens
Gene: svop , sv2c , sv2a , sv2b
XAO: neuron

Clone Type: Monoclonal
Source: Developmental Studies Hybridoma Bank

Antibody
Clone Number SV2
Purification Affinity Purification
Isotype IgG1
Host Organism mouse
Xenopus Reactivity X. tropicalis
Non-Xenopus Reactivity cow, human, monkey, mouse, rat, worm, zebrafish
Description: recognizes all 3 isoforms, SV2A, B & C. SV2 was deposited to the DSHB by KM Buckley Harvard Medical School. Citation: (DSHB Cat# SV2, RRID:AB_2315387). Please send all citations to DSHB.
Immunogen
Name Synaptic Vesicle protein 2
Type polypeptide
Post Translational Modifications None
Source Organism Other
Description Purified synaptic vesicles from Discopyge ommata
Sequence
Reported Usage
immunohistochemistry
immunofluorescence
western blot
Publications
???displayAntibody.papersFirst??? Identification of a transmembrane glycoprotein specific for secretory vesicles of neural and endocrine cells., J Cell Biol 1985  
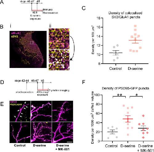
???displayAntibody.papersRecent??? The effects of the NMDAR co-agonist D-serine on the structure and function of optic tectal neurons in the developing visual system., Sci Rep 2023     
???displayAntibody.papersAll???