|
XB-ANTIBODY-29231299
|
Antibody Name:
Vangl2 Ab8
Common Name: anti-phosphorylated Vangl2-T78/S79/S82 RRID: Synonyms: anti-phosphorylated Vangl2, anti-phosphorylated Vangl2-T78/S79/S82, anti-pVangl2, AP1206, pVangl2
Source: ABclonal |
|
| Antibody | |
| Clone Number | ARC5008-03 |
| Purification | Affinity Purification |
| Isotype | IgG |
| Host Organism | rabbit |
| Xenopus Reactivity | X. laevis |
| Non-Xenopus Reactivity | human, mouse, rat |
| Description: | ABclonal SMab(TM) recombinant Ab. Detects planar cell polarity protein Vangl2 when phosphorylated at key residues (Vangl2-T78/S79/S82). Supplied by ABclonal (catalog AP1206). |
| Immunogen | |
| Name | |
| Type | polypeptide |
| Post Translational Modifications | None |
| Source Organism | Other |
| Description | Synthetic peptide; Swiss Prot ID: Q9ULK5 |
| Sequence | |
| Reported Usage | |
| immunofluorescence | 1:1000 (PMID: 41739933) |
| Publications | |
| ???displayAntibody.papersFirst??? |
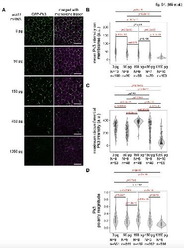
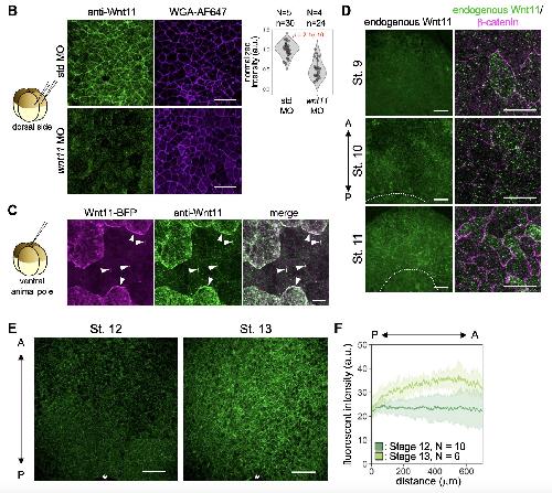
Planar cell polarity emerges through polarized accumulation of Wnt11., Sci Adv 2026 |
| ???displayAntibody.papersRecent??? | |
| ???displayAntibody.papersAll??? | |
